Нейросеть

Развитие конкурентоспособности ООО «Мираторг» посредством эффективного руководства и лидерства в условиях рыночной экономики

Нейросеть для проекта Гарантия уникальности Строго по ГОСТу Высочайшее качество Поддержка 24/7

Данный исследовательский проект посвящен всестороннему анализу стратегий повышения конкурентоспособности компании «Мираторг» в условиях современной рыночной экономики. Он направлен на выявление ключевых факторов, влияющих на эффективность руководства и лидерства, и их влияние на достижение устойчивых конкурентных преимуществ. Проект предполагает изучение теоретических основ менеджмента и лидерства, анализ практического опыта «Мираторга», а также разработку рекомендаций по оптимизации управленческих процессов и развитию лидерских качеств руководителей. Особое внимание будет уделено анализу внешних и внутренних факторов, влияющих на конкурентоспособность компании, таких как изменение рыночной конъюнктуры, развитие технологий, а также корпоративная культура и мотивация персонала. Проект также включает в себя оценку эффективности существующих систем управления и лидерства в «Мираторге», выявление сильных и слабых сторон, а также разработку конкретных предложений по их улучшению.

Идея:

Проект направлен на разработку стратегии повышения конкурентоспособности компании «Мираторг» путем улучшения системы руководства и развития лидерских качеств сотрудников. Предлагается провести комплексный анализ текущей ситуации, выявить проблемы и предложить конкретные решения.

Продукт:

Результатом данного проекта станет разработка конкретных рекомендаций по оптимизации управленческих процессов, повышению эффективности лидерства и улучшению показателей конкурентоспособности «Мираторга». Эти рекомендации будут оформлены в виде отчета, содержащего аналитические данные, обоснования и практические предложения.

Проблема:

Существующие условия рынка и конкуренция требуют от «Мираторга» постоянного совершенствования системы управления и развития лидерских качеств сотрудников для сохранения и укрепления позиций на рынке. Необходимо выявить и устранить слабые места в системе управления, которые могут снижать эффективность работы компании.

Актуальность:

Актуальность данного исследования обусловлена необходимостью для «Мираторга» адаптироваться к изменяющимся условиям рынка и усиливающейся конкуренции в агробизнесе. Эффективное руководство и лидерство являются ключевыми факторами успеха в современном бизнесе.

Цель:

Целью данного проекта является разработка практических рекомендаций для повышения конкурентоспособности «Мираторга» путем оптимизации системы управления и развития лидерских качеств руководителей. Достижение этой цели позволит компании укрепить свои позиции на рынке и улучшить финансовые показатели.

Целевая аудитория:

Аудиторией проекта являются руководители и менеджеры «Мираторга», а также сотрудники, заинтересованные в повышении эффективности работы компании. Результаты исследования могут быть полезны для представителей научного сообщества, интересующихся вопросами менеджмента и управления.

Задачи:

  • Провести анализ теоретических основ менеджмента и лидерства, рассмотреть различные подходы и концепции.
  • Проанализировать особенности корпоративной культуры и системы управления в «Мираторге».
  • Выявить сильные и слабые стороны текущей системы руководства и лидерства в компании.
  • Разработать рекомендации по оптимизации управленческих процессов и развитию лидерских качеств руководителей.
  • Оценить эффективность предложенных рекомендаций и разработать план их внедрения.

Ресурсы:

Для реализации проекта потребуются доступ к корпоративной документации «Мираторга», интервью с руководителями и экспертами в области менеджмента, а также доступ к научным публикациям и базам данных.

Роли в проекте:

Осуществляет общее руководство проектом, определяет стратегию и цели исследования, контролирует выполнение задач, координирует работу команды, отвечает за сбор, анализ и интерпретацию данных, а также за подготовку итогового отчета. Обеспечивает соблюдение сроков и бюджета проекта, а также взаимодействие с заинтересованными сторонами. Также отвечает за презентацию результатов исследования и публикацию.

Проводит сбор и анализ данных, включая анализ корпоративной документации, интервью с сотрудниками и изучение научных публикаций. Отвечает за обработку больших объемов информации, выявление ключевых тенденций и закономерностей, а также за подготовку аналитических отчетов и презентаций. Участвует в разработке рекомендаций на основе проведенного анализа.

Предоставляет экспертную оценку текущей системы управления и лидерства в «Мираторге», делится знаниями и консультирует команду проекта по вопросам оптимизации управленческих процессов и развития лидерских качеств. Участвует в разработке конкретных рекомендаций и планов их внедрения, а также в оценке эффективности предложенных решений. Отслеживает лучшие практики в отрасли.

Проводит интервью с руководителями и сотрудниками «Мираторга» для сбора первичных данных о работе системы управления, лидерства и корпоративной культуры. Отвечает за подготовку вопросников, организацию и проведение интервью, а также за обработку и анализ полученных ответов. Обеспечивает соблюдение этических принципов и конфиденциальности при проведении интервью.

На основе результатов анализа и экспертных оценок разрабатывает конкретные рекомендации по оптимизации системы управления и развитию лидерских качеств в «Мираторге». Формулирует четкие и конкретные предложения, которые могут быть внедрены на практике. Участвует в составлении плана внедрения рекомендаций и оценке их потенциальной эффективности.

Наименование образовательного учреждения

Проект

на тему

Развитие конкурентоспособности ООО «Мираторг» посредством эффективного руководства и лидерства в условиях рыночной экономики

Выполнил: ФИО

Руководитель: ФИО

Содержание

  • Введение 1
  • Теоретические основы менеджмента и лидерства 2
  • Анализ внешней и внутренней среды ООО «Мираторг» 3
  • Оценка текущей системы руководства и лидерства в ООО «Мираторг» 4
  • Разработка рекомендаций по повышению эффективности руководства и развитию лидерства 5
  • Внедрение рекомендаций и оценка их эффективности 6
  • Анализ влияния корпоративной культуры на эффективность руководства и лидерства 7
  • Роль обучения и развития персонала в развитии лидерских качеств 8
  • Оценка рисков и преодоление препятствий при внедрении рекомендаций 9
  • Список литературы 10

Введение

Содержимое раздела

В данном разделе определяется актуальность и значимость исследования по развитию конкурентоспособности компании «Мираторг» посредством эффективного руководства и лидерства. Подробно обосновываются цели и задачи проекта, определяется его объект и предмет, а также формулируются научная новизна и практическая значимость полученных результатов. Представлена краткая характеристика компании «Мираторг», анализ ее позиции на рынке и обосновывается необходимость проведения данного исследования. Также описывается методология исследования, включая используемые методы сбора и анализа данных.

Теоретические основы менеджмента и лидерства

Содержимое раздела

В этом разделе представлен обзор теоретических концепций менеджмента и лидерства, рассмотрены различные подходы к управлению и лидерству, их эволюция и современные тенденции. Анализируются основные теории лидерства, такие как трансформационное, трансакционное и ситуационное лидерство, а также их применимость в современных организациях. Рассматриваются ключевые компетенции эффективного руководителя и лидера, а также факторы, влияющие на эффективность управления в различных организационных структурах. Особое внимание уделяется влиянию корпоративной культуры на эффективность менеджмента и лидерства.

Анализ внешней и внутренней среды ООО «Мираторг»

Содержимое раздела

В данном разделе проводится глубокий анализ внешней и внутренней среды ООО «Мираторг» с целью определения факторов, влияющих на конкурентоспособность компании. Анализируется макроэкономическая ситуация, тенденции развития отрасли агробизнеса, действия конкурентов и изменения на рынке. Оценивается внутренняя структура компании, ее ресурсы, сильные и слабые стороны с использованием метода SWOT-анализа. Проводится анализ эффективности системы управления и лидерства, корпоративной культуры и мотивации персонала. Изучаются ключевые показатели эффективности деятельности компании и их взаимосвязь с факторами управления.

Оценка текущей системы руководства и лидерства в ООО «Мираторг»

Содержимое раздела

В этом разделе производится детальная оценка существующей системы руководства и лидерства в ООО «Мираторг». Используются различные методы сбора данных, включая интервью с руководителями и сотрудниками, анализ корпоративной документации и оценку эффективности управленческих процессов. Выявляются ключевые сильные стороны и области для улучшения в системе управления. Анализируются стили руководства, преобладающие в компании, и их влияние на мотивацию и вовлеченность персонала. Оценивается уровень развития лидерских качеств у руководителей и его соответствие целям компании.

Разработка рекомендаций по повышению эффективности руководства и развитию лидерства

Содержимое раздела

В этом разделе формируются конкретные рекомендации для повышения эффективности руководства и развития лидерства в ООО «Мираторг». Рекомендации основаны на результатах анализа и оценки текущей ситуации в компании, а также на лучших практиках в области менеджмента и лидерства. Разрабатываются предложения по оптимизации управленческих процессов, внедрению новых стилей руководства и развитию лидерских качеств у руководителей. Определяются практические шаги по внедрению рекомендаций, включая разработку программ обучения и развития персонала, изменение структуры компании и корпоративной культуры.

Внедрение рекомендаций и оценка их эффективности

Содержимое раздела

В данном разделе описывается процесс внедрения разработанных рекомендаций в ООО «Мираторг». Представлен детальный план внедрения, определены ответственные лица и сроки реализации каждого этапа. Разрабатываются ключевые показатели эффективности (KPI), которые будут использоваться для оценки результатов внедрения. Проводится мониторинг изменений в системе управления и лидерства, оценивается их влияние на финансовые показатели компании и уровень конкурентоспособности. Анализируются сложности и препятствия, возникающие в процессе внедрения, и разрабатываются способы их преодоления.

Анализ влияния корпоративной культуры на эффективность руководства и лидерства

Содержимое раздела

В этом разделе исследуется влияние корпоративной культуры ООО «Мираторг» на эффективность системы руководства и лидерства. Анализируются основные элементы корпоративной культуры, такие как ценности, нормы, обычаи и традиции компании, и их влияние на мотивацию персонала, уровень вовлеченности и эффективность коммуникаций. Изучается взаимосвязь между корпоративной культурой и стилем руководства, а также влияние культуры на принятие решений и инновационную деятельность. Разрабатываются рекомендации по изменению корпоративной культуры с целью повышения эффективности руководства и лидерства.

Роль обучения и развития персонала в развитии лидерских качеств

Содержимое раздела

В данном разделе рассматривается важность обучения и развития персонала в формировании и улучшении лидерских качеств руководителей ООО «Мираторг». Анализируются различные методы обучения и развития, такие как тренинги, коучинг, наставничество и онлайн-курсы, а также их эффективность в развитии различных типов лидерских компетенций. Разрабатываются рекомендации по созданию и внедрению программ обучения и развития, направленных на улучшение лидерских качеств руководителей и повышение их эффективности. Оценивается влияние обучения на мотивацию персонала и лояльность к компании.

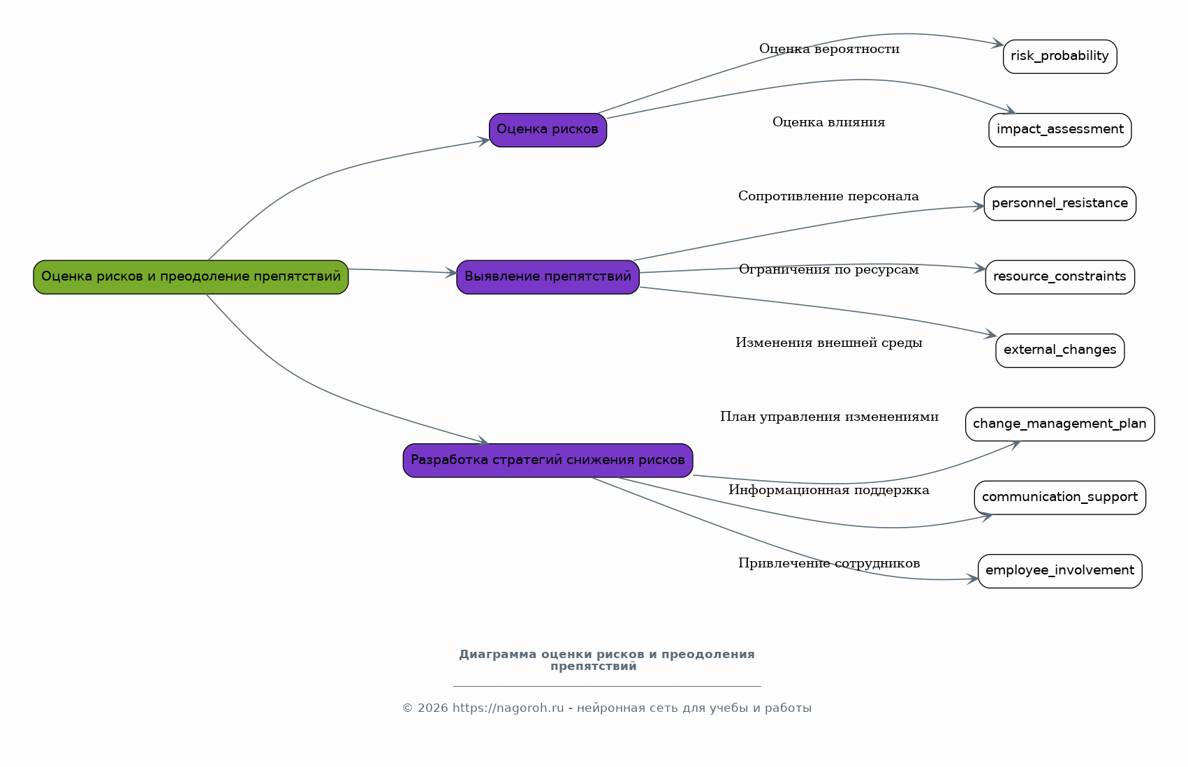
Оценка рисков и преодоление препятствий при внедрении рекомендаций

Содержимое раздела

В этом разделе осуществляется анализ потенциальных рисков, которые могут возникнуть в процессе внедрения разработанных рекомендаций в ООО «Мираторг». Определяются возможные препятствия, связанные с сопротивлением персонала изменениям, недостатком ресурсов, изменениями во внешней среде и другими факторами. Разрабатываются стратегии по снижению рисков и преодолению препятствий, включая разработку плана управления изменениями, обеспечение информационной поддержки и привлечение сотрудников к процессу внедрения. Оценивается вероятность возникновения рисков и их потенциальное влияние на результаты внедрения.

Список литературы

Содержимое раздела

В данном разделе представлен список использованной литературы, включая книги, статьи, научные публикации, нормативные акты и другие источники, которые были использованы в процессе исследования. Библиографический список составлен в соответствии с установленными требованиями к оформлению научных работ, с указанием авторов, названий работ, издательств, места издания и года публикации. Список сортируется в алфавитном порядке по фамилиям авторов или по названиям работ, если автор не указан. Включение списка литературы позволяет подтвердить авторство использованных идей и обеспечивает прозрачность исследовательского процесса.

Получи Такой Проект

До 90% уникальность
Готовый файл Word
15-30 страниц
Список источников по ГОСТ
Оформление по ГОСТ
Таблицы и схемы
Презентация

Создать Проект на любую тему за 5 минут

Создать

#5583865