Нейросеть

Развитие первичного отделения Движения Первых в колледже: Теоретические и практические аспекты

Нейросеть для проекта Гарантия уникальности Строго по ГОСТу Высочайшее качество Поддержка 24/7

Проект направлен на всестороннее исследование процесса становления и развития первичного отделения Общероссийского общественно-государственного движения детей и молодежи «Движение Первых» (далее – Движение Первых) в условиях образовательной среды колледжа. Он включает в себя анализ нормативно-правовой базы, регулирующей деятельность Движения Первых, изучение передового опыта организации работы первичных отделений в различных образовательных учреждениях, а также разработку и реализацию практических рекомендаций по созданию и эффективному функционированию первичного отделения в конкретном колледже. Проект предполагает проведение социологических опросов, анализ статистических данных, организацию фокус-групп и экспертных интервью для выявления ключевых факторов успеха и потенциальных проблем, связанных с деятельностью Движения Первых. Особое внимание будет уделено вопросам вовлечения молодежи в активную социальную деятельность, формирования лидерских качеств и гражданской идентичности, а также развитию партнерских отношений с различными общественными организациями и государственными структурами.

Идея:

Идея проекта заключается в создании эффективной модели развития первичного отделения Движения Первых в колледже, способствующей формированию активной гражданской позиции у студентов. Предлагается разработать практическое руководство по организации деятельности первичного отделения, учитывающее специфику колледжа и интересы обучающихся.

Продукт:

Результатом проекта станет разработанное методическое пособие и пакет рекомендаций по организации и поддержке деятельности первичного отделения Движения Первых в колледже. Этот продукт будет полезен для администрации колледжа, кураторов студенческих групп и активистов Движения Первых.

Проблема:

Существует недостаточная разработанность методик и практических рекомендаций по созданию и развитию первичных отделений Движения Первых в колледжах, учитывающих специфику образовательного процесса и интересы обучающихся. Это приводит к формальному подходу к организации деятельности, снижению активности студентов и неполному раскрытию потенциала Движения Первых.

Актуальность:

Актуальность проекта обусловлена необходимостью активизации молодежного движения и формирования у студентов активной гражданской позиции. Развитие первичных отделений Движения Первых в образовательных организациях является важным фактором воспитания патриотизма и вовлечения молодежи в общественно значимую деятельность.

Цель:

Целью проекта является разработка и внедрение модели развития первичного отделения Движения Первых в колледже, способствующей повышению активности студентов и эффективности деятельности организации. Достижение этой цели позволит улучшить социально-образовательную среду в колледже и сформировать у обучающихся навыки лидерства и командной работы.

Целевая аудитория:

Аудиторией проекта являются студенты колледжа, преподаватели, кураторы студенческих групп, члены администрации колледжа, а также представители Движения Первых. Результаты проекта будут полезны для всех заинтересованных в развитии молодежного движения и формировании активной гражданской позиции у студентов.

Задачи:

  • Анализ нормативно-правовой базы, регулирующей деятельность Движения Первых.
  • Изучение и обобщение передового опыта организации работы первичных отделений в образовательных учреждениях.
  • Разработка модели развития первичного отделения Движения Первых в колледже.
  • Проведение социологического опроса и анализ данных для оценки эффективности деятельности.
  • Разработка методического пособия и рекомендаций по организации и поддержке деятельности.

Ресурсы:

Для реализации проекта потребуются доступ к информационным ресурсам (включая научные статьи, методические материалы, нормативно-правовые акты и интернет-ресурсы), компьютерная техника, программное обеспечение для обработки данных, а также ресурсы для организации мероприятий и встреч.

Роли в проекте:

Руководитель проекта осуществляет общее руководство и координацию деятельностью проектной группы, отвечает за планирование, организацию, мониторинг и контроль за реализацией проекта. Он обеспечивает эффективное взаимодействие между участниками проекта, определяет цели и задачи, распределяет ресурсы, а также организует презентацию результатов проекта. Руководитель также отвечает за подготовку отчетов и презентационных материалов.

Аналитик отвечает за сбор, обработку и анализ данных, необходимых для реализации проекта. Он проводит анализ нормативно-правовых актов, научных статей и других информационных источников, готовит аналитические обзоры и выводы. Аналитик разрабатывает анкеты для социологических опросов, проводит статистический анализ данных, выявляет тенденции и закономерности, а также формулирует рекомендации на основе полученных результатов.

Методист разрабатывает методические материалы, пособия и рекомендации по организации и поддержке деятельности первичного отделения Движения Первых в колледже. Он изучает передовой опыт, адаптирует его к условиям конкретного образовательного учреждения, разрабатывает сценарии мероприятий и практических занятий. Методист отвечает за подготовку презентаций, публикаций и других материалов, направленных на распространение результатов проекта.

Социолог отвечает за организацию и проведение социологических исследований, направленных на изучение мнения студентов, преподавателей и других заинтересованных сторон о деятельности Движения Первых. Он разрабатывает анкеты и опросники, проводит интервью и фокус-группы, анализирует полученные данные и формулирует выводы о проблемах и перспективах развития первичного отделения. Социолог также участвует в разработке рекомендаций по улучшению деятельности Движения Первых.

Дизайнер отвечает за визуальное оформление материалов проекта, включая презентации, методические пособия, брошюры и другие информационные продукты. Он разрабатывает макеты, выбирает цветовую гамму, создает иллюстрации и графические элементы, обеспечивая визуальную привлекательность и понятность представленных данных. Дизайнер также отвечает за подготовку материалов для публикации в печатных изданиях и размещения в сети интернет, соблюдая требования к стилю и формату.

Наименование образовательного учреждения

Проект

на тему

Развитие первичного отделения Движения Первых в колледже: Теоретические и практические аспекты

Выполнил: ФИО

Руководитель: ФИО

Содержание

  • Введение 1
  • Теоретические основы деятельности Движения Первых 2
  • Анализ опыта организации деятельности первичных отделений Движения Первых 3
  • Особенности организации деятельности студенческих объединений в колледжах 4
  • Методика диагностики и оценки эффективности деятельности Движения Первых 5
  • Разработка модели развития первичного отделения Движения Первых в колледже 6
  • Практическая реализация разработанной модели 7
  • Анализ результатов деятельности первичного отделения 8
  • Рекомендации по дальнейшему развитию первичного отделения 9
  • Список литературы 10

Введение

Содержимое раздела

Введение служит для представления темы проекта, обоснования ее актуальности и значимости, формулировки цели и задач исследования, а также описания методологии, используемой в работе. В нем также указывается объект и предмет исследования, дается краткий обзор рассматриваемых вопросов. Введение должно заинтересовать читателя, подчеркнуть новизну и практическую значимость исследования. Оно включает в себя обоснование выбора темы, обзор существующих исследований, формулировку проблемы и гипотезы, а также краткий план изложения материала. Кроме того, подчеркивается важность изучения опыта других учебных заведений.

Теоретические основы деятельности Движения Первых

Содержимое раздела

Данный раздел посвящен теоретическому обоснованию деятельности Движения Первых, анализу его целей, задач, принципов и основных направлений. Рассматривается нормативно-правовая база деятельности Движения, ее связь с государственной молодежной политикой. Анализируются теоретические подходы к развитию молодежных организаций, формированию гражданской идентичности и лидерских качеств у молодежи. Особое внимание уделяется анализу ключевых понятий, таких как «гражданское воспитание», «патриотизм», «социальная активность» и их роли в контексте деятельности Движения Первых.

Анализ опыта организации деятельности первичных отделений Движения Первых

Содержимое раздела

В данном разделе проводится анализ существующего опыта организации деятельности первичных отделений Движения Первых в различных образовательных учреждениях, включая колледжи и школы. Осуществляется сравнительный анализ моделей организации, форм и методов работы, используемых в различных регионах и образовательных организациях. Выявляются наиболее успешные практики и подходы, а также проблемы и трудности, с которыми сталкиваются первичные отделения. Включает материалы социологических опросов, анализ статистических данных и интервью с представителями первичных отделений.

Особенности организации деятельности студенческих объединений в колледжах

Содержимое раздела

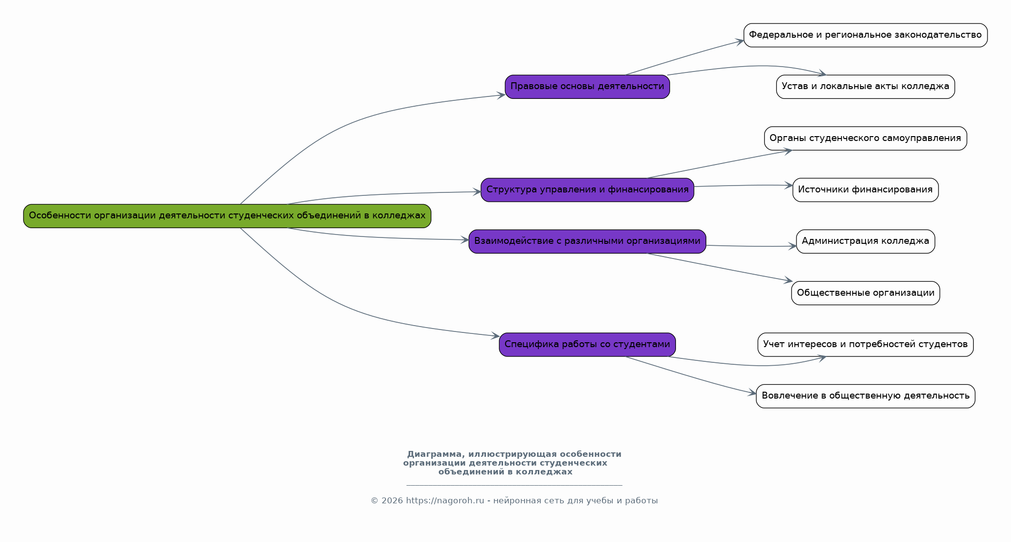
Раздел посвящен изучению особенностей организации деятельности студенческих объединений в колледжах, включая правовые основы, структуру управления и финансирования. Рассматриваются вопросы взаимодействия с администрацией колледжа, органами студенческого самоуправления и общественными организациями. Анализируется специфика работы с различными категориями студентов, учет их интересов и потребностей. Особое внимание уделяется механизмам вовлечения студентов в общественную деятельность, формированию лидерских качеств и развитию навыков командной работы.

Методика диагностики и оценки эффективности деятельности Движения Первых

Содержимое раздела

В данном разделе рассматриваются методики диагностики эффективности деятельности Движения Первых в колледже. Анализируются существующие методики оценки, такие как анкетирование, экспертные оценки, анализ документации, наблюдение, и адаптируются к специфике деятельности первичного отделения. Рассматриваются критерии и показатели эффективности, такие как количество вовлеченных студентов, участие в мероприятиях, уровень удовлетворенности деятельностью, изменение гражданской активности студентов и др. Предлагается разработанная система оценки, включающая конкретные инструменты и механизмы сбора данных, обработки и анализа.

Разработка модели развития первичного отделения Движения Первых в колледже

Содержимое раздела

Данный раздел посвящен разработке модели развития первичного отделения Движения Первых в колледже, учитывающей специфику образовательной организации и особенности студенческой молодежи. Предлагается конкретная модель, включающая организационную структуру, план мероприятий, систему вовлечения студентов, программу обучения актива, механизм оценки эффективности. Описываются этапы внедрения модели, ресурсы, необходимые для ее реализации, и ожидаемые результаты. Особое внимание уделяется разработке рекомендаций по организации деятельности и улучшению взаимодействия с администрацией колледжа.

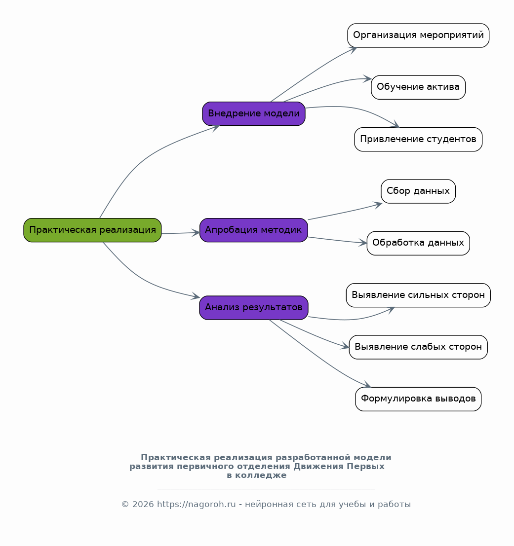
Практическая реализация разработанной модели

Содержимое раздела

В данном разделе осуществляется практическая реализация разработанной модели развития первичного отделения Движения Первых в колледже. Описывается процесс внедрения модели, включая организацию мероприятий, обучение актива, привлечение студентов к участию в деятельности. Представлены результаты апробации разработанных методик, программы, практических рекомендаций, с использованием качественных и количественных методов анализа. Анализируются полученные данные, выявляются сильные и слабые стороны представленной модели, формулируются выводы о ее эффективности и потенциале для дальнейшего развития.

Анализ результатов деятельности первичного отделения

Содержимое раздела

В разделе проводится анализ результатов практической реализации разработанной модели, оценивается эффективность проведенных мероприятий и программ. Оценивается уровень вовлеченности студентов, их участие в различных мероприятиях, а также изменение их отношения к деятельности Движения Первых. Анализируются данные, полученные в ходе социологических опросов, фокус-групп и экспертных оценок, выявляются основные тенденции и закономерности. Формулируются выводы о достижении поставленных целей, о проблемах и трудностях, возникших в процессе реализации модели, а также о перспективах дальнейшего развития первичного отделения.

Рекомендации по дальнейшему развитию первичного отделения

Содержимое раздела

В данном разделе даются рекомендации по дальнейшему развитию первичного отделения Движения Первых в колледже с учетом результатов проведенного исследования и практической апробации модели. Разрабатываются конкретные предложения по совершенствованию организационной структуры, улучшению программ деятельности, расширению взаимодействия с различными учреждениями и организациями. Предлагаются рекомендации по привлечению новых членов, развитию лидерских качеств у студентов, повышению их активности в общественной жизни. Особое внимание уделяется вопросам устойчивости развития первичного отделения.

Список литературы

Содержимое раздела

В данном разделе представлен список использованной литературы, включающий научные статьи, монографии, учебные пособия, нормативные документы и другие источники, использованные в процессе исследования. Список должен быть оформлен в соответствии с требованиями ГОСТ. Библиографические записи должны быть полными и корректными. Раздел служит для подтверждения достоверности исследования и демонстрации осведомленности автора в изучаемой проблеме. Список литературы является важной частью любой научной работы, свидетельствующей о качестве исследования.

Получи Такой Проект

До 90% уникальность
Готовый файл Word
15-30 страниц
Список источников по ГОСТ
Оформление по ГОСТ
Таблицы и схемы
Презентация

Создать Проект на любую тему за 5 минут

Создать

#5727129