Нейросеть

Развитие химической науки во второй половине XX – начале XXI веков: достижения и перспективы

Нейросеть для проекта Гарантия уникальности Строго по ГОСТу Высочайшее качество Поддержка 24/7

Данный исследовательский проект посвящен изучению ключевых тенденций и достижений в области химии, произошедших во второй половине XX и начале XXI века. Особое внимание уделяется развитию новых направлений, таких как нанохимия, супрамолекулярная химия, биоорганическая химия и зеленая химия. В работе анализируются важнейшие открытия, повлиявшие на развитие современной химической промышленности, медицины и материаловедения. Проект предполагает исследование как теоретических основ этих направлений, так и их практического применения, а также оценку перспектив дальнейшего развития. Цель работы – сформировать комплексное представление об эволюции химической науки и ее роли в современном мире. Исследование включает в себя анализ научных публикаций, обзоры передовых технологий и изучение влияния химических достижений на общественную жизнь.

Идея:

Изучение развития химии во второй половине прошлого века и начале текущего позволяет понять современное состояние науки и ее будущее. Проект направлен на выявление наиболее значимых достижений и тенденций, оказавших влияние на различные сферы человеческой деятельности.

Продукт:

Результатом проекта станет аналитический отчет, содержащий систематизированную информацию о ключевых достижениях в химии за рассматриваемый период. Данный отчет может быть использован для образовательных целей, научных исследований и для повышения осведомленности о роли химии в современном мире.

Проблема:

В условиях стремительного развития науки и технологий возникает необходимость в систематизации знаний о достижениях химии. Отсутствие комплексного анализа ключевых тенденций затрудняет понимание перспектив дальнейшего развития отрасли.

Актуальность:

Химия играет ключевую роль в решении глобальных проблем, таких как изменение климата, нехватка ресурсов и разработка новых лекарств. Изучение ее развития необходимо для определения приоритетных направлений исследований и разработки инновационных технологий.

Цель:

Целью проекта является всестороннее изучение и систематизация достижений химической науки во второй половине XX – начале XXI века. Работа направлена на выявление основных тенденций развития и определение перспективных направлений для дальнейших исследований.

Целевая аудитория:

Проект предназначен для старшеклассников, студентов химических и смежных специальностей, а также для преподавателей и научных работников. Материалы исследования будут полезны всем, кто интересуется историей и современным состоянием химии.

Задачи:

  • Провести анализ научных публикаций и обзоров, посвященных развитию химии во второй половине XX – начале XXI века.
  • Выделить ключевые направления развития химии, такие как нанохимия, супрамолекулярная химия, биоорганическая химия и зеленая химия.
  • Описать основные достижения в каждом из выделенных направлений.
  • Оценить влияние этих достижений на развитие современной промышленности, медицины и материаловедения.
  • Определить перспективы дальнейшего развития химической науки.

Ресурсы:

Для реализации проекта потребуются доступ к научным базам данных (например, Web of Science, Scopus), специализированной литературе, компьютеру с доступом в Интернет и программному обеспечению для обработки данных.

Роли в проекте:

Отвечает за поиск, анализ и систематизацию информации из научных источников. Проводит критическую оценку полученных данных и формулирует выводы на основе проведенного анализа. Объем description: 230 символов.

Занимается обработкой и интерпретацией собранных данных, созданием графиков и таблиц для наглядного представления результатов. Осуществляет проверку достоверности информации. Объем description: 220 символов.

Осуществляет вычитку и редактирование текста отчета, обеспечивая соблюдение стиля и грамматической корректности. Проверяет соответствие оформления требованиям. Объем description: 240 символов.

Подготавливает материалы для презентации результатов проекта (слайды, доклады). Обеспечивает эффективное представление информации аудитории и отвечает на вопросы. Объем description: 210 символов.

Наименование образовательного учреждения

Проект

на тему

Развитие химической науки во второй половине XX – начале XXI веков: достижения и перспективы

Выполнил: ФИО

Руководитель: ФИО

Содержание

  • Введение 1
  • Теоретические основы химии XX века 2
  • Развитие нанохимии и наноматериалов 3
  • Супрамолекулярная химия: создание сложных молекулярных систем 4
  • Биоорганическая химия: взаимодействие химии и биологии 5
  • Зеленая химия: экологически чистые химические технологии 6
  • Современные методы химического анализа и исследования 7
  • Влияние химических достижений на смежные науки и технологии 8
  • Перспективы развития химической науки в XXI веке 9
  • Заключение 10
  • Список литературы 11

Введение

Содержимое раздела

В данном разделе необходимо представить общее описание темы исследования, ее актуальность и цели. Обосновать выбор темы и определить основные задачи проекта, а также кратко описать структуру работы. Определить объект и предмет исследования, подчеркнуть новизну и практическую значимость работы. Указать методы исследования, которые будут использованы в процессе работы. Необходимо подчеркнуть необходимость изучения развития химической науки в контексте современных вызовов и возможностей. Обосновать выбор периода исследования – вторая половина XX – начало XXI веков.

Теоретические основы химии XX века

Содержимое раздела

В данном разделе будет дан обзор основных теоретических концепций и открытий в химии XX века, предшествовавших рассматриваемому периоду. Освещаются ключевые идеи в области квантовой химии, строения молекул, химической кинетики и термодинамики. Проводится анализ влияния этих теорий на развитие химических исследований и формированию новых направлений. Рассматривается вклад выдающихся ученых в развитие фундаментальных химических знаний. Особое внимание уделяется развитию методов спектроскопии и дифракции, которые стали важными инструментами для изучения структуры вещества.

Развитие нанохимии и наноматериалов

Содержимое раздела

В данном разделе рассматривается зарождение и развитие нанохимии как нового направления в химии. Рассматриваются методы синтеза наночастиц, нанотрубок и других наноматериалов. Анализируются уникальные свойства наноматериалов, обусловленные их размером и структурой. Описываются области применения наноматериалов в медицине, электронике, катализе и других областях. Обсуждаются вопросы безопасности наноматериалов и их воздействия на окружающую среду. Проводится анализ перспектив дальнейшего развития нанохимии и создания новых наноматериалов с заданными свойствами.

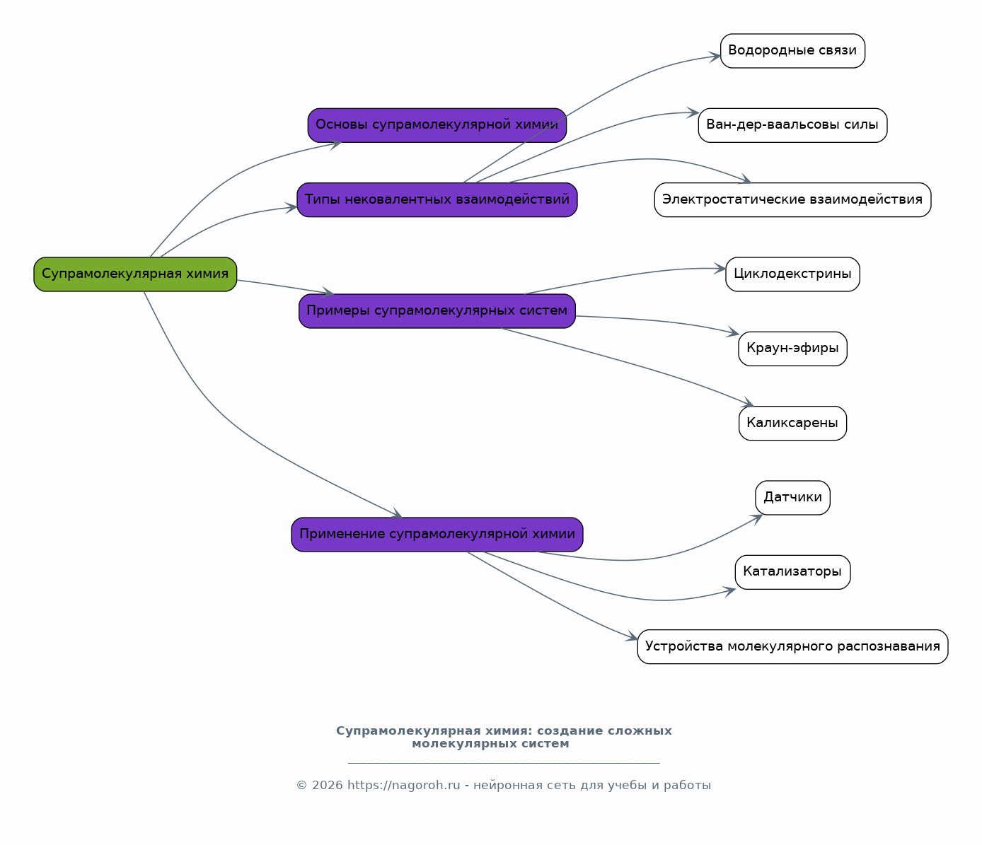
Супрамолекулярная химия: создание сложных молекулярных систем

Содержимое раздела

Этот раздел посвящен изучению супрамолекулярной химии – области, занимающейся взаимодействием молекул и образованием сложных надмолекулярных структур. Описываются основные типы нековалентных взаимодействий, такие как водородные связи, ван-дер-ваальсовы силы и электростатические взаимодействия. Рассматриваются примеры супрамолекулярных систем, таких как циклодекстрины, краун-эфиры и каликсарены. Анализируются области применения супрамолекулярной химии в создании датчиков, катализаторов и устройств для молекулярного распознавания.

Биоорганическая химия: взаимодействие химии и биологии

Содержимое раздела

В данному разделе представлен обзор достижений в области биоорганической химии, изучающей химические процессы, происходящие в живых организмах. Рассматриваются структура и функции биомолекул, таких как белки, нуклеиновые кислоты и полисахариды. Описываются механизмы ферментативного катализа и биохимических реакций. Анализируются применения биоорганической химии в разработке новых лекарств, диагностических методов и биотехнологий. Обсуждаются вопросы моделирования биохимических процессов и создание искусственных биологических систем.

Зеленая химия: экологически чистые химические технологии

Содержимое раздела

В данном разделе рассматриваются принципы зеленой химии, направленные на снижение негативного воздействия химической промышленности на окружающую среду. Описываются методы разработки экологически чистых химических процессов, использующих возобновляемые ресурсы и минимизирующих образование отходов. Анализируются примеры применения зеленой химии в производстве полимеров, растворителей и других химических продуктов. Обсуждаются вопросы утилизации химических отходов и переработки вторичного сырья. Проводится анализ перспектив развития зеленой химии и ее роли в устойчивом развитии.

Современные методы химического анализа и исследования

Содержимое раздела

В данном разделе рассматриваются современные методы химического анализа и исследования, используемые для определения состава, структуры и свойств веществ. Описываются методы спектроскопии (ЯМР, ИК, УФ-Вид), хроматографии (газовая, жидкостная), масс-спектрометрии и рентгеноструктурного анализа. Анализируются преимущества и недостатки каждого метода, а также области их применения. Обсуждаются вопросы автоматизации и миниатюризации аналитических приборов. Проводится анализ перспектив развития методов химического анализа и создания новых аналитических технологий.

Влияние химических достижений на смежные науки и технологии

Содержимое раздела

В данном разделе рассматривается влияние достижений химии на развитие смежных наук и технологий, таких как медицина, материаловедение, энергетика и экология. Описываются примеры применения химических разработок в создании новых лекарств, материалов с улучшенными свойствами, источников энергии и технологий очистки окружающей среды. Анализируются проблемы, возникающие при внедрении химических инноваций в различные отрасли. Обсуждаются вопросы сотрудничества между химиками и специалистами других областей науки и техники.

Перспективы развития химической науки в XXI веке

Содержимое раздела

В данном разделе рассматриваются наиболее перспективные направления развития химической науки в XXI веке. Описываются задачи, стоящие перед химиками в области создания новых материалов, разработки экологически чистых технологий и решения глобальных проблем, таких как изменение климата и нехватка ресурсов. Анализируются возможности использования искусственного интеллекта и машинного обучения для ускорения химических исследований. Обсуждаются вопросы развития международного сотрудничества в области химии. Предлагаются направления для дальнейших исследований.

Заключение

Содержимое раздела

В данном разделе подводятся итоги исследования, обобщаются полученные результаты и формулируются основные выводы. Оценивается вклад химии в развитие современной науки и технологии. Подчеркивается важность дальнейших исследований в области химии для решения глобальных проблем человечества. Описываются перспективы использования полученных знаний и результатов в практической деятельности. Делается прогноз о дальнейшем развитии химической науки.

Список литературы

Содержимое раздела

В данном разделе приводится полный список использованных источников, включая научные статьи, монографии, обзоры, учебники и интернет-ресурсы. Список литературы оформляется в соответствии с требованиями ГОСТ или иными установленными правилами. Указываются все источники, на которые были сделаны ссылки в тексте работы. Важно обеспечить полноту и достоверность списка литературы.

Получи Такой Проект

До 90% уникальность
Готовый файл Word
15-30 страниц
Список источников по ГОСТ
Оформление по ГОСТ
Таблицы и схемы
Презентация

Создать Проект на любую тему за 5 минут

Создать

#5438635