Нейросеть

Речевой портрет Олеси Иванченко в шоу 'Натальная Карта': лингвистический анализ публичной речи

Нейросеть для проекта Гарантия уникальности Строго по ГОСТу Высочайшее качество Поддержка 24/7

Данный исследовательский проект посвящен детальному анализу речевого портрета Олеси Иванченко, участницы популярного шоу 'Натальная Карта'. Исследование предполагает комплексный лингвистический анализ ее публичной речи с использованием различных методов и подходов. Основной целью является выявление специфических особенностей ее речевого поведения, включая лексические, грамматические, стилистические и прагматические аспекты. В рамках исследования будет проведена транскрипция и анализ фрагментов выступлений, интервью и других публичных появлений Иванченко. Особое внимание будет уделено использованию ею языковых средств для достижения коммуникативных целей, выражения эмоций и формирования определенного имиджа. Анализ будет учитывать гендерные аспекты, социокультурный контекст и индивидуальные особенности личности. Результаты исследования могут быть полезны для специалистов в области лингвистики, коммуникативистики, психологии и других смежных дисциплин, а также для широкой аудитории, интересующейся анализом публичной речи и медийных личностей. В процессе работы будут применяться современные методы лингвистического анализа, включая компьютерные технологии для обработки больших объемов данных речевой информации.

Идея:

Исследование направлено на комплексный анализ речевого портрета Олеси Иванченко в рамках шоу 'Натальная Карта' с целью выявления особенностей ее речевого поведения. В результате будет создан детальный лингвистический профиль, отражающий специфику ее коммуникативного стиля и языковых предпочтений.

Продукт:

Конечным продуктом исследования станет научная статья, представляющая собой целостный анализ речевого портрета Олеси Иванченко. Статья будет содержать подробное описание использованных методов исследования, результаты анализа и выводы о специфике ее речевого поведения.

Проблема:

Отсутствие комплексного лингвистического анализа речевого портрета Олеси Иванченко в шоу 'Натальная Карта' создает пробел в понимании ее коммуникативного стиля. Недостаточное внимание к языковым особенностям публичной речи медийных личностей ограничивает возможности для глубокого анализа их имиджа и стратегий коммуникации.

Актуальность:

Актуальность исследования обусловлена растущим интересом к анализу публичной речи и медийных персон в современном информационном пространстве. Результаты исследования могут быть использованы для более глубокого понимания механизмов формирования имиджа и коммуникативных стратегий в медиа.

Цель:

Целью данного исследования является формирование всестороннего речевого портрета Олеси Иванченко на основе лингвистического анализа ее выступлений в шоу 'Натальная Карта'. Достижение этой цели позволит выявить характерные особенности ее речевого поведения, включая лексические, грамматические и стилистические аспекты, а также проанализировать их влияние на восприятие аудиторией.

Целевая аудитория:

Аудиторией данного исследования являются студенты, аспиранты и преподаватели лингвистических, филологических и коммуникативных специальностей. Также результаты исследования будут интересны специалистам в области медиа, PR и всем, кто интересуется анализом публичной речи и особенностями формирования общественного мнения.

Задачи:

  • Проведение транскрипции фрагментов выступлений Олеси Иванченко в шоу 'Натальная Карта'.
  • Анализ лексического состава речи, выявление частотных слов, фразеологизмов и стилистических фигур.
  • Изучение грамматических особенностей речи, включая синтаксические конструкции и типы предложений.
  • Исследование стилистических приемов, используемых Олесей Иванченко для достижения коммуникативных целей.
  • Определение прагматических аспектов речи, таких как стратегии убеждения и выражения эмоций.

Ресурсы:

Для реализации проекта потребуются доступ к материалам шоу 'Натальная Карта', программное обеспечение для транскрипции и анализа данных, а также специализированная литература по лингвистике и коммуникативистике.

Роли в проекте:

Осуществляет общее руководство проектом, определяет цели и задачи исследования, координирует работу участников, контролирует соблюдение сроков и качество выполнения задач. Также отвечает за подготовку итогового отчета и его презентацию. Руководитель проекта обладает опытом в области лингвистики и методологии научных исследований, а также навыками управления проектами. Контролирует все этапы исследования.

Отвечает за сбор, обработку и анализ данных, включая транскрипцию и маркировку речевых фрагментов Олеси Иванченко, анализ лексики, грамматики и стиля. Владеет навыками работы с программами для лингвистического анализа, статистическими методами обработки данных. Аналитик данных выполняет первичную обработку данных и представляет результаты в формате, удобном для последующего анализа.

Выполняет транскрипцию аудио- и видеоматериалов с выступлениями Олеси Иванченко в шоу 'Натальная Карта', обеспечивая точность и полноту записи речевого материала. Транскрибатор должен обладать навыками быстрого и точного набора текста, а также знанием правил транскрипции. Он внимательно слушает и записывает каждое слово, используя специальные символы для обозначения пауз, интонаций и других характеристик речи.

Редактирует текст научной статьи, обеспечивая его соответствие требованиям научного стиля, логическую последовательность, грамотность и связность. Проводит проверку цитат, ссылок и библиографии, а также обеспечивает оформление статьи в соответствии со стандартами. Редактор работает над улучшением структуры и стиля изложения, что делает научный текст более понятным и убедительным.

Наименование образовательного учреждения

Проект

на тему

Речевой портрет Олеси Иванченко в шоу 'Натальная Карта': лингвистический анализ публичной речи

Выполнил: ФИО

Руководитель: ФИО

Содержание

  • Введение 1
  • Теоретические основы лингвистического анализа публичной речи 2
  • Методология исследования и методы анализа речевого материала 3
  • Анализ лексического состава речи Олеси Иванченко 4
  • Грамматический анализ речи Олеси Иванченко 5
  • Стилистический анализ речи Олеси Иванченко 6
  • Прагматический анализ речи Олеси Иванченко 7
  • Результаты исследования и интерпретация данных 8
  • Обсуждение результатов исследования 9
  • Список литературы 10

Введение

Содержимое раздела

Введение представляет собой первый раздел исследовательской работы, который формирует общий контекст для последующего анализа. В данном разделе обозначается актуальность выбранной темы, обосновывается необходимость проведения исследования, и формулируются его цели и задачи. Подробно описывается объект исследования - Олеся Иванченко - и предмет исследования - ее речевой портрет. Определяются методы исследования, которые будут использоваться для анализа материала. Так же во введении описывается структура работы, указываются основные главы и их содержание. Введение завершается кратким обзором полученных результатов и их потенциальной значимости.

Теоретические основы лингвистического анализа публичной речи

Содержимое раздела

Данный раздел посвящен теоретическому обоснованию исследования, он представляет собой обзор ключевых концепций лингвистического анализа публичной речи. Рассматриваются различные подходы к изучению речевого поведения, включая прагматический, когнитивный и дискурсивный анализ. Анализируются основные понятия, такие как речевой портрет, коммуникативная стратегия, языковые средства выразительности. Особое внимание уделяется специфике анализа публичной речи, учитывая ее особенности и контекст. Раздел также включает обзор литературы по теме, включая работы отечественных и зарубежных исследователей, связанных с анализом публичных выступлений.

Методология исследования и методы анализа речевого материала

Содержимое раздела

Раздел описывает методологические принципы и конкретные методы, используемые в данном исследовании. Детально раскрывается выбор эмпирического материала, который включает в себя фрагменты выступлений, интервью и других публичных появлений Олеси Иванченко. Представлены процедуры транскрипции речевого материала, а также обосновывается выбор конкретных методов лингвистического анализа. Описываются методы анализа лексики, грамматики, стилистики и прагматики речи, включая количественные и качественные методы. Определяются критерии оценки и инструменты для анализа, такие как программы для лингвистического анализа и статистические методы. Так же описывается процедура обработки данных и интерпретации результатов.

Анализ лексического состава речи Олеси Иванченко

Содержимое раздела

В данном разделе проводится глубокий анализ лексического состава речи Олеси Иванченко, выявляются особенности ее словарного запаса и используемых языковых средств. Анализируется частотность употребления различных лексических единиц, выявляются доминирующие темы и ключевые слова. Рассматривается использование фразеологизмов, идиом, жаргонизмов и других выразительных средств. Исследуется влияние контекста на выбор лексики и ее функционирование. Особое внимание уделяется выявлению стилистических особенностей, связанных с выбором слов, и их влиянию на восприятие информации. Выявляются и интерпретируются особенности речевого поведения.

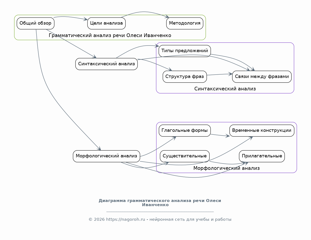
Грамматический анализ речи Олеси Иванченко

Содержимое раздела

В данном разделе проводится детальный грамматический анализ речи Олеси Иванченко, выявляются особенности ее синтаксиса и морфологии. Анализируются типы используемых предложений, структура фраз и способы связи между ними. Исследуются особенности употребления глагольных форм, временных конструкций, существительных и прилагательных. Рассматриваются синтаксические конструкции, характерные для ее речи, и их влияние на восприятие информации. Выявляются грамматические ошибки и особенности, которые могут указывать на стиль речи. Изучается использование различных грамматических конструкций для выражения эмоций, убеждения и формирования определенного образа. Выделяются часто используемые грамматические структуры.

Стилистический анализ речи Олеси Иванченко

Содержимое раздела

В этом разделе проводится детальный стилистический анализ речи Олеси Иванченко, направленный на выявление особенностей ее индивидуального стиля. Анализируются используемые риторические приемы, фигуры речи, тропы, метафоры, сравнения и другие стилистические средства. Определяется степень выразительности и эмоциональности речи. Исследуется использование языковых средств для достижения определенных коммуникативных целей. Рассматривается влияние контекста и аудитории на выбор стилистических приемов. Проводится анализ соответствия стиля речи жанру и формату выступления. Анализируются особенности формирования имиджа.

Прагматический анализ речи Олеси Иванченко

Содержимое раздела

Данный раздел посвящен прагматическому анализу речи Олеси Иванченко, который фокусируется на изучении ее коммуникативных стратегий, иллокутивных сил и перлокутивных эффектов. Анализируются цели и намерения говорящего, речевые акты и их реализация. Исследуется использование приемов убеждения, манипуляции и выражения эмоций. Определяются успешность коммуникации и ее влияние на аудиторию. Рассматривается контекст выступления, социальные факторы и другие аспекты, влияющие на восприятие речи. Проводится анализ соответствия речи прагматическим нормам и ожиданиям. Анализируются стратегии формирования взаимоотношений.

Результаты исследования и интерпретация данных

Содержимое раздела

В этом разделе представлены результаты исследования, полученные в ходе анализа речевого портрета Олеси Иванченко. Обобщаются основные выводы, полученные на основе анализа лексики, грамматики, стилистики и прагматики. Представлены примеры языковых средств, иллюстрирующие особенности ее речевого поведения. Интерпретируются выявленные закономерности и тенденции, анализируется их связь с личностью Иванченко, ее имиджем и коммуникативными целями. Данный раздел включает таблицы, графики и другие наглядные материалы, подтверждающие полученные результаты. Выводы подкрепляются цитатами из выступлений Олеси Иванченко.

Обсуждение результатов исследования

Содержимое раздела

В данном разделе проводится обсуждение полученных результатов исследования в контексте представленных ранее теоретических положений и предыдущих исследований в данной области. Сравниваются выявленные особенности речевого поведения Олеси Иванченко с результатами анализа речевых портретов других медийных личностей. Анализируются сильные стороны и ограничения исследования, а также направления для дальнейших исследований. Рассматривается влияние полученных результатов на понимание коммуникативных стратегий и механизмов формирования имиджа в медиа. Обсуждаются возможные практические применения результатов исследования, например, в области PR и медиаанализа.

Список литературы

Содержимое раздела

Раздел 'Список литературы' содержит полный перечень использованных источников, включая научные статьи, монографии, учебные пособия, интернет-ресурсы и другие материалы, которые были использованы в процессе исследования. Список литературы должен быть оформлен в соответствии со стандартами библиографического описания. Он упорядочивается в алфавитном порядке по фамилиям авторов. Включены все источники, на которые были сделаны ссылки в тексте работы. Каждая запись в списке литературы содержит все необходимые данные для идентификации источника, такие как автор, название, издательство, год издания и страницы.

Получи Такой Проект

До 90% уникальность
Готовый файл Word
15-30 страниц
Список источников по ГОСТ
Оформление по ГОСТ
Таблицы и схемы
Презентация

Создать Проект на любую тему за 5 минут

Создать

#5590742