Нейросеть

Редкие и исчезающие виды растений Курганской области: систематика, экология и охрана

Нейросеть для проекта Гарантия уникальности Строго по ГОСТу Высочайшее качество Поддержка 24/7

Данный исследовательский проект посвящен изучению редких и исчезающих видов растений, произрастающих на территории Курганской области. Проект предполагает комплексный подход к исследованию, включающий анализ таксономического разнообразия, изучение экологических ниш и факторов, влияющих на численность популяций, а также разработку рекомендаций по охране и сохранению этих уязвимых видов. В рамках работы будут проанализированы научные публикации, гербарные образцы, данные мониторинга, проведены полевые исследования с целью уточнения мест произрастания, оценки состояния популяций и выявления угроз для редких растений. Особое внимание будет уделено разработке практических рекомендаций по сохранению биоразнообразия, учитывающих региональные особенности и направленных на повышение осведомленности населения о ценности редких видов флоры Курганской области. Важной составляющей проекта станет анализ текущего состояния охраняемых территорий и оценка эффективности предпринимаемых мер по сохранению растений, а также разработка предложений по оптимизации природоохранной деятельности. В ходе работы предполагается использование современных методов анализа данных, включая ГИС-технологии для картографирования мест произрастания, и статистические методы для оценки динамики популяций. Результаты проекта могут быть использованы для обновления Красной книги Курганской области и разработки планов управления охраняемыми территориями.

Идея:

Проект направлен на выявление и детальное изучение редких видов растений Курганской области с целью разработки эффективных мер по их охране. Планируется провести комплексный анализ таксономического состава, экологических особенностей и угроз для этих видов.

Продукт:

Результатом проекта станет база данных о редких растениях Курганской области, содержащая информацию об их распространении, биологии и статусе охраны. Будут разработаны практические рекомендации по сохранению редких видов, которые могут быть использованы природоохранными организациями и органами государственной власти.

Проблема:

Сокращение численности редких видов растений является серьезной проблемой, обусловленной антропогенным воздействием и изменениями климата. Недостаточность информации о распространении и экологических особенностях этих видов затрудняет разработку эффективных мер по их охране.

Актуальность:

Проведение исследования актуально в связи с необходимостью сохранения биоразнообразия и поддержания экологического баланса Курганской области. Результаты работы будут способствовать разработке стратегии охраны редких видов растений, что отвечает задачам устойчивого развития региона.

Цель:

Основной целью проекта является оценка современного состояния популяций редких и исчезающих видов растений Курганской области. Достижение этой цели позволит разработать конкретные рекомендации для их сохранения и включения в планы по охране природы.

Целевая аудитория:

Данный проект предназначен для школьников, студентов, преподавателей биологии и экологии, а также широкой общественности, интересующейся вопросами охраны природы. Результаты исследования могут быть полезны для специалистов природоохранных организаций и органов государственной власти.

Задачи:

  • Сбор и анализ литературных данных о редких видах растений Курганской области.
  • Проведение полевых исследований для уточнения мест произрастания редких видов.
  • Анализ экологических факторов, влияющих на численность популяций.
  • Разработка рекомендаций по охране редких и исчезающих видов растений.
  • Подготовка отчета о результатах исследования и презентации для широкой аудитории.

Ресурсы:

Для реализации проекта потребуются доступ к научной литературе, гербариям, полевое оборудование, компьютерное оборудование и программное обеспечение для анализа данных.

Роли в проекте:

Осуществляет общее руководство проектом, координирует работу участников, отвечает за планирование, организацию и контроль выполнения проекта. Обеспечивает связь с научными организациями, контролирует подготовку отчетов и презентаций. Несет ответственность за результаты проекта и соблюдение сроков выполнения. Руководитель проекта также отвечает за распределение ресурсов и обеспечение необходимых условий для работы команды. Он принимает участие в формировании бюджета проекта и контролирует его исполнение. Важно обеспечить взаимодействие между участниками проекта и внешними организациями.

Осуществляет полевые исследования, включая сбор данных о местонахождении редких видов растений, оценку состояния популяций и отбор проб. Ведет полевую документацию, фиксирует данные о среде обитания и сопутствующей флоре. Принимает участие в определении видов, используя гербарные образцы и определяющие ключи. Обеспечивает сохранность собранных образцов и данных. Полевой исследователь должен быть знаком с методами полевых исследований, иметь навыки работы с GPS и другим полевым оборудованием.

Отвечает за обработку и анализ собранных данных, включая статистический анализ, картографирование и построение графиков. Использует специализированное программное обеспечение для анализа данных. Интерпретирует результаты анализа и участвует в подготовке отчетов и презентаций. Должен обладать навыками работы с программами обработки данных, знать методы статистического анализа и уметь визуализировать данные. Аналитик данных также отвечает за проверку достоверности данных и выявление тенденций.

Разрабатывает рекомендации по охране редких видов растений, учитывая экологические особенности видов и существующие угрозы. Анализирует природоохранные мероприятия, оценивает их эффективность и предлагает пути улучшения. Взаимодействует с природоохранными организациями и органами государственной власти по вопросам охраны растений. Специалист должен обладать знаниями в области охраны природы, законодательства об охране окружающей среды и иметь опыт разработки природоохранных мероприятий.

Наименование образовательного учреждения

Проект

на тему

Редкие и исчезающие виды растений Курганской области: систематика, экология и охрана

Выполнил: ФИО

Руководитель: ФИО

Содержание

  • Введение 1
  • Обзор литературы и теоретические основы 2
  • Методология исследования 3
  • Характеристика редких видов растений Курганской области 4
  • Анализ экологических факторов и угроз 5
  • Современное состояние популяций редких видов 6
  • Разработка рекомендаций по охране редких видов 7
  • Практическое применение результатов исследования 8
  • Заключение 9
  • Список литературы 10

Введение

Содержимое раздела

В разделе 'Введение' будет представлена общая информация о Курганской области, ее природно-климатических условиях и биологическом разнообразии. Обосновывается актуальность изучения редких видов растений и необходимость их охраны. Будут обозначены цели и задачи исследования, а также его научная и практическая значимость. Приводится краткий обзор существующих исследований в данной области и описывается структура работы. Раскрываются основные понятия, используемые в проекте, и дается определение редким и исчезающим видам, их классификация по категориям редкости. Обосновывается выбор темы и актуальность исследования в контексте региональных проблем сохранения биоразнообразия.

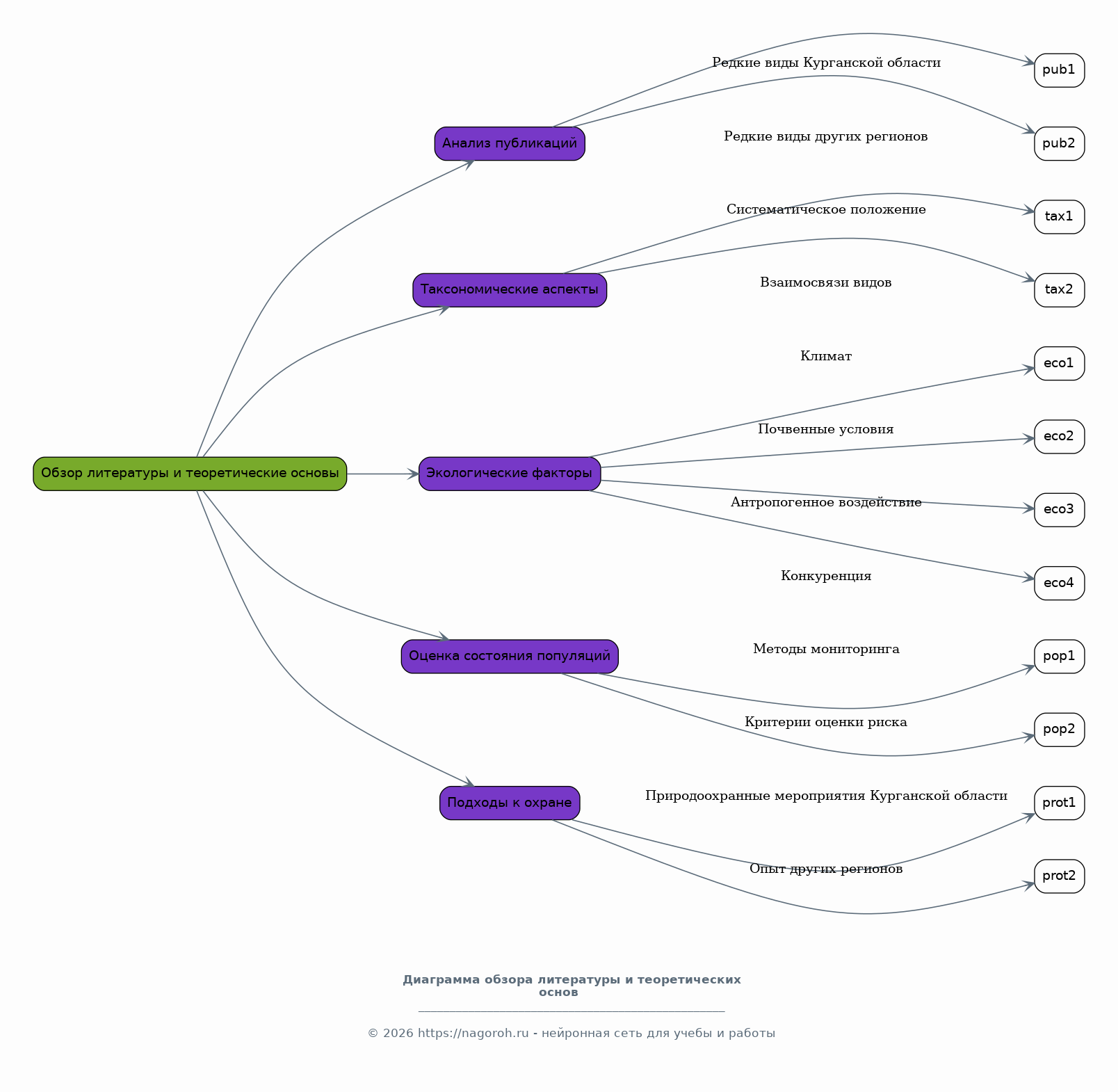
Обзор литературы и теоретические основы

Содержимое раздела

В данном разделе будет представлен обзор научной литературы по теме исследования, включающий анализ публикаций, посвященных редким и исчезающим видам растений Курганской области и других регионов с аналогичными климатическими условиями. Рассматриваются таксономические аспекты исследуемых видов, их систематическое положение и взаимосвязи. Анализируются экологические факторы, влияющие на распространение и состояние популяций, такие как климат, почвенные условия, антропогенное воздействие и конкуренция. Раскрываются теоретические основы оценки состояния популяций растений, методы их мониторинга и применяемые критерии оценки риска исчезновения. Обсуждаются различные подходы к охране редких видов растений и опыт их реализации в других регионах. Особое внимание уделяется анализу действующих природоохранных мероприятий в Курганской области.

Методология исследования

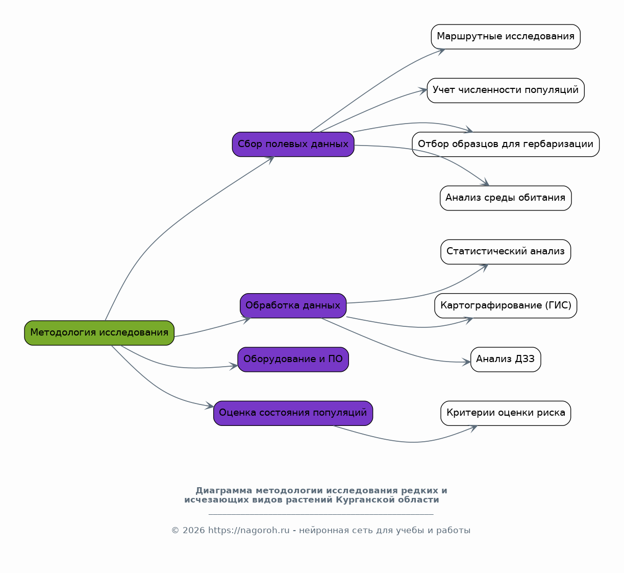
Содержимое раздела

Данный раздел посвящен описанию методов, используемых в ходе исследования. Подробно описываются методы сбора полевых данных, включая маршрутные исследования, учет численности популяций, отбор образцов для гербаризации, анализ характеристик среды обитания. Описываются методы камеральной обработки данных, включая статистический анализ, картографирование мест произрастания с использованием ГИС-технологий, анализ данных дистанционного зондирования. Приводится описание оборудования и программного обеспечения, используемого в исследовании. Дается обоснование выбора конкретных методов исследования, исходя из целей и задач проекта. Описываются методы оценки состояния популяций и применяемые критерии оценки риска исчезновения. Указываются источники данных и методы их обработки.

Характеристика редких видов растений Курганской области

Содержимое раздела

В данном разделе будет представлена детальная характеристика редких видов растений Курганской области, включенных в исследование. Для каждого вида будет приведена информация о его таксономическом положении, морфологических особенностях, ареале распространения, экологии и биологии размножения. Анализируются факторы, влияющие на численность популяций, такие как климатические изменения, антропогенное воздействие, конкуренция с другими видами и болезни. Представлены данные о современном состоянии популяций, их численности, динамике и тенденциях изменения. Описываются места произрастания видов, их приуроченность к определенным типам местообитаний и ландшафтам. Приводятся результаты полевых исследований, включая фотографии, карты распространения, данные о фенологии и репродуктивном успехе видов.

Анализ экологических факторов и угроз

Содержимое раздела

В данном разделе проводится анализ экологических факторов, определяющих распространение и состояние редких видов растений Курганской области. Рассматривается влияние климатических изменений, включая изменение температуры и осадков, на динамику популяций. Анализируется степень антропогенного воздействия, включая деятельность человека, такую как сельское хозяйство, лесопользование, загрязнение окружающей среды и урбанизация. Оценивается влияние конкуренции с другими видами, включая инвазивные виды, на состояние редких растений. Рассматриваются такие факторы, как болезни, вредители и природные катаклизмы, влияющие на состояние растений. Представлены результаты статистического анализа и моделирования, направленные на выявление ключевых факторов, угрожающих выживанию редких видов.

Современное состояние популяций редких видов

Содержимое раздела

В этом разделе представлены результаты изучения современного состояния популяций редких видов растений Курганской области. Детально анализируется численность, плотность и структура популяций для каждого исследуемого вида. Приводится информация о динамике популяций за прошедшие годы, выявляются тенденции к сокращению или увеличению численности. Анализируются данные о возрастной структуре популяций, семенной продуктивности и успешности возобновления. Представлены результаты оценки состояния местообитаний, включая анализ почвенных условий, растительности и других факторов. Проводится сравнительный анализ состояния популяций в различных районах области. Оценивается степень уязвимости каждого вида и вероятность его исчезновения в ближайшем будущем на основе имеющихся данных.

Разработка рекомендаций по охране редких видов

Содержимое раздела

В данном разделе будут разработаны конкретные рекомендации по охране редких видов растений Курганской области, основанные на результатах проведенного исследования. Рекомендации будут включать меры по защите среды обитания, такие как создание охраняемых природных территорий (заказники, памятники природы), восстановление нарушенных местообитаний и контроль за антропогенной нагрузкой. Предусматриваются меры по сохранению популяций, в том числе, разведение редких видов в культуре, реинтродукция, борьба с инвазивными видами. Разрабатываются рекомендации по улучшению информационного обеспечения, включая создание баз данных, организацию мониторинга и просветительскую работу. Оценивается экономическая эффективность предлагаемых мероприятий и возможность их реализации. Рекомендации будут направлены на улучшение охранного статуса редких видов растений и сохранение биоразнообразия региона.

Практическое применение результатов исследования

Содержимое раздела

В данном разделе рассматривается практическое применение результатов, полученных в ходе исследования. Предлагаются конкретные шаги по интеграции результатов в планы управления охраняемыми территориями и региональные природоохранные программы. Анализируется возможность использования данных для обновления Красной книги Курганской области и внесения изменений в законодательство об охране окружающей среды. Предлагаются варианты использования полученных данных для образовательных и просветительских целей, включая разработку учебных материалов и проведение экологических акций. Рассматриваются возможности сотрудничества с государственными органами, природоохранными организациями и научными учреждениями для реализации предложенных рекомендаций. Оценивается потенциальное воздействие результатов исследования на устойчивое развитие региона и сохранение биоразнообразия.

Заключение

Содержимое раздела

В разделе 'Заключение' подводятся итоги проведенного исследования. Кратко резюмируются основные результаты, полученные в ходе работы, и акцентируется внимание на наиболее значимых выводах. Оценивается достижение поставленных целей и задач, обозначенных во введении. Рассматривается вклад исследования в изучение редких видов растений Курганской области и в развитие региональной природоохранной практики. Обсуждаются ограничения исследования и возможные направления дальнейших исследований в этой области. Формулируются рекомендации для будущих исследований и практических мероприятий по сохранению редких растений. Выражаются благодарности участникам проекта и организациям, оказавшим поддержку в проведении исследования. Подчеркивается важность сохранения биоразнообразия и необходимости дальнейших усилий в этой области.

Список литературы

Содержимое раздела

В данном разделе представлен полный список использованной литературы, включая научные статьи, монографии, отчеты, нормативные документы и интернет-ресурсы, которые были использованы в ходе выполнения работы. Список литературы формируется в соответствии с требованиями к оформлению научных работ, принятыми в научных изданиях. Производится алфавитное упорядочение публикаций по фамилиям авторов. Указываются все необходимые данные для идентификации каждой публикации: авторы, название, выходные данные (издательство, год издания, страницы). Список литературы является важной частью любой научной работы, так как он демонстрирует широту охвата исследований и подтверждает научную обоснованность выводов. Включаются все источники, на которые были сделаны ссылки в тексте работы.

Получи Такой Проект

До 90% уникальность
Готовый файл Word
15-30 страниц
Список источников по ГОСТ
Оформление по ГОСТ
Таблицы и схемы
Презентация

Создать Проект на любую тему за 5 минут

Создать

#5582392