Нейросеть

Регулирование морально-психологического климата в коллективе команды: методы, стратегии и оценка эффективности

Нейросеть для проекта Гарантия уникальности Строго по ГОСТу Высочайшее качество Поддержка 24/7

Данный исследовательский проект посвящен разработке и анализу мер, направленных на регулирование морально-психологического климата в командных коллективах. Проект предполагает комплексный подход к изучению факторов, влияющих на психологическое состояние членов команды, и выработку практических рекомендаций по улучшению взаимоотношений и повышению общей продуктивности. Исследование включает в себя анализ существующих подходов к управлению морально-психологическим климатом, выявление лучших практик и адаптацию их к специфике различных командных структур. В рамках проекта будет проведен анализ влияния лидерства, коммуникации, мотивации и разрешения конфликтов на психологическое благополучие сотрудников. Также будет осуществлена разработка инструментов для оценки эффективности предложенных мер и мониторинга изменений морально-психологического климата. Результаты исследования будут полезны для руководителей команд, HR-специалистов, а также для специалистов в области организационной психологии, стремящихся создать здоровую и эффективную рабочую среду.

Идея:

Проект направлен на разработку конкретных инструментов и методик для улучшения морально-психологического климата в рабочих командах. Предлагается создание системы мониторинга и оценки эффективности предложенных мер.

Продукт:

Продуктом данного исследования станет набор практических рекомендаций и методических материалов для руководителей команд. Эти материалы будут включать в себя конкретные стратегии улучшения коммуникации, разрешения конфликтов и повышения мотивации.

Проблема:

Существует проблема снижения производительности и ухудшения общей рабочей атмосферы в коллективах с неблагоприятным морально-психологическим климатом. Недостаточное внимание к психологическому состоянию сотрудников приводит к повышению текучести кадров и увеличению затрат на решение конфликтных ситуаций.

Актуальность:

Актуальность исследования обусловлена необходимостью повышения продуктивности труда и снижения уровня стресса в рабочих коллективах. В современных условиях, когда командная работа становится все более распространенной, создание благоприятного морально-психологического климата является ключевым фактором успеха организации.

Цель:

Целью данного проекта является разработка и апробация эффективных мер по регулированию морально-психологического климата в командных коллективах. Достижение этой цели позволит повысить эффективность работы, улучшить взаимоотношения в коллективе и снизить уровень стресса.

Целевая аудитория:

Аудиторией данного исследования являются руководители команд, HR-специалисты, специалисты в области организационной психологии и студенты соответствующих направлений. Полученные результаты будут полезны для всех, кто заинтересован в создании здоровой и эффективной рабочей среды.

Задачи:

  • Анализ существующих теоретических подходов и практических методик по регулированию морально-психологического климата.
  • Разработка методик диагностики морально-психологического климата в команде.
  • Проведение эмпирического исследования для выявления ключевых факторов, влияющих на морально-психологический климат.
  • Разработка практических рекомендаций и стратегий по улучшению морально-психологического климата в команде.
  • Апробация разработанных рекомендаций и оценка их эффективности.

Ресурсы:

Для реализации проекта потребуются доступ к специализированной литературе, программное обеспечение для статистической обработки данных, а также ресурсы для проведения опросов и интервью.

Роли в проекте:

Отвечает за общее руководство проектом, определение целей и задач, планирование, координацию работы команды, контроль за выполнением задач и сроками, подготовку отчетов, обеспечение соблюдения методологии исследования и интерпретацию результатов. Руководитель также отвечает за организацию коммуникации между членами команды и экспертами, а также за представление результатов исследования на различных мероприятиях.

Отвечает за сбор, обработку и анализ данных, полученных в ходе исследования. В обязанности аналитика входит разработка инструментария для сбора данных, проведение статистического анализа, выявление трендов и закономерностей, подготовка графиков, таблиц и других визуальных материалов для представления результатов исследования. Аналитик также отвечает за интерпретацию данных и участие в подготовке отчетов.

Предоставляет экспертные знания и консультации по вопросам организационной психологии, морально-психологического климата, управления персоналом и командной работы. Эксперт участвует в разработке методологии исследования, интерпретации результатов, а также в подготовке рекомендаций. Кроме того, эксперт может проводить тренинги и семинары для команды, а также помогать в написании статей и публикаций по результатам исследования.

Отвечает за разработку и проведение социологических опросов, интервью и фокус-групп для сбора данных о морально-психологическом климате в команде. Социолог разрабатывает анкеты и гайды для интервью, обеспечивает репрезентативность выборки, проводит качественный и количественный анализ полученных данных, выявляет основные тенденции и закономерности, связанные с морально-психологическим климатом в команде, а также интерпретирует полученные результаты и участвует в подготовке отчетов. Социолог является связующим звеном между исследовательской группой и респондентами, обеспечивая качество и достоверность сбора данных.

Наименование образовательного учреждения

Проект

на тему

Регулирование морально-психологического климата в коллективе команды: методы, стратегии и оценка эффективности

Выполнил: ФИО

Руководитель: ФИО

Содержание

  • Введение 1
  • Теоретические основы морально-психологического климата 2
  • Факторы, влияющие на морально-психологический климат в команде 3
  • Методы диагностики морально-психологического климата 4
  • Стратегии улучшения морально-психологического климата 5
  • Практические аспекты исследования: Методология и организация 6
  • Результаты эмпирического исследования 7
  • Разработка рекомендаций по улучшению морально-психологического климата на основе результатов исследования 8
  • Заключение 9
  • Список литературы 10

Введение

Содержимое раздела

В разделе «Введение» будет представлено обоснование актуальности исследования, его цель, задачи и объект. Будут сформулированы основные понятия, такие как «морально-психологический климат» и «командная работа», определена их взаимосвязь. Также будет представлен обзор существующих исследований в данной области, обозначены проблемы, требующие дальнейшего изучения, и сформулирована гипотеза исследования. Введение должно задать тон всему исследованию, обозначить его значимость и очертить круг рассматриваемых вопросов, подготавливая читателя к восприятию основного материала.

Теоретические основы морально-психологического климата

Содержимое раздела

В данном разделе будет представлен теоретический обзор понятия морально-психологического климата, его эволюция, основные компоненты и характеристики. Будет произведен анализ различных подходов к определению и измерению данного понятия в психологии труда и организационной психологии. Будут рассмотрены факторы, влияющие на формирование морально-психологического климата, такие как стиль руководства, коммуникации в команде, разрешение конфликтов, мотивация и организационная культура. Также будет проведен анализ взаимосвязи между морально-психологическим климатом и эффективностью деятельности организации, а также здоровьем и благополучием сотрудников.

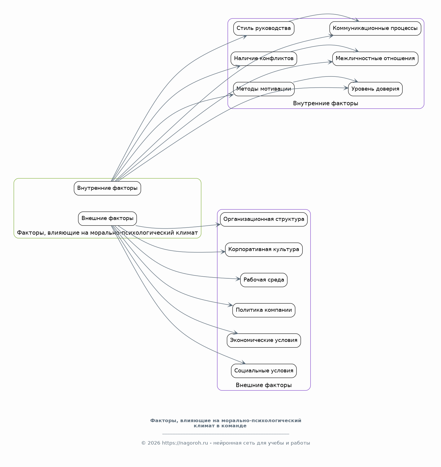
Факторы, влияющие на морально-психологический климат в команде

Содержимое раздела

Раздел посвящен детальному анализу факторов, оказывающих существенное влияние на формирование и поддержание морально-психологического климата в команде. Будут рассмотрены как внутренние, так и внешние факторы. К внутренним относятся стиль руководства, методы мотивации, коммуникационные процессы, межличностные отношения, уровень доверия, наличие конфликтов и способы их разрешения. Внешние факторы включают организационную структуру, корпоративную культуру, рабочую среду, политику компании, а также экономические и социальные условия. Будет проведен анализ влияния каждого фактора, а также их взаимосвязи и взаимодействия.

Методы диагностики морально-психологического климата

Содержимое раздела

В данном разделе будут представлены и проанализированы основные методы и инструменты, используемые для диагностики морально-психологического климата в команде. Будут рассмотрены как количественные методы (анкетирование, опросники), так и качественные методы (интервью, фокус-группы, наблюдение). Будет проведена оценка преимуществ и недостатков каждого метода, а также рассмотрены критерии выбора оптимального метода диагностики в зависимости от целей исследования и специфики команды. Будут представлены примеры конкретных методик и инструментов (например, опросники удовлетворенности работой, оценки командной эффективности, анализ конфликтов).

Стратегии улучшения морально-психологического климата

Содержимое раздела

Раздел будет посвящен разработке и анализу различных стратегий и практик, направленных на улучшение морально-психологического климата в командных коллективах. Будут рассмотрены различные подходы, включая улучшение коммуникации, развитие лидерских качеств, мотивационные программы, эффективное управление конфликтами, создание благоприятной рабочей среды и поддержку психологического благополучия сотрудников. Будут проанализированы конкретные примеры реализации данных стратегий, их эффективность, а также риски и препятствия, которые могут возникнуть. Будут даны практические рекомендации по внедрению и оценке эффективности данных стратегий.

Практические аспекты исследования: Методология и организация

Содержимое раздела

В данном разделе будет подробно описана методология проведенного эмпирического исследования. Будут представлены выборка респондентов, обосновано использование выбранных методов сбора данных (например, анкетирование, интервью, наблюдение). Будут описаны процедуры проведения исследования, инструментарий, использованные статистические методы обработки данных. Также будет описан ход исследования, основные этапы, сроки и организационные аспекты, а также меры по обеспечению достоверности и надежности полученных данных. Особое внимание будет уделено этическим аспектам исследования и обеспечению конфиденциальности данных.

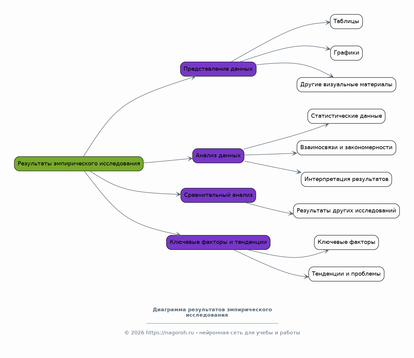
Результаты эмпирического исследования

Содержимое раздела

В этом разделе будут представлены результаты эмпирического исследования, проведенного в рамках проекта. Будут представлены основные статистические данные, выявленные взаимосвязи и закономерности, а также интерпретация полученных результатов. Будут представлены таблицы, графики и другие визуальные материалы для наглядного представления данных. Будет проведен сравнительный анализ полученных данных с результатами других исследований в данной области. Особое внимание будет уделено ключевым факторам, влияющим на морально-психологический климат, и выявлению тенденций и проблем, актуальных для исследуемых команд.

Разработка рекомендаций по улучшению морально-психологического климата на основе результатов исследования

Содержимое раздела

На основе полученных результатов эмпирического исследования, в данном разделе будут сформулированы конкретные практические рекомендации по улучшению морально-психологического климата в командных коллективах. Рекомендации будут направлены на устранение выявленных проблем и усиление положительных факторов. Будут предложены конкретные стратегии и методы, учитывающие специфику команд, которые могут быть адаптированы руководителями и HR-специалистами. Рекомендации будут включать в себя улучшение методов коммуникации, повышение мотивации, разрешение конфликтов, развитие лидерских качеств и создание благоприятной рабочей среды. Также будут предложены инструменты для оценки эффективности предложенных мер.

Заключение

Содержимое раздела

В разделе «Заключение» будут подведены основные итоги исследования, сформулированы основные выводы, подтверждающие или опровергающие поставленные гипотезы. Будет обобщена информация о наиболее значимых результатах, полученных в ходе исследования, и их практической значимости. Будет дана оценка достигнутых целей и задач исследования. Будут обозначены ограничения исследования и предложены направления для дальнейших исследований в данной области. Заключение должно подчеркнуть вклад исследования в науку и практику, а также его практическую ценность для заинтересованных сторон.

Список литературы

Содержимое раздела

В данном разделе будет представлен исчерпывающий список использованной литературы, включающий научные статьи, монографии, учебники, нормативно-правовые акты и другие источники, использованные в процессе проведения исследования. Ссылки на источники будут оформлены в соответствии с установленными научными стандартами (например, ГОСТ или APA). Список литературы будет упорядочен в алфавитном порядке или в соответствии с другими критериями, принятыми в научной практике. Этот раздел является важной составляющей исследовательской работы, поскольку обеспечивает прозрачность и подтверждает достоверность представленной информации.

Получи Такой Проект

До 90% уникальность
Готовый файл Word
15-30 страниц
Список источников по ГОСТ
Оформление по ГОСТ
Таблицы и схемы
Презентация

Создать Проект на любую тему за 5 минут

Создать

#5485181