Нейросеть

Рекомендательное письмо для кандидата на участие в конкурсном отборе «Вектор Успеха»

Нейросеть для проекта Гарантия уникальности Строго по ГОСТу Высочайшее качество Поддержка 24/7

Данный проект представляет собой детальное рекомендательное письмо, предназначенное для поддержки кандидатов, претендующих на участие в программе «Вектор Успеха». Проект направлен на предоставление всесторонней оценки профессиональных и личностных качеств кандидата, а также на обоснование его перспектив в рамках программы. Письмо составляется на основе анализа резюме, портфолио, результатов собеседований и других данных, предоставленных кандидатом и/или полученных от третьих лиц. Особое внимание уделяется выявлению сильных сторон кандидата, его мотивации, опыта работы и потенциала для достижения успеха в выбранной области. Проект предполагает структурированное изложение информации, подчеркивающее соответствие кандидата требованиям программы и его способность эффективно участвовать в ее мероприятиях. Целью проекта является создание убедительного и информативного документа, повышающего шансы кандидата на прохождение отбора. В рамках данного проекта будут учтены все предоставленные данные о кандидате, а также специфика программы «Вектор Успеха» для создания наиболее релевантного и эффективного рекомендательного письма.

Идея:

Разработка индивидуального рекомендательного письма, акцентирующего внимание на ключевых компетенциях кандидата. Обеспечение максимальной эффективности презентации кандидата для успешного прохождения отбора.

Продукт:

Итоговым продуктом является готовое, профессионально составленное рекомендательное письмо. Письмо будет представлено в формате, удобном для использования в процессе отбора.

Проблема:

Существует необходимость в предоставлении объективной и структурированной оценки кандидатов для программы «Вектор Успеха». Недостаточность информации о кандидате может снизить его шансы на участие.

Актуальность:

Актуальность проекта обусловлена необходимостью оказания поддержки кандидатам в конкурентной среде отбора. Эффективное рекомендательное письмо значительно повышает шансы кандидата.

Цель:

Основная цель проекта — подготовка убедительного рекомендательного письма, повышающего шансы кандидата на участие в программе. Достижение этой цели способствует успешной реализации карьерных амбиций кандидата.

Целевая аудитория:

Целевой аудиторией являются кандидаты, участвующие в отборе на программу «Вектор Успеха». Данный проект также будет полезен сотрудникам HR-отделов и преподавателям, занимающимся составлением рекомендаций.

Задачи:

  • Сбор и анализ информации о кандидате (резюме, портфолио, результаты интервью).
  • Определение ключевых компетенций и сильных сторон кандидата.
  • Структурирование и написание рекомендательного письма.
  • Редактирование и проверка письма на соответствие требованиям программы.

Ресурсы:

Для реализации проекта потребуются доступ к информации о кандидате, навыки написания рекомендательных писем и знание требований программы «Вектор Успеха».

Роли в проекте:

Аналитик данных отвечает за сбор, обработку и анализ информации о кандидате, включая резюме, портфолио, результаты собеседований и другие материалы. Он выявляет ключевые навыки, опыт работы и достижения кандидата, необходимые для составления убедительного рекомендательного письма. Эта роль подразумевает глубокое понимание требований программы «Вектор Успеха» и умение оценивать соответствие кандидата этим требованиям. Аналитик также отвечает за поиск дополнительных данных и проверку достоверности информации.

Автор рекомендательного письма отвечает за написание и структурирование самого письма на основе данных, предоставленных аналитиком. Он должен обладать отличными навыками письма, умением ясно и лаконично выражать мысли, а также способностью адаптировать стиль письма к конкретному кандидату и требованиям программы. Автор должен учитывать цели и задачи программы «Вектор Успеха», подчеркивая те аспекты, которые делают кандидата наиболее подходящим, а также оформлять письмо в соответствии с принятыми стандартами.

Редактор отвечает за проверку готового рекомендательного письма на предмет грамматических ошибок, стилистических неточностей и соответствия требованиям. Он обеспечивает четкость, логичность и убедительность текста. Редактор также контролирует соответствие письма формату и объему, указанным в задании. Его задача — сделать рекомендательное письмо максимально профессиональным и эффективным, устраняя любые потенциальные недостатки, которые могут повлиять на восприятие кандидата.

Специалист по программе «Вектор Успеха» предоставляет информацию о требованиях программы, критериях отбора и предпочтениях организаторов. Он консультирует команду проекта по вопросам, связанным с программой, и обеспечивает соответствие рекомендательного письма этим требованиям. Специалист может предоставить шаблоны, примеры успешных рекомендательных писем и другую полезную информацию. Он также может участвовать в окончательной проверке письма, чтобы убедиться в его максимальной релевантности и эффективности.

Наименование образовательного учреждения

Проект

на тему

Рекомендательное письмо для кандидата на участие в конкурсном отборе «Вектор Успеха»

Выполнил: ФИО

Руководитель: ФИО

Содержание

  • Введение 1
  • Обзор программы «Вектор Успеха» 2
  • Методология сбора и анализа данных 3
  • Оценка профессиональных качеств кандидата 4
  • Оценка личностных качеств кандидата 5
  • Структура и содержание рекомендательного письма 6
  • Рекомендации по улучшению рекомендательного письма 7
  • Практическое применение рекомендательного письма 8
  • Заключение 9
  • Список литературы 10

Введение

Содержимое раздела

В разделе "Введение" будет представлен общий контекст проекта, его цели и задачи, а также обоснование актуальности создания рекомендательного письма для кандидата в рамках программы «Вектор Успеха». Подробно описывается значимость данного письма для успешного прохождения отбора, подчеркивается важность объективной оценки профессиональных и личных качеств кандидата. Также будет указано, какие источники информации использовались для создания письма (резюме, портфолио, результаты собеседований и прочее), и как эти данные были проанализированы для выявления сильных сторон кандидата и его потенциала. Введение служит для привлечения внимания и формирования представления о важности и полезности этого письма.

Обзор программы «Вектор Успеха»

Содержимое раздела

Этот раздел посвящен детальному обзору программы «Вектор Успеха», ее целей, задач, критериев отбора участников, а также основных направлений деятельности и ожидаемых результатов. Будет представлен анализ целевой аудитории программы, ее ценностей и ключевых компетенций, которые оцениваются у кандидатов. Особое внимание будет уделено тем аспектам программы, которые наиболее важны для успешного прохождения отбора, и как рекомендательное письмо будет способствовать акцентированию на этих аспектах. Также будет рассмотрена история программы, ее достижения и текущее положение на рынке образовательных и карьерных возможностей.

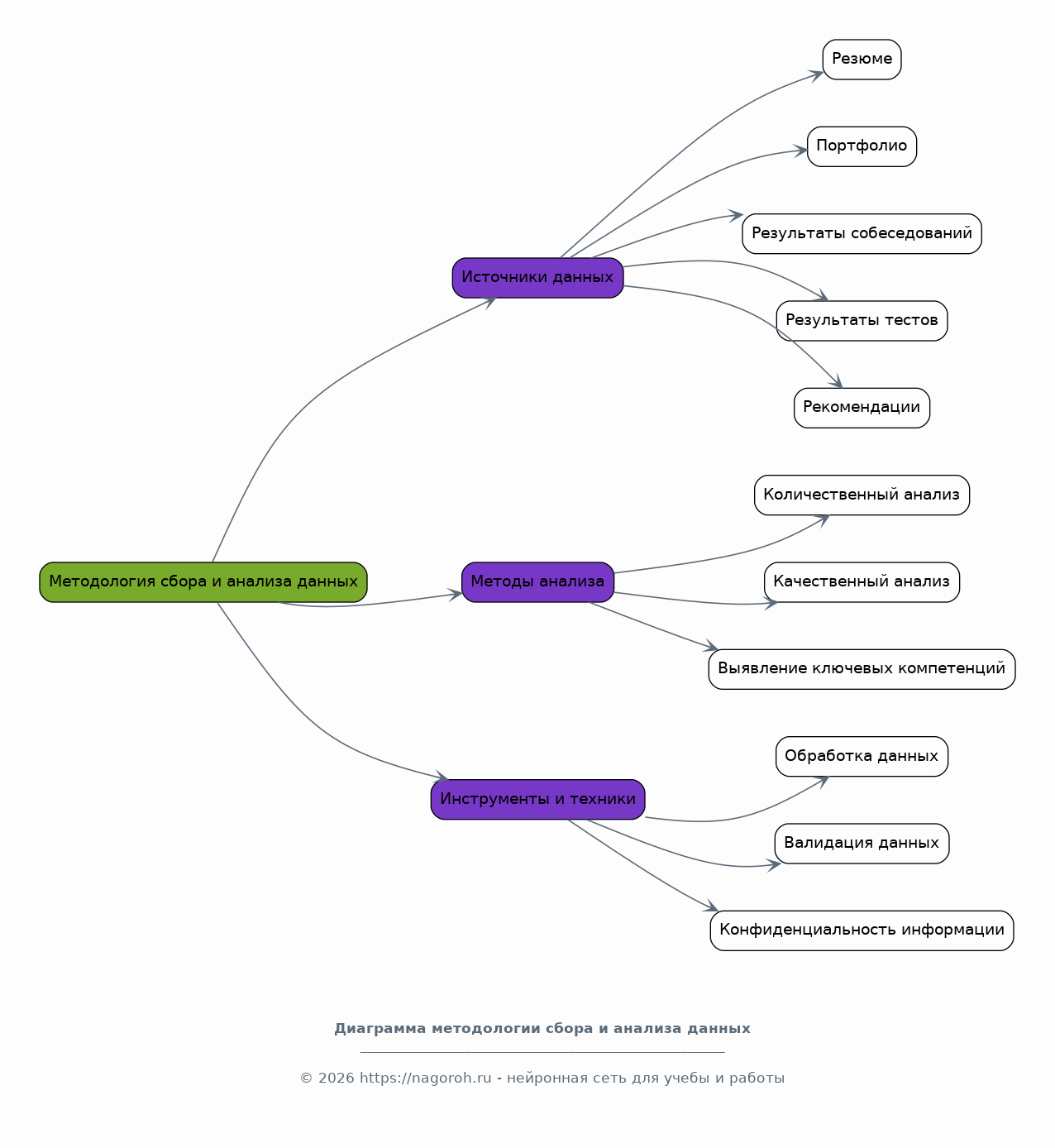
Методология сбора и анализа данных

Содержимое раздела

В данном разделе будет подробно описана методология, используемая для сбора и анализа данных о кандидате. Будут рассмотрены различные источники информации, такие как резюме, портфолио, результаты собеседований, тестов и рекомендаций. Описываются методы анализа данных, включая количественный и качественный анализ, выявление ключевых компетенций, опыта работы и достижений кандидата. Будут представлены инструменты и техники, используемые для обработки данных и формирования выводов, которые лягут в основу рекомендательного письма. Также будет рассмотрен процесс валидации данных и меры по обеспечению конфиденциальности информации.

Оценка профессиональных качеств кандидата

Содержимое раздела

Этот раздел фокусируется на детальной оценке профессиональных качеств кандидата, необходимых для успешного участия в программе «Вектор Успеха». Будут рассмотрены ключевые навыки, опыт работы, достижения и профессиональные компетенции, соответствующие требованиям программы. Анализ будет основываться на собранных данных, включая резюме, портфолио и результаты собеседований. Будет проведена оценка соответствия кандидата требованиям программы, его потенциала для развития и перспективы в выбранной области деятельности. Будут приведены конкретные примеры, подтверждающие профессиональные качества кандидата.

Оценка личностных качеств кандидата

Содержимое раздела

В данном разделе будет проведена оценка личностных качеств кандидата, которые важны для успешного участия в программе «Вектор Успеха». Будут рассмотрены такие аспекты, как мотивация, лидерские качества, коммуникативные навыки, умение работать в команде, способность к самообучению и адаптации. Оценка будет основана на анализе результатов собеседований, психологических тестов и других доступных данных. Будут выявлены сильные стороны кандидата, его потенциал к развитию и соответствие требованиям программы. Будут приведены конкретные примеры, иллюстрирующие личностные качества кандидата.

Структура и содержание рекомендательного письма

Содержимое раздела

Этот раздел посвящен структуре и содержанию рекомендательного письма. Будет представлен подробный анализ его основных компонентов: введение, основная часть (оценка профессиональных и личностных качеств), заключение и рекомендации. Будут рассмотрены принципы написания эффективного письма, включая ясность, лаконичность, убедительность и соответствие формату. Будут даны рекомендации по выбору стиля изложения, использованию конкретных примеров и выражению поддержки кандидату. Будут представлены примеры фраз и выражений, которые можно использовать для усиления эффекта от письма.

Рекомендации по улучшению рекомендательного письма

Содержимое раздела

В этом разделе будут представлены детальные рекомендации по улучшению качества рекомендательного письма. Будут рассмотрены возможные ошибки и недостатки, которые могут снизить эффективность письма, а также способы их исправления. Будут предложены конкретные стратегии по повышению убедительности письма, подчеркиванию сильных сторон кандидата и соответствию требованиям программы. Рекомендации будут охватывать различные аспекты, включая структуру, содержание, стилистику и формат письма. Будет предложено внести корректировки в соответствии с обратной связью и комментариями экспертов.

Практическое применение рекомендательного письма

Содержимое раздела

В этом разделе будет рассмотрен практический аспект использования рекомендательного письма в контексте программы «Вектор Успеха». Будут даны рекомендации по отправке письма, его представлению организаторам программы и взаимодействию с кандидатом. Будут рассмотрены различные сценарии, включая случаи, когда письмо используется как часть заявки на участие, а также случаи, когда оно предоставляется в качестве отдельного документа. Будут предложены советы по подготовке кандидата к собеседованию, исходя из информации, представленной в рекомендательном письме. Также будут рассмотрены вопросы обратной связи.

Заключение

Содержимое раздела

В разделе «Заключение» будет подведен итог проделанной работы, обобщены основные выводы и подчеркнута значимость созданного рекомендательного письма для кандидата и программы «Вектор Успеха». Будет дана окончательная оценка профессиональных и личностных качеств кандидата, подтверждена его перспективы в рамках программы. Будут сформулированы заключительные рекомендации для кандидата и организаторов программы. Также будет отмечена эффективность использованных методик и подходов. Раздел будет завершен позитивным и мотивирующим посылом.

Список литературы

Содержимое раздела

В разделе «Список литературы» будут представлены все использованные источники информации, включая научные статьи, учебные пособия, онлайн-ресурсы и другие материалы, которые были использованы при подготовке рекомендательного письма. Список будет составлен в соответствии с требованиями к оформлению ссылок и цитированию, принятыми в академической среде. Будет обеспечена полнота и точность указанной информации. Каждая позиция в списке будет связана с конкретными разделами письма, что позволит читателям легко найти соответствующие источники для дополнительного изучения.

Получи Такой Проект

До 90% уникальность
Готовый файл Word
15-30 страниц
Список источников по ГОСТ
Оформление по ГОСТ
Таблицы и схемы
Презентация

Создать Проект на любую тему за 5 минут

Создать

#5651068