Нейросеть

Рекомендательное письмо для участника отбора на программу «Вектор Успеха»: Анализ компетенций и перспективы развития

Нейросеть для проекта Гарантия уникальности Строго по ГОСТу Высочайшее качество Поддержка 24/7

Данный проект представляет собой экспертное заключение о компетенциях и потенциале кандидата для участия в программе «Вектор Успеха». В рамках данного проекта будет проведен тщательный анализ профессиональных и личностных качеств кандидата, а также оценка его перспектив для успешного участия в программе. Оценка будет основываться на представленных документах, результатах собеседования и дополнительных данных, полученных в ходе исследования. Особое внимание будет уделено соответствию кандидата требованиям программы, его мотивации и способности к командной работе. Результатом проекта станет подробный рекомендательный отчет, содержащий объективную оценку сильных сторон кандидата, а также рекомендации по дальнейшему развитию. В проекте учтены пожелания и особенности, указанные в исходном задании, что обеспечивает релевантность и ценность полученных результатов для организаторов отбора. Таким образом, проект направлен на предоставление полной и всесторонней информации, необходимой для принятия обоснованного решения о кандидатуре участника.

Идея:

Предоставить объективную оценку кандидата для программы, учитывая его навыки и мотивацию. Сформировать рекомендации по развитию, способствующие успешному участию в программе.

Продукт:

Рекомендательное письмо, содержащее анализ сильных сторон кандидата и его потенциала. Письмо будет адаптировано под требования программы и предоставит ценную информацию для организаторов.

Проблема:

Отсутствие четкого представления о компетенциях и мотивации кандидата. Необходимость объективной оценки для принятия решения об участии в программе.

Актуальность:

Проект актуален в контексте отбора участников для образовательных программ и проектов развития. Предоставляет структурированную информацию о кандидате, позволяющую принять обоснованное решение.

Цель:

Подготовить рекомендательное письмо, отражающее сильные стороны кандидата и его соответствие программе «Вектор Успеха». Обеспечить экспертную оценку потенциала кандидата для успешного участия в программе.

Целевая аудитория:

Организаторы и ответственные лица программы «Вектор Успеха». Кандидат, которому выдается рекомендация.

Задачи:

  • Сбор и анализ данных о кандидате (резюме, мотивационное письмо, результаты тестов).
  • Оценка профессиональных и личностных качеств кандидата.
  • Определение соответствия кандидата требованиям программы.
  • Формулирование рекомендаций по развитию.
  • Подготовка рекомендательного письма.

Ресурсы:

Для реализации проекта потребуются доступ к предоставленным кандидатом материалам, навыки анализа и оценки, а также экспертное знание требований программы.

Роли в проекте:

Аналитик выполняет сбор, обработку и анализ данных о кандидате. Он изучает резюме, мотивационное письмо, результаты тестов и другие материалы, предоставленные кандидатом. На основе полученной информации аналитик оценивает профессиональные и личностные качества кандидата, выявляет сильные стороны и области для улучшения. Аналитик также определяет соответствие кандидата требованиям программы, учитывая ее цели и задачи. Результатом работы аналитика является структурированный отчет, содержащий оценку компетенций кандидата и рекомендации по дальнейшему развитию. Вклад аналитика является критически важным для формирования объективного и обоснованного рекомендательного письма.

Эксперт по оценке проводит детальный анализ предоставленных данных, используя различные методики и инструменты. Он оценивает соответствие кандидата заявленным требованиям программы, учитывая его опыт, навыки и мотивацию. Эксперт выявляет ключевые компетенции кандидата и сопоставляет их с профилем успешного участника программы. Он также формулирует рекомендации по развитию, направленные на усиление сильных сторон кандидата и устранение выявленных недостатков. Задача эксперта — обеспечить объективность и обоснованность оценки, а также предоставить ценную обратную связь кандидату. Работа эксперта является основой для формирования рекомендательного письма.

Редактор отвечает за подготовку финального варианта рекомендательного письма. Он проверяет текст на соответствие требованиям к стилю, структуре и грамматике. Редактор приводит письмо в соответствие с принятыми стандартами оформления деловых документов. Он также обеспечивает логичность изложения и понятность информации для целевой аудитории. Редактор оценивает общую структуру письма, убеждаясь в полноте и согласованности представленной информации. Его задача — сделать письмо профессиональным, информативным и привлекательным для получателя. Редактор играет ключевую роль в обеспечении высокого качества итогового документа.

Автор рекомендательного письма интегрирует все полученные данные и формирует единый текст. Автор пишет на основе анализа и рекомендаций, полученных от аналитика и эксперта. Он учитывает все нюансы, касающиеся кандидата и требований программы. Автор обеспечивает целостность и логичность повествования, а также выражает рекомендации в форме, удобной для восприятия. Работа автора требует синтеза информации, аналитических способностей и навыков написания убедительных текстов. Вклад автора формирует финальный вид рекомендательного письма, которое будет представлено.

Наименование образовательного учреждения

Проект

на тему

Рекомендательное письмо для участника отбора на программу «Вектор Успеха»: Анализ компетенций и перспективы развития

Выполнил: ФИО

Руководитель: ФИО

Содержание

  • Введение 1
  • Методология анализа компетенций 2
  • Анализ профессиональных навыков 3
  • Оценка личностных качеств 4
  • Соответствие требованиям программы 5
  • Анализ мотивации и целей 6
  • Сильные стороны кандидата 7
  • Рекомендации по развитию 8
  • Заключение 9
  • Список литературы 10

Введение

Содержимое раздела

В разделе «Введение» будет представлено общее описание проекта, его цели и задачи. Будет указана актуальность рекомендательного письма для программы «Вектор Успеха» и кратко изложен подход к оценке кандидата. Раздел будет содержать информацию о структуре письма и основных этапах работы. Подробно будут описаны цели написания письма и его значимость для отбора участников программы. Акцент будет сделан на важности объективной оценки и предоставления полной информации о кандидате.

Методология анализа компетенций

Содержимое раздела

В данном разделе будет подробно описана методология анализа компетенций, используемая для оценки кандидата. Будут представлены конкретные методы и инструменты, применяемые для сбора и анализа данных. В частности, будет рассмотрен процесс анализа резюме, мотивационного письма и результатов тестирования. Будут указаны критерии оценки профессиональных и личностных качеств, а также методики выявления сильных сторон и областей для развития. Раздел позволит понять, как именно были получены результаты оценки и какие факторы учитывались при формировании рекомендаций.

Анализ профессиональных навыков

Содержимое раздела

Данный раздел посвящен детальному анализу профессиональных навыков кандидата. Будет проведена оценка его опыта работы, перечня реализованных проектов и достигнутых результатов. Будут рассмотрены ключевые компетенции, необходимые для успешного участия в программе «Вектор Успеха». Будет дана оценка соответствия профессиональных навыков кандидата требованиям программы, с указанием конкретных примеров и подтверждений. В разделе будут представлены рекомендации по улучшению профессиональной подготовки, если это необходимо. Анализ будет подкреплен данными из резюме и других предоставленных документов.

Оценка личностных качеств

Содержимое раздела

В этом разделе будет проведен анализ личностных качеств кандидата, таких как коммуникабельность, лидерство, мотивация, стрессоустойчивость и способность к командной работе. Будут рассмотрены результаты психологических тестов и интервью, если таковые проводились. Будет дана оценка соответствия этих качеств требованиям программы и ее корпоративной культуре. Будут выявлены сильные стороны и области для развития, которые могут повлиять на успешное участие в программе. Раздел будет содержать рекомендации по развитию личностных качеств кандидата, направленные на повышение его эффективности.

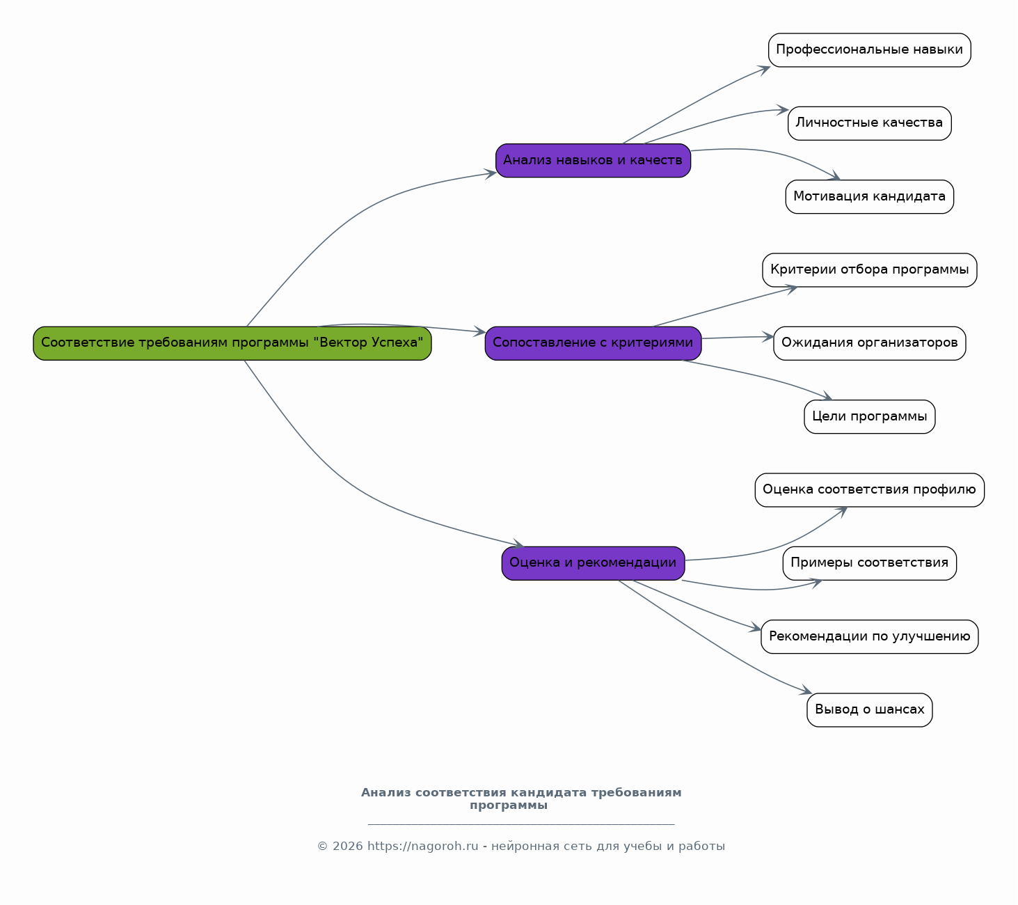
Соответствие требованиям программы

Содержимое раздела

Раздел посвящен анализу соответствия кандидата требованиям программы «Вектор Успеха». Будет проведено сопоставление профессиональных навыков, личностных качеств и мотивации кандидата с критериями отбора программы. Будут рассмотрены ожидания организаторов и цели программы. Будет дана оценка, насколько кандидат соответствует профилю успешного участника. Раздел будет включать в себя конкретные примеры, подтверждающие соответствие, или рекомендации по устранению несоответствий. В итоге будет сделан вывод о шансах кандидата на успешное участие в программе.

Анализ мотивации и целей

Содержимое раздела

В этом разделе будет проведен подробный анализ мотивации и целей кандидата. Будут рассмотрены его причины участия в программе «Вектор Успеха», а также его долгосрочные карьерные планы. Будет проанализировано мотивационное письмо кандидата, а также результаты собеседования, если таковое проводилось. Будут выявлены соответствие целей кандидата целям программы и его стремление к развитию. Раздел будет содержать рекомендации по усилению мотивации и постановке целей. Все выводы будут подкреплены информацией из предоставленных документов и интервью.

Сильные стороны кандидата

Содержимое раздела

В этом разделе будет представлен перечень сильных сторон кандидата, выявленных в ходе анализа. Будут выделены ключевые компетенции, которые делают кандидата привлекательным для программы «Вектор Успеха». Будут приведены конкретные примеры, демонстрирующие проявление этих сильных сторон в профессиональной и личной деятельности кандидата. Раздел будет подчеркивать положительные качества кандидата, давая общее представление о его потенциале. Будут отражены все факторы, которые указывают на возможность успешного участия кандидата в программе.

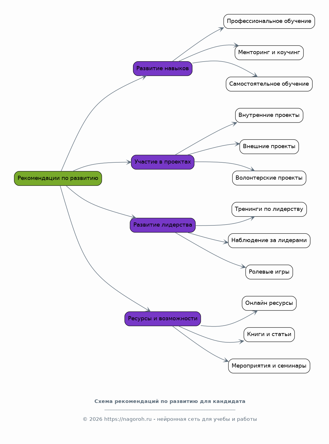
Рекомендации по развитию

Содержимое раздела

В данном разделе будут представлены конкретные рекомендации по развитию, направленные на усиление сильных сторон кандидата и устранение выявленных областей для улучшения. Рекомендации будут включать в себя конкретные шаги, которые кандидат может предпринять для достижения поставленных целей. Будут предложены варианты профессионального обучения, участия в проектах, развития лидерских качеств и других аспектов. Раздел будет содержать список ресурсов и возможностей, доступных кандидату для саморазвития. Рекомендации будут персонализированы и адаптированы под конкретные потребности кандидата.

Заключение

Содержимое раздела

В разделе «Заключение» будет представлен общий вывод о кандидате и его перспективах для участия в программе «Вектор Успеха». Будет дана итоговая оценка его соответствия требованиям программы. Будут подведены итоги анализа профессиональных и личностных качеств, а также мотивации и целей кандидата. Будут сформулированы основные рекомендации и подчеркнута ценность его участия в программе. Раздел будет содержать позитивное заключение, подтверждающее потенциал кандидата и его шансы на успех. В заключении будет выражена общая рекомендация.

Список литературы

Содержимое раздела

В разделе «Список литературы» будут представлены все использованные источники информации, цитируемые в рекомендательном письме. Будет указан перечень научных статей, учебных пособий, методических материалов и других источников. Список будет составлен в соответствии с требованиями к оформлению научной литературы. В разделе будут указаны все источники, использованные для анализа данных и обоснования выводов. Раздел будет служить для подтверждения достоверности информации и обеспечения прозрачности исследования.

Получи Такой Проект

До 90% уникальность
Готовый файл Word
15-30 страниц
Список источников по ГОСТ
Оформление по ГОСТ
Таблицы и схемы
Презентация

Создать Проект на любую тему за 5 минут

Создать

#5432947