Нейросеть

Рекомендательное письмо для участника отбора на программу «Вектор Успеха»: Анализ профессиональных перспектив

Нейросеть для проекта Гарантия уникальности Строго по ГОСТу Высочайшее качество Поддержка 24/7

Настоящее рекомендательное письмо подготовлено для участника отбора на программу «Вектор Успеха». Целью данного документа является представление кандидата в контексте его профессиональных компетенций, личных качеств и потенциала для успешного участия в программе. Оценка кандидата основывается на анализе его достижений в образовательной и профессиональной деятельности, а также на учете его личностных характеристик, таких как коммуникабельность, умение работать в команде, лидерские качества и стремление к самосовершенствованию. Данное письмо призвано предоставить объективную и всестороннюю картину кандидата, подчеркнув его сильные стороны и обозначив возможности для дальнейшего развития в рамках программы «Вектор Успеха». В процессе подготовки письма учитывались предоставленные данные о кандидате, включая его резюме, портфолио и результаты собеседований, а также информация о его предыдущем опыте и достижениях. Особое внимание уделялось соответствию кандидата требованиям программы и его мотивации к участию в ней.

Идея:

Предоставление объективной оценки кандидата для отбора на программу «Вектор Успеха». Подчеркивание его сильных сторон и потенциала для успешного обучения и развития.

Продукт:

Рекомендательное письмо, содержащее детальный анализ профессиональных навыков и личностных качеств кандидата. Документ формируется на основе данных, предоставленных кандидатом, и оценке его соответствия требованиям программы.

Проблема:

Выбор наиболее подходящих кандидатов для программы «Вектор Успеха» требует объективной оценки их потенциала. Отсутствие стандартизированных инструментов оценки может привести к субъективности при принятии решений.

Актуальность:

Программа «Вектор Успеха» направлена на развитие лидерских качеств и профессиональных компетенций у молодежи. Рекомендательное письмо помогает обеспечить более эффективный отбор участников, соответствующих высоким требованиям программы.

Цель:

Подготовить рекомендательное письмо, предоставляющее всестороннюю оценку кандидата и его потенциала. Обеспечить объективность и помочь принять верное решение о приеме кандидата в программу.

Целевая аудитория:

Участники отбора на программу «Вектор Успеха», а также организаторы и эксперты, оценивающие кандидатов. Лица, принимающие решение о зачислении на программу, нуждаются в объективной оценке.

Задачи:

  • Сбор и анализ информации о кандидате (резюме, портфолио, результаты собеседований).
  • Оценка профессиональных навыков и личных качеств кандидата.
  • Составление рекомендательного письма с учетом требований программы «Вектор Успеха».
  • Предоставление объективной информации для принятия решения об участии в программе.
  • Формирование рекомендаций по развитию кандидата в рамках программы.

Ресурсы:

Для подготовки рекомендательного письма требуются данные о кандидате, включая его резюме, портфолио, результаты собеседований и другая информация, подтверждающая его профессиональные достижения.

Роли в проекте:

Аналитик данных отвечает за сбор, обработку и анализ информации о кандидате. Он изучает резюме, портфолио и другие материалы, чтобы выявить сильные стороны и области для улучшения. Аналитик данных также оценивает соответствие кандидата требованиям программы и предоставляет выводы для составления рекомендательного письма. Его задача состоит в обеспечении объективности и полноты информации о кандидате, что помогает в принятии взвешенного решения.

Составитель письма отвечает за формирование и написание текста рекомендательного письма. Он использует данные, полученные от аналитика, и структурирует информацию в соответствии с требованиями программы «Вектор Успеха». Составитель письма должен обладать навыками написания убедительных текстов и умением подчеркивать сильные стороны кандидата. Его задача заключается в создании четкого и информативного документа, который поможет оценить кандидата.

Редактор отвечает за проверку и корректировку текста рекомендательного письма. Он проверяет его на грамматические ошибки, стилистические неточности и соответствие требованиям программы. Редактор также оценивает логику изложения и убедительность аргументов, представленных в письме. Его задача состоит в обеспечении высокого качества текста и его соответствия поставленным целям, а также в создании убедительного документа.

Эксперт по программе консультирует составителя и редактора по вопросам, связанным с требованиями программы «Вектор Успеха». Он предоставляет информацию о критериях отбора, целях программы и ожидаемых результатах. Эксперт также проверяет соответствие содержания письма этим требованиям и дает рекомендации по его улучшению. Его задача заключается в обеспечении соответствия рекомендательного письма целям программы и повышении его эффективности.

Наименование образовательного учреждения

Проект

на тему

Рекомендательное письмо для участника отбора на программу «Вектор Успеха»: Анализ профессиональных перспектив

Выполнил: ФИО

Руководитель: ФИО

Содержание

  • Введение 1
  • Обзор профессиональных компетенций кандидата 2
  • Анализ личных качеств и мотивации 3
  • Оценка соответствия требованиям программы 4
  • Перспективы развития кандидата в рамках программы 5
  • Рекомендации по дальнейшему развитию 6
  • Заключение 7
  • Список литературы 8
  • Приложения 9
  • Контактная информация 10

Введение

Содержимое раздела

В разделе «Введение» будет представлен контекст программы «Вектор Успеха» и ее основные цели, а также будет обозначена роль рекомендательного письма в процессе отбора кандидатов. Предполагается краткое описание программы, ее задач и ожидаемых результатов для участников. Далее будет сформулирована цель данного письма, а именно – предоставление объективной оценки кандидата на основе анализа его профессиональных и личностных качеств. Также будет указано, какие источники информации использовались при подготовке письма и кто является его автором. Важно подчеркнуть значимость этого документа для принятия решения о зачислении кандидата и его потенциальный вклад в программу.

Обзор профессиональных компетенций кандидата

Содержимое раздела

В этом разделе будет представлен детальный анализ профессиональных навыков кандидата, основанный на его резюме, портфолио и результатах собеседований. Будут рассмотрены ключевые компетенции, необходимые для успешного участия в программе «Вектор Успеха», такие как навыки коммуникации, лидерства, командной работы и управления проектами. Каждая компетенция будет оценена с точки зрения опыта кандидата, его достижений и примеров успешной реализации проектов. Примеры будут подкреплены конкретными данными и фактами, демонстрирующими уровень профессионализма кандидата, а также его потенциал для развития.

Анализ личных качеств и мотивации

Содержимое раздела

Данный раздел посвящен анализу личностных качеств кандидата, таких как его целеустремленность, ответственность, креативность и умение работать в стрессовых ситуациях. Будет оценена мотивация кандидата к участию в программе «Вектор Успеха» и его стремление к саморазвитию и профессиональному росту. Анализ будет основываться на результатах собеседований, анкетировании и других доступных материалах, позволяющих оценить личные качества кандидата. Будут приведены примеры, подтверждающие наличие у кандидата необходимых качеств, и описано, как эти качества помогут ему в достижении поставленных целей.

Оценка соответствия требованиям программы

Содержимое раздела

В этом разделе будет проведена оценка соответствия кандидата требованиям программы «Вектор Успеха». Будут проанализированы его знания, навыки и опыт в соответствии с критериями отбора, установленными организаторами программы. Оценка будет включать в себя анализ резюме, портфолио, результатов тестов и других данных, предоставленных кандидатом. Будут выделены сильные стороны кандидата, которые делают его подходящим для участия в программе. Также будут рассмотрены области, требующие дальнейшего развития. Выводы будут подкреплены конкретными примерами, демонстрирующими соответствие кандидата заданным требованиям.

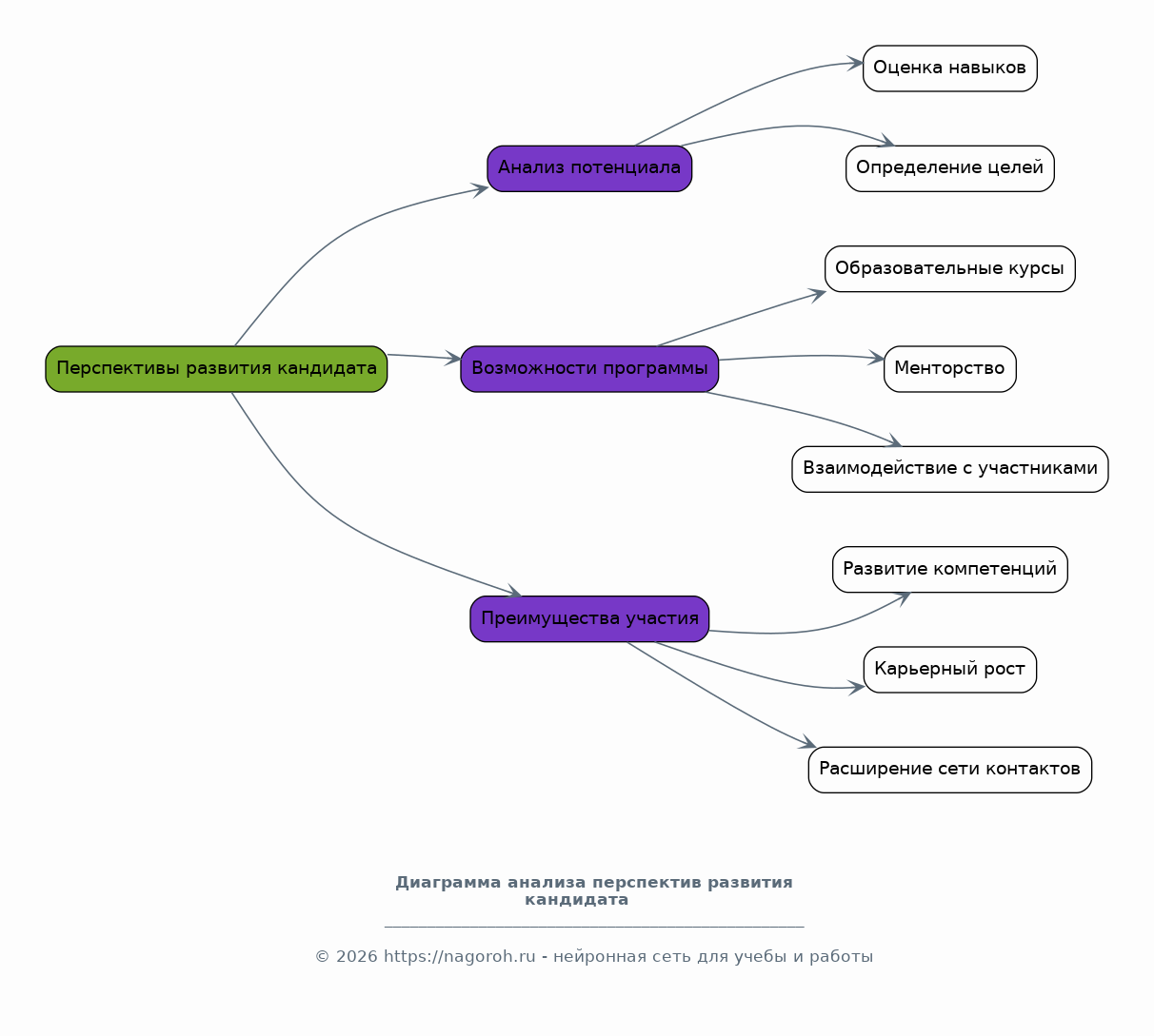
Перспективы развития кандидата в рамках программы

Содержимое раздела

В этом разделе будут рассмотрены перспективы развития кандидата в рамках программы «Вектор Успеха». Будет проведен анализ того, как участие в программе может способствовать раскрытию потенциала кандидата, приобретению новых знаний и навыков, а также достижению его профессиональных целей. Будут рассмотрены возможности, которые предоставляет программа, включая образовательные курсы, менторство, участие в проектах и взаимодействие с другими участниками. Будут даны рекомендации по эффективному использованию возможностей программы для достижения поставленных целей. Важно подчеркнуть, какие конкретные преимущества получит кандидат, приняв участие в данной программе.

Рекомендации по дальнейшему развитию

Содержимое раздела

В этом разделе будут сформулированы рекомендации по дальнейшему развитию кандидата, основанные на анализе его сильных сторон и областей для улучшения. Рекомендации могут включать в себя советы по улучшению определенных навыков, участию в дополнительных образовательных программах, поиску ментора или наставника, а также выстраиванию профессиональной сети контактов. Рекомендации будут конкретными и направленными на достижение поставленных целей кандидата. Будет предложено, какие конкретно шаги кандидат может предпринять для улучшения своих компетенций и повышения шансов на успех в профессиональной деятельности. Рекомендации должны быть реалистичными и применимыми на практике.

Заключение

Содержимое раздела

В заключении будет подведено общее итоги, подтверждающие соответствие кандидата требованиям программы «Вектор Успеха» и его потенциал для успешного участия в ней. Будут обобщены основные выводы, сделанные в предыдущих разделах письма, и подчеркнуты ключевые преимущества кандидата. Будет выражена уверенность в его способности внести вклад в программу и достичь поставленных целей. Также будет указано, что кандидат обладает необходимыми качествами для эффективного участия в программе, такими как высокая мотивация, лидерские качества и стремление к самосовершенствованию. Будет предоставлена общая оценка кандидата и его перспективы.

Список литературы

Содержимое раздела

В данном разделе будет представлен перечень источников информации, использованных при подготовке рекомендательного письма. Список будет содержать ссылки на научные статьи, учебные пособия, онлайн-ресурсы и другие материалы, которые послужили основой для анализа и оценки кандидата. Указание используемых источников имеет целью обеспечить прозрачность, подтвердить достоверность данных и соблюдение академических принципов при составлении рекомендательного письма. Список литературы будет составлен в соответствии с требованиями к оформлению ссылок и цитирований, принятыми в научной среде. Включены будут только те источники, которые непосредственно влияли на содержание письма.

Приложения

Содержимое раздела

В раздел «Приложения» будут включены дополнительные материалы, подтверждающие информацию, представленную в основном тексте рекомендательного письма. Это могут быть копии резюме, портфолио, сертификатов об образовании, результатов тестирования или других документов, характеризующих профессиональные достижения и личные качества кандидата. Все приложения будут четко пронумерованы и снабжены кратким описанием. Цель включения приложений — предоставить полную и достоверную информацию, подтверждающую выводы, сделанные в основном тексте. Наличие приложений позволяет сделать оценку кандидата более объективной и обоснованной, облегчая принятие решения о его участии в программе.

Контактная информация

Содержимое раздела

В заключительном разделе рекомендательного письма будет представлена контактная информация составителя и других заинтересованных лиц. Будут указаны имя, фамилия, должность, контактный телефон, электронная почта и другие средства связи, необходимые для быстрой и эффективной коммуникации. Предоставление контактной информации позволяет организаторам программы, потенциальным работодателям или другим заинтересованным сторонам связаться с составителем письма для получения дополнительных разъяснений или подтверждения информации, указанной в рекомендательном письме. Также будет указана дата составления письма и подпись для его юридической значимости.

Получи Такой Проект

До 90% уникальность
Готовый файл Word
15-30 страниц
Список источников по ГОСТ
Оформление по ГОСТ
Таблицы и схемы
Презентация

Создать Проект на любую тему за 5 минут

Создать

#5486621