Нейросеть

Рельеф Владимирской области: Геоморфологические особенности и географические закономерности

Нейросеть для проекта Гарантия уникальности Строго по ГОСТу Высочайшее качество Поддержка 24/7

Данный исследовательский проект посвящен детальному изучению рельефа Владимирской области, сочетающему в себе как теоретические основы геоморфологии, так и практические методы анализа. Проект направлен на выявление основных форм рельефа, определение их морфометрических характеристик, а также установление связи между рельефом и другими компонентами природной среды, такими как геологическое строение, климат и гидрологические условия. Особое внимание уделяется выявлению закономерностей размещения форм рельефа и их влиянию на хозяйственную деятельность региона. В рамках исследования будет проведен анализ доступных картографических материалов, данных дистанционного зондирования Земли, а также полевых наблюдений. Будут рассмотрены основные этапы формирования рельефа Владимирской области, включая влияние древних оледенений, эрозионных процессов и деятельности человека. Проект предполагает использование современных геоинформационных технологий для обработки данных и визуализации результатов. Полученные данные будут использованы для разработки рекомендаций по рациональному природопользованию и охране окружающей среды.

Идея:

Проект направлен на комплексное исследование рельефа Владимирской области, выявление его особенностей и определение взаимосвязей с другими природными компонентами. Это позволит углубить понимание геоморфологических процессов, формирующих современный облик региона, и оценить их влияние на различные аспекты человеческой деятельности.

Продукт:

Результатом проекта станет детальный геоморфологический анализ рельефа Владимирской области с использованием современных методов исследования и визуализации. Будет подготовлен отчет с картами, схемами и аналитическими данными, который может быть использован в образовательных целях, а также для планирования природоохранных мероприятий.

Проблема:

Существующие исследования рельефа Владимирской области часто носят фрагментарный характер и не охватывают весь спектр геоморфологических аспектов. Отсутствует комплексный анализ взаимосвязей между рельефом и другими природными компонентами, что затрудняет разработку эффективных стратегий устойчивого развития региона.

Актуальность:

Изучение рельефа Владимирской области имеет высокую актуальность в связи с необходимостью решения проблем рационального природопользования, охраны окружающей среды и планирования развития региона. Полученные данные могут быть использованы для оценки рисков, связанных с природными явлениями, а также для оптимизации использования земельных ресурсов.

Цель:

Целью данного проекта является проведение комплексного геоморфологического анализа рельефа Владимирской области, выявление его особенностей и определение взаимосвязей с другими компонентами природной среды. Достижение этой цели позволит углубить понимание геоморфологических процессов, формирующих современный облик региона, и разработать рекомендации по рациональному природопользованию.

Целевая аудитория:

Данный проект предназначен для школьников, интересующихся географией, геологией и экологией, а также для студентов профильных специальностей. Результаты исследования могут быть использованы учителями и преподавателями в учебном процессе, а также специалистами в области природопользования и регионального планирования.

Задачи:

  • Сбор и анализ картографических материалов, данных дистанционного зондирования Земли и литературных источников.
  • Полевые исследования и инструментальные измерения (при необходимости).
  • Обработка данных с использованием геоинформационных систем (ГИС).
  • Анализ морфометрических характеристик рельефа и выявление закономерностей.
  • Подготовка отчета и презентационных материалов.

Ресурсы:

Для реализации проекта потребуются доступ к специализированному программному обеспечению (ГИС), картографическим материалам, данным дистанционного зондирования, а также доступ к сети Интернет для поиска информации и коммуникации.

Роли в проекте:

Осуществляет общее руководство проектом, координирует работу участников, отвечает за планирование, организацию и контроль выполнения задач. Руководитель проекта отвечает за формирование рабочей группы, распределение обязанностей, контроль соблюдения сроков и качества выполнения работ, а также за подготовку итогового отчета и презентации результатов исследования. Кроме того, руководитель проекта должен обладать знаниями в области геоморфологии и картографии, а также опытом работы с геоинформационными системами и умением работать с научной литературой.

Проводит анализ геоморфологических данных, интерпретирует результаты, выявляет закономерности и взаимосвязи между формами рельефа и другими природными компонентами. Геоморфолог отвечает за выбор методов исследования, обработку полевых данных, проведение морфометрического анализа, интерпретацию полученных результатов и подготовку заключений о формировании и эволюции рельефа. Важно, чтобы геоморфолог имел глубокие знания в области геоморфологии, опыт работы с ГИС-технологиями и умение анализировать научную литературу.

Отвечает за обработку и анализ пространственных данных, создание карт и других визуализаций, а также за интеграцию различных источников информации в единую базу данных. Специалист по ГИС обеспечивает работоспособность программного обеспечения, проводит анализ пространственных данных, создает карты и схемы, а также визуализирует результаты геоморфологического анализа. Необходимо владение современными ГИС-технологиями (например, ArcGIS, QGIS), знание основ картографии и опыт работы с пространственными данными.

Осуществляет сбор данных на местности, проводит полевые измерения и наблюдения, участвует в отборе проб для анализа. Полевой исследователь участвует в организации и проведении полевых работ, выполняет замеры высот, определяет координаты точек, производит описание геологических разрезов и собирает другие данные, необходимые для геоморфологического анализа. Полевой исследователь должен обладать знаниями в области полевых методов исследований и уметь работать с соответствующим оборудованием.

Наименование образовательного учреждения

Проект

на тему

Рельеф Владимирской области: Геоморфологические особенности и географические закономерности

Выполнил: ФИО

Руководитель: ФИО

Содержание

  • Введение 1
  • Физико-географическая характеристика Владимирской области 2
  • Обзор литературы по геоморфологии Владимирской области 3
  • Методы исследования рельефа 4
  • Анализ морфометрических характеристик рельефа 5
  • Формы рельефа Владимирской области: классификация и анализ 6
  • Влияние рельефа на природные процессы 7
  • Влияние рельефа на хозяйственную деятельность и землепользование 8
  • Рекомендации по рациональному природопользованию и охране окружающей среды 9
  • Заключение 10
  • Список литературы 11

Введение

Содержимое раздела

Введение в проблематику исследования рельефа Владимирской области, обоснование актуальности и значимости темы. Определение целей и задач проекта, а также краткий обзор структуры работы. Акцентирование внимания на географическом положении Владимирской области, ее геологической истории и влиянии этих факторов на формирование современного рельефа. Описание основных этапов исследования, методологических подходов и источников данных, используемых в работе. Представление ожидаемых результатов и их практической значимости, а также обозначение целевой аудитории проекта и его потенциального вклада в научное знание и практическую деятельность в области природопользования и регионального планирования. Обзор основных этапов исследования и методологических подходов.

Физико-географическая характеристика Владимирской области

Содержимое раздела

Детальное описание физико-географических условий Владимирской области, включая её географическое положение, климатические особенности, гидрографию и почвенный покров. Анализ геологического строения региона, его тектонической структуры и истории формирования. Описание рельефа, его основных форм и морфометрических характеристик, таких как абсолютные высоты, уклоны, экспозиции склонов. Рассмотрение влияния климата, гидрографии и почв на формирование рельефа и развитие эрозионных процессов. Анализ взаимосвязей между различными компонентами природной среды и их влияния на хозяйственную деятельность региона. Обзор существующих исследований физико-географических условий области.

Обзор литературы по геоморфологии Владимирской области

Содержимое раздела

Обзор и анализ существующих научных публикаций, посвященных исследованию рельефа Владимирской области и прилегающих территорий. Классификация и систематизация информации, полученной из различных источников, включая научные статьи, монографии, отчеты и другие материалы. Рассмотрение основных подходов, методов и результатов, представленных в литературе. Выявление пробелов в знаниях и определение направлений дальнейших исследований. Анализ использования геоинформационных технологий и методов дистанционного зондирования в предыдущих исследованиях. Сопоставление различных точек зрения и интерпретаций, представленных разными авторами. Оценка вклада предыдущих исследований в понимание геоморфологических процессов, происходящих в регионе.

Методы исследования рельефа

Содержимое раздела

Описание методов, используемых в проекте для изучения рельефа Владимирской области, включая сбор, обработку и анализ данных. Детальное описание методов полевых исследований, таких как инструментальные измерения (например, GPS, нивелирование) и визуальные наблюдения. Описание методов обработки данных дистанционного зондирования Земли, таких как анализ цифровых моделей рельефа (ЦМР) и аэрофотоснимков. Описание методов геоинформационного картографирования и анализа пространственных данных. Описание методов статистического анализа, используемых для обработки и интерпретации данных. Обоснование выбора конкретных методов исследования и их соответствия поставленным задачам. Описание программного обеспечения, используемого для обработки и анализа данных.

Анализ морфометрических характеристик рельефа

Содержимое раздела

Детальный анализ морфометрических характеристик рельефа Владимирской области, включая измерение и картографирование высот, уклонов, экспозиций склонов и других параметров. Применение цифровых моделей рельефа (ЦМР) для получения количественных характеристик рельефа. Расчет морфометрических показателей, таких как средняя высота, максимальная высота, минимальная высота, амплитуда высот, средний уклон, максимальный уклон, экспозиция склонов. Анализ распределения морфометрических характеристик по территории области. Использование ГИС-технологий для визуализации и анализа данных. Выявление закономерностей и взаимосвязей между морфометрическими характеристиками и другими природными компонентами (например, геологическим строением, климатом, гидрографией).

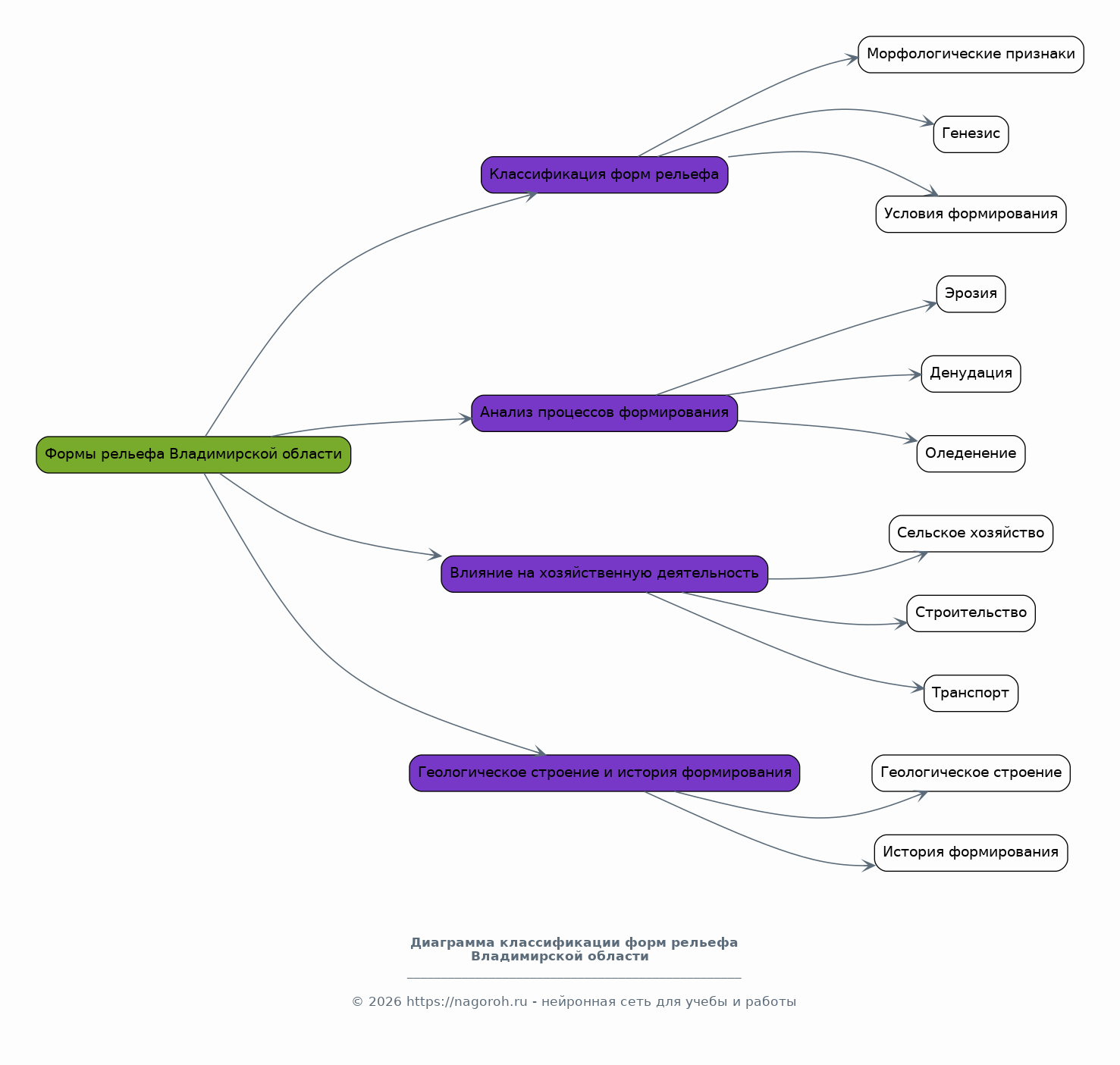
Формы рельефа Владимирской области: классификация и анализ

Содержимое раздела

Классификация основных форм рельефа Владимирской области на основе морфологических признаков, генезиса и условий формирования. Подробное описание каждой формы рельефа, включая холмы, долины, овраги, балки, поймы рек, водоразделы и другие элементы. Анализ процессов, формирующих различные формы рельефа, включая эрозию, денудацию, оледенение и другие экзогенные факторы. Описание геологического строения, история формирования Владимирской области в связи с формами рельефа. Использование картографических материалов, данных дистанционного зондирования и полевых наблюдений для анализа форм рельефа. Оценка влияния форм рельефа на хозяйственную деятельность, такие как сельское хозяйство, строительство и транспорт. Рассмотрение вопросов рационального природопользования и охраны окружающей среды.

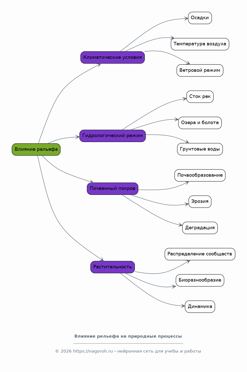
Влияние рельефа на природные процессы

Содержимое раздела

Анализ влияния рельефа Владимирской области на климатические условия, гидрологический режим, почвенный покров и растительность. Рассмотрение влияния рельефа на распределение осадков, температуру воздуха, ветровой режим и другие климатические параметры. Изучение влияния рельефа на сток рек, формирование озер и болот, а также на распределение грунтовых вод. Анализ влияния рельефа на формирование почв, включая процессы почвообразования, эрозии и деградации почвенного покрова. Рассмотрение влияния рельефа на растительный покров, включая распределение растительных сообществ, биоразнообразие и динамику растительности. Оценка взаимосвязей между рельефом и различными природными процессами. Использование ГИС-технологий для анализа пространственных данных и моделирования.

Влияние рельефа на хозяйственную деятельность и землепользование

Содержимое раздела

Анализ влияния рельефа Владимирской области на различные виды хозяйственной деятельности, такие как сельское хозяйство, лесное хозяйство, строительство и транспорт. Рассмотрение влияния рельефа на условия землепользования, включая пригодность земель для различных видов использования. Изучение влияния рельефа на развитие инфраструктуры, включая строительство дорог, мостов и других объектов. Анализ влияния рельефа на ландшафтную организацию территории и формирование рекреационных зон. Оценка влияния антропогенной деятельности на рельеф и наоборот. Рассмотрение вопросов рационального землепользования, охраны окружающей среды и устойчивого развития региона. Выявление проблем и разработка рекомендаций по оптимизации использования земельных ресурсов.

Рекомендации по рациональному природопользованию и охране окружающей среды

Содержимое раздела

Разработка рекомендаций по рациональному природопользованию и охране окружающей среды с учетом особенностей рельефа Владимирской области. Определение приоритетных задач в области охраны окружающей среды. Разработка рекомендаций по сохранению и восстановлению природных ресурсов, включая почвенный покров, водные ресурсы и растительность. Оценка экологических рисков и разработка мер по их снижению, связанных с эрозией, оползнями и другими негативными явлениями. Разработка рекомендаций по оптимизации землепользования и уменьшению негативного воздействия на окружающую среду. Разработка предложений по созданию особо охраняемых природных территорий. Разработка рекомендаций для органов власти.

Заключение

Содержимое раздела

Обобщение основных результатов исследования, полученных в ходе работы над проектом, и формулировка выводов о геоморфологических особенностях Владимирской области. Краткий обзор основных форм рельефа, их морфометрических характеристик и взаимосвязей с другими природными компонентами. Оценка вклада проекта в понимание геоморфологических процессов, происходящих в регионе, и их влияния на хозяйственную деятельность и окружающую среду. Подчеркивание практической значимости полученных результатов для решения задач рационального природопользования, охраны окружающей среды и планирования развития региона. Определение перспектив дальнейших исследований в области геоморфологии Владимирской области.

Список литературы

Содержимое раздела

Список использованной литературы, включающий научные статьи, монографии, отчеты, картографические материалы и другие источники информации, использованные в процессе исследования. Оформление списка литературы в соответствии с требованиями к цитированию научных работ, с указанием авторов, названий работ, издательств, годов издания и других библиографических данных. Разделение списка литературы на различные категории (например, статьи в журналах, книги, материалы конференций) для удобства. Включение в список литературы только те источники, которые были непосредственно использованы в работе. Проверка соответствия ссылок на литературу в тексте работы и в списке литературы.

Получи Такой Проект

До 90% уникальность
Готовый файл Word
15-30 страниц
Список источников по ГОСТ
Оформление по ГОСТ
Таблицы и схемы
Презентация

Создать Проект на любую тему за 5 минут

Создать

#6204811