Нейросеть

Решение Логарифмических Уравнений и их Применение в Информационных Технологиях

Нейросеть для проекта Гарантия уникальности Строго по ГОСТу Высочайшее качество Поддержка 24/7

Данный исследовательский проект посвящен изучению и практическому применению методов решения логарифмических уравнений в контексте информационных технологий. Логарифмические уравнения играют важную роль в различных областях IT, включая оптимизацию алгоритмов, анализ данных, криптографию и разработку программного обеспечения. Проект предполагает глубокий анализ теоретических основ логарифмов, изучение различных методов решения логарифмических уравнений, а также практическое применение этих методов для решения задач, возникающих в сфере IT. В рамках работы будет рассмотрено влияние логарифмических функций на производительность вычислительных систем, проанализированы алгоритмы, использующие логарифмы, и проведено моделирование различных сценариев, демонстрирующих практическую значимость логарифмических уравнений. Особое внимание будет уделено разработке и тестированию программных решений, основанных на логарифмических принципах, с целью оптимизации процессов и повышения эффективности IT-систем.

Идея:

Проект направлен на всестороннее изучение логарифмических уравнений и их практическое применение в информационных технологиях. Основная идея заключается в демонстрации значимости математического аппарата, в частности логарифмов, для решения прикладных задач в IT-индустрии.

Продукт:

Результатом проекта станет разработанный набор программных инструментов и методических материалов для решения логарифмических уравнений в различных IT-задачах. Продукт будет включать в себя примеры кода, инструкции по применению и рекомендации для использования полученных знаний в практической деятельности.

Проблема:

Существует недостаток понимания важности математических методов, таких как логарифмы, в современной IT-практике. Многие специалисты не осознают потенциал использования логарифмических уравнений для оптимизации и решения реальных проблем.

Актуальность:

Актуальность проекта обусловлена необходимостью повышения математической грамотности в IT-среде и необходимостью разработки эффективных инструментов для решения сложных задач. Использование логарифмов позволяет создавать более эффективные алгоритмы, улучшать производительность систем и разрабатывать более надежные решения.

Цель:

Цель проекта — продемонстрировать практическую значимость логарифмических уравнений в области информационных технологий. Достижение этой цели будет способствовать углублению знаний в области математики и ее применению в IT-сфере.

Целевая аудитория:

Проект предназначен для студентов IT-специальностей, изучающих математику и программирование, а также для IT-специалистов, желающих углубить свои знания в области математического аппарата. Аудитория проекта включает в себя как начинающих разработчиков, так и опытных профессионалов, заинтересованных в оптимизации своей работы.

Задачи:

  • Изучение теоретических основ логарифмических уравнений.
  • Анализ различных методов решения логарифмических уравнений.
  • Разработка программных решений для решения логарифмических уравнений.
  • Тестирование программных решений и оценка их эффективности.
  • Подготовка методических рекомендаций и примеров использования.

Ресурсы:

Для реализации проекта потребуются компьютеры с установленным программным обеспечением для работы с математическими вычислениями и программирования, а также доступ к научной литературе и онлайн-ресурсам.

Роли в проекте:

Организует и координирует работу над проектом, ставит задачи и контролирует их выполнение. Руководитель отвечает за общую структуру проекта, разрабатывает план исследований, контролирует сроки выполнения каждого этапа, а также осуществляет связь между участниками проекта. Он также отвечает за написание итогового отчета и его презентацию. Руководитель должен обладать глубокими знаниями в области математики и информатики, а также обладать лидерскими качествами и навыками управления проектами.

Отвечает за изучение теоретических основ, анализ методов решения логарифмических уравнений и разработку математических моделей. Математик-аналитик проводит анализ существующих методов, выявляет их сильные и слабые стороны, а также разрабатывает новые подходы к решению задач. Он также отвечает за подготовку математической части проекта, включая формулы, алгоритмы и обоснования используемых решений. Математик-аналитик должен хорошо разбираться в математическом анализе, алгебре и численном анализе.

Занимается реализацией программных решений, разработкой кода, тестированием и отладкой. Программист отвечает за воплощение математических моделей в программный код, создание интерфейсов пользователей и интеграцию различных компонентов проекта. Он также занимается тестированием программного обеспечения, исправлением ошибок и оптимизацией производительности. Программист должен владеть одним или несколькими языками программирования, а также разбираться в алгоритмах и структурах данных.

Проводит тестирование разработанных программных решений, выявляет ошибки и неисправности, а также оценивает функциональность и производительность. Тестировщик разрабатывает тестовые сценарии, проводит нагрузочное тестирование и анализирует результаты. Он предоставляет отчеты о найденных ошибках и предлагает рекомендации по их исправлению. Тестировщик должен обладать навыками работы с различными инструментами тестирования и понимать принципы разработки программного обеспечения. Он должен быть внимателен к деталям и обладать аналитическим мышлением.

Наименование образовательного учреждения

Проект

на тему

Решение Логарифмических Уравнений и их Применение в Информационных Технологиях

Выполнил: ФИО

Руководитель: ФИО

Содержание

  • Введение 1
  • Теоретические основы логарифмических уравнений 2
  • Анализ существующих методов решения логарифмических уравнений 3
  • Применение логарифмических уравнений в IT 4
  • Разработка программного обеспечения для решения логарифмических уравнений 5
  • Тестирование и анализ результатов 6
  • Моделирование и эксперименты 7
  • Разработка методических рекомендаций 8
  • Заключение 9
  • Список литературы 10

Введение

Содержимое раздела

Введение в исследовательский проект, обоснование актуальности темы, постановка целей и задач исследования. Описываются основные понятия, связанные с логарифмическими уравнениями, их историческое развитие и области применения в контексте информационных технологий. Рассматриваются ключевые вопросы, на которые будет направлено исследование, и ожидаемые результаты. Подробно излагается структура проекта, включая основные этапы работы, используемые методы и планируемый график проведения исследования. Также вводится информация о команде проекта и распределении ролей между участниками, подчеркивается важность междисциплинарного подхода.

Теоретические основы логарифмических уравнений

Содержимое раздела

Детальное рассмотрение основных понятий и определений, связанных с логарифмами и логарифмическими уравнениями. Анализируются свойства логарифмов, их применение в различных математических задачах. Обсуждаются виды логарифмических уравнений и методы их решения, включая аналитические и численные методы. Рассматриваются условия существования решений, области определения функций и ограничения, накладываемые на параметры уравнений. Особое внимание уделяется теоретическим аспектам, необходимым для понимания дальнейших практических применений в IT.

Анализ существующих методов решения логарифмических уравнений

Содержимое раздела

Обзор и критический анализ основных методов решения логарифмических уравнений, таких как метод подстановки, метод сведения к общему основанию, метод замены переменной. Сравнение эффективности, точности и вычислительной сложности различных методов. Анализ преимуществ и недостатков каждого метода, а также условий, при которых они наиболее эффективны. Рассмотрение современных подходов к решению логарифмических уравнений, включая использование компьютерных алгебраических систем. Выявление перспективных направлений для дальнейшего совершенствования методов решения.

Применение логарифмических уравнений в IT

Содержимое раздела

Изучение областей применения логарифмических уравнений в информационных технологиях, включая оптимизацию алгоритмов, анализ данных, криптографию и разработку программного обеспечения. Анализ конкретных примеров использования логарифмов для решения практических задач в различных IT-дисциплинах. Рассмотрение влияния логарифмических функций на производительность вычислительных систем. Оценка эффективности использования логарифмических инструментов для повышения производительности и улучшения качества IT-продуктов. Обсуждение перспектив развития и новых возможностей применения.

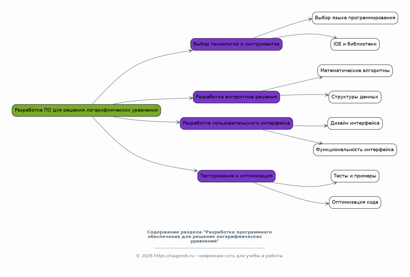
Разработка программного обеспечения для решения логарифмических уравнений

Содержимое раздела

Описание процесса разработки программного обеспечения для решения логарифмических уравнений, включая выбор языка программирования, инструментов и технологий. Детальное изложение алгоритмов, реализованных в программном обеспечении, с описанием их логики и структуры. Рассмотрение подходов к разработке пользовательского интерфейса, обеспечивающего удобство использования программы. Обсуждение вопросов тестирования, отладки и оптимизации программного кода для достижения максимальной производительности. Приведение примеров исходного кода, демонстрирующих реализацию алгоритмов решения логарифмических уравнений.

Тестирование и анализ результатов

Содержимое раздела

Описание методологии тестирования разработанного программного обеспечения, включая выбор тестовых данных, критериев оценки и методов анализа результатов. Представление результатов тестирования, включающих сравнение скорости работы различных методов решения, точность вычислений и ресурсоемкость. Анализ полученных результатов, выявление узких мест и возможных улучшений. Оценка влияния различных параметров на производительность и точность работы программного обеспечения. Выводы о практической применимости разработанного программного обеспечения и его соответствии поставленным целям.

Моделирование и эксперименты

Содержимое раздела

Описание разработанных моделей и проведенных экспериментов для изучения влияния логарифмических уравнений на различные аспекты IT-систем. Рассмотрение различных сценариев, демонстрирующих практическую значимость логарифмических уравнений в оптимизации алгоритмов, анализе данных и других областях. Описание методик моделирования, включая выбор параметров и условия экспериментов. Анализ результатов экспериментов, оценка эффективности применения логарифмических методов в различных ситуациях. Подробное представление результатов моделирования с графиками, таблицами и объяснениями.

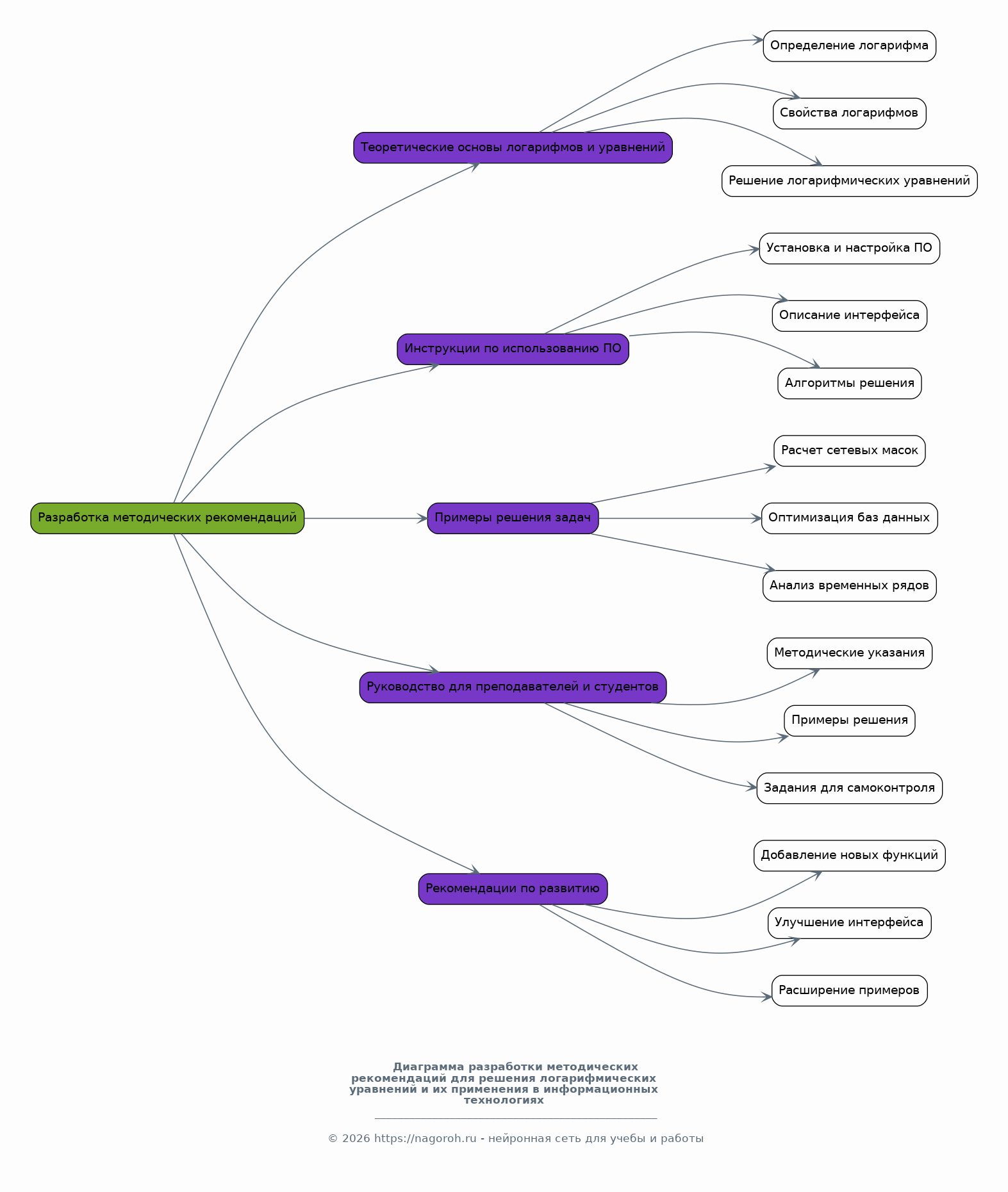
Разработка методических рекомендаций

Содержимое раздела

Создание методических рекомендаций для использования разработанного программного обеспечения и теоретических знаний. Разработка подробных инструкций по применению логарифмических уравнений в различных IT-задачах. Предоставление примеров использования программного обеспечения для решения конкретных задач, с пошаговыми инструкциями и пояснениями. Создание руководства для преподавателей и студентов, включающего теоретические основы, практические примеры и задания для самостоятельной работы. Представление рекомендаций по дальнейшему развитию и улучшению разработанных инструментов.

Заключение

Содержимое раздела

Обобщение результатов исследования, подведение итогов работы, оценка достижения поставленных целей и задач. Краткий обзор основных выводов и заключений, полученных в ходе исследования. Обсуждение практической значимости полученных результатов для IT-сообщества и потенциальных областей применения. Рассмотрение перспектив дальнейших исследований и направлений развития в данной области. Оценка вклада проекта в развитие математических методов и их применение в информационных технологиях. Указание на возможные ограничения исследования и предложения по их преодолению в будущих работах.

Список литературы

Содержимое раздела

Список использованных источников, включая научные статьи, монографии, учебники и онлайн-ресурсы. Форматирование списка литературы в соответствии с установленными стандартами библиографического описания. Включение всех цитируемых источников, а также источников, использованных для получения информации и формирования общего представления о теме исследования. Организация списка литературы по алфавиту или в порядке упоминания в тексте. Указание полных библиографических данных каждого источника, включая авторов, названия, издательства, год издания и номера страниц.

Получи Такой Проект

До 90% уникальность
Готовый файл Word
15-30 страниц
Список источников по ГОСТ
Оформление по ГОСТ
Таблицы и схемы
Презентация

Создать Проект на любую тему за 5 минут

Создать

#6213080