Нейросеть

Роль физической культуры и спорта в духовно-нравственном воспитании личности: теоретический и практический аспекты

Нейросеть для проекта Гарантия уникальности Строго по ГОСТу Высочайшее качество Поддержка 24/7

Данный исследовательский проект посвящен изучению многогранного влияния физической культуры и спорта на формирование духовно-нравственных качеств личности. Проект направлен на выявление взаимосвязи между физической активностью, участием в спортивных мероприятиях и развитием таких важных аспектов, как моральные ценности, этические принципы, чувство ответственности и социальной солидарности. В работе будет проведен анализ теоретических основ, раскрывающих взаимосвязь физической культуры, спорта и духовности, а также изучение практических подходов и методик, направленных на использование спортивной деятельности в качестве инструмента духовно-нравственного воспитания. Особое внимание уделено влиянию физической культуры на формирование здорового образа жизни, развитие волевых качеств, воспитание командного духа, уважения к сопернику и соблюдение правил, что в совокупности способствует формированию гармоничной и всесторонне развитой личности. В рамках исследования планируется рассмотрение различных видов спорта, их специфического воздействия на духовную сферу человека, а также анализ существующих программ и методик воспитания, основанных на интеграции спорта и духовно-нравственных ценностей. Результаты исследования могут быть полезны для педагогов, тренеров, социальных работников и всех, кто заинтересован в формировании целостной и духовно богатой личности. Актуальность исследования обусловлена необходимостью поиска эффективных методов воспитания, соответствующих современным вызовам и потребностям общества.

Идея:

Проект предполагает изучение воздействия физической культуры и спорта на формирование духовных ценностей и нравственных ориентиров личности. Он направлен на разработку рекомендаций по использованию спортивных практик в образовательном процессе.

Продукт:

Результатом проекта станет методическое пособие для педагогов и тренеров, включающее практические рекомендации по организации спортивных мероприятий, направленных на развитие духовно-нравственных качеств. Также будет разработан интерактивный онлайн-ресурс с информацией о влиянии различных видов спорта на духовное развитие.

Проблема:

Существует недостаточная интеграция физической культуры и спорта в систему духовно-нравственного воспитания. Необходим анализ и систематизация существующих подходов и разработка новых методик.

Актуальность:

Актуальность исследования обусловлена необходимостью формирования у молодежи нравственных ориентиров и ценностей в современном обществе. Спортивная деятельность представляет собой эффективный инструмент для духовно-нравственного воспитания, заслуживающий более глубокого изучения.

Цель:

Целью проекта является выявление механизмов влияния физической культуры и спорта на формирование духовно-нравственных качеств личности и разработка рекомендаций по их эффективному применению в воспитательном процессе. Проект нацелен на повышение эффективности воспитательной работы.

Целевая аудитория:

Аудиторией проекта являются школьники, студенты, педагоги, тренеры, сотрудники образовательных учреждений и специалисты в области спорта и воспитания. Рекомендации проекта будут полезны для широкого круга специалистов.

Задачи:

  • Провести анализ отечественной и зарубежной литературы по теме исследования.
  • Изучить влияние различных видов спорта на развитие личностных качеств.
  • Разработать методические рекомендации по использованию спорта в воспитательном процессе.
  • Провести анкетирование и интервьюирование участников спортивных секций и команд.
  • Оценить эффективность предложенных методик и разработать практические рекомендации.

Ресурсы:

Для реализации проекта потребуются доступ к научным публикациям, данные анкетирования и интервьюирования, а также финансирование для организации спортивных мероприятий и печати методических материалов.

Роли в проекте:

Осуществляет общее руководство проектом, координирует работу участников, отвечает за планирование и организацию исследования, а также за подготовку отчетов и презентационных материалов. Руководитель обеспечивает соблюдение сроков реализации проекта, осуществляет контроль качества выполняемых задач, участвует в анализе данных и формулировке выводов. Он также отвечает за коммуникацию с экспертами и заинтересованными сторонами, обеспечивая эффективное взаимодействие и обмен информацией. Руководитель несет ответственность за научную обоснованность и практическую значимость результатов исследования.

Предоставляет научную экспертизу и консультации по вопросам методологии исследования, обработки данных и интерпретации результатов. Консультант осуществляет рецензирование промежуточных и итоговых материалов, обеспечивает соответствие исследования научным стандартам. Он оказывает поддержку в выборе оптимальных подходов и методов исследования, а также помогает в формулировании выводов и рекомендаций. Кроме того, консультант предоставляет помощь в подготовке публикаций и презентаций.

Отвечает за организацию и проведение анкетирования, интервьюирования и других методов сбора эмпирических данных. Он обеспечивает соблюдение этических норм при работе с участниками исследования, подготавливает необходимые материалы (анкеты, опросники, гайды для интервью). Сборщик данных осуществляет первичную обработку собранной информации, контролирует полноту и качество данных, а также предоставляет собранные данные для дальнейшего анализа.

Осуществляет статистическую обработку данных, полученных в ходе исследования, используя специализированное программное обеспечение. Аналитик выполняет анализ данных, выявляет закономерности и взаимосвязи между исследуемыми переменными, готовит таблицы, графики и диаграммы для визуализации результатов. Он участвует в интерпретации результатов анализа, формулирует выводы и рекомендации на основе полученных данных. Аналитик также отвечает за подготовку отчетов.

Наименование образовательного учреждения

Проект

на тему

Роль физической культуры и спорта в духовно-нравственном воспитании личности: теоретический и практический аспекты

Выполнил: ФИО

Руководитель: ФИО

Содержание

  • Введение 1
  • Теоретические основы духовно-нравственного воспитания 2
  • Физическая культура и спорт как средство воспитания 3
  • Взаимосвязь физической культуры, спорта и духовности 4
  • Методики и практики духовно-нравственного воспитания в спорте 5
  • Организация и методика проведения практического исследования 6
  • Анализ результатов практического исследования 7
  • Разработка рекомендаций по применению физической культуры и спорта 8
  • Заключение 9
  • Список литературы 10

Введение

Содержимое раздела

Введение раскрывает актуальность выбранной темы, обосновывает ее значимость для современного общества и определяет цели и задачи исследования. В данном разделе обозначается проблема, на решение которой направлен проект, а также кратко описываются методы исследования, используемые для сбора и анализа данных. Кроме того, введение включает в себя обзор литературы по теме, позволяющий сформировать представление о существующих исследованиях и выявить научную новизну проводимой работы. Обозначается структура работы, указываются основные главы и их содержание.

Теоретические основы духовно-нравственного воспитания

Содержимое раздела

Данный раздел посвящен изучению теоретических основ духовно-нравственного воспитания, анализу понятия духовности, нравственности и морали, а также определению их роли в формировании личности. Будут рассмотрены различные подходы к духовному воспитанию, представленные в педагогической и психологической литературе, включая теории развития личности и ценностных ориентаций. Особое внимание уделяется выявлению взаимосвязи между духовно-нравственными ценностями и поведением человека, а также влиянию окружающей среды, семьи и образования на формирование этих ценностей. Раздел включает анализ различных теоретических подходов.

Физическая культура и спорт как средство воспитания

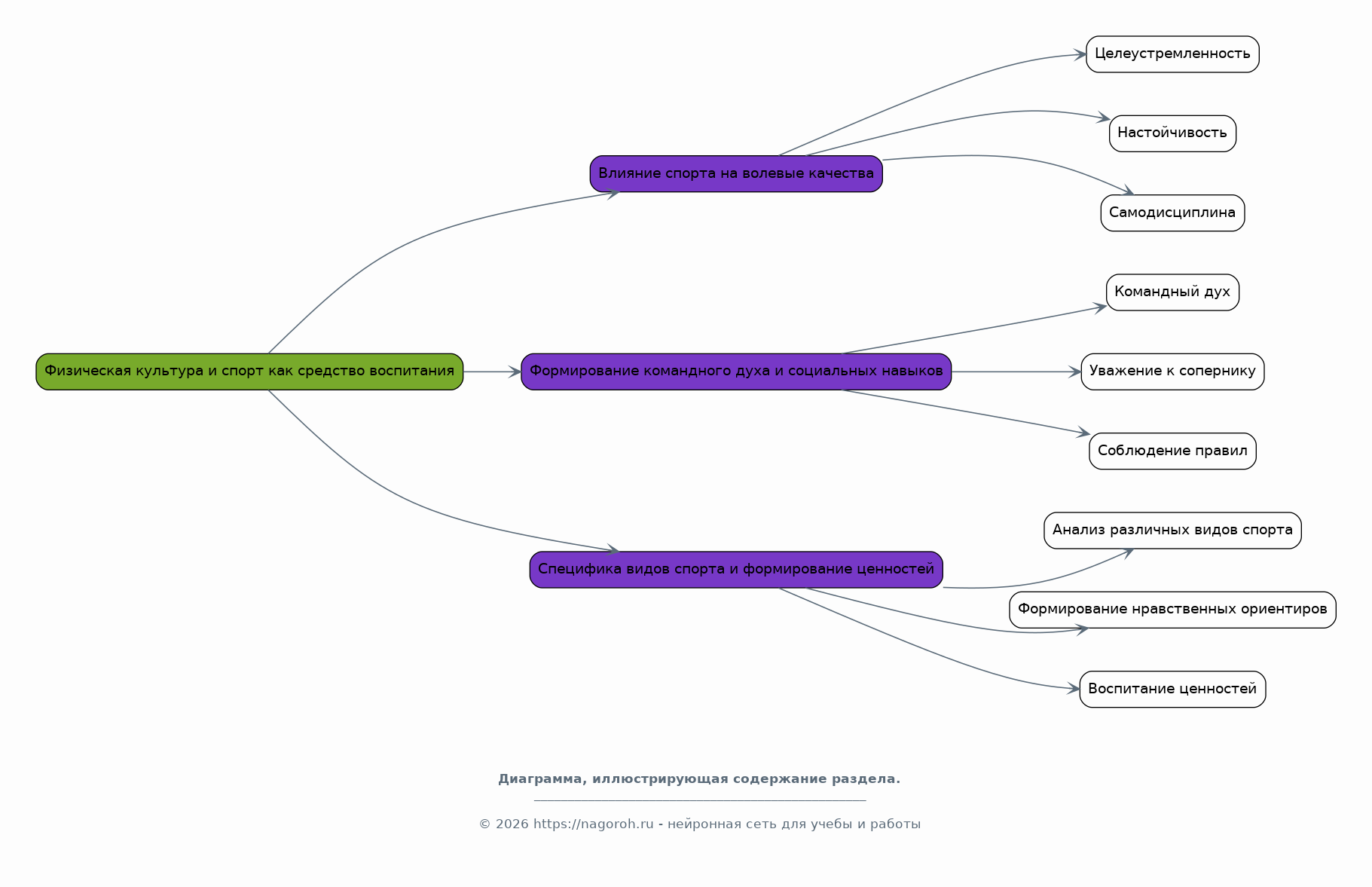
Содержимое раздела

В данном разделе рассматривается роль физической культуры и спорта в формировании духовно-нравственных качеств личности. Будет изучено влияние различных видов спорта на развитие волевых качеств, таких как целеустремленность, настойчивость и самодисциплина. Анализируется влияние физической активности на формирование командного духа, уважения к сопернику и соблюдение спортивных правил, что способствует формированию чувства ответственности и социальной солидарности. Особое внимание уделяется исследованию специфики различных видов спорта и их влияния на формирование нравственных ориентиров и ценностей.

Взаимосвязь физической культуры, спорта и духовности

Содержимое раздела

Этот раздел посвящен изучению механизмов, посредством которых физическая культура и спорт оказывают влияние на духовное развитие личности. Рассматриваются различные аспекты этой взаимосвязи, включая формирование ценностей, развитие самосознания и воспитание моральных принципов. Анализируется роль физической активности в развитии самоконтроля, самодисциплины, а также в преодолении трудностей. Обсуждается влияние спортивных соревнований и командной работы на развитие социальных навыков и формирование чувства принадлежности к группе. Рассматриваются различные подходы, с целью выявить закономерности.

Методики и практики духовно-нравственного воспитания в спорте

Содержимое раздела

Раздел посвящен анализу существующих методик и практик использования физической культуры и спорта в духовно-нравственном воспитании. Будут рассмотрены примеры успешных программ и проектов, направленных на интеграцию спортивной деятельности и воспитания моральных качеств. Анализ методик будет включать в себя изучение применяемых методов, подходов к организации тренировок и соревнований, а также оценку эффективности используемых инструментов воспитания. Будут проанализированы примеры успешного опыта, а также разработаны рекомендации по их применению в различных образовательных и спортивных учреждениях.

Организация и методика проведения практического исследования

Содержимое раздела

Данный раздел описывает конкретные методы и инструменты, используемые в практической части исследования для сбора и анализа данных. Описываются методы сбора данных, включая анкетирование, интервьюирование, наблюдение и анализ документации. Детально описывается выборка участников исследования, обосновываются критерии отбора и указывается количество респондентов. Представлены инструменты анализа собранных данных, включая статистические методы и качественный анализ. Описываются этапы проведения исследования, включая планирование, реализацию и обработку данных.

Анализ результатов практического исследования

Содержимое раздела

Данный раздел представляет собой детальный анализ результатов, полученных в ходе практической части исследования. Представлены основные выводы, полученные в результате анализа данных, с использованием графиков, таблиц и других наглядных материалов. Проводится интерпретация полученных результатов, с выделением наиболее значимых трендов и закономерностей. Результаты сопоставляются с теоретическими положениями, изложенными в предыдущих разделах, выявляются подтверждения или опровержения гипотез. Обсуждаются ограничения исследования и возможные направления для дальнейших исследований, а также предлагаются практические рекомендации.

Разработка рекомендаций по применению физической культуры и спорта

Содержимое раздела

В данном разделе будут сформулированы практические рекомендации по использованию физической культуры и спорта в целях духовно-нравственного воспитания. Рекомендации будут основаны на результатах проведенного исследования и будут направлены на педагогов, тренеров, родителей и других заинтересованных лиц. Будут предложены конкретные методики и подходы, адаптированные к различным возрастным категориям и видам спортивной деятельности. Рассмотрена возможность интеграции спортивных занятий в образовательный процесс, а также организация мероприятий, направленных на формирование моральных ценностей и здорового образа жизни. Будут представлены примеры лучших практик.

Заключение

Содержимое раздела

Заключение представляет собой итоговую часть исследования, в которой обобщаются основные выводы и результаты, полученные в ходе работы. В данном разделе подводятся итоги проведенного исследования, повторно формулируется его основная цель и задачи, и указывается, были ли они достигнуты. Представлены наиболее значимые результаты исследования, даются ответы на поставленные вопросы и подтверждаются или опровергаются выдвинутые гипотезы. Оценивается вклад исследования в развитие научных знаний и практической деятельности, а также определяются перспективы дальнейших исследований. Подчеркивается значимость полученных результатов.

Список литературы

Содержимое раздела

В данном разделе представлен полный список использованных в исследовании источников, оформленных в соответствии с требованиями ГОСТ. Список литературы содержит перечень научных статей, монографий, учебных пособий, диссертаций, авторефератов и других источников, использованных в процессе работы. Источники указываются в алфавитном порядке или в порядке их цитирования в тексте, в зависимости от требований, предъявляемых к оформлению научной работы. Приводятся полные данные, включая авторов, название, издательство, год издания и количество страниц, что позволяет читателям легко найти и ознакомиться с источниками.

Получи Такой Проект

До 90% уникальность
Готовый файл Word
15-30 страниц
Список источников по ГОСТ
Оформление по ГОСТ
Таблицы и схемы
Презентация

Создать Проект на любую тему за 5 минут

Создать

#5581603