Нейросеть

Роль компьютерных игр в формировании личности и социокультурной адаптации современного человека

Нейросеть для проекта Гарантия уникальности Строго по ГОСТу Высочайшее качество Поддержка 24/7

Данный исследовательский проект посвящен всестороннему анализу влияния компьютерных игр на различные аспекты жизни современного человека. В рамках исследования будет изучено, каким образом компьютерные игры воздействуют на когнитивные функции, эмоциональное состояние, социальные навыки и общую психологическую адаптацию индивида. Особое внимание будет уделено изучению различных жанров игр и их специфическому влиянию на игроков, а также анализу возрастных особенностей и гендерных различий в восприятии и использовании игровых продуктов. Будет рассмотрено влияние игр на формирование ценностных ориентаций, развитие творческих способностей и критического мышления. Проект также затронет вопросы зависимости от игр, кибербуллинга и других негативных последствий, связанных с чрезмерным увлечением играми. Исследование включает в себя обзор существующих научных публикаций, анализ статистических данных и проведение собственных эмпирических исследований, направленных на выявление закономерностей и тенденций в данной области. Целью работы является предоставление комплексного и объективного представления о роли компьютерных игр в контексте современной социокультурной реальности, а также выработка рекомендаций для безопасного и эффективного использования игрового контента.

Идея:

Исследование направлено на изучение многогранного воздействия компьютерных игр на различных аспекты жизни современного человека. Проект предполагает анализ влияния игр на когнитивные функции, эмоциональное состояние, социальные навыки и общую психологическую адаптацию индивида.

Продукт:

Результатом исследования станет аналитический отчет, содержащий систематизированные данные о влиянии компьютерных игр. Отчет будет включать в себя выводы, рекомендации и предложения по разработке образовательных программ на основе игровых технологий.

Проблема:

Существует недостаточная изученность влияния компьютерных игр на формирование личности и социализацию современного человека. Недостаточно данных о долгосрочных последствиях чрезмерного увлечения играми, а также о влиянии различных жанров игр на психологическое состояние игроков.

Актуальность:

Компьютерные игры стали неотъемлемой частью современной культуры и проводят значительную часть времени большинство людей. Актуальность исследования обусловлена необходимостью понимания многоаспектного влияния игр на различные сферы жизни человека, что позволит разработать более эффективные подходы к образованию, воспитанию и социальной адаптации.

Цель:

Целью данного проекта является комплексное исследование влияния компьютерных игр на познавательное развитие, эмоциональную сферу и социальное поведение современных людей. В рамках исследования будет предпринята попытка систематизировать знания о позитивных и негативных последствиях увлечения играми, а также разработать рекомендации для безопасного и эффективного использования игрового контента.

Целевая аудитория:

Основной целевой аудиторией являются школьники и студенты, а также их родители и педагоги. Также проект будет интересен специалистам в области психологии, социологии, педагогики и IT-индустрии, которые занимаются изучением влияния технологий на человека.

Задачи:

  • Проведение обзора научной литературы по теме исследования.
  • Анализ различных жанров компьютерных игр и их влияния на игроков.
  • Проведение анкетирования и интервьюирования целевой аудитории.
  • Статистическая обработка полученных данных и формулировка выводов.
  • Разработка рекомендаций для безопасного и эффективного использования игрового контента.

Ресурсы:

Для реализации проекта потребуются доступ к научной литературе, инструменты для проведения опросов и интервью, а также программное обеспечение для статистической обработки данных.

Роли в проекте:

Организует и координирует работу над проектом, отвечает за планирование, распределение задач, контроль исполнения и представление результатов. Руководитель проекта осуществляет общий надзор за всеми этапами исследования, обеспечивает соблюдение методологии, контролирует соблюдение сроков и бюджета. Он также отвечает за формирование команды, распределение обязанностей и поддержание рабочей атмосферы, занимается подготовкой отчетов и презентацией результатов исследования. Руководитель должен обладать глубокими знаниями в области психологии, социологии или педагогики, а также иметь навыки управления проектами и работы с научной литературой.

Занимается сбором, обработкой и анализом данных, полученных в ходе исследования. Аналитик данных использует статистические методы для выявления закономерностей, тенденций и взаимосвязей между различными переменными. Он отвечает за подготовку таблиц, графиков и других визуализаций, которые иллюстрируют результаты исследования. Аналитик должен владеть навыками работы с программами статистического анализа, обработки больших объемов данных и написания аналитических отчетов. Он также должен хорошо разбираться в методологии исследования и уметь интерпретировать полученные результаты в контексте научной литературы.

Проводит теоретическое обоснование исследования, разрабатывает методологию и инструменты исследования (анкеты, интервью и т.д.). Социолог/психолог занимается анализом полученных данных в контексте социологических и психологических теорий. Он также участвует в интерпретации результатов исследования, формулировании выводов и написании отчетов. Он должен обладать глубокими знаниями в области социологии, психологии и методологии научных исследований. Умение работать с качественными и количественными данными, знание статистических методов, а также навыки написания научных текстов являются обязательными.

Отвечает за разработку анкет, опросников и других инструментов для сбора данных, используемых в рамках исследовании. Он должен учитывать цели исследования, характеристики целевой аудитории, а также требования к валидности и надежности инструментов. Разработчик анкет должен обладать знаниями в области методологии исследования, психометрии, а также уметь формулировать вопросы таким образом, чтобы они были понятными, однозначными и информативными. Он также отвечает за тестирование и пилотирование инструментов, а также за внесение необходимых изменений.

Наименование образовательного учреждения

Проект

на тему

Роль компьютерных игр в формировании личности и социокультурной адаптации современного человека

Выполнил: ФИО

Руководитель: ФИО

Содержание

  • Введение 1
  • Теоретические основы влияния компьютерных игр на психологию личности 2
  • Влияние компьютерных игр на развитие когнитивных функций 3
  • Социальные аспекты компьютерных игр: коммуникация и взаимодействие 4
  • Методология эмпирического исследования 5
  • Анализ результатов эмпирического исследования 6
  • Влияние различных жанров игр на психологическое состояние игроков 7
  • Киберспортивная индустрия: влияние на молодежь 8
  • Заключение 9
  • Список литературы 10

Введение

Содержимое раздела

Введение представляет собой важную часть любого научного исследования, задающую тон всему проекту. В этом разделе необходимо четко и лаконично представить основную тему исследования - роль компьютерных игр в современной жизни человека. Важно обозначить актуальность темы, акцентируя внимание на широком распространении игр и их влиянии на различные аспекты жизни общества. Требуется сформулировать проблему, которую предстоит решить, и указать на отсутствие всестороннего и комплексного изучения этого вопроса. Необходимо четко обозначить цель исследования, его задачи и основные методы, которые будут использованы для их достижения. Также стоит определить объект и предмет исследования, выделив конкретные аспекты, которые будут рассмотрены. Введение должно содержать краткий обзор структуры работы.

Теоретические основы влияния компьютерных игр на психологию личности

Содержимое раздела

В данном разделе будет представлен теоретический обзор существующих исследований, посвященных влиянию компьютерных игр на психологическое состояние человека. Обсуждаются различные психологические теории, объясняющие механизмы воздействия игр, такие как теория социального научения, теория когнитивного развития и другие. Особое внимание уделяется анализу влияния различных жанров игр на формирование когнитивных функций, эмоциональной регуляции и социальных навыков. Рассматриваются вопросы зависимости от игр, кибербуллинга и других негативных последствий, связанных с чрезмерным увлечением играми. Будет проведен сравнительный анализ различных подходов к изучению этого феномена, а также представлены основные понятия и термины, используемые в данной области исследования.

Влияние компьютерных игр на развитие когнитивных функций

Содержимое раздела

Этот раздел посвящен изучению влияния компьютерных игр на развитие когнитивных функций, таких как внимание, память, мышление, воображение и пространственное восприятие. Будут проанализированы результаты исследований, показывающие, какие типы игр способствуют улучшению этих навыков, а какие, напротив, могут оказывать негативное воздействие. Рассматриваются факторы, влияющие на эффективность развития когнитивных функций, такие как возраст, пол, игровая платформа и продолжительность игры. Будут представлены конкретные примеры игр, которые используются для тренировки когнитивных способностей, а также обсуждаются перспективы использования игровых технологий в образовании и реабилитации. Также будет рассмотрено влияние игр на формирование критического мышления и способности к принятию решений.

Социальные аспекты компьютерных игр: коммуникация и взаимодействие

Содержимое раздела

Данный раздел посвящен изучению влияния компьютерных игр на социальные аспекты жизни человека, в частности, на коммуникацию и взаимодействие с другими людьми. Будет рассмотрено, как игры способствуют формированию социальных навыков, таких как сотрудничество, лидерство и умение работать в команде. Анализируется влияние многопользовательских онлайн-игр на развитие социальных связей и формирование виртуальных сообществ. Изучается вопрос влияния игр на формирование социальных стереотипов и ценностей, а также роль игр в процессе социализации и адаптации к обществу. Рассматриваются риски, связанные с онлайн-взаимодействием, такие как кибербуллинг, травля и другие формы негативного поведения.

Методология эмпирического исследования

Содержимое раздела

В этом разделе подробно описывается методология эмпирического исследования, которое будет проведено в рамках проекта. Приводится обоснование выбора методов исследования, таких как анкетирование, интервьюирование, наблюдение или экспериментальные методы. Четко прописывается выборка респондентов, ее размер, критерии отбора и способы обеспечения репрезентативности. Детально описываются инструменты исследования, такие как анкеты, опросники, гайд-интервью, включая обоснование их выбора, процедуру разработки, валидизацию и надежность. Указываются методы сбора данных, включая сроки, условия проведения и инструкции для испытуемых. Описываются методы анализа данных, статистические методы, которые будут использованы для обработки полученных результатов. Приводятся этические аспекты исследования, включая получение согласия испытуемых и соблюдение конфиденциальности.

Анализ результатов эмпирического исследования

Содержимое раздела

В этом разделе представляются результаты эмпирического исследования, проведенного в рамках проекта. Результаты представлены в систематизированном виде, с использованием таблиц, графиков и диаграмм, которые наглядно иллюстрируют полученные данные. Проводится подробный анализ данных, с использованием статистических методов, выбранных в соответствии с методологией исследования. Осуществляется интерпретация результатов, которая предполагает сопоставление полученных данных с теоретическими положениями и результатами других исследований. Обсуждаются выявленные закономерности, взаимосвязи и тенденции, обнаруженные в ходе исследования, которые касаются влияния компьютерных игр на различные аспекты жизни человека. Предлагаются объяснения полученных результатов, с учетом контекста исследования и возможных факторов, влияющих на результаты.

Влияние различных жанров игр на психологическое состояние игроков

Содержимое раздела

В данном разделе будет проведен анализ влияния различных жанров компьютерных игр на психологическое состояние игроков, включая их эмоциональное состояние, уровень стресса и агрессии. Будут рассмотрены особенности каждого жанра (шутеры, стратегии, RPG, головоломки, симуляторы и т.д.) и их потенциальное воздействие на психологию игрока. Особое внимание будет уделено анализу позитивных и негативных аспектов воздействия различных жанров, а также выявлению факторов, которые могут усилить или ослабить это воздействие. Будут рассмотрены такие аспекты, как уровень сложности, сюжет, визуальное оформление, звуковое сопровождение и механизмы взаимодействия в играх. Будет проведен сравнительный анализ различных жанров, с целью выявления наиболее значимых различий в их влиянии на психологическое состояние игроков.

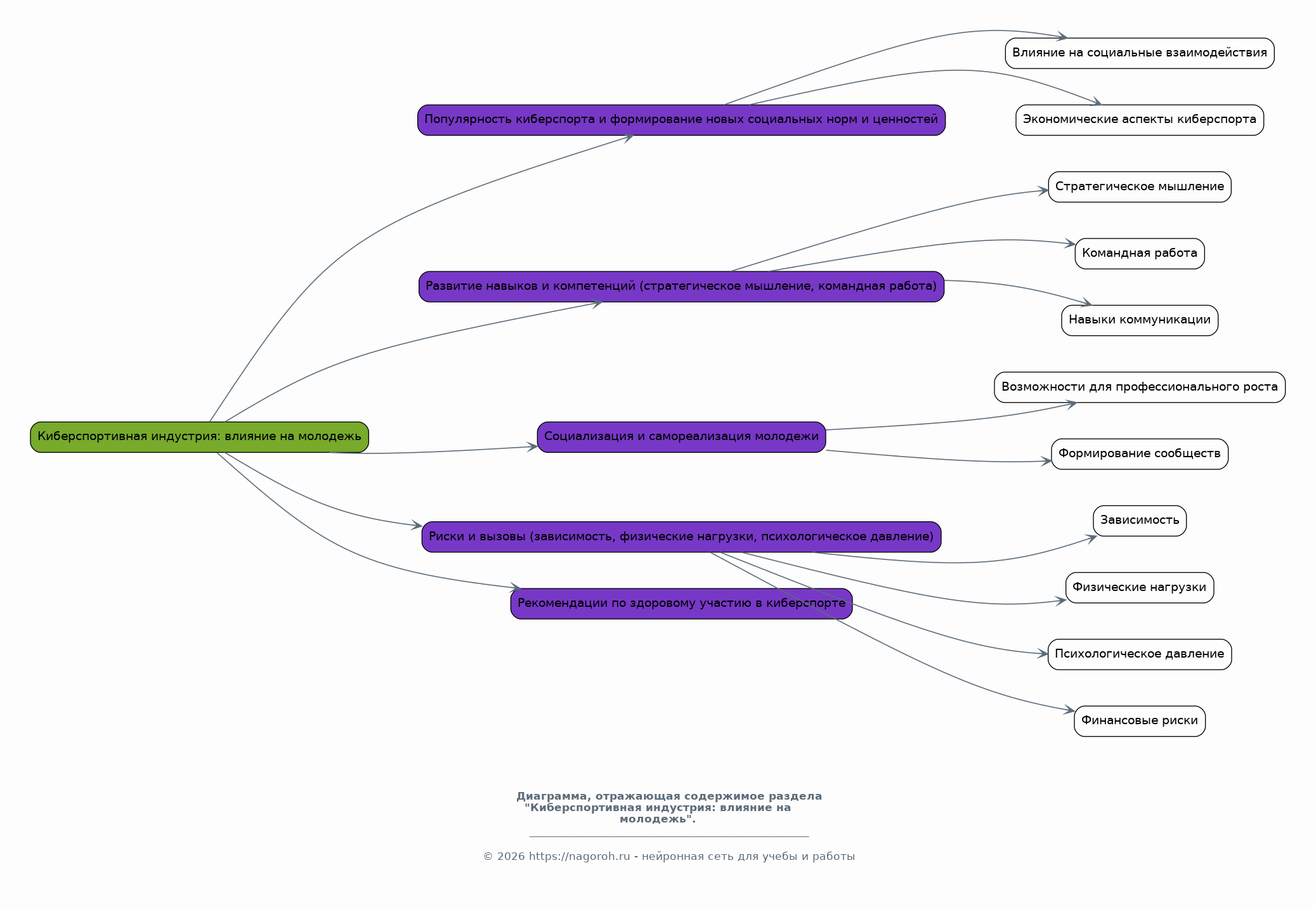
Киберспортивная индустрия: влияние на молодежь

Содержимое раздела

В этом разделе рассматривается влияние киберспортивной индустрии на молодежь, которая является ее основной аудиторией и участником. Обсуждается популярность киберспорта и его влияние на формирование новых социальных норм и ценностей. Рассматривается влияние киберспорта на развитие навыков и компетенций, таких как стратегическое мышление, командная работа, быстрота реакции и навыки коммуникации. Анализируется, как киберспортивная индустрия влияет на социализацию и самореализацию молодежи, включая возможности для профессионального роста и развития. Обсуждаются риски и вызовы, связанные с чрезмерным увлечением киберспортом, такие как зависимость, физические нагрузки, психологическое давление и финансовые риски. Предлагаются рекомендации по снижению негативных последствий и обеспечению здорового участия в киберспортивном сообществе.

Заключение

Содержимое раздела

В заключении подводятся итоги проведенного исследования, обобщаются основные выводы, полученные в ходе анализа теоретических данных и эмпирической работы. Формулируются ответы на поставленные в начале исследования вопросы, подтверждаются или опровергаются выдвинутые гипотезы. Оценивается достижение поставленных целей и задач исследования, подчеркивается значимость полученных результатов для понимания роли компьютерных игр в современной жизни человека. Указываются ограничения исследования, отмечаются возможные недостатки методологии и сложности, возникшие в процессе работы. Формулируются предложения по дальнейшим исследованиям, намечаются перспективные направления для изучения и предлагаются практические рекомендации, основанные на полученных результатах, для образовательных учреждений, родителей и разработчиков игр.

Список литературы

Содержимое раздела

В данном разделе представлен полный список использованной литературы, включая публикации в научных журналах, монографии, диссертации, статьи из сборников конференций и другие источники, использованные в процессе исследования. Список литературы оформляется в соответствии с требованиями к цитированию, принятыми в научных кругах (например, APA, MLA, ГОСТ). Каждый источник должен быть указан с точным указанием автора, названия работы, года издания, издательства или названия журнала, объема (количество страниц или диапазон страниц). Список литературы является важной частью любой научной работы, так как он демонстрирует глубину проработки темы и демонстрирует уважение к работам других исследователей. Он также служит для читателей возможностью более подробно ознакомиться с интересующими их темами.

Получи Такой Проект

До 90% уникальность
Готовый файл Word
15-30 страниц
Список источников по ГОСТ
Оформление по ГОСТ
Таблицы и схемы
Презентация

Создать Проект на любую тему за 5 минут

Создать

#5718200