Нейросеть

Роль крылатых слов и выражений в формировании комического эффекта и идейного содержания комедии А.С. Грибоедова «Горе от ума»

Нейросеть для проекта Гарантия уникальности Строго по ГОСТу Высочайшее качество Поддержка 24/7

Данный исследовательский проект посвящен анализу роли крылатых слов и выражений в создании комического эффекта и раскрытии идейного замысла комедии А.С. Грибоедова «Горе от ума». Работа предполагает детальное изучение контекста употребления цитат, афоризмов и иных устойчивых словесных конструкций, ставших крылатыми, в структуре пьесы. Исследование будет сфокусировано на выявлении механизмов, посредством которых эти языковые единицы участвуют в формировании характеров персонажей, создании комических ситуаций и выражении авторской позиции. Особое внимание будет уделено анализу функций крылатых выражений в развитии конфликта, создании сатирических образов и раскрытии актуальных проблем эпохи. Предполагается комплексный подход, включающий анализ речевых характеристик персонажей, выявление интертекстуальных связей и изучение влияния контекста на восприятие крылатых фраз. Результаты работы могут быть использованы для углубления понимания комедии «Горе от ума» и расширения представлений о роли языка в формировании художественного произведения.

Идея:

Изучение крылатых слов и выражений в комедии «Горе от ума» позволит выявить механизмы создания комического эффекта и раскрыть идейное содержание произведения. Анализ контекста употребления позволит определить функции этих выражений в формировании образов и выражении авторской позиции.

Продукт:

Результатом работы станет аналитический обзор, содержащий систематизированную информацию о роли крылатых слов в комедии Грибоедова. Будет сформирована база данных с классификацией крылатых выражений и их функциональным анализом.

Проблема:

Отсутствует систематизированное исследование, посвященное комплексному анализу роли крылатых слов и выражений в комедии «Горе от ума». Недостаточно изучены механизмы влияния этих языковых единиц на восприятие идейного содержания и комического эффекта.

Актуальность:

Актуальность исследования обусловлена непреходящим интересом к комедии Грибоедова и необходимостью более глубокого понимания ее художественной структуры. Работа способствует расширению представлений о роли языка в создании комического эффекта и раскрытии авторской позиции.

Цель:

Целью данного проекта является комплексный анализ роли крылатых слов и выражений в комедии А.С. Грибоедова «Горе от ума». Достижение цели предполагает выявление функций этих языковых единиц в создании комического эффекта и формировании идейного содержания пьесы.

Целевая аудитория:

Данное исследование предназначено для школьников старших классов, студентов филологических факультетов и всех, кто интересуется русской литературой. Результаты работы могут быть использованы в учебном процессе, при подготовке к урокам и семинарам, а также для самостоятельного изучения комедии «Горе от ума».

Задачи:

  • Провести анализ существующих исследований по теме.
  • Выявить и систематизировать крылатые слова и выражения в комедии «Горе от ума».
  • Проанализировать контекст употребления крылатых слов и выражений в комедии.
  • Определить функции крылатых слов и выражений в формировании образов персонажей.
  • Выявить роль крылатых слов и выражений в раскрытии идейного содержания комедии.

Ресурсы:

Для реализации проекта необходимы тексты комедии «Горе от ума», критическая литература, словари крылатых слов и выражений, а также доступ к онлайн-библиотекам.

Роли в проекте:

Проводит анализ текста комедии, выявляет и систематизирует крылатые слова и выражения. Осуществляет поиск и анализ критической литературы, формулирует выводы и готовит исследовательскую работу. Организует работу и определяет план исследования, отвечает за конечный результат.

Отвечает за литературное оформление работы, проверку грамматики и стилистики. Обеспечивает соответствие текста требованиям научного стиля. Вносит правки в текст и следит за соблюдением логики изложения.

Предоставляет экспертную поддержку в области литературоведения, помогает в определении методологии исследования и интерпретации полученных результатов. Оказывает помощь в поиске и анализе источников информации. Обеспечивает научную корректность исследования.

Наименование образовательного учреждения

Проект

на тему

Роль крылатых слов и выражений в формировании комического эффекта и идейного содержания комедии А.С. Грибоедова «Горе от ума»

Выполнил: ФИО

Руководитель: ФИО

Содержание

  • Введение 1
  • Теоретические основы изучения крылатых слов и выражений 2
  • Крылатые слова и выражения как средство создания комического эффекта 3
  • Роль крылатых выражений в характеристике персонажей 4
  • Функции крылатых слов и выражений в раскрытии идейного содержания комедии 5
  • Классификация и анализ крылатых слов и выражений в комедии «Горе от ума» 6
  • Сопоставительный анализ русской и зарубежной интерпретации крылатых слов Грибоедова 7
  • Практическое применение результатов исследования 8
  • Заключение 9
  • Список литературы 10

Введение

Содержимое раздела

Введение представляет собой первый раздел исследовательской работы и имеет целью обозначить актуальность выбранной темы, сформулировать цели и задачи исследования, определить его методологическую основу и представить обзор историографии вопроса. В этом разделе обосновывается выбор комедии А.С. Грибоедова «Горе от ума» в качестве объекта исследования, а также актуальность изучения роли крылатых слов и выражений в формировании ее художественного мира. Введение должно четко обозначить предмет исследования, его цели и задачи, ожидаемые результаты и практическую значимость работы. Важно объяснить, почему именно крылатые слова и выражения были выбраны в качестве ключевого объекта анализа и какую роль они играют в понимании произведения в целом. Также необходимо продемонстрировать понимание проблемы и необходимость её решения, что повысит интерес к дальнейшему изучению работы.

Теоретические основы изучения крылатых слов и выражений

Содержимое раздела

Этот раздел посвящен рассмотрению теоретических аспектов изучения крылатых слов и выражений, а также обзору существующих подходов к анализу их роли в художественном тексте. Здесь следует определить понятие крылатого слова и выражения, рассмотреть его лингвистические особенности и функции. Необходимо проанализировать различные типы крылатых слов (цитаты, афоризмы, пословицы и т.д.) и их роль в формировании художественной образности. Особое внимание следует уделить изучению интертекстуальности и ее проявлению в комедии «Горе от ума». Рассматривая теоретический аспект темы, необходимо обратиться к исследованиям в области лингвистики, литературоведения и теории коммуникации, чтобы показать, что именно на этой базе строится данное исследование и какой вклад оно внесет в изучение комедии Грибоедова.

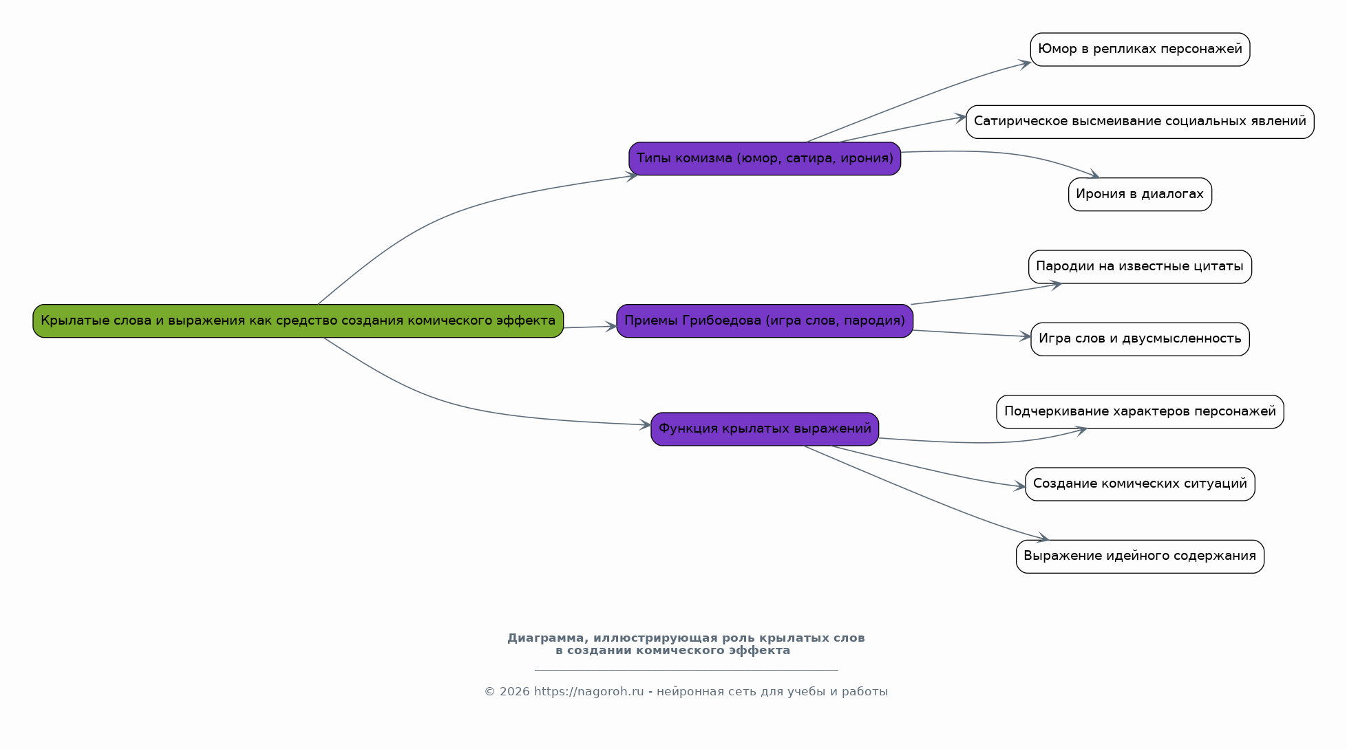
Крылатые слова и выражения как средство создания комического эффекта

Содержимое раздела

В данном разделе рассматривается роль крылатых слов и выражений в формировании комического эффекта в комедии «Горе от ума». Необходимо проанализировать, как использование крылатых выражений, цитат и афоризмов способствует созданию комических ситуаций, высмеиванию персонажей и их взглядов. Следует уделить внимание различным типам комизма (юмор, сатира, ирония) и тому, как крылатые слова и выражения используются для их реализации. Важно показать, каким образом Грибоедов использует игру слов, пародию и другие приемы, связанные с использованием крылатых выражений, для достижения комического эффекта. Анализ должен основываться на конкретных примерах из текста комедии и подтверждаться соответствующими цитатами, которые будут детально разобраны для понимания их комического потенциала.

Роль крылатых выражений в характеристике персонажей

Содержимое раздела

Этот раздел посвящен анализу роли крылатых слов и выражений в создании характеров персонажей комедии «Горе от ума». Необходимо рассмотреть, как использование определенных крылатых фраз, цитат и афоризмов раскрывает индивидуальность каждого героя, его взгляды, ценности и социальное положение. Важно проанализировать особенности речевой характеристики персонажей, выявить, какие крылатые выражения они используют, как часто и в каком контексте. Следует обратить внимание на различия в использовании крылатых слов разными персонажами, демонстрируя, как это отражает их социальный статус, интеллектуальный уровень и систему ценностей. Анализ должен включать в себя конкретные примеры, подтверждающие влияние крылатых выражений на создание образа персонажа.

Функции крылатых слов и выражений в раскрытии идейного содержания комедии

Содержимое раздела

В данном разделе рассматривается роль крылатых слов и выражений в раскрытии идейного содержания комедии А.С. Грибоедова «Горе от ума». Необходимо проанализировать, как использование крылатых фраз, цитат и афоризмов способствует выражению основных идей автора, его взглядов на общество, мораль и культуру. Следует обратить внимание на то, как крылатые выражения используются для сатирического изображения пороков аристократического общества, для критики консервативных взглядов и отстаивания прогрессивных идей. Важно показать, каким образом крылатые выражения отражают конфликт поколений, столкновение старого и нового, и формируют авторскую позицию. Анализ должен основываться на конкретных примерах из текста комедии и подтверждаться соответствующими комментариями.

Классификация и анализ крылатых слов и выражений в комедии «Горе от ума»

Содержимое раздела

Этот раздел посвящен систематизации и анализу крылатых слов и выражений, использованных в комедии «Горе от ума». Предполагается создать классификацию крылатых выражений по различным критериям: происхождение, тематика, функция в тексте, используемые стилистические приемы. Важно идентифицировать и каталогизировать все фразы, ставшие крылатыми, уделяя особое внимание их контексту, авторству (если известно) и влиянию на формирование образа персонажа или развитие сюжетной линии. Анализ должен включать в себя изучение частоты употребления крылатых слов, их семантической нагрузки и трансформации в различных репликах героев. В итоге, классификация должна показать разнообразие использованных выражений и их роль в создании многогранного мира комедии.

Сопоставительный анализ русской и зарубежной интерпретации крылатых слов Грибоедова

Содержимое раздела

В этом разделе проводится сопоставительный анализ интерпретации крылатых слов и выражений из комедии А.С. Грибоедова «Горе от ума» как в русской, так и в зарубежной литературоведческой традиции. Необходимо выявить различия подходов к пониманию этих выражений, обусловленные культурными различиями, историческими контекстами и особенностями восприятия. Анализируются переводы и интерпретации крылатых слов в различных языках, изучается, как переводы передают смысл и нюансы исходного текста. Важно выявить, какие аспекты комедии вызывают наибольшие расхождения в трактовках, и понять, какие факторы влияют на восприятие этих выражений в разных культурах. Сопоставительный анализ позволяет расширить понимание универсальности и специфики комедии Грибоедова.

Практическое применение результатов исследования

Содержимое раздела

Данный раздел посвящен практическому применению результатов проведенного исследования. Здесь рассматриваются возможности использования полученных данных в учебных целях, в частности, при преподавании русской литературы в школах и вузах. Необходимо проанализировать потенциал использования материалов исследования при подготовке уроков, семинаров, а также в создании образовательных ресурсов, таких как презентации, методические пособия и дидактические материалы. Особое внимание уделяется возможности включения результатов исследования в программы внеклассного чтения и творческих проектов, посвященных изучению творчества А.С. Грибоедова и русской классической литературы в целом. Важно показать, как анализ крылатых слов и выражений может способствовать более глубокому пониманию комедии «Горе от ума», развитию критического мышления у учащихся и студентов.

Заключение

Содержимое раздела

В заключении подводятся итоги проведенного исследования, обобщаются основные результаты и формулируются выводы. Здесь необходимо кратко изложить основные положения, полученные в ходе анализа роли крылатых слов и выражений в комедии «Горе от ума». Важно подчеркнуть значимость проведенной работы и ее вклад в изучение творчества А.С. Грибоедова. Заключение должно содержать ответы на поставленные в начале работы вопросы, а также подтверждать или опровергать выдвинутые гипотезы. Необходимо указать на перспективы дальнейшего исследования, возможные направления развития темы и предложить рекомендации по использованию результатов работы в практической деятельности. Заключение должно демонстрировать понимание темы, умение обобщать информацию и делать обоснованные выводы.

Список литературы

Содержимое раздела

В данном разделе приводится полный список использованной в исследовании литературы, включающий в себя научные работы, критические статьи, учебные пособия, словари крылатых слов и выражений и другие источники. Список должен быть составлен в соответствии с требованиями к оформлению списка литературы, принятыми в научном сообществе. Необходимо указать полные данные об использованных изданиях: авторы, названия работ, издательства, места и года издания, а также страницы, на которые были сделаны ссылки. Список литературы служит подтверждением научной обоснованности исследования, демонстрирует широту охвата источников.

Получи Такой Проект

До 90% уникальность
Готовый файл Word
15-30 страниц
Список источников по ГОСТ
Оформление по ГОСТ
Таблицы и схемы
Презентация

Создать Проект на любую тему за 5 минут

Создать

#5436297