Нейросеть

Роль математических методов в бухгалтерском учете и их применение в современном мире

Нейросеть для проекта Гарантия уникальности Строго по ГОСТу Высочайшее качество Поддержка 24/7

Данный исследовательский проект посвящен глубокому анализу роли математики в бухгалтерском учете и ее ключевому влиянию на современные бизнес-процессы. Проект направлен на изучение математических методов, применяемых в бухгалтерской практике, таких как статистический анализ, математическое моделирование и оптимизационные алгоритмы, и их практического применения. Исследование включает анализ влияния математических инструментов на точность финансовой отчетности, эффективность принятия управленческих решений и оптимизацию финансовых потоков. Проект охватывает роль математики в различных аспектах бухгалтерии, включая анализ затрат, управление активами и пассивами, а также оценку рисков. Будут рассмотрены примеры использования математических моделей в различных отраслях экономики, таких как производство, торговля и сфера услуг. В ходе работы будет проведена оценка преимуществ и недостатков использования математических методов в бухгалтерском учете и предложены рекомендации по их эффективному применению для повышения эффективности и точности финансового учета.

Идея:

Изучить взаимосвязь математики и бухгалтерского учета, выявить конкретные математические методы, используемые в бухгалтерии и оценить их влияние на финансовую отчетность.

Продукт:

В результате исследования будет подготовлен отчет, содержащий анализ роли математики в бухгалтерии и практические примеры применения математических методов. Также будет разработан методический материал, предназначенный для студентов и специалистов в области бухгалтерского учета, который поможет им углубить свои знания в этой области.

Проблема:

Существует недостаточная осведомленность о роли математики в бухгалтерском учете и ее влиянии на современный бизнес. Многие бухгалтеры и студенты испытывают трудности в применении математических методов в своей работе, что снижает эффективность финансового анализа и принятия решений.

Актуальность:

Актуальность данного исследования обусловлена необходимостью повышения эффективности бухгалтерского учета в условиях современной экономики. Глубокое понимание взаимосвязи математики и бухгалтерии позволяет бухгалтерам принимать более обоснованные решения и повышать точность финансовой отчетности.

Цель:

Целью исследования является выявление роли математических методов в бухгалтерском учете и оценка их влияния на эффективность финансового учета. Определить конкретные математические методы, применяемые в бухгалтерской практике, и разработать рекомендации по их эффективному использованию.

Целевая аудитория:

Данный проект ориентирован на студентов экономических специальностей, бухгалтеров, финансовых аналитиков и всех, кто интересуется вопросами бухгалтерского учета и применения математики в бизнесе. Результаты исследования могут быть полезны для преподавателей, разработчиков программного обеспечения для бухгалтерского учета и представителей бизнес-сообщества.

Задачи:

  • Провести анализ литературы по теме исследования, включая научные статьи, учебники и практические руководства.
  • Изучить основные математические методы, применяемые в бухгалтерском учете (статистический анализ, моделирование, оптимизация).
  • Проанализировать примеры использования математических методов в бухгалтерской практике различных компаний.
  • Разработать практические рекомендации по применению математических методов для повышения эффективности бухгалтерского учета.
  • Подготовить отчет о результатах исследования и представить его на конференции или семинаре.

Ресурсы:

Для реализации проекта потребуются доступ к научной литературе, программное обеспечение для статистического анализа, финансовые отчеты компаний и возможность проведения интервью со специалистами в области бухгалтерского учета.

Роли в проекте:

Осуществляет общее руководство проектом, координирует работу участников, утверждает план исследования и контролирует его выполнение. Ответственен за организацию работы, соблюдение сроков и достижение поставленных целей. Также отвечает за подготовку итогового отчета и его презентацию. Руководитель проекта обладает знаниями в области бухгалтерского учета и математики, а также опытом управления исследовательскими проектами.

Проводит анализ данных, собирает и обрабатывает информацию из различных источников, включая научные статьи, финансовые отчеты и статистические данные. Отвечает за выявление математических методов, используемых в бухгалтерском учете, и оценку их влияния на финансовую отчетность. Готовит аналитические отчеты и участвует в разработке рекомендаций по применению математических методов. Аналитик должен обладать знаниями в области бухгалтерского учета, финансового анализа и статистики.

Создает методические материалы на основе результатов исследования, включая учебные пособия, практические руководства и презентации. Адаптирует сложные математические концепции для понимания аудиторией с различным уровнем подготовки. Обеспечивает наглядность и доступность материалов, используя графики, диаграммы и примеры. Разработчик должен обладать знаниями в области бухгалтерского учета и педагогики, а также опытом создания обучающих материалов.

Осуществляет рецензирование отчетов и методических материалов, предоставляя экспертную оценку их качества и соответствия поставленным задачам. Выявляет недостатки и неточности в работе, предлагая пути их устранения. Обеспечивает соблюдение методологии исследования и корректность представленных данных. Рецензент должен обладать глубокими знаниями в области бухгалтерского учета и математики, а также опытом проведения рецензирования научных работ.

Наименование образовательного учреждения

Проект

на тему

Роль математических методов в бухгалтерском учете и их применение в современном мире

Выполнил: ФИО

Руководитель: ФИО

Содержание

  • Введение 1
  • Теоретические основы бухгалтерского учета и математики 2
  • Математические методы в анализе финансовой отчетности 3
  • Роль математики в управлении затратами 4
  • Применение математики в аудите 5
  • Практическое применение математических методов 6
  • Математическое моделирование в бухгалтерском учете 7
  • Информационные технологии и математика в бухгалтерии 8
  • Заключение 9
  • Список литературы 10

Введение

Содержимое раздела

Введение в тему исследования включает обоснование актуальности и значимости выбранной темы, формулировку проблемы, цели и задач исследования. Описывается структура проекта и его методологическая основа. Представляется обзор основных понятий и терминов, связанных с ролью математики в бухгалтерском учете. Обозначается теоретическая и практическая ценность работы, а также ожидаемые результаты и их возможное применение в реальной практике. Обозначение структуры позволит читателю сориентироваться в последующем изложении материала, а также понять логику развития проекта.

Теоретические основы бухгалтерского учета и математики

Содержимое раздела

Данный раздел посвящен теоретическим основам бухгалтерского учета и базовым математическим концепциям, необходимым для анализа. Рассматриваются основные принципы бухгалтерского учета, виды финансовой отчетности и ее структура. Анализируются математические понятия: статистика, теория вероятностей, математическое моделирование и оптимизация, которые применяются в бухгалтерской практике. Детально описываются методы расчета показателей финансовой устойчивости, ликвидности и рентабельности. Подробно освещаются математические инструменты, используемые для анализа данных в бухгалтерском учете и их взаимосвязь с основными принципами бухгалтерского учета.

Математические методы в анализе финансовой отчетности

Содержимое раздела

В этом разделе рассматривается применение математических методов для анализа финансовой отчетности. Обсуждаются методы статистического анализа, используемые для оценки трендов и закономерностей в финансовых данных. Представлены математические модели оценки рисков и их применение в бухгалтерском учете. Рассматриваются методы оптимизации финансовых показателей, такие как минимизация затрат и максимизация прибыли. Приводятся примеры использования математических методов для анализа кредитоспособности, оценки инвестиционных проектов, а также для принятия управленческих решений на основе данных финансовой отчетности.

Роль математики в управлении затратами

Содержимое раздела

Раздел посвящен роли математики в управлении затратами на предприятии. Рассматриваются различные методы калькуляции себестоимости и их математическое обоснование. Обсуждаются модели оптимизации затрат и методы анализа безубыточности. Представлены примеры использования математических моделей для принятия решений в области ценообразования и управления производством. Рассматривается роль математических методов в анализе эффективности использования ресурсов и планировании затрат, с учетом влияния различных факторов.

Применение математики в аудите

Содержимое раздела

Этот раздел посвящен изучению роли математических методов в проведении аудиторских проверок. Рассматриваются методы статистической выборки, применяемые для оценки достоверности финансовой отчетности. Обсуждаются математические модели, используемые для обнаружения ошибок и мошенничества в бухгалтерском учете. Представлены примеры использования математических методов для анализа рисков и оценки эффективности контрольных процедур. Описываются преимущества и недостатки использования математических инструментов в аудиторской практике, а также этические аспекты их применения.

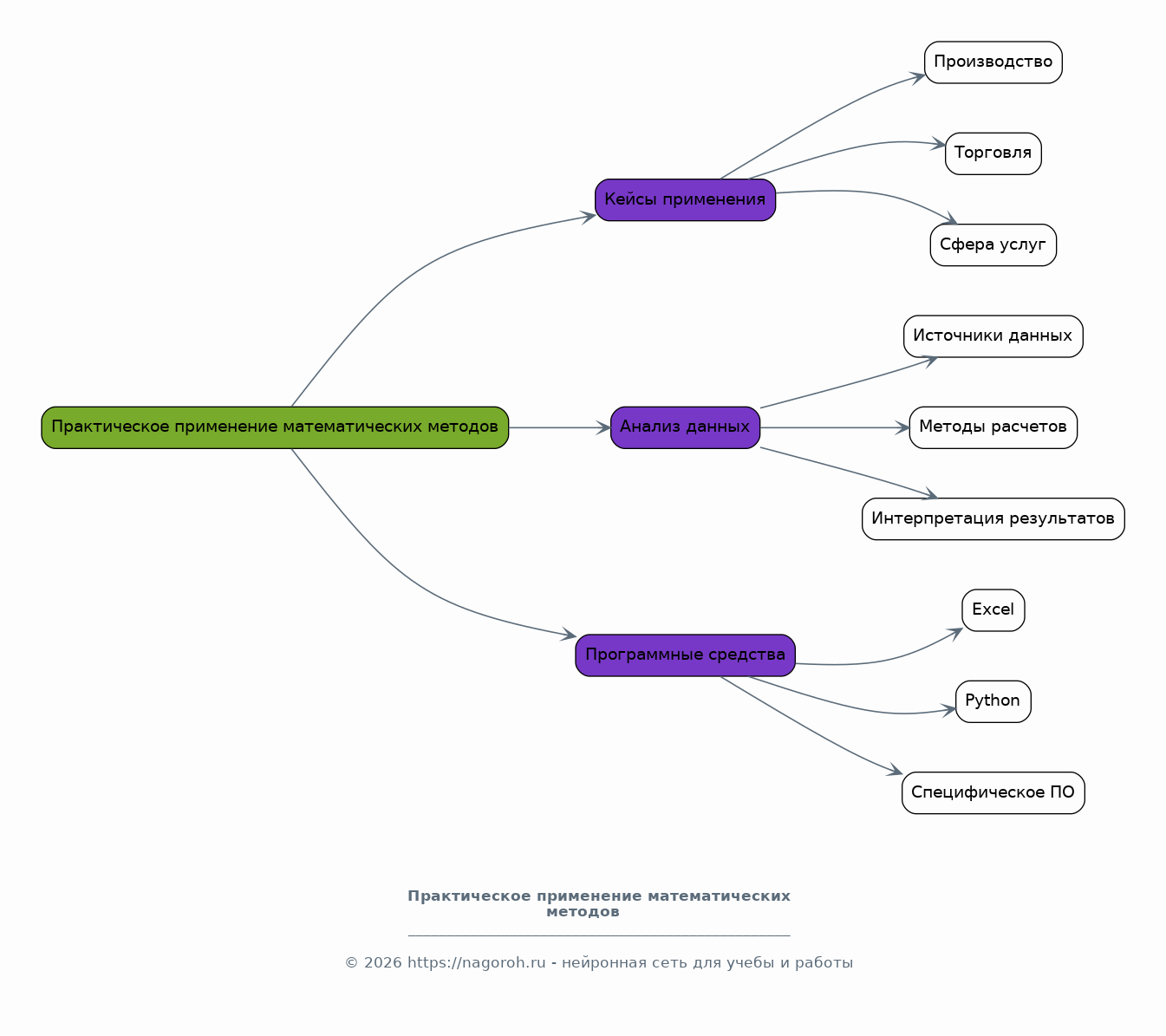
Практическое применение математических методов

Содержимое раздела

Этот раздел посвящен практическому применению математических методов в реальных бизнес-кейсах. Представляются примеры использования математических моделей в различных отраслях экономики, таких как производство, торговля и сфера услуг. Анализируются конкретные ситуации, где применение математических методов позволило повысить эффективность бухгалтерского учета и принятия управленческих решений. Рассматриваются данные, используемые для расчетов, а также программные средства, применяемые для реализации этих методов. Подчеркивается важность интерпретации результатов и принятия обоснованных решений на их основе.

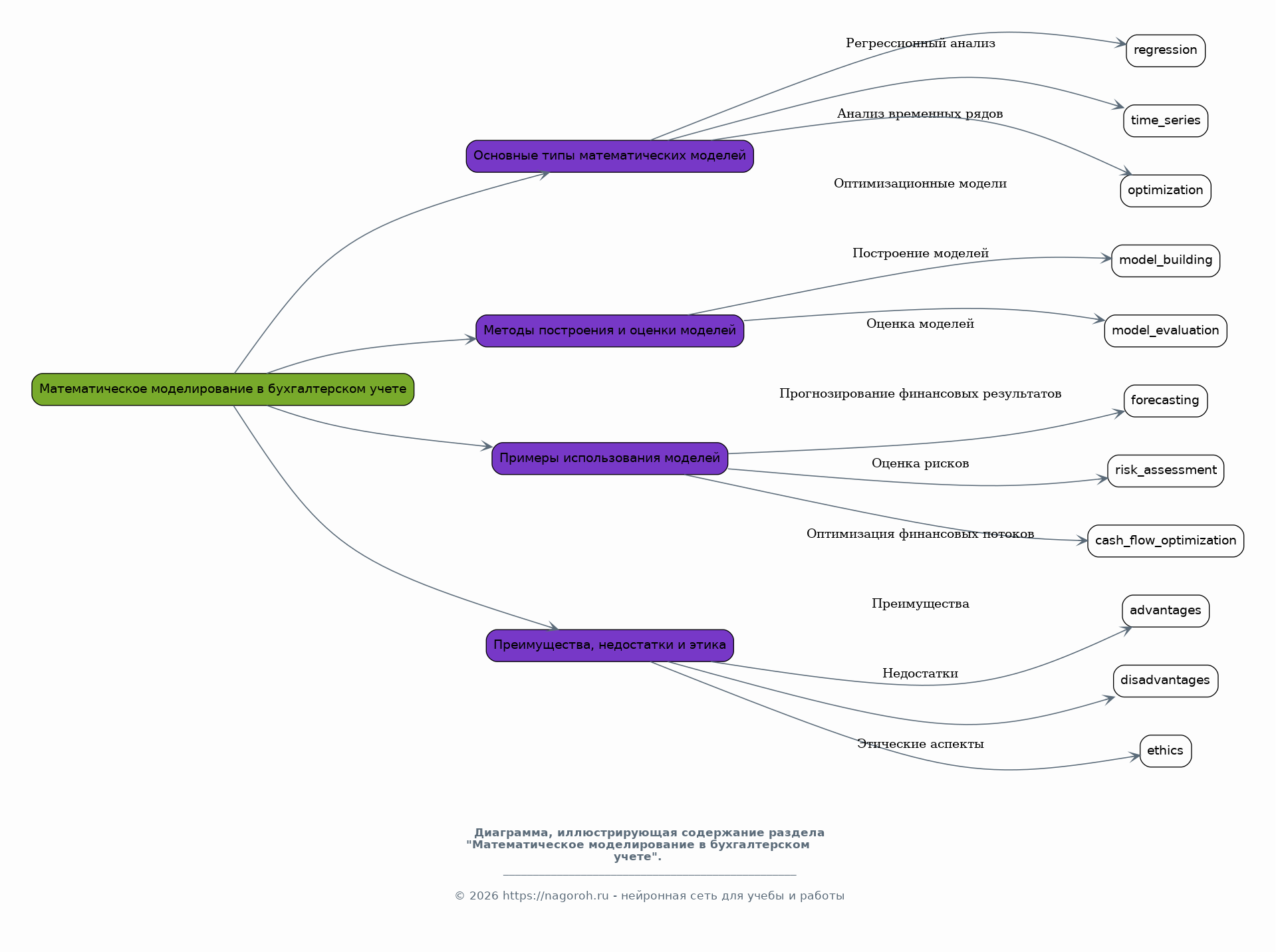
Математическое моделирование в бухгалтерском учете

Содержимое раздела

Данный раздел посвящен применению математического моделирования в бухгалтерском учете. Рассматриваются основные типы математических моделей, используемых для анализа и прогнозирования финансовых показателей. Обсуждаются методы построения и оценки математических моделей в бухгалтерском учете. Представлены примеры использования математических моделей для прогнозирования финансовых результатов, оценки рисков и оптимизации финансовых потоков. Анализируются преимущества и недостатки использования математического моделирования в бухгалтерском учете, а также этические аспекты их применения.

Информационные технологии и математика в бухгалтерии

Содержимое раздела

Этот раздел посвящен взаимодействию информационных технологий и математики в бухгалтерском учете. Рассматриваются современные программные продукты и платформы, используемые для автоматизации бухгалтерского учета и анализа данных. Обсуждаются возможности использования алгоритмов машинного обучения и искусственного интеллекта в бухгалтерском учете. Представлены примеры интеграции математических методов и информационных технологий для повышения эффективности финансовых операций. Анализируются перспективы развития этой области, включая вопросы информационной безопасности и защиты данных.

Заключение

Содержимое раздела

Заключительный раздел представляет собой обобщение результатов исследования, подводит итоги и формулирует основные выводы. Оценивается значимость проведенной работы и ее вклад в развитие области бухгалтерского учета. Обсуждаются ограничения исследования и возможные направления для дальнейших исследований. Предлагаются рекомендации по практическому применению полученных результатов. Формулируются ответы на поставленные вопросы и подтверждается или опровергается гипотеза, заявленная в начале исследования. Подчеркивается важность использования математических методов для повышения эффективности и точности финансового учета.

Список литературы

Содержимое раздела

Данный раздел включает в себя полный список использованных в исследовании источников, включая научные статьи, книги, нормативные акты и другие материалы. Список оформляется в соответствии с требованиями к цитированию. Представляется перечень всех источников, на которые были сделаны ссылки в тексте исследования. Указывается библиографическое описание каждого источника, включая авторов, название, издательство, год издания и другие необходимые данные. Список литературы упрощает проверку точности информации и дает возможность читателям углубиться в интересующую их тему.

Получи Такой Проект

До 90% уникальность
Готовый файл Word
15-30 страниц
Список источников по ГОСТ
Оформление по ГОСТ
Таблицы и схемы
Презентация

Создать Проект на любую тему за 5 минут

Создать

#5652669