Нейросеть

Роль Новгорода Великого в системе международной торговли XI-XIII веков

Нейросеть для проекта Гарантия уникальности Строго по ГОСТу Высочайшее качество Поддержка 24/7

Данный проект посвящен исследованию значимости Новгорода Великого как крупного торгового центра в период с XI по XIII века. Работа охватывает анализ торговых путей, товаров, партнеров и экономических связей новгородцев, а также влияние торговли на политическое и социальное развитие города. Изучение источников позволяет реконструировать картину международной торговли того времени и определить место Новгорода в ней. Особое внимание уделяется характеристике товаров, участвовавших в торговле (мех, воск, мед, оружие, предметы роскоши), а также географии торговых партнеров (Скандинавия, Ганза, Византия, Восточная Европа). В проекте рассматриваются особенности новгородской торговой политики, системы мер и весов, а также вопросы организации торговли и таможенного дела. Цель работы – всестороннее изучение роли Новгорода в формировании средневековой торговой системы.

Идея:

Новгород Великий являлся ключевым торговым центром Восточной Европы в XI-XIII веках, соединяя Восток и Запад. Изучение его торговых связей позволяет лучше понять экономическую и политическую историю региона.

Продукт:

Результатом проекта станет комплексное исследование, включающее анализ исторических источников, картографические материалы и выводы о роли Новгорода в международной торговле. Проект может быть использован в качестве учебного материала и основы для дальнейших научных исследований.

Проблема:

Несмотря на значительное количество исследований, посвященных истории Новгорода, целостная картина его роли в международной торговле XI-XIII веков до сих пор не сформирована. Существует необходимость в систематизации и переосмыслении имеющихся данных.

Актуальность:

Исследование торговых связей Новгорода имеет важное значение для понимания формирования экономического пространства средневековой Руси и ее взаимоотношений с другими странами. Изучение этих процессов позволяет проследить истоки современных экономических связей.

Цель:

Целью проекта является выявление и систематизация факторов, определявших роль Новгорода Великого в международной торговле XI-XIII веков. Необходимо определить особенности новгородской торговой системы и ее влияние на развитие города и региона.

Целевая аудитория:

Проект предназначен для студентов, преподавателей истории, исследователей средневековой торговли и всех интересующихся историей Руси. Материалы проекта могут быть использованы в учебном процессе и для подготовки научных работ.

Задачи:

  • Определить ключевые торговые пути, проходившие через Новгород.
  • Проанализировать состав товаров, участвовавших в новгородской торговле.
  • Выявить основные торговые партнеры Новгорода и характер торговых связей с ними.
  • Оценить влияние торговли на экономическое и социальное развитие города.
  • Реконструировать особенности новгородской торговой политики и таможенного дела.

Ресурсы:

Для реализации проекта потребуются исторические источники (летописи, берестяные грамоты, документы иностранных источников), научная литература, картографические материалы, доступ к электронным библиотекам и базам данных.

Роли в проекте:

Проводит анализ исторических источников, изучает научную литературу, формулирует выводы и заключения. Отвечает за корректность использования исторических данных и соответствие результатов исследования научным стандартам. (до 250 символов)

Создает картографические материалы, отображающие торговые пути, географическое положение Новгорода и его торговых партнеров. Обеспечивает визуализацию результатов исследования. (до 250 символов)

Осуществляет редактирование текста проекта, обеспечивает его грамотность, стилистическую выдержанность и соответствие академическим требованиям. Проводит вычитку и корректировку. (до 250 символов)

Осуществляет поиск и систематизацию исторических источников, необходимых для проведения исследования, а также ведет учет и хранение собранных материалов. (до 250 символов)

Наименование образовательного учреждения

Проект

на тему

Роль Новгорода Великого в системе международной торговли XI-XIII веков

Выполнил: ФИО

Руководитель: ФИО

Содержание

  • Введение 1
  • Историко-географические предпосылки развития Новгорода 2
  • Товарооборот Новгорода в XI-XIII веках 3
  • Торговые партнеры Новгорода 4
  • Организация торговли в Новгороде 5
  • Влияние торговли на развитие Новгорода 6
  • Правовые аспекты новгородской торговли 7
  • Новгородские купцы и их роль в международной торговле 8
  • Сравнительный анализ: Новгород и другие торговые центры Восточной Европы 9
  • Список литературы 10

Введение

Содержимое раздела

В данном разделе необходимо обосновать актуальность исследования, определить объект и предмет работы, сформулировать цель и задачи проекта. Также следует провести краткий обзор историографии проблемы и обозначить методологические подходы, используемые в исследовании. Важно подчеркнуть значимость Новгорода как торгового центра и его роль в формировании экономических связей в средневековой Руси. Необходимо очертить хронологические рамки исследования и указать на основные источники, которые будут использованы в работе. Введение должно представлять собой четкое и лаконичное изложение основных положений проекта и служить ориентиром для дальнейшего исследования.

Историко-географические предпосылки развития Новгорода

Содержимое раздела

Данный раздел посвящен анализу географического положения Новгорода, его природно-климатических условий и влияния этих факторов на развитие торговли. Необходимо рассмотреть расположение города на пересечении важных торговых путей, связывавших Восток и Запад, а также доступ к водным ресурсам (рекам и озерам), которые обеспечивали удобную транспортировку товаров. Важно проанализировать особенности природной среды региона и ее влияние на хозяйственную деятельность населения. В данном разделе также следует рассмотреть исторические предпосылки возникновения и развития Новгорода, его политическую историю и место в системе русских земель.

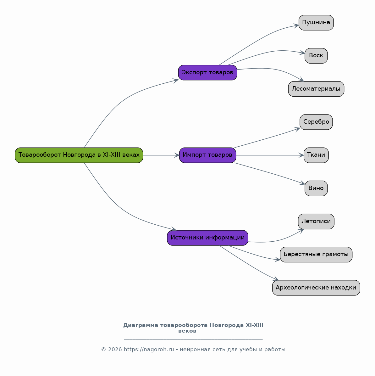
Товарооборот Новгорода в XI-XIII веках

Содержимое раздела

В данном разделе необходимо подробно рассмотреть состав товаров, участвовавших в новгородской торговле. Важно проанализировать, какие товары Новгород экспортировал и импортировал, а также определить основные категории товаров и их количество. Следует выявить основные источники информации о товарообороте Новгорода, такие как летописи, берестяные грамоты, археологические находки и документы иностранных источников. Необходимо изучить особенности производства товаров в Новгороде и в его торговых партнерах.

Торговые партнеры Новгорода

Содержимое раздела

В данном разделе необходимо определить основных торговых партнеров Новгорода и рассмотреть характер торговых связей с каждой из стран и регионов. Следует проанализировать, какие товары Новгород получал от своих торговых партнеров, и какие товары он им поставлял. Важно изучить особенности политических и экономических отношений, которые существовали между Новгородом и его торговыми партнерами. В данном разделе следует уделить внимание торговым связям Новгорода с Скандинавией, Ганзой, Византией и Восточной Европой.

Организация торговли в Новгороде

Содержимое раздела

Этот раздел посвящен анализу системы организации торговли в Новгороде. Необходимо рассмотреть структуру торговых рядов, особенности проведения ярмарок и торгов, а также роль торговых гильдий и купеческих объединений. Важно изучить систему мер и весов, которые использовались в новгородской торговле, а также особенности таможенного дела и налогообложения. Необходимо проанализировать роль городских властей в регулировании торговой деятельности и защите прав купцов.

Влияние торговли на развитие Новгорода

Содержимое раздела

В данном разделе необходимо оценить влияние торговли на экономическое и социальное развитие Новгорода. Важно рассмотреть, как торговля способствовала росту городского населения, развитию ремесел и промышленности, а также формированию богатых купеческих слоев населения. Необходимо проанализировать, как торговля влияла на политическую жизнь города и его взаимоотношения с другими русскими землями. Следует изучить, как торговля формировала культурный облик Новгорода и его связь с другими странами.

Правовые аспекты новгородской торговли

Содержимое раздела

Рассмотрение правовой базы, регулировавшей торговые отношения в Новгороде в XI-XIII веках. Анализ источников древнерусского права, касающихся торговых сделок, ответственности купцов, разрешения торговых споров и защиты прав собственности. Изучение влияния византийского и скандинавского права на формирование новгородской торговой практики. Необходимо показать, как новгородская правовая система обеспечивала стабильность и развитие торговых отношений.

Новгородские купцы и их роль в международной торговле

Содержимое раздела

Анализ социальной структуры новгородского купечества, их деятельности и влияния на экономическую жизнь города и региона. Изучение биографий известных новгородских купцов и их торговых операций. Исследование особенностей организации купеческих объединений и их роли в продвижении новгородских товаров на международном рынке. Важно показать вклад новгородских купцов в развитие торговых связей и укрепление экономического могущества города.

Сравнительный анализ: Новгород и другие торговые центры Восточной Европы

Содержимое раздела

Проведение сравнительного анализа новгородской торговли с торговлей других крупных торговых центров Восточной Европы в XI-XIII веках, таких как Киев, Смоленск, Полоцк и др. Выявление общих черт и различий в организации торговли, составе товаров и торговых партнеров. Определение преимуществ и недостатков новгородской торговой системы по сравнению с другими региональными центрами. Важно показать уникальное место Новгорода в системе восточноевропейской торговли.

Список литературы

Содержимое раздела

В данном разделе необходимо представить полный список использованных при подготовке проекта источников и литературы. Список должен быть оформлен в соответствии с общепринятыми стандартами библиографического описания. Важно указать авторов, названия произведений, места и годы издания, а также страницы, на которые имеются ссылки в тексте работы. Список литературы должен отражать широкий спектр исследований, посвященных истории Новгорода и международной торговле в XI-XIII веках.

Получи Такой Проект

До 90% уникальность
Готовый файл Word
15-30 страниц
Список источников по ГОСТ
Оформление по ГОСТ
Таблицы и схемы
Презентация

Создать Проект на любую тему за 5 минут

Создать

#5438609