Нейросеть

Роль Российской Федерации в Решении Глобальных Проблем Современности

Нейросеть для проекта Гарантия уникальности Строго по ГОСТу Высочайшее качество Поддержка 24/7

Данный исследовательский проект посвящен анализу вклада России в преодоление ключевых вызовов, стоящих перед мировым сообществом в XXI веке. Исследование охватывает широкий спектр областей, включая международную безопасность, устойчивое развитие, энергетику, здравоохранение, научные исследования и сохранение культурного наследия. Проект рассматривает как исторические аспекты участия России в решении глобальных проблем, так и современные инициативы и перспективы дальнейшего сотрудничества. Особое внимание уделяется анализу специфики российской внешней политики в контексте многополярного мира и поиску рациональных путей укрепления международного сотрудничества для достижения общих целей. Будет изучен также потенциал России в контексте реализации Целей устойчивого развития ООН. Целью проекта является формирование объективной оценки роли России в современном мироустройстве и выявление возможностей для усиления ее позитивного влияния.

Идея:

Проект исследует вклад Российской Федерации в решение глобальных проблем современности, акцентируя внимание на ее специфическом опыте и потенциале. Анализируя различные сферы вовлеченности России, работа выявит перспективные направления для укрепления международного сотрудничества и формирования более устойчивого и справедливого миропорядка.

Продукт:

Результатом проекта станет научно-аналитический доклад, содержащий комплексную оценку роли России в решении глобальных проблем. Доклад будет включать в себя теоретические выводы, эмпирические данные и практические рекомендации для органов государственной власти и международных организаций.

Проблема:

Несмотря на значительный потенциал, роль России в решении глобальных проблем часто недооценивается или подвергается политизированному освещению. Вопрос о конкретном вкладе России и его эффективности нуждается в систематическом и объективном исследовании.

Актуальность:

Глобальные вызовы, такие как изменение климата, международный терроризм, энергетическая безопасность и распространение опасных заболеваний, требуют совместных усилий всего мирового сообщества. Оценка вклада России в решение этих проблем является важным условием для эффективного международного сотрудничества.

Цель:

Целью проекта является всесторонняя оценка роли Российской Федерации в решении глобальных проблем современности, выявление ее сильных сторон и потенциала для дальнейшего развития международного сотрудничества. Работа направлена на формирование объективного представления о вкладе России в устойчивое развитие и обеспечение глобальной безопасности.

Целевая аудитория:

Основной аудиторией проекта являются студенты, аспиранты, научные сотрудники, специалисты в области международных отношений, политологии и мировой экономики. Результаты исследования могут быть использованы в образовательном процессе, научных исследованиях и при разработке стратегий внешней политики.

Задачи:

  • Провести анализ теоретических подходов к изучению глобальных проблем и места России в мировой политике.
  • Выявить основные направления участия России в решении глобальных проблем в различных сферах (международная безопасность, экономика, экология, здравоохранение).
  • Оценить эффективность российского вклада в решение конкретных глобальных проблем, используя количественные и качественные методы анализа.
  • Определить потенциальные точки роста для расширения участия России в решении глобальных проблем.
  • Сформировать научно-обоснованные рекомендации по усилению роли России в международном сотрудничестве и решении глобальных проблем.

Ресурсы:

Для реализации проекта потребуются доступ к научным базам данных, статистическим сборникам, материалам международных организаций, а также экспертные консультации и возможность проведения интервью с представителями органов государственной власти и научных кругов.

Роли в проекте:

Осуществляет общее руководство проектом, координирует работу команды, контролирует сроки выполнения задач и обеспечивает качество результатов исследования. Отвечает за методологическую корректность и научную новизну работы.

Занимается сбором, обработкой и анализом информации, подготовкой аналитических обзоров и отчетов по отдельным направлениям исследования. Проводит эмпирические исследования и разрабатывает статистические модели.

Обеспечивает стилистическую и грамматическую корректность текста, выверяет фактические данные и оформляет результаты исследования в соответствии с требованиями.

Предоставляет экспертные консультации по вопросам, связанным с тематикой исследования, оказывает помощь в интерпретации данных и формулировании выводов. Обладает глубокими знаниями в соответствующей области.

Наименование образовательного учреждения

Проект

на тему

Роль Российской Федерации в Решении Глобальных Проблем Современности

Выполнил: ФИО

Руководитель: ФИО

Содержание

  • Введение 1
  • Теоретические основы изучения глобальных проблем 2
  • Россия и международная безопасность 3
  • Вклад России в устойчивое развитие 4
  • Российская политика в области здравоохранения 5
  • Россия и научные исследования 6
  • Сохранение культурного наследия: роль России 7
  • Практические аспекты взаимодействия России с международными организациями 8
  • Оценка эффективности и перспективы роли России 9
  • Заключение 10

Введение

Содержимое раздела

В данном разделе обосновывается актуальность исследования, определяется его цель и задачи, формулируется объект и предмет исследования, определяется методологическая база и описывается структура работы. Введение также содержит информацию о теоретической и практической значимости исследования. Будет кратко рассмотрена общая геополитическая ситуация в мире и роль России в современном мироустройстве. Описание границ и ограничений исследования.

Теоретические основы изучения глобальных проблем

Содержимое раздела

В этом разделе будет проведен анализ основных теоретических подходов к определению глобальных проблем, их классификации и взаимосвязей. Рассмотрены различные школы мысли в области международных отношений и их влияние на понимание глобальных вызовов. Будет изучена эволюция концепций глобализации и многополярности. Рассмотрены различные факторы, влияющие на возникновение и обострение глобальных проблем, такие как политические, экономические, социальные и экологические. Особое внимание будет уделено роли международных организаций в решении глобальных проблем.

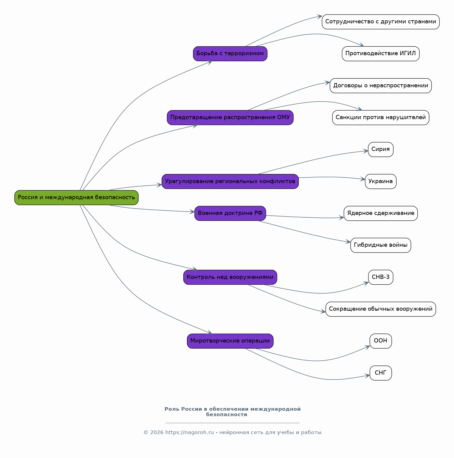
Россия и международная безопасность

Содержимое раздела

В данном разделе рассматривается роль России в обеспечении международной безопасности, включая борьбу с терроризмом, предотвращение распространения оружия массового уничтожения, урегулирование региональных конфликтов и поддержание стабильности в мире. Будет проанализирована российская военная доктрина и ее соответствие современным вызовам. Будут рассмотрены вопросы контроля над вооружениями и разоружения. Особое внимание будет уделено роли России в миротворческих операциях ООН и других международных организациях.

Вклад России в устойчивое развитие

Содержимое раздела

В этом разделе анализируется участие России в реализации Целей устойчивого развития ООН, включая экономический рост, социальное развитие и охрану окружающей среды. Будет рассмотрена российская энергетическая политика и ее влияние на глобальную энергетическую безопасность. Будет проанализирована система природопользования в России и принимаемые меры по охране окружающей среды. Особое внимание будет уделено вопросам развития возобновляемых источников энергии и энергоэффективности.

Российская политика в области здравоохранения

Содержимое раздела

Этот раздел посвящен анализу российской политики в области здравоохранения, включая борьбу с инфекционными заболеваниями, развитие системы здравоохранения и укрепление международного сотрудничества в этой сфере. Будет рассмотрена роль России в борьбе с пандемией COVID-19, включая разработку и производство вакцин и оказание помощи другим странам. Будет проанализирована система государственного здравоохранения в России и ее доступность для населения. Особое внимание будет уделено вопросам профилактики заболеваний и укрепления здоровья.

Россия и научные исследования

Содержимое раздела

В данном разделе анализируется вклад России в развитие науки и технологий, включая фундаментальные исследования, прикладные разработки и инновации. Рассматриваются основные научные центры и университеты России, а также направления исследований, имеющие глобальное значение. Будет проанализирована система финансирования науки в России и ее эффективность. Особое внимание будет уделено вопросам международного научного сотрудничества.

Сохранение культурного наследия: роль России

Содержимое раздела

В этом разделе рассматривается роль России в сохранении культурного и исторического наследия, как своего собственного, так и мирового. Будет проанализирована деятельность российских музеев, архивов и библиотек, а также участие России в международных программах по охране культурного наследия. Особое внимание будет уделено вопросам реставрации и консервации памятников истории и культуры. Будет рассмотрена роль России в продвижении культурного обмена и взаимопонимания между народами.

Практические аспекты взаимодействия России с международными организациями

Содержимое раздела

В этом разделе будет рассмотрен практический опыт взаимодействия России с основными международными организациями, такими как ООН, Совет Европы, ОБСЕ и ШОС. Будет проанализирована эффективность участия России в деятельности этих организаций, а также выявлены проблемы и перспективы дальнейшего сотрудничества. Будут рассмотрены вопросы финансирования деятельности международных организаций Россией, а также ее вклад в разработку и реализацию международных программ.

Оценка эффективности и перспективы роли России

Содержимое раздела

В данном разделе будет представлена комплексная оценка эффективности роли России в решении глобальных проблем, основанная на анализе данных и экспертных оценках. Будут выявлены сильные и слабые стороны российской политики, а также определены перспективные направления для дальнейшего развития международного сотрудничества. Будут сформулированы рекомендации по усилению роли России в решении глобальных проблем.

Заключение

Содержимое раздела

В заключении будут представлены основные выводы и результаты исследования, подтверждающие или опровергающие гипотезы, выдвинутые в начале работы. Будет дана общая оценка роли России в решении глобальных проблем современности и предложены перспективы дальнейших исследований в этой области. Подчеркивается важность дальнейшего укрепления международного сотрудничества для решения глобальных вызовов.

Получи Такой Проект

До 90% уникальность
Готовый файл Word
15-30 страниц
Список источников по ГОСТ
Оформление по ГОСТ
Таблицы и схемы
Презентация

Создать Проект на любую тему за 5 минут

Создать

#3670443