Нейросеть

Роль русской литературы XIX века: Мировое значение и актуальность в современном мире

Нейросеть для проекта Гарантия уникальности Строго по ГОСТу Высочайшее качество Поддержка 24/7

Данный исследовательский проект посвящен анализу и осмыслению роли русской литературы XIX века в контексте мировой культуры и ее значимости для современного общества. В рамках исследования будет проведен всесторонний анализ ключевых произведений русских классиков, таких как Лев Толстой, Федор Достоевский, Антон Чехов и других, с целью выявления их непреходящей ценности и влияния на формирование мировоззрения, этических норм и эстетических представлений. Особое внимание будет уделено выявлению актуальных тем и проблем, поднимаемых в произведениях русской литературы XIX века, и их созвучию с вызовами и реалиями современного мира. Проект предполагает комплексный подход, сочетающий историко-литературный анализ, социокультурный контекст и современные методы интерпретации текста, что позволит не только углубить понимание русской литературы, но и выявить ее потенциал для формирования этических ориентиров и ценностных установок в современном обществе, а также для развития критического мышления и культурной компетентности у школьников.

Идея:

Изучить влияние русской литературы XIX века на формирование мировой культуры и ее актуальность в современном мире. Определить, как произведения русских классиков отражают современные проблемы и ценности.

Продукт:

Результатом исследования станет аналитический обзор, содержащий выводы о влиянии русской литературы XIX века. Будет подготовлена презентация для школьников.

Проблема:

Отсутствует систематизированное представление о влиянии русской литературы XIX века на современное общество. Недостаточно разработан подход к преподаванию русской классики в контексте современных проблем и вызовов.

Актуальность:

Современное общество нуждается в понимании культурного наследия и его связи с актуальными проблемами. Изучение русской литературы способствует развитию критического мышления, пониманию этических ценностей.

Цель:

Выявить роль русской литературы XIX века в формировании мирового культурного наследия. Определить актуальность классических произведений для современной школьной аудитории.

Целевая аудитория:

Проект ориентирован на школьников, интересующихся литературой и культурой. Целью является расширение знаний о русской литературе XIX века, развитие навыков анализа текста.

Задачи:

  • Провести анализ ключевых произведений русской литературы XIX века.
  • Изучить социокультурный контекст эпохи и его влияние на творчество писателей.
  • Выявить основные темы и проблемы, поднимаемые в произведениях.
  • Определить актуальность классических произведений для современного мира.
  • Подготовить презентацию для школьников о результатах исследования.

Ресурсы:

Для реализации проекта потребуются доступ к текстам произведений, научным статьям, учебным пособиям и компьютеру с доступом в интернет.

Роли в проекте:

Организует и координирует работу над проектом, ставит задачи, контролирует сроки выполнения, обеспечивает взаимодействие между участниками. Несет ответственность за общую концепцию исследования, согласованность его частей и представление результатов. Осуществляет научное руководство, консультирует по вопросам методологии и интерпретации данных. Руководитель также отвечает за подготовку итоговых материалов: аналитического обзора и презентации для школьников, а также обеспечивает качество собранной информации.

Проводит анализ текстов произведений русских классиков, учитывая исторический и культурный контекст. Собирает и анализирует информацию из научных источников, систематизирует данные и готовит материалы для анализа. Участвует в обсуждении результатов, формулирует выводы и готовит части аналитического обзора. В обязанности исследователя входит изучение научных статей, монографий и других источников, связанных с заявленной тематикой; формирование рабочей базы данных; подготовка презентационного материала.

Отвечает за анализ собранных данных, выявление ключевых проблем и тем, разработку выводов. Осуществляет критический анализ текстов и научных работ, обобщает информацию и формулирует выводы. Участвует в подготовке финальных материалов проекта, включая презентацию для школьников. Аналитик должен обладать навыками критического мышления и умением работать с большими объемами информации, а также знанием литературоведческих методов анализа.

Разрабатывает визуальное оформление презентации, используя современные инструменты и методы. Обеспечивает привлекательность и понятность презентационного материала, подбирает графические элементы, создает инфографику. Осуществляет верстку презентации и адаптирует ее для восприятия школьной аудиторией. Принимает участие в обсуждении структуры презентации и вносит коррективы в соответствии с пожеланиями команды проекта.

Наименование образовательного учреждения

Проект

на тему

Роль русской литературы XIX века: Мировое значение и актуальность в современном мире

Выполнил: ФИО

Руководитель: ФИО

Содержание

  • Введение 1
  • Историко-культурный контекст XIX века и его отражение в литературе 2
  • Основные темы и мотивы в произведениях русских классиков 3
  • Персонажи русской литературы: типы и характеры 4
  • Влияние русской литературы на мировую культуру 5
  • Актуальность русской классики для современного мира 6
  • Методы анализа произведений русской литературы 7
  • Русская литература в школьной программе: проблемы и перспективы 8
  • Результаты исследования и их практическое применение 9
  • Список литературы 10

Введение

Содержимое раздела

Введение представляет собой важный раздел, который должен четко обозначить предмет исследования, его цели и задачи. В данном разделе следует обосновать актуальность выбранной темы, указав на значимость русской литературы XIX века для понимания современного мира и формирования ценностных ориентиров. Необходимо кратко представить основные вопросы, которые будут рассматриваться в проекте, а также обозначить методологическую базу исследования и структуру работы. Введение должно заинтересовать читателя и подготовить его к восприятию основного содержания, акцентируя внимание на ключевых аспектах исследования и его значимости.

Историко-культурный контекст XIX века и его отражение в литературе

Содержимое раздела

Раздел посвящен анализу историко-культурного контекста XIX века, его влиянию на формирование русской литературы. Рассматривается эпоха, политические события, социальные изменения и их отражение в произведениях классиков. Анализируются основные направления литературного процесса, такие как романтизм, реализм и их эволюция. Оценивается влияние философии, науки и других культурных явлений на творчество писателей. Делается акцент на взаимосвязи между историческими событиями и развитием литературных жанров и стилей. В данном разделе необходимо показать, как эпоха и общественные настроения формировали литературные течения.

Основные темы и мотивы в произведениях русских классиков

Содержимое раздела

Анализируются ключевые темы и мотивы, которые доминируют в русской литературе XIX века, например, тема "маленького человека", проблема совести, противостояние личности и общества, поиск смысла жизни, любовь и смерть, семья и общественные отношения. Анализируются основные образы и символы, используемые писателями для выражения своих идей. Рассматривается эволюция этих тем на протяжении XIX века, а также различные подходы писателей к их раскрытию. Изучается, как эти темы отражают общечеловеческие ценности и проблемы, делая произведения актуальными для читателей разных эпох. Акцент делается на выявлении универсальных черт.

Персонажи русской литературы: типы и характеры

Содержимое раздела

Рассматриваются различные литературные типы и характеры, созданные русскими классиками. Анализируются образы героев, их мотивы, поступки и эволюция характеров. Изучаются социальные, психологические и моральные аспекты, лежащие в основе формирования персонажей. Оценивается влияние общественных условий, семейного воспитания и личного опыта на формирование личности героев. Проводится компаративный анализ различных персонажей, выявляются общие черты и различия. Показывается, как через образы персонажей раскрываются сложные проблемы и ценностные конфликты.

Влияние русской литературы на мировую культуру

Содержимое раздела

Анализируется значимость русской литературы XIX века для мировой культуры. Рассматривается влияние писателей на развитие мировой литературы, философии, театра и других видов искусства. Приводятся примеры цитирования, переработки и адаптации произведений русских классиков в различных культурных контекстах. Оценивается вклад русской литературы в формирование общечеловеческих ценностей и этических норм. Показывается, как русская литература вдохновляла и продолжает вдохновлять художников, мыслителей и обычных людей по всему миру. Отслеживается влияние на различные литературные школы.

Актуальность русской классики для современного мира

Содержимое раздела

Анализируется актуальность русской литературы XIX века для современного общества. Рассматриваются проблемы и ценности, поднятые писателями, и их созвучие с вызовами современности. Изучается, как произведения классиков помогают понять современные проблемы: социальное неравенство, поиск идентичности, этические дилеммы и межличностные отношения. Оценивается, как изучение русской литературы способствует развитию критического мышления, формированию этических ориентиров и ценностных установок у современной молодежи. Предлагаются подходы к преподаванию русской классики в школах, фокусируясь на ее актуальности.

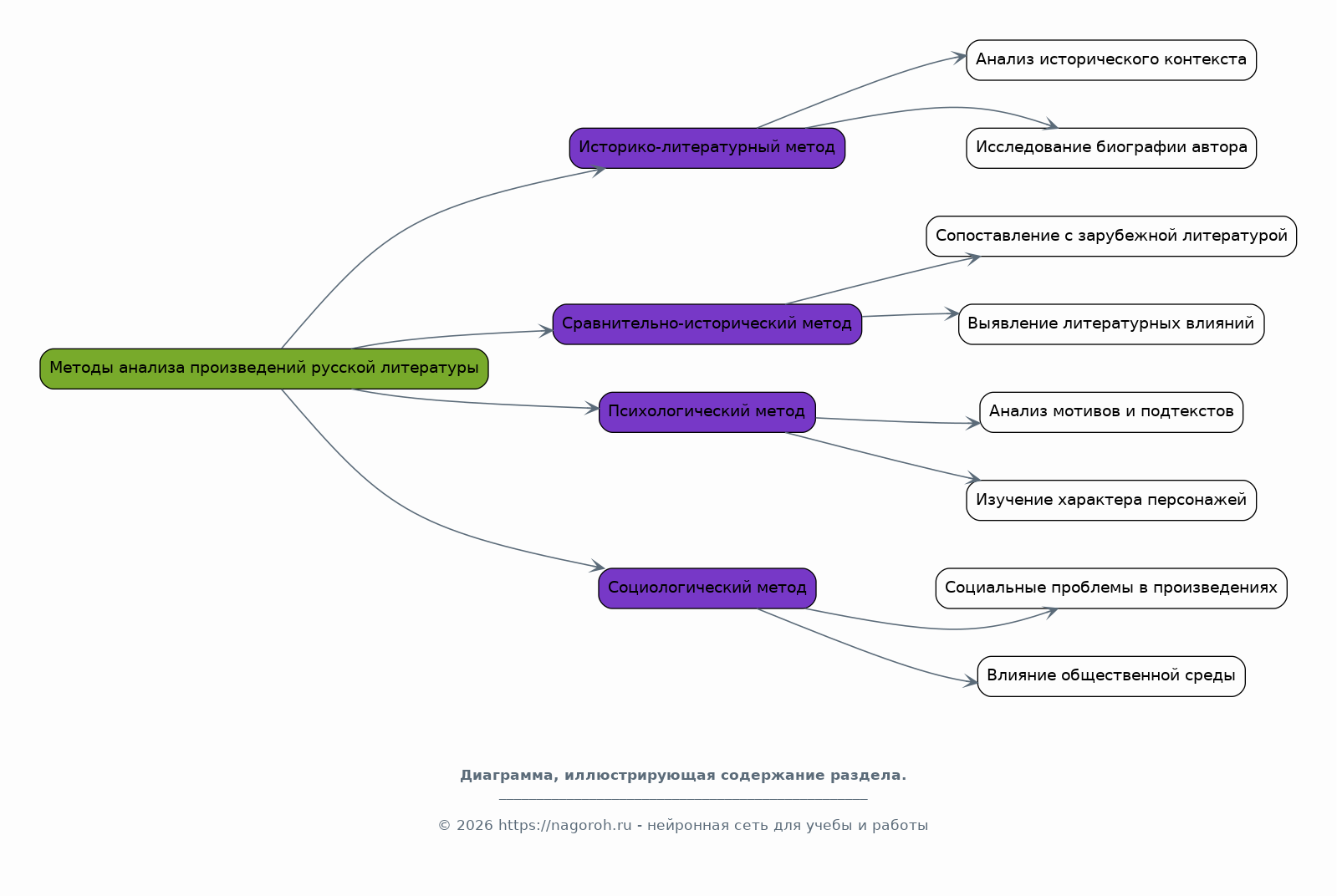
Методы анализа произведений русской литературы

Содержимое раздела

Раздел посвящен методологическим аспектам анализа произведений русской литературы XIX века. Рассматриваются основные подходы и методы, используемые для интерпретации текстов, такие как историко-литературный, сравнительно-исторический, психологический, социологический и другие. Обсуждаются принципы работы с литературным текстом, включая анализ сюжета, композиции, образов, языка и стиля. Уделяется внимание тому, как выбор методологии влияет на интерпретацию произведения. Даются рекомендации по применению этих методов для анализа конкретных произведений, что способствует формированию навыков самостоятельной работы с текстом.

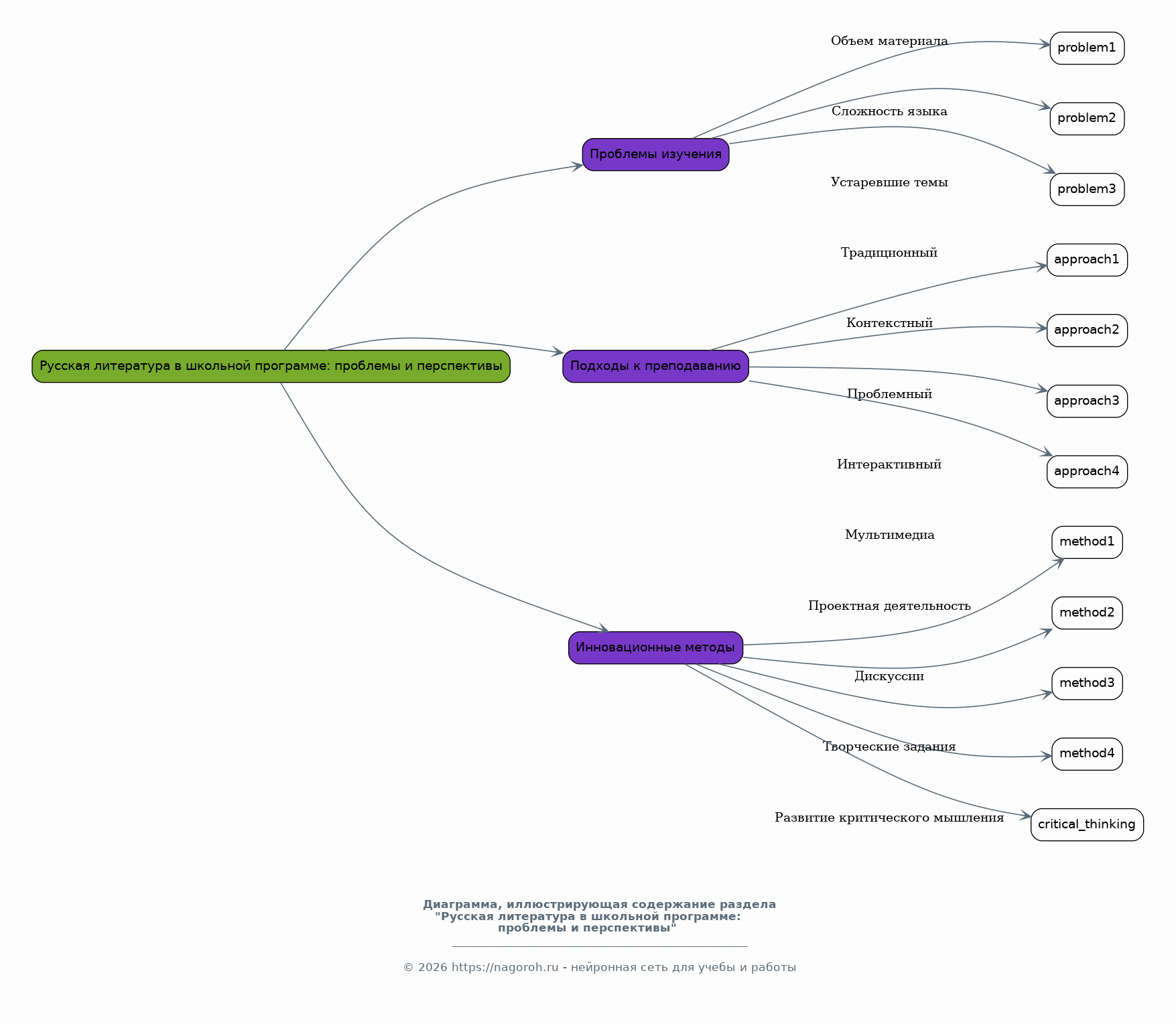
Русская литература в школьной программе: проблемы и перспективы

Содержимое раздела

Рассматриваются проблемы, связанные с изучением русской литературы в современной школе, и предлагаются пути их решения. Обсуждаются сложности, с которыми сталкиваются учителя и ученики при анализе классических произведений, такие как объем материала, сложность языка и устаревшие темы. Анализируются различные подходы к преподаванию литературы: традиционный, контекстный, проблемный и интерактивный. Предлагаются инновационные методы и формы работы с текстом, направленные на повышение интереса школьников к литературе: использование мультимедиа, проектная деятельность, дискуссии и творческие задания. Рассматриваются вопросы развития критического мышления.

Результаты исследования и их практическое применение

Содержимое раздела

В данном разделе представлены основные выводы, полученные в ходе исследования. Обобщаются результаты анализа произведений, выявляются ключевые темы и проблемы, а также их актуальность для современности. Предлагаются конкретные рекомендации по использованию полученных данных в учебном процессе, в частности, при преподавании русской литературы в школе. Оценивается потенциал использования результатов исследования для проведения внеклассных мероприятий, организации литературных кружков и создания методических материалов. Рассматриваются возможности расширения исследования и направления дальнейшей работы.

Список литературы

Содержимое раздела

Содержит полный перечень использованной литературы, в том числе произведения русских классиков, критические статьи и научные исследования, а также любые другие источники, использованные в процессе работы над проектом. Список литературы должен быть оформлен в соответствии со стандартами библиографического описания. Он необходим для подтверждения достоверности информации, использованной в работе, а также для предоставления возможности другим исследователям ознакомиться с изученными материалами.

Получи Такой Проект

До 90% уникальность
Готовый файл Word
15-30 страниц
Список источников по ГОСТ
Оформление по ГОСТ
Таблицы и схемы
Презентация

Создать Проект на любую тему за 5 минут

Создать

#5721284