Нейросеть

Роль водорода в живой и неживой природе: Исследование физико-химических аспектов и биологических функций

Нейросеть для проекта Гарантия уникальности Строго по ГОСТу Высочайшее качество Поддержка 24/7

Данный исследовательский проект посвящен всестороннему изучению роли водорода в различных сферах природы, охватывая как неживые системы, так и живые организмы. Проект предполагает глубокий анализ физико-химических свойств водорода, включая его атомную структуру, изотопный состав и способность образовывать ковалентные связи, что имеет решающее значение для понимания его участия в различных химических реакциях. Особое внимание уделяется биологическим функциям водорода, таким как его роль в энергетическом обмене, структуре биомолекул и механизмах клеточной регуляции. Исследование предполагает рассмотрение современных научных данных, анализ публикаций и проведение, где это возможно, простых экспериментальных исследований, направленных на демонстрацию ключевых аспектов взаимодействия водорода с окружающей средой и биологическими системами. Проект направлен на расширение знаний о фундаментальной роли водорода в природе и формирование понимания его значимости для устойчивого развития и инновационных технологий.

Идея:

Изучить ключевые аспекты влияния водорода на окружающую среду и живые организмы. Проанализировать физико-химические свойства водорода и его роль в биологических процессах.

Продукт:

Результатом проекта станет исследовательская работа, включающая теоретический обзор и, возможно, результаты экспериментальных исследований. Работа будет представлена в виде доклада и презентации, доступной для образовательных целей.

Проблема:

Существует недостаток обобщенной информации о многогранной роли водорода в природе. Необходимо систематизировать и представить знания о водороде в доступной для школьников и студентов форме.

Актуальность:

Изучение роли водорода актуально в связи с развитием новых технологий и необходимостью понимания фундаментальных процессов. Водород играет ключевую роль в обеспечении энергетической безопасности и разработке экологически чистых технологий.

Цель:

Определить роль водорода в живой и неживой природе, опираясь на современные научные данные. Структурировать полученные знания для лучшего понимания школьниками и студентами.

Целевая аудитория:

Проект ориентирован на школьников старших классов и студентов, изучающих химию, биологию и экологию. Материалы проекта будут полезны для подготовки к олимпиадам, конкурсам и проектной деятельности.

Задачи:

  • Изучение физико-химических свойств водорода и его соединений.
  • Анализ роли водорода в неживой природе (атмосфера, гидросфера, литосфера).
  • Исследование биологических функций водорода в живых организмах.
  • Анализ современной литературы и научных публикаций по теме.
  • Подготовка презентации и доклада по результатам исследования.

Ресурсы:

Для реализации проекта потребуются доступ к научной литературе, интернет-ресурсам и, возможно, лабораторное оборудование для проведения простых экспериментов.

Роли в проекте:

Отвечает за общее руководство проектом, постановку задач, контроль выполнения и координацию работы всех участников. Осуществляет подбор и систематизацию информации, а также подготовку итогового отчета и презентации. Руководитель обеспечивает соответствие проекта поставленным целям и задачам, а также следит за соблюдением сроков и качеством выполненной работы. Руководитель должен быть компетентен в области химии, биологии или смежных дисциплин и обладать навыками научного исследования.

Проводит углубленный анализ информации по отдельным аспектам проекта в соответствии с поставленными задачами. Собирает, обрабатывает и анализирует данные из различных источников, включая научные статьи, книги и интернет-ресурсы. Исследователь принимает участие в обсуждении результатов, формулирует выводы и предложения. Исследователь должен обладать навыками работы с научной литературой, анализа данных и умением формулировать свои мысли.

Отвечает за систематизацию и анализ полученных данных, выявление закономерностей и взаимосвязей. Проводит сравнительный анализ различных источников информации, обобщает результаты и формулирует выводы. Аналитик также занимается подготовкой таблиц, графиков и других визуальных материалов для представления результатов исследования. Аналитик должен обладать аналитическим мышлением, умением работать с большими объемами информации и навыками представления данных в наглядном виде.

Отвечает за визуальное оформление презентации и других материалов проекта. Разрабатывает дизайн слайдов, подбирает изображения и создает графические элементы для наглядного представления информации. Дизайнер должен обладать навыками работы с графическими редакторами, знанием принципов дизайна и умением создавать привлекательные и информативные визуальные материалы. Дизайнер также отвечает за общее визуальное восприятие проекта.

Наименование образовательного учреждения

Проект

на тему

Роль водорода в живой и неживой природе: Исследование физико-химических аспектов и биологических функций

Выполнил: ФИО

Руководитель: ФИО

Содержание

  • Введение 1
  • Физико-химические свойства водорода 2
  • Водород в неживой природе 3
  • Водород в живых организмах 4
  • Водород и энергетические процессы 5
  • Методы исследования 6
  • Практическое применение водорода 7
  • Экспериментальная часть (если предусмотрено) 8
  • Заключение 9
  • Список литературы 10

Введение

Содержимое раздела

Введение в тему исследования, обоснование актуальности и значимости изучения роли водорода в живой и неживой природе. Описываются цели и задачи проекта, его структура и ожидаемые результаты. Обзор основных аспектов, которые будут рассмотрены в работе, таких как физико-химические свойства водорода, его распространенность в различных средах и участие в биологических процессах. Подчеркивается важность понимания роли водорода для развития современных технологий и решения экологических проблем. Определяются ключевые термины и понятия, используемые в работе, а также описывается методология исследования и источники информации.

Физико-химические свойства водорода

Содержимое раздела

Детальное рассмотрение атомной структуры водорода, его изотопов, электронной конфигурации и способности образовывать химические связи. Обсуждение физических свойств, таких как температура кипения, плотность и растворимость. Анализ химических свойств, включая реакционную способность с другими элементами и способность участвовать в различных химических реакциях. Рассмотрение роли водорода в образовании молекул и соединений, таких как вода, кислоты, основания и органические соединения. Обсуждение влияния физико-химических свойств водорода на его роль в различных природных процессах.

Водород в неживой природе

Содержимое раздела

Изучение роли водорода в атмосфере, гидросфере и литосфере. Анализ содержания водорода в атмосфере и его влияние на климат и экологию. Рассмотрение роли водорода в круговороте воды и образовании осадков. Изучение водородных связей в воде и их значения для свойств воды. Анализ содержания водорода в земной коре и его участие в геологических процессах. Обсуждение роли водорода в образовании полезных ископаемых и других природных ресурсов. Рассмотрение влияния деятельности человека на содержание водорода в окружающей среде.

Водород в живых организмах

Содержимое раздела

Рассмотрение роли водорода в составе органических молекул, таких как углеводы, липиды, белки и нуклеиновые кислоты. Анализ участия водорода в биохимических реакциях, включая фотосинтез, дыхание и метаболизм. Изучение роли водорода в ферментативных реакциях и регуляции биологических процессов. Рассмотрение водорода как элемента, участвующего в строении клеток и тканей. Обсуждение роли водорода в генетической информации и передаче наследственности. Обзор современных исследований, касающихся роли водорода в клетках и организмах.

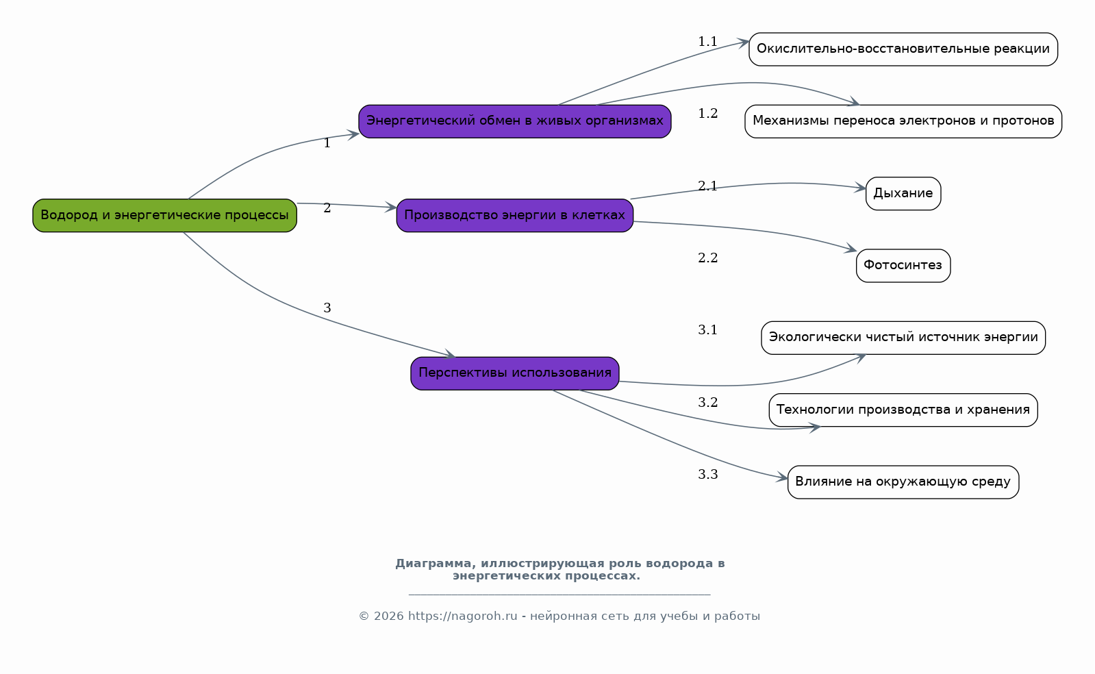
Водород и энергетические процессы

Содержимое раздела

Анализ роли водорода в процессах энергетического обмена в живых организмах, включая окислительно-восстановительные реакции. Изучение роли водорода в производстве энергии в клетках. Рассмотрение механизмов переноса электронов и протонов в процессе дыхания и фотосинтеза. Обсуждение перспектив использования водорода в качестве экологически чистого источника энергии. Анализ современных технологий производства и хранения водорода. Рассмотрение влияния водородной энергетики на окружающую среду и устойчивое развитие.

Методы исследования

Содержимое раздела

Описание используемых методов исследования, включая анализ литературных источников, сравнение данных, синтез информации и статистическую обработку. Рассмотрение этапов исследования: постановка задачи, сбор данных, обработка информации, интерпретация результатов и формулирование выводов. Описание подходов к классификации и систематизации информации о роли водорода в различных областях. Обсуждение преимуществ и недостатков различных методов исследования. Рассмотрение возможности проведения экспериментальных исследований, если это предусмотрено проектом. Детальное описание методики проведения эксперимента(ов).

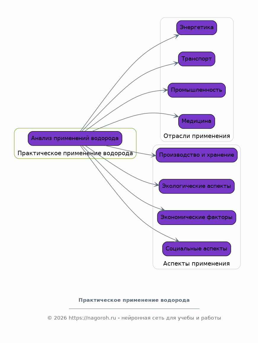
Практическое применение водорода

Содержимое раздела

Анализ применения водорода в различных отраслях промышленности, медицине, энергетике и транспорте. Рассмотрение перспектив использования водорода в качестве экологически чистого топлива. Изучение существующих технологий производства и хранения водорода. Обсуждение проблем и вызовов, связанных с внедрением водородных технологий. Анализ влияния водородных технологий на окружающую среду, экономику и социальную сферу. Рассмотрение инновационных разработок и перспективных направлений использования водорода. Обзор мирового опыта и лучших практик использования водорода.

Экспериментальная часть (если предусмотрено)

Содержимое раздела

Подробное описание проведенных экспериментов, включающее материалы, методы, результаты и их обсуждение. Описание используемого оборудования и реактивов. Представление таблиц и графиков, иллюстрирующих результаты экспериментов. Обсуждение полученных данных, их сопоставление с теоретическими знаниями и выводы о роли водорода в исследуемых процессах. Анализ погрешностей и ограничений эксперимента. Выявление возможных направлений для дальнейших исследований. Детальное описание экспериментальных методик и условий проведения опытов.

Заключение

Содержимое раздела

Обобщение основных результатов исследования и формулирование выводов. Краткое изложение роли водорода в живой и неживой природе. Оценка достижения поставленных целей и задач. Описание значимости полученных результатов для науки и практики. Обсуждение перспектив дальнейших исследований в области изучения водорода. Подчеркивание важности полученных знаний для понимания фундаментальных процессов и разработки новых технологий. Оценка вклада проекта в решение актуальных проблем современной науки и техники. Обобщение всей информации по разделам и подразделам.

Список литературы

Содержимое раздела

Перечисление всех использованных в исследовании источников информации. Оформление списка литературы в соответствии с требованиями к научным работам (ГОСТ или другим стандартом). Включение в список книг, научных статей, интернет-ресурсов и других материалов, использованных в проекте. Правильное указание авторов, названий, издательств, годов издания и других библиографических данных для каждого источника. Соблюдение алфавитного порядка при составлении списка литературы. Обеспечение полноты и достоверности представленной информации.

Получи Такой Проект

До 90% уникальность
Готовый файл Word
15-30 страниц
Список источников по ГОСТ
Оформление по ГОСТ
Таблицы и схемы
Презентация

Создать Проект на любую тему за 5 минут

Создать

#6209483