Нейросеть

Роль химии в разработке и функционировании компьютерных компонентов

Нейросеть для проекта Гарантия уникальности Строго по ГОСТу Высочайшее качество Поддержка 24/7

Данный исследовательский проект посвящен глубокому анализу роли химических процессов и веществ в создании и работе современных компьютерных компонентов. Компьютерная индустрия, как высокотехнологичная отрасль, напрямую зависит от достижений в области химии. От материалов, используемых в микросхемах, до процессов, обеспечивающих их функционирование, химия играет ключевую роль. В рамках проекта будут рассмотрены различные аспекты, включая синтез полупроводниковых материалов, создание изоляционных покрытий, разработку новых типов хранилищ данных, а также вопросы утилизации электронных отходов. Целью работы является не только понимание химических аспектов, но и оценка влияния этих процессов на производительность, надежность и экологическую устойчивость компьютерных устройств. Важно понимать, что без передовых химических технологий современный компьютер был бы невозможен, поэтому изучение их роли критически важно для дальнейшего развития информационных технологий.

Идея:

Изучить влияние химических веществ и процессов на разработку и функционирование компьютерных компонентов. Проанализировать ключевые химические процессы, лежащие в основе современных компьютерных технологий.

Продукт:

Результатом работы станет информационный проект, который представит собой подробный обзор роли химии в создании компьютерных устройств. Проект будет включать в себя описание различных химических веществ, технологий и их влияния на производительность и функциональность компонентов.

Проблема:

Существует недостаток информации о ключевой роли химии в разработке компьютерных компонентов, что затрудняет понимание комплексного взаимодействия различных технологий. Отсутствует системный анализ влияния химических материалов и процессов на долговечность и экологичность компьютеров.

Актуальность:

Актуальность данного исследования обусловлена возрастающей потребностью в более эффективных и экологичных компьютерных технологиях. Понимание роли химии в компьютерных компонентах позволит оптимизировать процессы разработки и производства, а также улучшить характеристики устройств.

Цель:

Целью проекта является детальное исследование и систематизация знаний о роли химических процессов и веществ в производстве и функционировании компьютерных компонентов. Выявить ключевые химические аспекты, влияющие на производительность, надежность и экологичность современных компьютерных устройств.

Целевая аудитория:

Проект ориентирован на школьников старших классов, интересующихся физикой, химией и информатикой, а также студентов начальных курсов технических специальностей. Информация будет полезна для всех, кто заинтересован в углубленном понимании устройства современных компьютерных технологий.

Задачи:

  • Изучение химических свойств материалов, используемых в производстве микросхем.
  • Анализ процессов синтеза полупроводниковых материалов.
  • Исследование влияния химических реакций на работу компьютерных компонентов.
  • Оценка экологических аспектов утилизации электронных отходов.

Ресурсы:

Для реализации проекта потребуются доступ к специализированной научной литературе, интернет-ресурсам и, при возможности, консультации с экспертами в области химии и компьютерных технологий.

Роли в проекте:

Организует работу команды, определяет направления исследования, контролирует выполнение задач и сроков. Руководитель отвечает за общую координацию проекта, обеспечивает взаимодействие между участниками, организует поиск и анализ информации, а также подготовку отчетов. Руководитель должен обладать знаниями в области химии, компьютерных технологий и методологии научных исследований, а также иметь навыки управления проектами.

Отвечает за изучение химических аспектов компьютерных компонентов, анализ свойств материалов и процессов, а также поиск информации о новых технологиях. Исследователь-химик проводит анализ научной литературы, участвует в обсуждении результатов исследования и подготовке презентаций. Он должен обладать глубокими знаниями в области химии, понимать механизмы химических реакций и разбираться в специфике используемых материалов, а также уметь работать с научными базами данных.

Отвечает за изучение технических аспектов работы компьютерных компонентов, анализ архитектуры устройств и оценку влияния химических процессов на их производительность. Технический специалист занимается сбором и анализом данных, подготовкой графиков и схем, а также участвует в обсуждении результатов исследования. Он должен обладать знаниями в области компьютерной техники, микроэлектроники и принципов работы различных компонентов, а также уметь работать с компьютерными программами и технической документацией.

Собирает, обрабатывает и анализирует данные, полученные в ходе исследования. Он использует статистические методы и программные инструменты для выявления закономерностей и взаимосвязей между химическими процессами и характеристиками компьютерных компонентов. Аналитик данных отвечает за визуализацию результатов, подготовку отчетов и участие в обсуждении выводов. Он должен обладать навыками работы со статистическими пакетами, знанием основ математической статистики и умением интерпретировать данные.

Наименование образовательного учреждения

Проект

на тему

Роль химии в разработке и функционировании компьютерных компонентов

Выполнил: ФИО

Руководитель: ФИО

Содержание

  • Введение 1
  • Химические основы полупроводниковых материалов 2
  • Химические процессы в микроэлектронике 3
  • Материалы для хранения данных и химия 4
  • Химия полимеров в компьютерных технологиях 5
  • Экологические аспекты компьютерной химии 6
  • Практическое применение химических методов 7
  • Синтез и анализ полупроводниковых материалов 8
  • Разработка и исследование полимерных композитов 9
  • Заключение 10
  • Список литературы 11

Введение

Содержимое раздела

Введение в исследование: Основные цели и задачи проекта. Краткий обзор роли химии в современных компьютерных технологиях и обоснование актуальности исследования. Определение основных понятий, используемых в работе. Описание структуры проекта и общая методология исследования. Определение области исследования и целевой аудитории. Значимость выбранной темы и ее потенциальное влияние на развитие науки и технологий. Обзор существующих исследований по теме и определение места данного проекта в контексте современных знаний. Формулировка гипотезы исследования и ожидаемых результатов.

Химические основы полупроводниковых материалов

Содержимое раздела

Данный раздел посвящен изучению химических принципов, лежащих в основе создания полупроводниковых материалов, используемых в компьютерных компонентах. Будут рассмотрены методы синтеза кремния, германия и других полупроводников, используемых в микросхемах, а также их химические свойства. Будет подробно описана зависимость электропроводности материалов от химического состава и температуры. Рассмотрение физико-химических процессов, происходящих при формировании транзисторов и других элементов микросхем, а также влияние различных примесей на свойства полупроводников. Анализ современных технологий производства полупроводниковых пластин, включая методы эпитаксии, имплантации и травления.

Химические процессы в микроэлектронике

Содержимое раздела

Детальный анализ химических процессов, играющих ключевую роль в производстве микроэлектронных устройств, таких как травление, осаждение тонких пленок и фотолитография. Будет рассмотрено влияние химических реакций на точность и качество создаваемых микросхем. Обзор различных химических реагентов и их воздействие на материалы, используемые в микроэлектронике. Изучение современных методов химического осаждения, включая химическое осаждение из газовой фазы (CVD) и атомно-слоевое осаждение (ALD). Анализ роли химических процессов в обеспечении работоспособности и долговечности микроэлектронных компонентов. Рассмотрение перспективных направлений развития химических технологий в микроэлектронике.

Материалы для хранения данных и химия

Содержимое раздела

Рассмотрение различных типов материалов, используемых в устройствах хранения данных, и их химических свойств. Анализ химических процессов, лежащих в основе работы жестких дисков, твердотельных накопителей (SSD) и других типов хранения данных. Детальный обзор магнитных материалов, используемых в жестких дисках, и их влияние на плотность записи информации. Изучение материалов, применяемых в SSD, и химических процессов, обеспечивающих хранение данных в ячейках памяти. Анализ перспективных направлений в разработке материалов для хранения данных, включая использование новых химических соединений и нанотехнологий для увеличения емкости и скорости хранения.

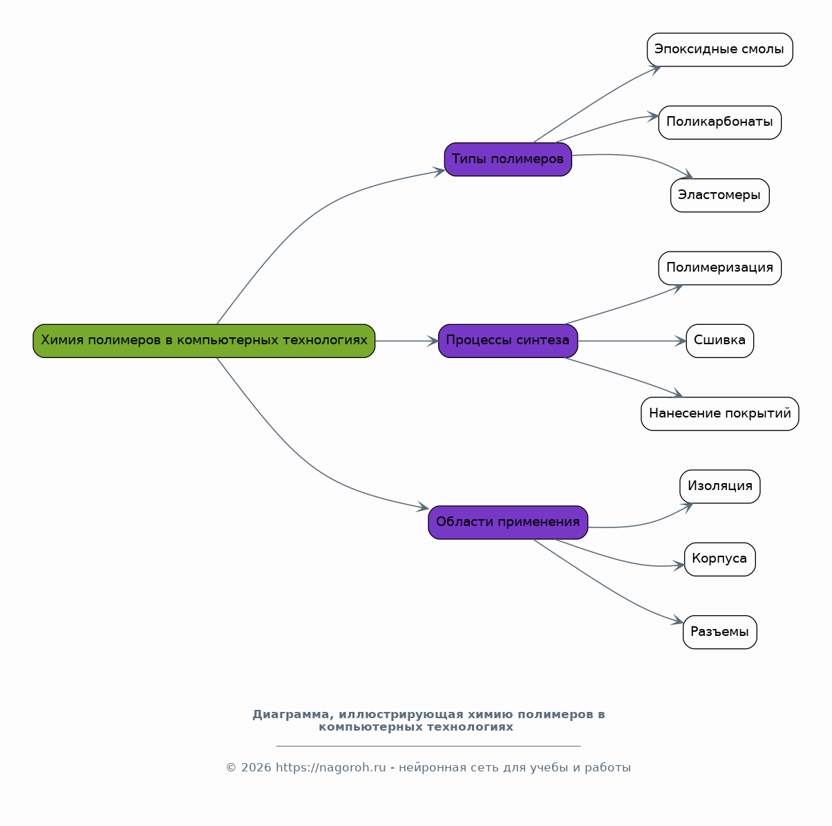
Химия полимеров в компьютерных технологиях

Содержимое раздела

Исследование применения полимерных материалов в производстве компьютерных компонентов, включая изоляционные покрытия, корпуса и другие элементы. Анализ химических свойств полимеров и их влияния на производительность и надежность устройств. Детальный обзор различных типов полимеров, используемых в компьютерных технологиях, и их характеристик. Изучение процессов синтеза и обработки полимеров для создания компонентов с требуемыми свойствами. Рассмотрение перспективных направлений в разработке новых полимерных материалов для повышения производительности и снижения стоимости компьютерных устройств, а также улучшения их экологической безопасности.

Экологические аспекты компьютерной химии

Содержимое раздела

Анализ экологических проблем, связанных с производством и утилизацией компьютерных компонентов. Изучение влияния химических веществ, используемых в компьютерных технологиях, на окружающую среду. Обзор методов утилизации электронных отходов и их влияния на здоровье человека и экологию. Рассмотрение перспективных подходов к снижению экологического воздействия производства компьютеров, включая использование экологически чистых материалов и технологий. Анализ законодательных и нормативных актов, регулирующих экологические аспекты производства и утилизации электронной техники. Обсуждение роли химиков в разработке экологически безопасных технологий переработки электронных отходов.

Практическое применение химических методов

Содержимое раздела

Этот раздел посвящен практическим аспектам применения химических методов в области компьютерных технологий. Рассмотрение конкретных примеров использования химических процессов для производства, ремонта и улучшения компьютерных устройств. Обзор современных лабораторных методов, используемых для анализа материалов и контроля качества компьютерных компонентов (спектроскопия, хроматография и т.д.). Практические эксперименты и исследования, подтверждающие теоретические положения, рассмотренные в предыдущих разделах. Анализ реальных кейсов успешного применения химических методов в компьютерной индустрии.

Синтез и анализ полупроводниковых материалов

Содержимое раздела

Детальное описание методов синтеза полупроводниковых материалов, таких как кремний, германий и другие соединения. Рассмотрение различных химических реакций, используемых для получения полупроводников, и условий их проведения. Описание методов анализа полученных материалов, включая методы определения их чистоты и кристаллической структуры. Практические задания, направленные на синтез и анализ полупроводниковых материалов в лабораторных условиях. Обсуждение полученных результатов экспериментов и их сопоставление с теоретическими данными.

Разработка и исследование полимерных композитов

Содержимое раздела

Этот раздел посвящен разработке и исследованию полимерных композитов, используемых в производстве компьютерных компонентов. Рассматриваются различные типы полимерных материалов и методы их обработки. Описание методов модификации полимеров для улучшения их свойств (прочность, теплостойкость, диэлектрические характеристики). Практические эксперименты по созданию полимерных композитов с заданными параметрами. Исследование физико-химических свойств полученных композитов (прочность на разрыв, термическая стабильность и т.д.). Применение полученных данных для оптимизации компьютерных компонентов.

Заключение

Содержимое раздела

В заключении будут подведены итоги проведенного исследования, представлены основные выводы и обобщены полученные результаты. Краткий обзор ключевых аспектов роли химии в компьютерных технологиях. Оценка достигнутых целей и задач проекта. Анализ полученных данных и их соответствие поставленным гипотезам. Обсуждение перспектив дальнейших исследований в области. Определение вклада данного исследования в развитие науки и технологий. Подведение итогов по практической значимости работы и её потенциальному применению. Заключительные рекомендации и предложения.

Список литературы

Содержимое раздела

Список использованной литературы, включающий научные статьи, книги, патенты и другие источники, использованные при написании работы. Библиографическое описание каждого источника в соответствии с принятыми стандартами. Разделение списка литературы на основные разделы: научные статьи, книги, патенты, интернет-ресурсы. Структурирование списка литературы по алфавиту или в порядке цитирования в тексте. Указание полных данных о каждом источнике (авторы, название, год издания, издательство, страницы и т.д.). Проверка актуальности и релевантности представленных источников.

Получи Такой Проект

До 90% уникальность
Готовый файл Word
15-30 страниц
Список источников по ГОСТ
Оформление по ГОСТ
Таблицы и схемы
Презентация

Создать Проект на любую тему за 5 минут

Создать

#6209401