Нейросеть

Россия в XVII веке: Эпоха Преобразований, Достижения и Вызовы

Нейросеть для проекта Гарантия уникальности Строго по ГОСТу Высочайшее качество Поддержка 24/7

Данный исследовательский проект посвящен всестороннему анализу России в XVII столетии, периоду, ознаменовавшемуся значительными изменениями во всех сферах жизни общества. В рамках исследования будет изучено политическое устройство, экономическое развитие, социальная структура и культурные особенности России того времени. Особое внимание будет уделено ключевым событиям, таким как Смутное время, правление первых Романовых, церковная реформа Никона и восстания, сотрясавшие страну. Проект направлен на выявление основных тенденций, определивших вектор развития России в преддверии петровских реформ, а также на оценку последствий этих процессов для различных слоев населения. Анализ будет базироваться на широком круге исторических источников, включая летописи, документы приказов, законодательные акты, частную переписку и произведения искусства. Исследование предполагает критический подход к имеющимся данным и формирование объективной картины противоречивого, но чрезвычайно важного периода в истории России, для понимания современных политических процессов.

Идея:

Проект исследует ключевые аспекты жизни России в XVII веке, анализируя как достижения, так и проблемы того времени. Цель проекта – раскрыть особенности эпохи, определив ее влияние на последующее развитие страны.

Продукт:

Результатом работы станет исследовательский доклад, содержащий анализ политической, экономической, социальной и культурной сфер России XVII века. Доклад будет включать в себя выводы о влиянии событий того времени на дальнейшую историю.

Проблема:

Существует недостаточная систематизация знаний о России XVII века, особенно в контексте комплексного анализа различных аспектов. Необходимо углубить понимание исторических процессов, произошедших в данный период, и их взаимосвязей.

Актуальность:

Изучение России XVII века имеет высокую актуальность, поскольку позволяет лучше понять истоки современных политических и социальных явлений. Анализ данных событий способствует формированию более глубокого понимания исторической преемственности и культурной идентичности.

Цель:

Целью проекта является комплексный анализ основных тенденций развития России в XVII веке, выявление ключевых достижений и проблем эпохи. Необходимо определить влияние событий того времени на последующее развитие страны.

Целевая аудитория:

Проект предназначен для школьников старших классов, студентов и всех, кто интересуется историей России. Исследование будет полезно преподавателям истории и обществознания для подготовки к урокам и расширения знаний.

Задачи:

  • Изучение и анализ исторических источников (летописей, указов, документов приказов, частной переписки).
  • Систематизация данных по политическому устройству, экономике, социальной структуре и культуре России XVII века.
  • Выявление основных достижений и проблем эпохи, определение их влияния на дальнейшее развитие страны.
  • Подготовка презентации доклада и написание исследовательского текста.
  • Определение роли ключевых исторических личностей в формировании событий.

Ресурсы:

Для реализации проекта потребуются доступ к историческим архивам, библиотекам, учебной и научной литературе, а также компьютерное оборудование и программное обеспечение для обработки данных и написания текста.

Роли в проекте:

Организует работу над проектом, ставит задачи, контролирует сроки выполнения, координирует деятельность участников, обеспечивает доступ к необходимым ресурсам и осуществляет общее руководство исследованием. Также руководитель отвечает за формирование структуры проекта, написание заключительной части и подготовку презентации результатов. Обладает опытом исследовательской работы и знанием исторической методологии.

Проводит углубленный анализ исторических источников, собирает и систематизирует информацию по заданной теме, выявляет основные тенденции и закономерности развития России в XVII веке. Отвечает за написание отдельных разделов исследовательского доклада, подготовку аналитических обзоров и участие в обсуждении результатов. Должен обладать навыками работы с историческими источниками и умением анализировать информацию.

Занимается обработкой данных, полученных в ходе исследования, применяет методы статистического анализа для выявления взаимосвязей и закономерностей. Готовит таблицы, графики и диаграммы для визуализации результатов исследования. Отвечает за представление данных в наглядной форме и их интерпретацию в контексте изучаемой проблемы. Должен владеть навыками работы с соответствующим программным обеспечением.

Отвечает за литературное оформление и стилистическое соответствие текста требованиям научного стиля. Проверяет корректность цитирования, правописание, грамматику и логику изложения. Устраняет стилистические ошибки и обеспечивает связность текста. Следит за соответствием структуры текста требованиям, предъявляемым к научным работам, а также за точностью и полнотой используемой информации.

Наименование образовательного учреждения

Проект

на тему

Россия в XVII веке: Эпоха Преобразований, Достижения и Вызовы

Выполнил: ФИО

Руководитель: ФИО

Содержание

  • Введение 1
  • Политическое устройство России в XVII веке 2
  • Экономическое развитие и социальная структура России в XVII веке 3
  • Церковная реформа и ее последствия 4
  • Культура и быт России XVII века 5
  • Смутное время и его влияние на Россию 6
  • Восстания и социальные конфликты в XVII веке 7
  • Россия на международной арене 8
  • Влияние XVII века на эпоху Петра Великого 9
  • Заключение 10
  • Список литературы 11

Введение

Содержимое раздела

Введение в тему исследования, обоснование актуальности и значимости выбранной темы. Определение целей и задач исследования, описание методологии, используемой в работе. Краткий обзор историографии вопроса, указание на недостаточно изученные аспекты проблемы. Обоснование структуры работы и ожидаемых результатов исследования, их теоретическая и практическая значимость. Определение хронологических рамок и географических границ рассматриваемого периода. Введение должно заинтересовать читателя и подготовить его к восприятию основного содержания исследования.

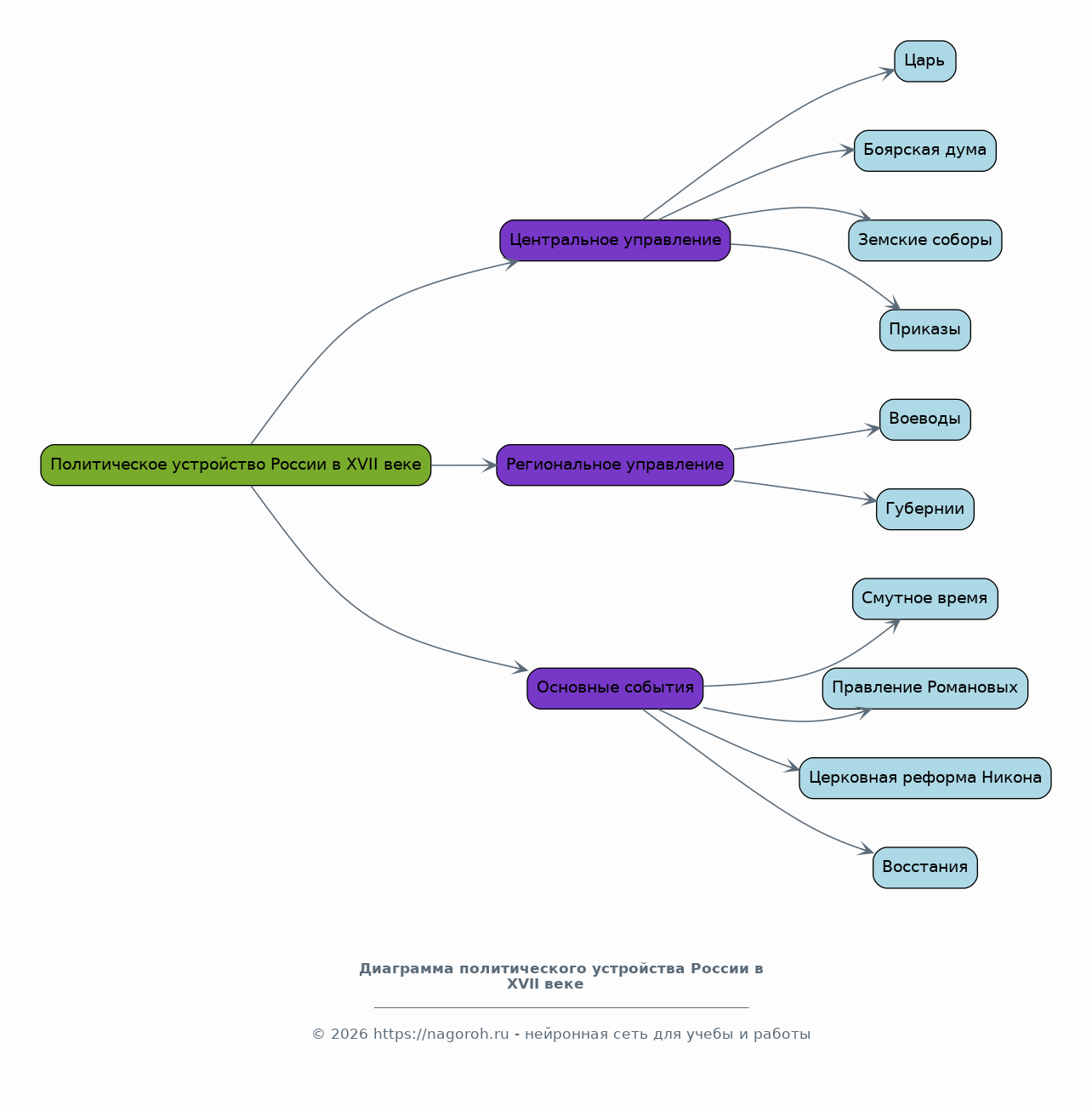
Политическое устройство России в XVII веке

Содержимое раздела

Анализ системы государственного управления, включая роль царя, Боярской думы, Земских соборов и приказов. Рассмотрение централизации власти и тенденций к самодержавию. Изучение взаимоотношений между центром и регионами, а также проблем, связанных с управлением обширной территорией. Анализ основных политических событий: Смутное время, правление первых Романовых, церковная реформа Никона, восстания. Оценка влияния политических факторов на другие сферы жизни общества. Раскрытие изменений в законодательстве и его влиянии на подданных.

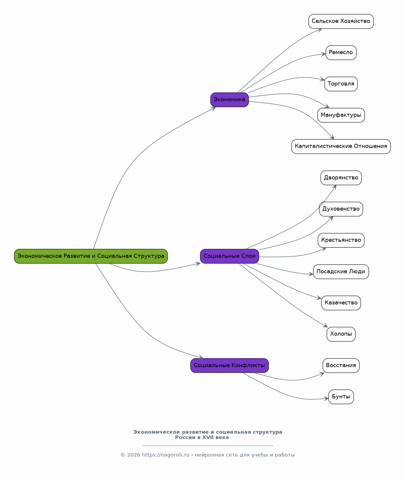
Экономическое развитие и социальная структура России в XVII веке

Содержимое раздела

Изучение основных отраслей экономики: сельское хозяйство, ремесло, торговля. Анализ развития мануфактур и зарождения капиталистических отношений. Рассмотрение социальных слоев населения: дворянство, духовенство, крестьянство, посадские люди, казачество, холопы. Изучение положения различных социальных групп, включая их права, обязанности и экономическое положение. Анализ социальных конфликтов и их причин, таких как восстания и бунты. Оценка влияния экономических факторов на социальную структуру, и наоборот.

Церковная реформа и ее последствия

Содержимое раздела

Подробное рассмотрение церковной реформы патриарха Никона, ее причин и предпосылок. Анализ реформы с точки зрения изменений в обрядах, богослужебной практике и текстуальной традиции. Изучение роли царя Алексея Михайловича в проведении реформы, и взаимоотношений между церковной и светской властью. Анализ последствий реформы для общества, включая раскол, его причины, последствия и влияние на развитие культуры. Исследование конфликтов между сторонниками и противниками реформы.

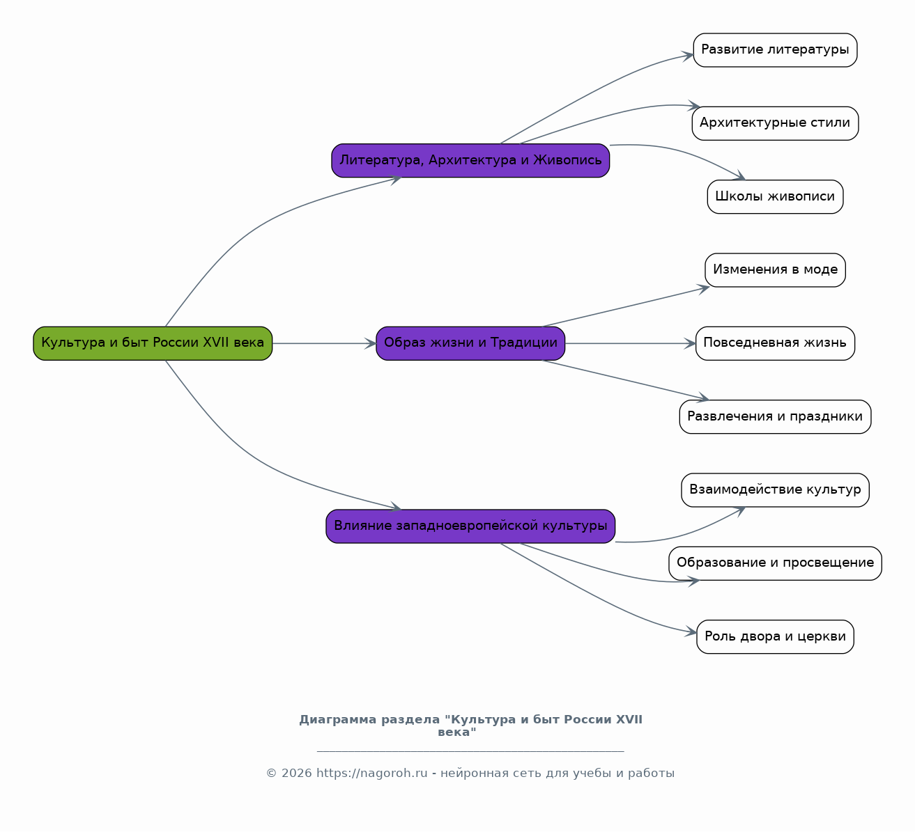
Культура и быт России XVII века

Содержимое раздела

Обзор развития культуры в XVII веке, включая литературу, архитектуру, живопись, музыку и театр. Анализ изменений в образе жизни, традициях и обычаях различных слоев населения. Изучение влияния западноевропейской культуры и ее взаимодействие с традиционной русской культурой. Оценка роли образования, науки и просвещения в развитии общества. Исследование роли двора и церкви как центров культуры. Анализ изменений в повседневной жизни, моде, еде и развлечениях.

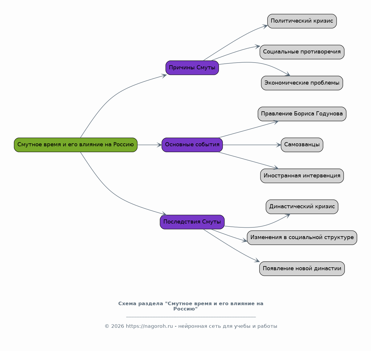
Смутное время и его влияние на Россию

Содержимое раздела

Изучение причин, хода и последствий Смутного времени в России начала XVII века. Анализ политических, социальных и экономических факторов, приведших к кризису. Рассмотрение основных событий Смутного времени, включая правление Бориса Годунова, Лжедмитриев, интервенцию. Оценка влияния Смутного времени на формирование новой династии Романовых. Анализ последствий Смутного времени для различных слоев населения, включая изменения в социальной структуре и политическом устройстве. Определение предпосылок к будущим преобразованиям.

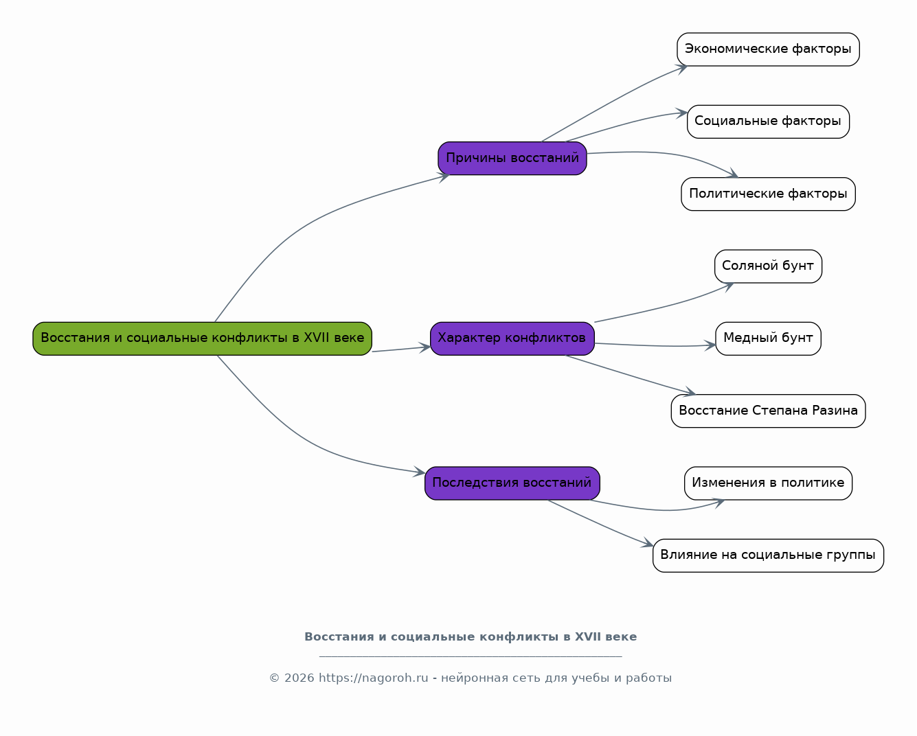
Восстания и социальные конфликты в XVII веке

Содержимое раздела

Анализ причин и характера социальных конфликтов и восстаний, произошедших в России XVII века, таких как Соляной бунт, Медный бунт, восстание Степана Разина. Изучение социальных, экономических и политических факторов, приведших к этим событиям. Рассмотрение целей участников восстаний, их структуры, идеологии и методов борьбы. Оценка последствий восстаний для различных социальных групп и политической системы. Анализ изменений в государственной политике в ответ на народные выступления.

Россия на международной арене

Содержимое раздела

Обзор внешней политики России в XVII веке, включая ее взаимоотношения с соседними государствами и другими странами. Анализ основных направлений внешней политики: война с Речью Посполитой за Украину, отношения с Крымом и Османской империей, установление контактов с Западной Европой. Изучение торговых связей и культурного обмена. Оценка роли России в международных делах. Анализ влияния внешней политики на внутреннее развитие страны, в том числе, военные расходы и территориальные приобретения.

Влияние XVII века на эпоху Петра Великого

Содержимое раздела

Анализ преемственности и разрывов между эпохой XVII века и петровскими реформами. Изучение предпосылок и предпосылок, созданных в XVII веке, для преобразований Петра I. Рассмотрение политических, экономических, социальных и культурных изменений, подготовивших почву для реформ. Анализ идей и людей, оказавших влияние на Петра I и его окружение. Оценка долгосрочных последствий деятельности правителей XVII века, включая первых Романовых. Определение роли XVII века в формировании Российской империи.

Заключение

Содержимое раздела

Обобщение основных результатов исследования, формулировка выводов по каждому из рассмотренных вопросов. Подведение итогов, оценка вклада XVII века в историю России. Определение значимости изученного периода для понимания последующих исторических процессов. Оценка достижения поставленных в начале исследования целей и задач. Определение наиболее важных аспектов, требующих дальнейшего изучения, и перспектив дальнейших исследований проблемы. Краткое изложение основных тезисов и выводов, с акцентом на их значимость.

Список литературы

Содержимое раздела

Перечисление использованных источников и литературы, использованных при написании исследования. Соблюдение правил оформления библиографических данных. Разделение ссылок на первичные источники (документы, летописи, свидетельства очевидцев.) и вторичные источники (монографии, статьи, учебники). Указание полного библиографического описания всех используемых источников.

Получи Такой Проект

До 90% уникальность
Готовый файл Word
15-30 страниц
Список источников по ГОСТ
Оформление по ГОСТ
Таблицы и схемы
Презентация

Создать Проект на любую тему за 5 минут

Создать

#6208003