Нейросеть

Российская цивилизация в исторической динамике: эволюция, вызовы и перспективы

Нейросеть для проекта Гарантия уникальности Строго по ГОСТу Высочайшее качество Поддержка 24/7

Данный исследовательский проект посвящен всестороннему анализу российской цивилизации в ее историческом развитии. Исследование охватывает ключевые этапы становления и трансформации российской цивилизации, начиная с древних времен и заканчивая современностью, с акцентом на выявление основных тенденций, факторов влияния и специфических черт, определяющих ее уникальность. Особое внимание уделяется анализу социокультурных, политических и экономических аспектов, которые формировали облик России на протяжении веков. Проект направлен на выявление ключевых вызовов, с которыми сталкивалась российская цивилизация, и оценку перспектив ее дальнейшего развития в контексте глобальных изменений. В рамках исследования будут рассмотрены различные подходы к пониманию цивилизации, включая цивилизационный подход, что позволит глубже понять природу и характер российской цивилизации. Будут проанализированы основные периоды в истории России, включая Киевскую Русь, Московское царство, Российскую империю, советский период и современную Российскую Федерацию, с акцентом на их вклад в формирование российской цивилизационной идентичности.

Идея:

Проект направлен на комплексное изучение исторической динамики российской цивилизации, выявление ключевых факторов её эволюции и современного состояния. Цель - предоставить систематизированное знание о российской цивилизации.

Продукт:

Результатом работы станет подробный аналитический доклад, содержащий глубокий анализ исторических процессов и перспектив развития российской цивилизации. Доклад будет включать в себя структурированный обзор ключевых этапов, вызовов и тенденций.

Проблема:

Существует недостаток комплексных исследований, объединяющих исторический, социокультурный и политический анализ российской цивилизации. Отсутствует системный взгляд на эволюцию российской цивилизации.

Актуальность:

Актуальность проекта обусловлена необходимостью глубокого понимания исторического опыта России для осмысления её роли в современном мире. Исследование способствует формированию целостного представления о российской цивилизации.

Цель:

Цель данного проекта состоит в проведении всестороннего анализа эволюции российской цивилизации, выявлении ключевых факторов ее развития и оценке перспектив на будущее. Необходимо выявить особенности российской цивилизации.

Целевая аудитория:

Проект рассчитан на студентов, аспирантов, преподавателей гуманитарных дисциплин и всех, кто интересуется историей и культурой России. Его материалы будут полезны широкому кругу читателей.

Задачи:

  • Провести обзор и анализ научной литературы по теме исследования, включающей работы отечественных и зарубежных авторов.
  • Осуществить анализ основных исторических этапов развития российской цивилизации, выделив ключевые периоды и события.
  • Изучить влияние социокультурных факторов на формирование российской цивилизационной идентичности.
  • Проанализировать политические и экономические аспекты развития России в исторической ретроспективе.
  • Выявить основные вызовы и перспективы развития российской цивилизации в современном мире.

Ресурсы:

Для реализации проекта потребуются доступ к академическим базам данных, библиотечным ресурсам и возможность проведения интервью с экспертами.

Роли в проекте:

Отвечает за общее руководство проектом, координацию работы команды, разработку методологии исследования, контроль качества работы, подготовку финального отчета и презентацию результатов. Руководитель осуществляет планирование, распределение задач, контроль сроков выполнения и обеспечивает соответствие исследования поставленным целям и задачам. Важно обеспечить соответствие работы академическим стандартам и соблюдение этических норм.

Проводит сбор и анализ данных, занимается изучением научной литературы, подготовкой аналитических материалов и написанием разделов исследовательского отчета. Исследователь отвечает за выполнение конкретных задач в рамках проекта, включая поиск и обработку информации из различных источников. Необходимо соблюдать точность и аккуратность в работе с информацией, обеспечивать критический анализ данных.

Занимается обработкой данных, проведением статистического анализа, подготовкой графиков и таблиц, необходимых для наглядного представления результатов исследования. Аналитик разрабатывает и применяет методы анализа данных, оценивает достоверность полученных результатов, участвует в интерпретации данных и подготовке выводов. Важно умение работать с данными и представлять результаты анализа в понятной форме.

Отвечает за редактирование и литературное оформление текста отчета, обеспечение соответствия исследования академическому стилю, проверку цитирований и оформление списка литературы. Редактор выполняет корректуру текста, проверяет его на предмет ошибок и неточностей, а также обеспечивает логичность изложения. Важно соблюдать академические стандарты оформления.

Наименование образовательного учреждения

Проект

на тему

Российская цивилизация в исторической динамике: эволюция, вызовы и перспективы

Выполнил: ФИО

Руководитель: ФИО

Содержание

  • Введение 1
  • Теоретические основы исследования российской цивилизации 2
  • Исторические этапы развития российской цивилизации: от истоков до XVIII века 3
  • Российская империя: трансформация и вызовы 4
  • Российская цивилизация в XX веке: революции и советский опыт 5
  • Современная российская цивилизация: вызовы и перспективы 6
  • Методы исследования 7
  • Результаты исследования и их обсуждение. 8
  • Заключение 9
  • Список литературы 10

Введение

Содержимое раздела

Введение в тему исследования российской цивилизации. Обоснование актуальности и значимости исследования, формулировка цели и задач, определение методологии исследования. Представление структуры работы и краткое описание ее основных разделов. Определение основных понятий, таких как цивилизация, российская цивилизация, идентичность, историческая динамика, а также объяснение методологического подхода к исследованию. Обзор ключевых этапов развития российской цивилизации и их влияния на формирование идентичности.

Теоретические основы исследования российской цивилизации

Содержимое раздела

Обзор и анализ различных теоретических подходов к изучению цивилизаций и, в частности, российской цивилизации: цивилизационный подход, культурно-исторический подход, формационный подход. Исследование различных определений понятия «цивилизация» и их применимости к российской цивилизации. Анализ основных концепций, связанных с цивилизацией, таких как идентичность, ценности, культура, религия и их роль в формировании российской цивилизации. Рассмотрение подходов к периодизации истории российской цивилизации.

Исторические этапы развития российской цивилизации: от истоков до XVIII века

Содержимое раздела

Анализ ключевых периодов в истории российской цивилизации: Древняя Русь, период феодальной раздробленности, Московское государство. Рассмотрение политических, экономических и социокультурных факторов, влиявших на развитие российской цивилизации в эти периоды. Анализ формирования русской идентичности. Изучение роли православия, культуры и социальных институтов в формировании российской цивилизации. Оценка влияния взаимодействия с другими цивилизациями.

Российская империя: трансформация и вызовы

Содержимое раздела

Изучение периода Российской империи, включая эпоху Петра I, Екатерины II и последующие периоды. Анализ реформ и модернизации, их влияния на развитие российской цивилизации. Рассмотрение вызовов, стоящих перед Российской империей, включая внутренние противоречия и внешние угрозы. Изучение роли государства, общества и культуры в формировании имперской идентичности. Анализ внешней политики Российской империи и ее влияния на другие цивилизации.

Российская цивилизация в XX веке: революции и советский опыт

Содержимое раздела

Анализ революционных событий начала XX века и их влияния на российскую цивилизацию. Изучение советского периода: политические, экономические и социальные изменения. Рассмотрение культурных трансформаций и идеологических влияний. Анализ роли советского проекта в формировании новой идентичности. Изучение влияния Второй мировой войны на российскую цивилизацию. Оценка последствий распада Советского Союза.

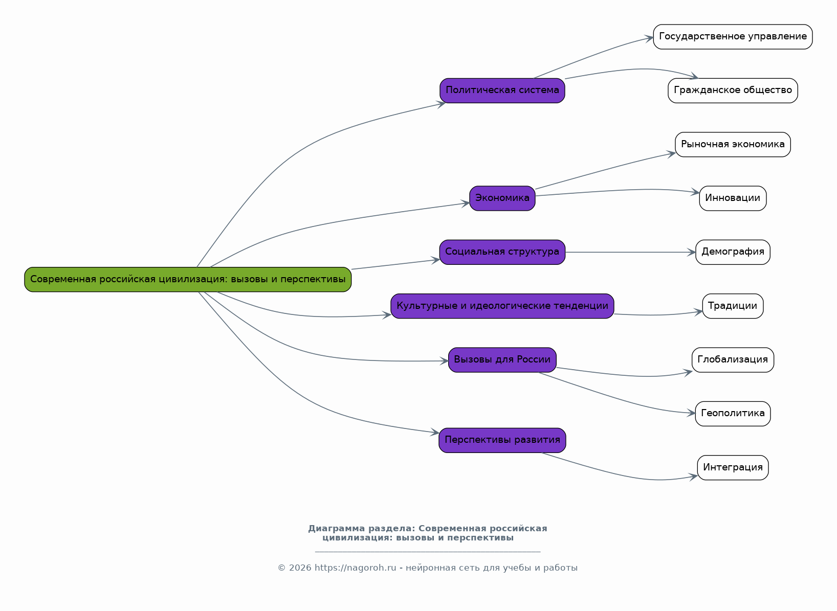
Современная российская цивилизация: вызовы и перспективы

Содержимое раздела

Анализ современного состояния российской цивилизации. Рассмотрение политической системы, экономики и социальной структуры современной России. Изучение культурных и идеологических тенденций. Анализ вызовов, стоящих перед Россией, включая глобализацию, демографические проблемы и геополитическую конкуренцию. Оценка перспектив развития российской цивилизации в XXI веке.

Методы исследования

Содержимое раздела

Описание методологических подходов, используемых в исследовании. Анализ исторических источников и данных, применяемых в работе. Определение методов анализа, таких как сравнительный анализ, контент-анализ и исторический анализ. Описание процесса сбора и обработки данных. Обоснование выбора методологии и ее соответствия целям исследования. Описание инструментов анализа (программное обеспечение, статистические методы).

Результаты исследования и их обсуждение.

Содержимое раздела

Представление основных результатов исследования. Обсуждение полученных данных и их интерпретация. Анализ соответствия результатов поставленным задачам. Сравнение полученных результатов с данными других исследований. Оценка достоверности и надежности полученных данных. Обсуждение сильных и слабых сторон исследования. Выявление ограничений исследования, связанных с методологией, источниками данных или другими факторами.

Заключение

Содержимое раздела

Обобщение основных выводов, полученных в ходе исследования. Подведение итогов работы и формулировка ответов на поставленные вопросы. Оценка вклада исследования в изучение российской цивилизации. Определение перспектив дальнейшего исследования темы. Разработка рекомендаций по применению полученных результатов. Подчеркивание значимости исследования для понимания исторического развития России и ее роли в современном мире. Указание на потенциальные направления для будущих исследований.

Список литературы

Содержимое раздела

Представление списка использованной литературы, включая книги, статьи, архивные материалы и электронные ресурсы. Оформление списка в соответствии с требованиями академических стандартов. Разделение списка на основные категории (например, монографии, статьи в журналах, сборники статей). Включение полных библиографических данных для каждой записи (автор, название, издательство, год издания, страницы).

Получи Такой Проект

До 90% уникальность
Готовый файл Word
15-30 страниц
Список источников по ГОСТ
Оформление по ГОСТ
Таблицы и схемы
Презентация

Создать Проект на любую тему за 5 минут

Создать

#5489110