Нейросеть

Российская самоидентичность в XXI веке: трансформация представлений о россиянине

Нейросеть для проекта Гарантия уникальности Строго по ГОСТу Высочайшее качество Поддержка 24/7

Данный исследовательский проект посвящен всестороннему изучению феномена российской самоидентичности в современных условиях. Проект направлен на выявление ключевых факторов, формирующих представления о том, что значит быть россиянином сегодня, а также на анализ динамики этих представлений под влиянием социокультурных, политических и экономических изменений. Актуальность исследования обусловлена необходимостью понимания механизмов формирования национальной идентичности в контексте глобализации, вызовов современности и поиска новых форм консолидации общества. В рамках проекта будут изучены различные аспекты российской идентичности, включая культурные, исторические, религиозные и этнические компоненты, а также роль государства, образования и СМИ в формировании общих ценностей и убеждений. Особое внимание будет уделено анализу восприятия российской идентичности различными социальными группами и регионами, а также сравнению представлений о россиянине у разных поколений и этнических групп.

Идея:

Исследование направлено на комплексный анализ эволюции российской самоидентичности в меняющемся мире. Проект предполагает выявление основных факторов, влияющих на формирование представлений о национальной принадлежности.

Продукт:

Результатом исследования станет аналитический отчет с выводами и рекомендациями. Отчет будет содержать подробный обзор текущего состояния представлений о российской идентичности, основанный на эмпирических данных.

Проблема:

В современном мире наблюдается противоречивость в понимании российской идентичности, что создает почву для социальных противоречий и непонимания. Отсутствие четкого и общепринятого представления о том, что значит быть россиянином, затрудняет процесс консолидации общества.

Актуальность:

Актуальность исследования обусловлена потребностью в понимании механизмов формирования национальной идентичности в условиях глобализации и возрастающей межкультурной коммуникации. Результаты исследования могут быть использованы для разработки образовательных программ и стратегий государственной политики.

Цель:

Цель проекта - провести глубокий анализ представлений о российской идентичности в современном российском обществе. Достижение этой цели позволит выявить основные факторы, влияющие на формирование этих представлений, и оценить их динамику.

Целевая аудитория:

Аудиторией проекта являются школьники, интересующиеся общественными науками и историей России. Полученные знания могут быть полезны для подготовки к урокам истории, обществознания, а также для самостоятельного изучения вопроса.

Задачи:

  • Проведение обзора научной литературы по теме исследования, включающего анализ теоретических подходов и эмпирических данных.
  • Организация и проведение социологических опросов и интервью с представителями различных социальных групп.
  • Анализ данных, полученных в ходе исследования, с использованием статистических методов и качественного анализа.
  • Подготовка отчета с результатами исследования, включая выводы и рекомендации для практического применения.

Ресурсы:

Для реализации проекта потребуются доступ к научной литературе, инструменты для проведения опросов и интервью, а также программное обеспечение для статистической обработки данных.

Роли в проекте:

Организует и координирует работу проектной команды, отвечает за формирование плана исследования, распределение задач между участниками, контроль за соблюдением сроков и качеством выполнения работ. Осуществляет общее руководство и принимает решения по ключевым вопросам, связанным с реализацией проекта. Руководитель проекта также контролирует соответствие работы научным стандартам и требованиям к оформлению исследовательских материалов, обеспечивает взаимодействие с экспертами и рецензентами.

Отвечает за сбор, обработку и анализ данных, полученных в ходе исследования. Использует статистические методы и программные средства для выявления закономерностей, тенденций и взаимосвязей между различными переменными. Осуществляет интерпретацию полученных результатов, формирует выводы и готовит графические материалы для визуализации данных. Обеспечивает точность и достоверность результатов анализа, а также соблюдение этических принципов при работе с данными.

Осуществляет разработку инструментария для проведения социологических опросов и интервью, включая анкеты, гайды для интервью и другие материалы. Проводит опросы и интервью с представителями целевой аудитории, обеспечивая соблюдение методологических требований и этических норм. Ведет записи и транскрипцию интервью, обрабатывает полученные данные и предоставляет их аналитику для дальнейшего анализа. Обеспечивает качество сбора данных и соблюдение процедур для минимизации систематических ошибок.

Отвечает за подготовку финального отчета по проекту. Осуществляет редактирование текста на предмет соответствия стилистическим, грамматическим и орфографическим нормам, а также требованиям научного стиля. Проверяет корректность цитирования, оформление библиографии и соответствие материала требованиям к академическим работам. Редактор также участвует в подготовке презентационных материалов.

Наименование образовательного учреждения

Проект

на тему

Российская самоидентичность в XXI веке: трансформация представлений о россиянине

Выполнил: ФИО

Руководитель: ФИО

Содержание

  • Введение 1
  • Теоретические подходы к изучению идентичности 2
  • Исторический контекст формирования российской идентичности 3
  • Социокультурные факторы и российская идентичность 4
  • Политический контекст и представления о россиянине 5
  • Методология исследования 6
  • Результаты социологического исследования: портрет россиянина 7
  • Сравнительный анализ: идентичность в регионах России 8
  • Заключение 9
  • Список литературы 10

Введение

Содержимое раздела

Введение в тему исследования: обоснование актуальности, определение проблемы, формулировка цели и задач исследования, описание методологии и структуры работы. Обоснование выбора темы, ее значимости для понимания современных процессов в российском обществе. Описание структуры работы, последовательность изложения материала и используемых данных. Определение основных понятий и терминов, которые будут использоваться в исследовании. Введение должно задать тон всему исследованию, заинтересовать читателя и подготовить его к восприятию основного материала.

Теоретические подходы к изучению идентичности

Содержимое раздела

Обзор основных теоретических подходов к изучению идентичности, включая психологические, социологические и культурологические концепции. Анализ различных концепций идентичности: личностная, социальная, культурная, национальная. Обзор основных теорий, применяемых для анализа российской идентичности, таких как теория конструктивизма, постколониальная теория и другие. Критика существующих подходов и их применение к российской специфике. Рассмотрение понятий «национальный характер», «менталитет» с точки зрения различных научных школ

Исторический контекст формирования российской идентичности

Содержимое раздела

Анализ исторического контекста формирования российской идентичности, начиная с древних времен и заканчивая современностью. Рассмотрение ключевых исторических событий, повлиявших на формирование представлений о российской идентичности: крещение Руси, монгольское нашествие, создание Российской империи, советский период и постсоветский период. Анализ роли религии, культуры и государства в формировании национальной идентичности на различных этапах истории. Исследование динамики представлений о «русскости» и «российскости», изменения их содержания во времени.

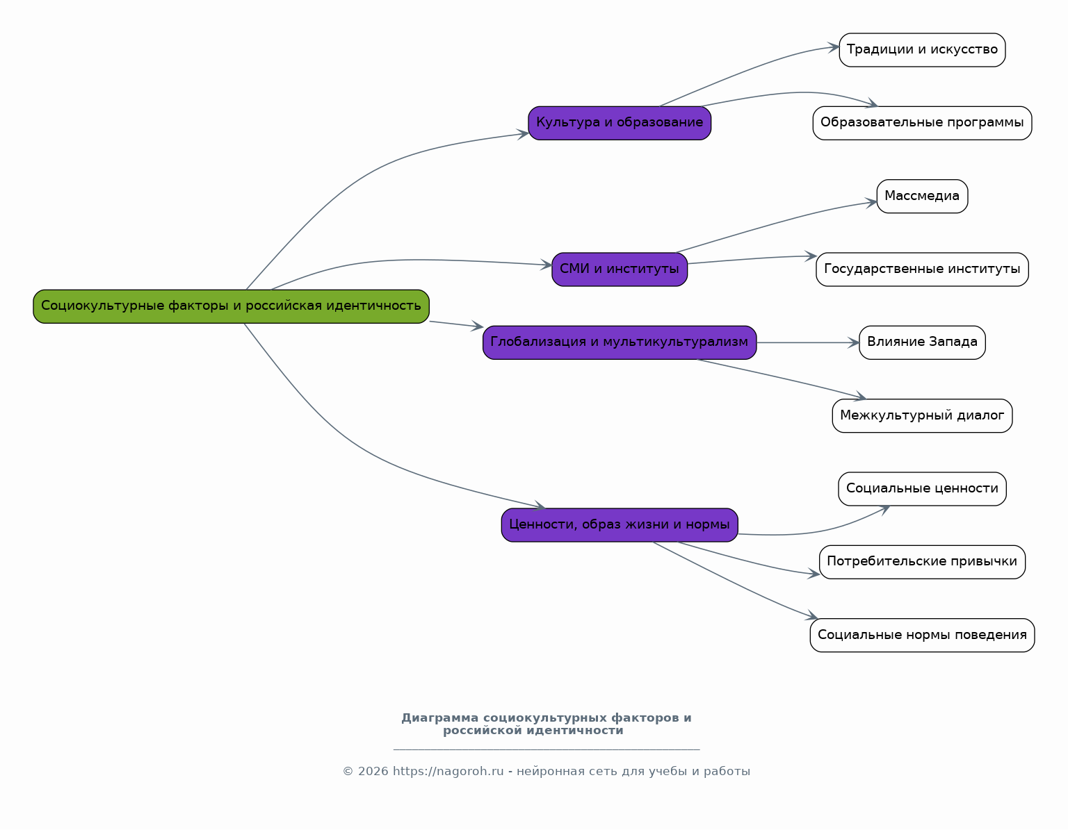
Социокультурные факторы и российская идентичность

Содержимое раздела

Исследование влияния социокультурных факторов на формирование и трансформацию российской идентичности. Анализ роли культуры, образования, СМИ и других институтов в формировании представлений о национальной принадлежности. Рассмотрение влияния глобализации и мультикультурализма на российскую идентичность. Анализ влияния ценностных ориентаций, образа жизни и социальных норм на формирование представлений о том, что значит быть россиянином. Выявление противоречий и тенденций в развитии российской идентичности в социокультурном контексте.

Политический контекст и представления о россиянине

Содержимое раздела

Анализ политического влияния на формирование и трансформацию российской идентичности. Рассмотрение роли государственной политики, идеологии и политических институтов в формировании представлений о национальной принадлежности. Анализ влияния политических событий и политических лидеров на общественное сознание и формирование национальной идентичности. Исследование взаимосвязи между политической ситуацией и представлениями о том, что значит быть россиянином.

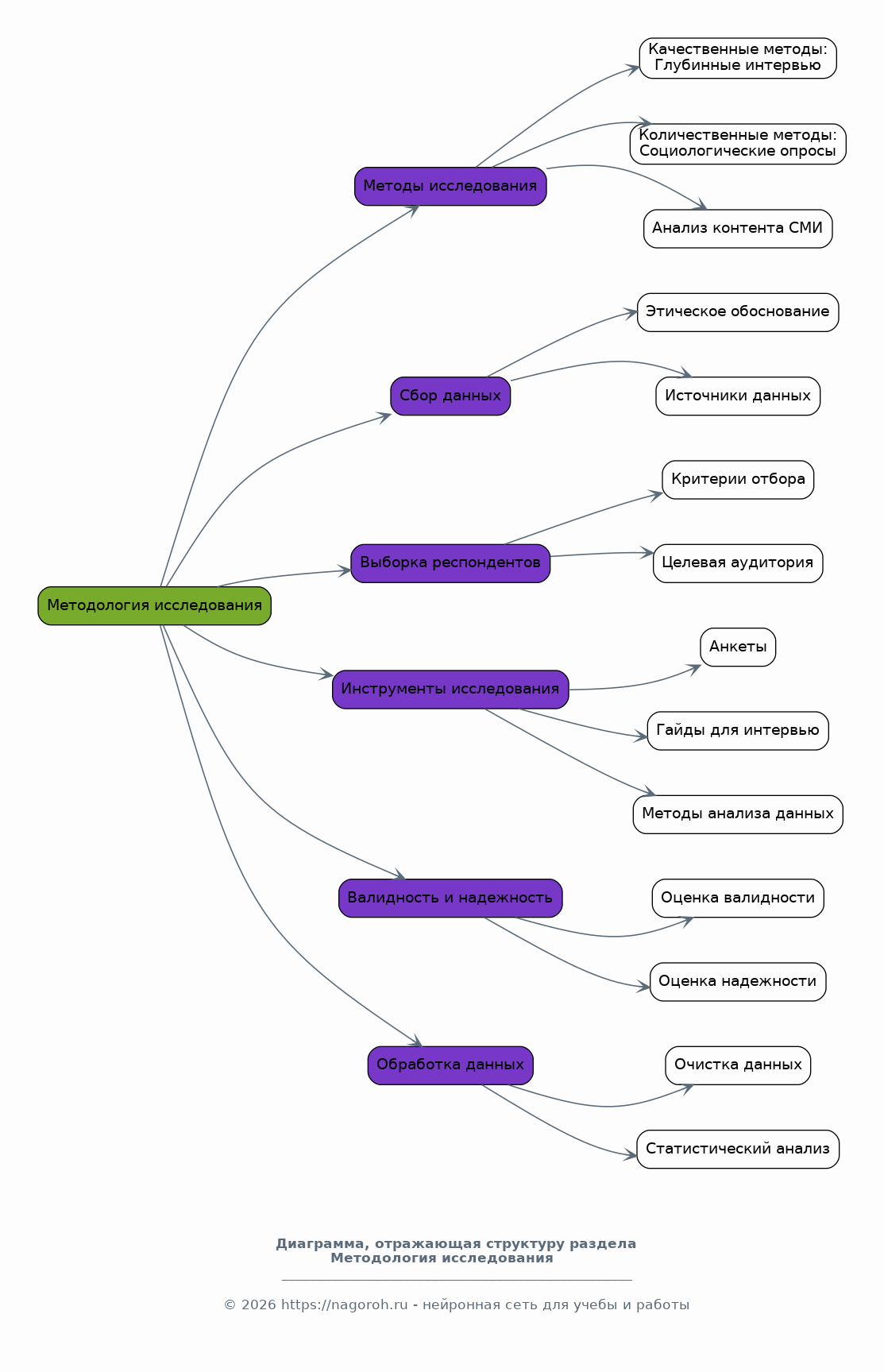
Методология исследования

Содержимое раздела

Описание используемых методов исследования, обоснование их выбора и характеристика этапов работы. Описание методов сбора данных: социологические опросы, глубинные интервью, анализ контента СМИ. Обоснование выборки респондентов, критерии отбора, характеристика целевой аудитории. Описание инструментов исследования: анкеты, гайды для интервью, методы анализа данных. Оценка валидности и надежности используемых методов. Описание процедур сбора и обработки данных, соблюдение этических норм.

Результаты социологического исследования: портрет россиянина

Содержимое раздела

Представление результатов социологического исследования, направленного на выявление представлений о российской идентичности. Анализ данных, полученных в ходе опросов, интервью и других методов исследования. Представление основных характеристик, ценностей и убеждений, присущих современному россиянину. Анализ различий в представлениях о российской идентичности между различными социальными группами и регионами. Выявление доминирующих и альтернативных представлений о том, что значит быть россиянином. Анализ факторов, влияющих на формирование этих представлений.

Сравнительный анализ: идентичность в регионах России

Содержимое раздела

Сравнительный анализ представлений о Российской идентичности в различных регионах России. Выявление региональной специфики и особенностей в формировании идентичности. Анализ влияния локальных культурных, исторических и политических факторов на формирование идентичности. Сопоставление представлений о российской идентичности с представлениями о региональной идентичности. Выявление сходств и различий в восприятии российской идентичности в разных регионах. Обоснование факторов, формирующих эти различия и сходства, с учетом культурных, экономических и социальных характеристик.

Заключение

Содержимое раздела

Обобщение основных результатов исследования, формулировка выводов и рекомендаций. Краткое изложение основных положений, подтвержденных в ходе исследования. Оценка степени достижения поставленных целей и задач. Формулировка основных выводов о состоянии российской идентичности в современном обществе. Рекомендации по дальнейшему изучению темы, направленные на более глубокое понимание процессов формирования и трансформации российской идентичности. Оценка значимости полученных результатов для теории и практики, включая образовательные и политические аспекты.

Список литературы

Содержимое раздела

Перечень использованной литературы, включающий научные статьи, монографии, публикации в СМИ и другие источники. Оформление списка литературы в соответствии с требованиями к академическим работам. Систематизация списка литературы по разделам (например, книги, статьи, ресурсы онлайн). Обеспечение полноты и актуальности списка литературы, отражение основных источников, используемых в исследовании. Проверка правильности оформления библиографических данных.

Получи Такой Проект

До 90% уникальность
Готовый файл Word
15-30 страниц
Список источников по ГОСТ
Оформление по ГОСТ
Таблицы и схемы
Презентация

Создать Проект на любую тему за 5 минут

Создать

#5649724