Нейросеть

Российские реформы 1990-х годов: трансформация, последствия и уроки истории

Нейросеть для проекта Гарантия уникальности Строго по ГОСТу Высочайшее качество Поддержка 24/7

Данный исследовательский проект посвящен всестороннему анализу реформ, проведенных в России в 1990-е годы. Он охватывает ключевые аспекты этого сложного периода, включая политические, экономические и социальные изменения, произошедшие в результате масштабных преобразований. В рамках проекта будет рассмотрена хронология реформ, их основные цели и методы реализации, а также влияние на различные сферы жизни российского общества. Особое внимание будет уделено анализу последствий реформ, как положительных, так и отрицательных, с учетом долгосрочных перспектив развития страны. Исследование базируется на широком спектре источников, включая научные публикации, архивные материалы, статистические данные и воспоминания современников. Целью проекта является комплексная оценка реформ 1990-х годов, выявление ключевых факторов успеха и неудач, а также определение их значения для современной России.

Идея:

Проект направлен на углубленное изучение реформ 1990-х годов в России, выявление их исторического значения и долгосрочных последствий. Он предоставляет возможность системного анализа этого периода российской истории.

Продукт:

Результатом проекта станет аналитический отчет, включающий подробный обзор реформ, оценку их влияния и выводы о значении для современной России. Отчет будет дополнен презентацией, подходящей для представления полученных результатов.

Проблема:

Проблема заключается в неоднозначности оценок реформ 1990-х годов и отсутствии единого подхода к их анализу. Существуют различные точки зрения на их эффективность и последствия, что обуславливает необходимость комплексного исследования.

Актуальность:

Актуальность проекта обусловлена необходимостью переосмысления опыта реформ 1990-х годов в контексте современных вызовов и задач. Понимание этого периода позволяет извлечь уроки для будущего развития России.

Цель:

Целью проекта является формирование объективной картины реформ 1990-х годов, выявление их ключевых аспектов и последствий. Достижение этой цели позволит углубить понимание исторических процессов.

Целевая аудитория:

Аудиторией проекта являются студенты, аспиранты, преподаватели исторических и экономических дисциплин, а также все, кто интересуется историей России. Полученные результаты будут полезны для специалистов в области политических наук и социологии.

Задачи:

  • Изучение и анализ научной литературы и архивных материалов по теме реформ 1990-х годов.
  • Систематизация данных и формирование базы знаний о ключевых реформах и их последствиях.
  • Разработка методологии анализа влияния реформ на различные сферы общества.
  • Проведение сравнительного анализа реформ 1990-х годов с другими историческими примерами трансформации.
  • Подготовка аналитического отчета и презентации результатов исследования.

Ресурсы:

Для реализации проекта потребуются доступ к специализированным библиотекам, архивам, базам данных и программное обеспечение для анализа.

Роли в проекте:

Осуществляет общее руководство проектом, координирует работу участников, утверждает план исследования, контролирует сроки выполнения задач, обеспечивает взаимодействие с консультантами и экспертами. Также отвечает за подготовку итогового отчета и презентации результатов, организацию защиты проекта и представление его результатов на научных мероприятиях. Руководитель проекта несет ответственность за научную ценность и достоверность полученных данных.

Проводит углубленный анализ научной литературы, архивных материалов и статистических данных, необходимых для выполнения проекта. Исследователь осуществляет сбор, обработку и интерпретацию данных, готовит аналитические обзоры и промежуточные отчеты. Он участвует в обсуждении результатов, формулирует выводы и предложения, а также помогает в подготовке итогового отчета. Исследователь отвечает за качество и точность проведенного анализа, а также за соблюдение методологии исследования.

Занимается обработкой и анализом данных, используя количественные и качественные методы исследования. Аналитик разрабатывает и применяет статистические модели, создает таблицы, графики и диаграммы для визуализации результатов исследования. Он участвует в интерпретации данных, формулирует выводы и готовит аналитические записки. Аналитик обеспечивает соответствие требованиям к статистической обработке данных и отвечает за корректность полученных результатов.

Отвечает за подготовку и редактуру основного текста отчета, обеспечивая его соответствие стилистическим, грамматическим и орфографическим нормам. Редактор проверяет логичность изложения, структуру текста и согласованность между различными частями работы. Он также отвечает за оформление библиографии и ссылок в соответствии с требованиями. Редактор играет ключевую роль в обеспечении высокого качества письменной работы и улучшении ее читаемости.

Наименование образовательного учреждения

Проект

на тему

Российские реформы 1990-х годов: трансформация, последствия и уроки истории

Выполнил: ФИО

Руководитель: ФИО

Содержание

  • Введение 1
  • Политический контекст реформ 2
  • Экономические реформы: цели и методы 3
  • Социальные последствия реформ 4
  • Региональное измерение реформ 5
  • Культурные изменения и трансформация идентичности 6
  • Внешнеполитический аспект реформ 7
  • Оценка итогов реформ 8
  • Заключение 9
  • Список литературы 10

Введение

Содержимое раздела

Введение в исследовательский проект о реформах 1990-х годов в России. Данный раздел служит для обозначения актуальности темы, определения основных целей и задач исследования, а также краткого обзора структуры работы. Будет представлен контекст исторических событий, предшествовавших началу реформ, а также их общая характеристика. Введение включает в себя обоснование выбора темы исследования, указание на ее научную и практическую значимость, а также описание методологии, которая будет применяться при проведении анализа. Кроме того, будут определены ключевые понятия и термины, используемые в работе, и будет сформулирована научная гипотеза, которую предстоит проверить в ходе исследования. Важно подчеркнуть, что введение призвано заинтересовать читателя и подготовить его к восприятию основного содержания проекта.

Политический контекст реформ

Содержимое раздела

Раздел посвящен анализу политического контекста, в котором проходили реформы 1990-х годов в России. Будут рассмотрены ключевые политические события, включая изменение формы правления, противостояние ветвей власти, выборы и смену политических элит. Анализируется роль ключевых политических деятелей, партий и движений в формировании и реализации реформ. Будет проведен анализ политических институтов и их влияния на процесс принятия решений, включая Конституцию, парламент и президентскую власть. Также будет уделено внимание анализу взаимоотношений между центром и регионами, изучению факторов нестабильности, таких как политические кризисы и конфликты. Раскрытие вопросов политической борьбы, коррупции и влияния различных групп интересов на ход реформ. В конце раздела будет предпринята попытка оценить влияние политических факторов на экономические и социальные процессы.

Экономические реформы: цели и методы

Содержимое раздела

Этот раздел фокусируется на экономических реформах, предпринятых в России в 1990-е годы. Он охватывает основные цели реформ, такие как либерализация цен, приватизация, стабилизация финансовой системы и создание рыночной экономики. Будет представлен подробный анализ методов реализации экономических реформ, включая шоковую терапию, ваучерную приватизацию и другие инструменты. Рассмотрены ключевые этапы экономических преобразований, их последовательность и взаимосвязь. Анализируется роль международных финансовых институтов, таких как МВФ и Всемирный банк, в поддержке и консультировании реформ. Также будет уделено внимание оценке эффективности различных экономических мер, их влияния на различные секторы экономики и социальные группы. Особое внимание будет уделено анализу последствий реформ, таких как рост инфляции, безработица и социальное расслоение.

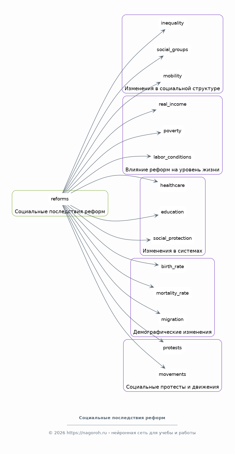
Социальные последствия реформ

Содержимое раздела

Раздел посвящен анализу социальных последствий реформ 1990-х годов в России. Будут рассмотрены изменения в социальной структуре общества, включая рост неравенства, формирование новых социальных групп и изменение социальной мобильности. Анализ влияния реформ на уровень жизни населения, включая реальные доходы, бедность и условия труда. Будут изучены изменения в системах здравоохранения, образования, социальной защиты, а также их влияние на качество жизни граждан. Рассмотрены демографические изменения, такие как снижение рождаемости, рост смертности и миграционные процессы. Анализируется роль социальных протестов и общественных движений, возникших в ответ на социальные последствия реформ. Также будет проведена оценка влияния реформ на формирование новых социальных ценностей и идентичностей.

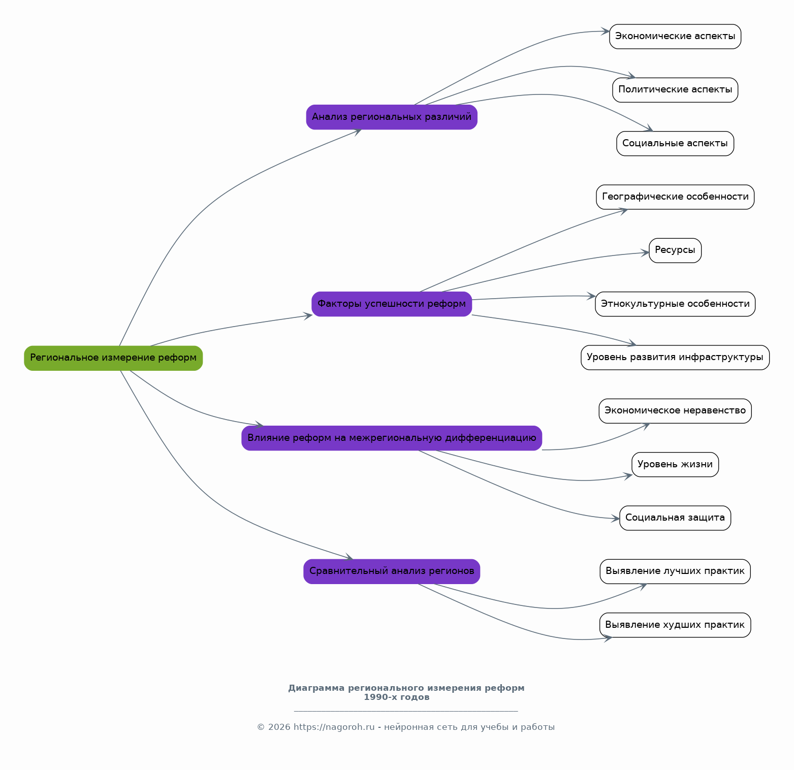
Региональное измерение реформ

Содержимое раздела

Раздел исследует влияние реформ 1990-х годов на различные регионы России. Будет проводиться анализ различий в скорости и характере реформ в разных субъектах Федерации, с акцентом на экономические, политические и социальные аспекты. Анализируются факторы, влияющие на успешность реформ на региональном уровне, включая географические особенности, ресурсы, этнокультурные особенности и уровень развития инфраструктуры. Будет рассматриваться роль региональных элит в формировании и реализации реформ, а также их взаимоотношения с федеральным центром. Исследуется влияние реформ на межрегиональную дифференциацию, включая неравенство в экономическом развитии, уровне жизни и социальной защите. Проводится сравнительный анализ регионов, выявление лучших и худших практик проведения реформ. В конце раздела будут предложены выводы о влиянии региональных особенностей на общие результаты реформ.

Культурные изменения и трансформация идентичности

Содержимое раздела

В этом разделе будет рассмотрено влияние реформ 1990-х годов на культуру и трансформацию идентичности в российском обществе. Анализируется влияние экономических, политических и социальных изменений на культурную сферу: искусство, литературу, кино, музыку и медиа. Изучается процесс переоценки ценностей, трансформации идентичности и формирование новых культурных трендов. Исследуется роль средств массовой информации в формировании общественного мнения и культурных стереотипов, а также влияние глобализации на российскую культуру. Рассматриваются вопросы сохранения культурного наследия и возникновения новых культурных форм. Будет проведен анализ изменений в общественном сознании, отношении к прошлому и будущему, а также трансформации идентичности на разных социальных уровнях. Особое внимание будет уделено роли культуры в формировании национального самосознания.

Внешнеполитический аспект реформ

Содержимое раздела

Раздел посвящен анализу внешнеполитического контекста и последствий реформ 1990-х годов для России. В нем будет рассмотрена трансформация международных отношений после распада Советского Союза и роль России в новой системе. Будет проанализирована внешняя политика Бориса Ельцина, ее приоритеты и основные направления. Исследуются взаимоотношения России с США, странами Европы, Китаем и другими государствами. Рассматривается роль международных организаций, таких как НАТО, в обеспечении безопасности и стабильности в Европе. Анализируется влияние реформ на положение России на международной арене, ее участие в международных экономических и политических процессах. Будет уделено внимание анализу последствий расширения НАТО на восток и его влияния на отношения России с Западом. Также будет рассмотрена роль России в разрешении региональных конфликтов и ее участие в миротворческих операциях.

Оценка итогов реформ

Содержимое раздела

В разделе представлена комплексная оценка итогов реформ 1990-х годов в России. Будут проанализированы основные результаты и последствия реформ в различных областях: экономике, политике, социальной сфере, культуре и международных отношениях. Будет дана оценка долгосрочным последствиям реформ, их влиянию на современное состояние России и ее будущее развитие. Анализируются ключевые факторы, способствовавшие успеху или неудаче реформ, и выявляются уроки из этой исторической эпохи. Особое внимание уделяется анализу неоднозначности последствий реформ, обсуждению различных точек зрения и противоречивых оценок. Будет проведена оценка реформ с точки зрения различных социальных групп и интересов. В конце раздела будут сформулированы основные выводы и обобщения, касающиеся роли и значения реформ 1990-х годов для развития России.

Заключение

Содержимое раздела

Заключительный раздел, подводящий итоги проведенного исследования российских реформ 1990-х годов. Здесь будут кратко обобщены основные выводы, полученные в ходе анализа политических, экономических и социальных изменений. Подчеркивается основная идея проекта, подчеркивается значимость проведенного исследования для понимания исторического опыта и формирования представлений о современном развитии России. Будет представлена общая оценка реформ 1990-х годов, подчеркнуты их положительные стороны и выявлены ключевые проблемы и неудачи. Также будут обсуждены перспективы дальнейших исследований и предложены рекомендации для будущих политических и экономических реформ. В заключении будет сформулирован итоговый взгляд на роль и значение реформ 1990-х годов для истории России.

Список литературы

Содержимое раздела

В данном разделе представлен перечень использованной литературы, на основе которой было проведено исследование. Список включает в себя основные научные публикации, монографии, статьи из научных журналов, архивные материалы, статистические данные и другие источники, использованные при написании работы. Литература представлена в соответствии с принятыми нормами библиографического описания. Указывается автор, название работы, место издания, издательство, год издания и количество страниц. В зависимости от типа источника указываются дополнительные сведения, такие как номер выпуска, страницы и другие уточняющие данные. Список литературы позволяет читателям проверить достоверность исследовательских данных и получить более глубокое понимание темы, а также послужит основой для дальнейших исследований.

Получи Такой Проект

До 90% уникальность
Готовый файл Word
15-30 страниц
Список источников по ГОСТ
Оформление по ГОСТ
Таблицы и схемы
Презентация

Создать Проект на любую тему за 5 минут

Создать

#6206153