Нейросеть

Русский речевой этикет: приветствие и прощание в современном социокультурном контексте

Нейросеть для проекта Гарантия уникальности Строго по ГОСТу Высочайшее качество Поддержка 24/7

Данный исследовательский проект посвящен всестороннему анализу формул приветствия и прощания в русском речевом этикете. В рамках работы будет рассмотрена эволюция этих формул, начиная с древнерусского периода и до наших дней, с акцентом на их социокультурные трансформации. Исследование включает в себя изучение влияния различных факторов, таких как социальный статус, возраст, гендер, регион и степень знакомства коммуникантов, на выбор и реализацию приветственных и прощальных стратегий. Особое внимание уделяется анализу современных тенденций, включая использование приветствий и прощаний в цифровой коммуникации (социальные сети, мессенджеры), а также выявлению межкультурных различий в данной сфере. Для исследования будут использоваться методы лингвистического анализа, социолингвистического анализа, а также методы опроса и анкетирования для сбора эмпирических данных о восприятии и использовании этикетных формул различными группами носителей языка. Проект нацелен на выявление закономерностей и тенденций в развитии русского речевого этикета, а также на определение его роли в формировании и поддержании социальных отношений.

Идея:

Проект предполагает комплексное исследование приветственных и прощальных формул в русском языке, выявляя их эволюцию и социокультурную обусловленность. Работа направлена на анализ факторов, влияющих на выбор этикетных выражений, с акцентом на современные тенденции.

Продукт:

Результатом исследования станет подробный анализ приветственных и прощальных формул, представленный в виде научной статьи и презентации. Кроме того, будет разработана база данных с примерами использования этих формул в различных контекстах.

Проблема:

Существует недостаточная изученность динамики приветствий и прощаний в современном русском языке, особенно в условиях меняющейся социокультурной среды. Актуальность исследования обусловлена необходимостью систематизации знаний о речевом этикете для улучшения коммуникации.

Актуальность:

Исследование актуально для понимания современных тенденций в русском языке и межкультурной коммуникации, а также для повышения общей культуры речи. Знание правил речевого этикета способствует более эффективному общению и снижению коммуникативных барьеров.

Цель:

Основной целью является всестороннее исследование приветственных и прощальных формул в русском речевом этикете. В ходе исследования планируется выявить закономерности и тенденции развития данного аспекта русской речевой культуры.

Целевая аудитория:

Проект ориентирован на студентов гуманитарных специальностей, преподавателей русского языка и литературы, а также специалистов в области коммуникации. Результаты исследования будут интересны всем, кто интересуется русским языком и культурой.

Задачи:

  • Анализ научной литературы по теме исследования, включая работы по речевому этикету и социолингвистике.
  • Сбор и систематизация эмпирического материала: аудиозаписи, текстовые примеры, ответы на анкеты и опросы.
  • Проведение анализа собранного материала с использованием методов лингвистического и социолингвистического анализа.
  • Подготовка отчета о результатах исследования в виде научной статьи и презентации.
  • Разработка рекомендаций по использованию приветственных и прощальных формул в различных коммуникативных ситуациях.

Ресурсы:

Для реализации проекта потребуются доступ к научной литературе, инструменты для проведения опросов и анкетирования, а также программное обеспечение для анализа данных.

Роли в проекте:

Осуществляет общее руководство проектом, формулирует задачи, координирует работу участников, контролирует сроки выполнения, обеспечивает научное руководство и редактирование текста. Руководитель проекта отвечает за методологическую обоснованность исследования, интерпретацию данных и подготовку публикаций. Руководитель также отвечает за соблюдение этических норм и правил работы с информацией.

Отвечает за сбор, обработку и анализ данных, полученных в ходе исследования. Аналитик данных разрабатывает инструменты для сбора данных, проводит статистический анализ, выявляет закономерности и тенденции, и предоставляет результаты в удобном для интерпретации формате. Аналитик данных также отвечает за валидацию данных и обеспечение их точности и надежности. Аналитик должен хорошо владеть статистическими методами и специализированным программным обеспечением.

Отвечает за сбор эмпирических данных, в том числе за проведение опросов, анкетирование и сбор текстовых примеров. Он взаимодействует с респондентами, разъясняет им суть исследования и обеспечивает правильность заполнения анкет. Сборщик данных также отвечает за соблюдение этических норм при работе с участниками исследования и за конфиденциальность полученной информации. Он должен быть коммуникабельным и внимательным к деталям.

Отвечает за подготовку окончательного текста научной статьи и презентации. Редактор проверяет текст на соответствие научному стилю, грамматические и орфографические ошибки, а также обеспечивает логичность и последовательность изложения материала. Редактор работает в тесном сотрудничестве с руководителем проекта и авторами отдельных разделов. Он также отвечает за оформление текста в соответствии с требованиями к научным публикациям.

Наименование образовательного учреждения

Проект

на тему

Русский речевой этикет: приветствие и прощание в современном социокультурном контексте

Выполнил: ФИО

Руководитель: ФИО

Содержание

  • Введение 1
  • Теоретические основы речевого этикета 2
  • Приветствие и прощание в русской языковой картине мира 3
  • Факторы, влияющие на выбор формул приветствия и прощания 4
  • Приветствие и прощание в современной цифровой коммуникации 5
  • Методика исследования 6
  • Результаты исследования 7
  • Обсуждение результатов 8
  • Заключение 9
  • Список литературы 10

Введение

Содержимое раздела

Введение представляет собой важный раздел, который задает тон всему исследованию. В нем обосновывается актуальность выбранной темы, подчеркивается значимость изучения русского речевого этикета в контексте современных социокультурных изменений. Определяются цели и задачи исследования, формулируется его научная новизна и практическая значимость. Подробно излагается структура работы, указываются методы исследования, которые будут использоваться для достижения поставленных целей. Введение также включает краткий обзор существующих исследований в данной области, определяя пробелы, которые заполняет настоящая работа.

Теоретические основы речевого этикета

Содержимое раздела

Этот раздел посвящен рассмотрению теоретических основ речевого этикета, его роли в коммуникации и социокультурном контексте. Будут изучены различные подходы к определению речевого этикета, его функции и принципы. Рассмотрены основные понятия, такие как этикетные формулы, культурные нормы и ценности, влияющие на выбор речевых стратегий. Особое внимание будет уделено типологии речевых актов, связанных с приветствием и прощанием, а также анализу факторов, определяющих выбор конкретных выражений (социальный статус, возраст, гендер и т.д.). Рассматриваются исторические аспекты развития речевого этикета в русском языке.

Приветствие и прощание в русской языковой картине мира

Содержимое раздела

В данном разделе будет проведен анализ приветственных и прощальных формул в русской языковой картине мира. Будут рассмотрены особенности их семантики, прагматики и стилистики. Исследовано разнообразие форм приветствий и прощаний, их региональные и социальные вариации. Анализируются традиционные и современные формулы, выявляются их смысловые нюансы и коннотации. Особое внимание уделяется влиянию изменений в обществе на трансформацию речевых привычек, анализируется отражение национального характера и культурных ценностей в формулах приветствия и прощания. Будет проведено сопоставление с особенностями приветствий и прощаний в других культурах.

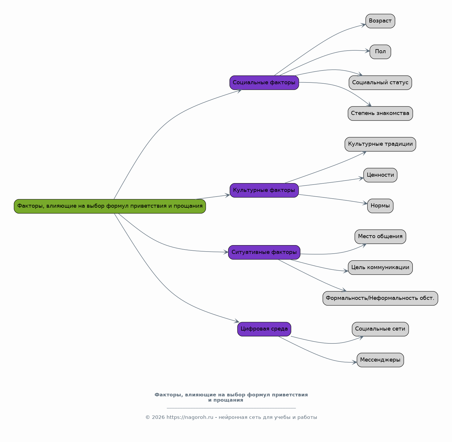
Факторы, влияющие на выбор формул приветствия и прощания

Содержимое раздела

Этот раздел посвящен анализу факторов, оказывающих влияние на выбор формул приветствия и прощания в русском речевом этикете. Будут рассмотрены социальные факторы (возраст, пол, социальный статус, степень знакомства), культурные факторы (культурные традиции, ценности, нормы), ситуативные факторы (место общения, цель коммуникации, формальность/неформальность обстановки). Изучено влияние изменений в обществе на речевое поведение, включая трансформацию речевого этикета в цифровой среде (социальные сети, мессенджеры). Анализируется специфика приветствий и прощаний в различных коммуникативных ситуациях (официальное общение, дружеская беседа, семейный круг и т.д.).

Приветствие и прощание в современной цифровой коммуникации

Содержимое раздела

В данном разделе будет произведен анализ особенностей использования приветственных и прощальных формул в современной цифровой коммуникации. Рассматривается специфика использования данных формул в социальных сетях, мессенджерах, электронной почте, блогах и форумах. Анализируется влияние цифровой среды на трансформацию речевого этикета, включая сокращения, аббревиатуры, смайлики и другие средства коммуникации. Особое внимание уделяется анализу молодежного сленга и интернет-жаргона, а также влиянию глобализации и межкультурной коммуникации на выбор речевых стратегий. Рассматриваются особенности языковых норм и правил в цифровом общении.

Методика исследования

Содержимое раздела

В данном разделе подробно описывается методика исследования, использованная для сбора и анализа данных. Представляется обоснование выбора количественных и качественных методов. Подробно описывается процесс проведения опросов и анкетирования, включая разработку инструментов (анкеты, опросники), выбор респондентов, процедуру сбора данных. Указываются методы лингвистического и социолингвистического анализа, использованные для обработки собранного материала. Описываются инструменты обработки данных (программное обеспечение, статистические методы) и критерии оценки результатов. Раздел также включает информацию об этических аспектах исследования и процедурах обеспечения конфиденциальности.

Результаты исследования

Содержимое раздела

Этот раздел представляет собой описание основных результатов исследования, полученных в ходе анализа данных. Представлены результаты опросов и анкетирования, выявлены закономерности и тенденции в использовании приветственных и прощальных формул в различных социальных группах, контекстах и коммуникативных ситуациях. Приводятся примеры анализа конкретных речевых ситуаций, иллюстрирующие особенности выбора этикетных выражений. Результаты представлены в виде таблиц, графиков и диаграмм для наглядности и удобства восприятия. Проводится интерпретация полученных данных, объясняются выявленные закономерности и тенденции. Формулируются выводы о влиянии различных факторов на выбор речевых стратегий.

Обсуждение результатов

Содержимое раздела

В данном разделе осуществляется критический анализ полученных результатов исследования, их сопоставление с существующими исследованиями в данной области. Проводится обсуждение интерпретации данных, выявление сильных и слабых сторон исследования. Определяются ограничения исследования, связанные с выборкой, методами сбора и анализа данных. Рассматриваются возможные причины отклонений между результатами и ожиданиями, а также факторы, которые могли повлиять на полученные выводы. Формулируются рекомендации для дальнейших исследований, предлагаются новые направления для изучения русского речевого этикета. Обозначается практическая значимость полученных результатов.

Заключение

Содержимое раздела

Заключение представляет собой итоговый раздел, в котором подводятся общие итоги исследования, обобщаются основные выводы и подтверждаются или опровергаются выдвинутые гипотезы. Кратко излагаются основные результаты, достигнутые в ходе исследования, указывается практическая ценность проделанной работы. Обозначается вклад исследования в изучение русского речевого этикета и его место в современной лингвистической науке. Оценивается достижение поставленных целей и задач. Формулируются перспективы дальнейших исследований, предлагаются новые направления для изучения данной темы. Подчеркивается значимость исследования для понимания коммуникативных процессов в современном обществе.

Список литературы

Содержимое раздела

В разделе «Список литературы» приводятся все источники, использованные в процессе исследования, в соответствии с принятыми научными стандартами. Список литературы должен быть оформлен в соответствии с требованиями к оформлению научных работ, включая указание автора, названия работы, места и года издания, издательства и страниц. В список включаются научные статьи, монографии, учебники, словари, справочники, электронные ресурсы и другие источники, использованные при подготовке работы. Список литературы должен быть структурирован и отсортирован по алфавиту или в соответствии с определенной системой, например, в порядке цитирования в тексте. Каждая позиция в списке должна быть тщательно проверена на предмет соответствия.

Получи Такой Проект

До 90% уникальность
Готовый файл Word
15-30 страниц
Список источников по ГОСТ
Оформление по ГОСТ
Таблицы и схемы
Презентация

Создать Проект на любую тему за 5 минут

Создать

#5719521