Нейросеть

Русский речевой этикет: приветствия и прощания в современной коммуникации

Нейросеть для проекта Гарантия уникальности Строго по ГОСТу Высочайшее качество Поддержка 24/7

Данный исследовательский проект посвящен всестороннему анализу формул приветствия и прощания в русском речевом этикете. В рамках работы будет рассмотрена эволюция этих формул, их социокультурные детерминанты и функциональное разнообразие в различных коммуникативных контекстах. Особое внимание уделяется влиянию социальных факторов, таких как возраст, социальный статус, гендер и степень знакомства, на выбор и реализацию речевых стратегий приветствия и прощания. Проект предполагает детальное изучение как традиционных, так и современных форм речевого этикета, включая их трансформацию под влиянием цифровых коммуникаций. Будут проанализированы стилистические особенности, прагматические функции и социолингвистические аспекты приветствий и прощаний с использованием методов корпусного анализа, анкетирования и интервьюирования. Целью является выявление закономерностей и тенденций в использовании этих форм, а также определение их роли в формировании и поддержании социальных отношений.

Идея:

Проект направлен на комплексное исследование русского речевого этикета в аспекте приветствий и прощаний, что позволит выявить особенности их функционирования в современном социуме. Предполагается анализ социокультурных факторов, влияющих на выбор речевых стратегий в различных коммуникативных ситуациях.

Продукт:

Результатом данного исследования станет научная статья, содержащая анализ собранных данных и выводы о специфике русского речевого этикета. Кроме того, будет подготовлен презентационный материал, который может быть использован в образовательных целях.

Проблема:

Существует недостаточная изученность динамики развития форм приветствия и прощания в современном русском языке, особенно в контексте изменений, происходящих в социуме. Недостаточно исследовано влияние различных социальных факторов на выбор конкретных речевых формул.

Актуальность:

Актуальность исследования обусловлена необходимостью изучения изменений в речевом этикете, вызванных социокультурными трансформациями и развитием информационных технологий. Полученные данные могут быть использованы в области социолингвистики, культурологии и прикладной лингвистики.

Цель:

Целью проекта является выявление закономерностей и тенденций в использовании формул приветствия и прощания в современном русском речевом этикете. Планируется определить влияние различных факторов на выбор речевых стратегий и проанализировать их функциональное значение.

Целевая аудитория:

Аудиторией проекта являются студенты, аспиранты и преподаватели филологических и социолингвистических направлений, а также все интересующиеся вопросами русского языка и культуры. Результаты исследования могут быть полезны для специалистов в области коммуникации, PR и рекламы.

Задачи:

  • Проведение анализа научной литературы по теме исследования.
  • Сбор и систематизация эмпирического материала (анкеты, интервью).
  • Проведение корпусного анализа речевых данных.
  • Анализ полученных данных и формулирование выводов.
  • Подготовка научной статьи и презентационных материалов.

Ресурсы:

Для реализации проекта потребуются доступ к специализированной научной литературе, доступ к онлайн-корпусам русского языка, программное обеспечение для анализа данных, оборудование для проведения интервью (диктофон, микрофон) и офисное оборудование.

Роли в проекте:

Осуществляет общее руководство проектом, формулирует задачи, координирует работу участников, контролирует этапы исследования, организует и проводит консультации, отвечает за подготовку итоговых материалов, обеспечивает соблюдение сроков. Руководитель проекта несет ответственность за научную обоснованность выбранной методологии, определяет направления анализа, обеспечивает интерпретацию полученных результатов в соответствии с поставленными задачами. Он также отвечает за представление результатов на конференциях и публикацию статьи в рецензируемом научном издании.

Отвечает за сбор, обработку и анализ данных, полученных в ходе исследования. Проводит статистическую обработку, используя специализированное программное обеспечение. Аналитик данных осуществляет количественный и качественный анализ эмпирического материала, выявляет закономерности и тенденции, готовит графики, таблицы и диаграммы для визуализации результатов. Также участвует в написании разделов научной статьи, посвященных анализу данных, и подготовке презентационных материалов. Обеспечивает валидность и надежность анализа данных.

Осуществляет сбор данных посредством проведения интервью и анкетирования. Разрабатывает анкеты и гайды для интервью, обеспечивая соответствие вопросов целям исследования. Проводит интервью в соответствии с разработанным планом, соблюдая этические нормы и обеспечивая конфиденциальность респондентов. Заполняет анкеты, обрабатывает полученные ответы. Транскрибирует аудиозаписи интервью, подготавливает материалы для дальнейшего анализа. Соотносит собранные данные с другими данными проекта, предоставляя информацию для общего анализа.

Отвечает за работу с лингвистическими корпусами, выполняет поиск примеров употребления исследуемых языковых единиц (приветствий и прощаний). Осуществляет выборку релевантных примеров из корпусов, систематизирует и классифицирует отобранный материал. Анализирует частотность употребления различных форм, выявляет контекстуальные особенности и исследует изменения в употреблении в разные периоды времени. Принимает участие в интерпретации данных корпусного анализа, предоставляя результаты для дальнейшего анализа другими участниками проекта.

Наименование образовательного учреждения

Проект

на тему

Русский речевой этикет: приветствия и прощания в современной коммуникации

Выполнил: ФИО

Руководитель: ФИО

Содержание

  • Введение 1
  • Теоретические основы изучения речевого этикета 2
  • Социокультурные детерминанты русского речевого этикета 3
  • Функционально-прагматический анализ формул приветствия и прощания 4
  • Формы приветствия и прощания в современном русском языке 5
  • Методология исследования: методы и материалы 6
  • Анализ эмпирических данных: результаты исследования 7
  • Русский речевой этикет в цифровой коммуникации 8
  • Заключение 9
  • Список литературы 10

Введение

Содержимое раздела

В разделе представлено обоснование актуальности исследования, его цели и задачи. Описываются объект и предмет исследования, методологическая база. Обосновывается выбор темы, ее значимость для филологической науки и общества. Раскрывается роль речевого этикета в формировании коммуникации и культурного взаимодействия. Определяются основные понятия, используемые в работе, такие как речевой этикет, приветствие, прощание, коммуникативная ситуация. Обозначается структура исследования и краткое описание каждой главы.

Теоретические основы изучения речевого этикета

Содержимое раздела

Данный раздел посвящен анализу теоретических подходов к изучению речевого этикета в отечественной и зарубежной лингвистике и культурологии. Рассматриваются основные концепции и подходы к исследованию речевого поведения, приветствий и прощаний. Анализируются работы ведущих ученых в области речевого этикета, таких как Формановская, Гольдин, Некрасова, а также зарубежных исследователей. Особое внимание уделяется социолингвистическому, прагматическому и когнитивному подходам к изучению речевого этикета. Освещаются основные функции речевого этикета, его роль в регулировании социальных отношений и формировании коммуникативной компетентности. Обозначаются основные этапы развития речевого этикета.

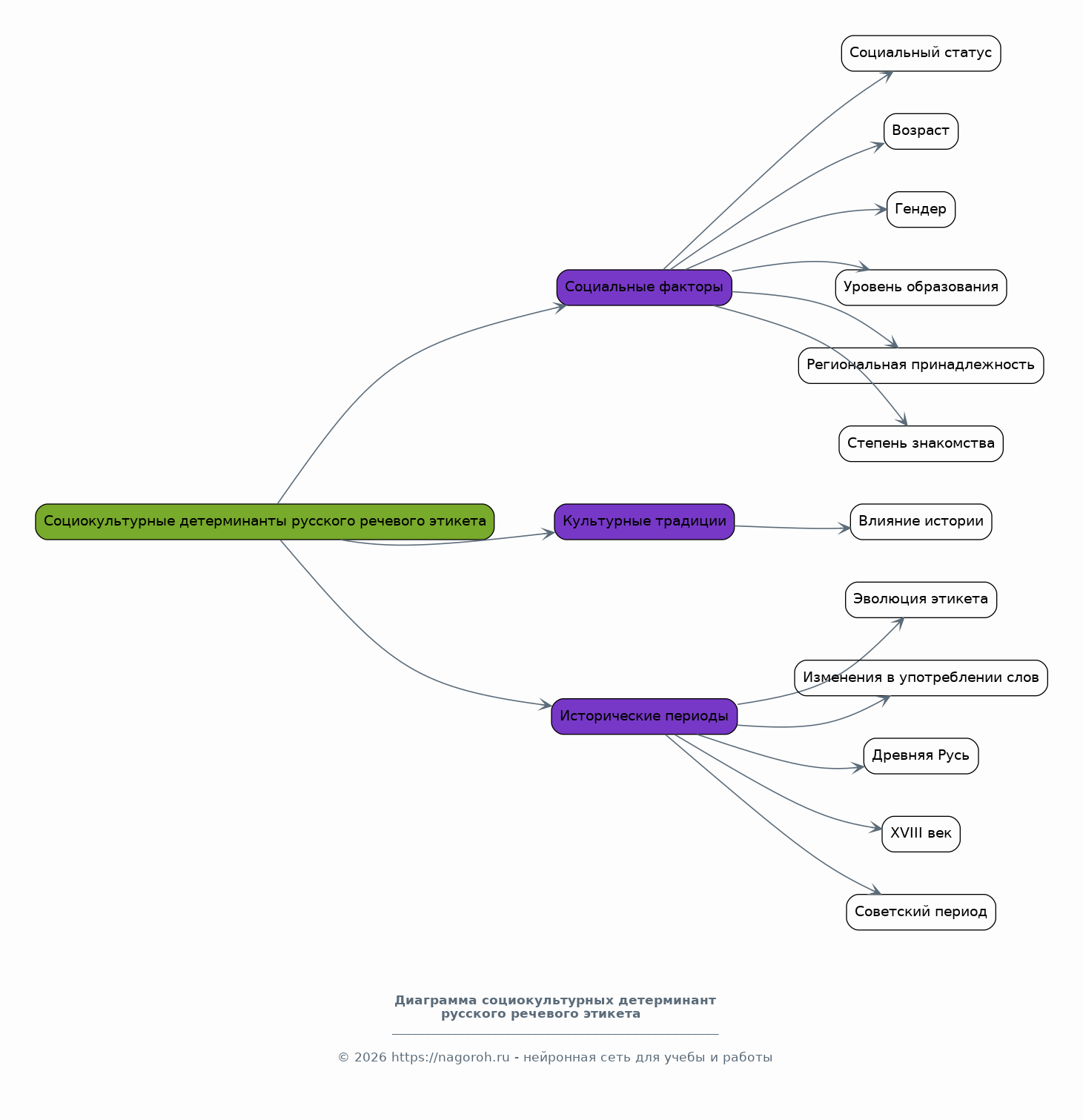
Социокультурные детерминанты русского речевого этикета

Содержимое раздела

В данном разделе анализируется влияние социокультурных факторов на формирование и функционирование русского речевого этикета. Рассматриваются такие факторы, как социальный статус, возраст, гендер, уровень образования, региональная принадлежность и степень знакомства. Анализируется влияние исторических и культурных традиций на выбор форм приветствия и прощания. Изучается эволюция речевого этикета в разные исторические периоды, выявляются тенденции и изменения в употреблении слов. Рассматривается роль этикета в формировании межличностных отношений в различных сферах коммуникации. Анализируется влияние различных культурных норм на выбор речевых стратегий.

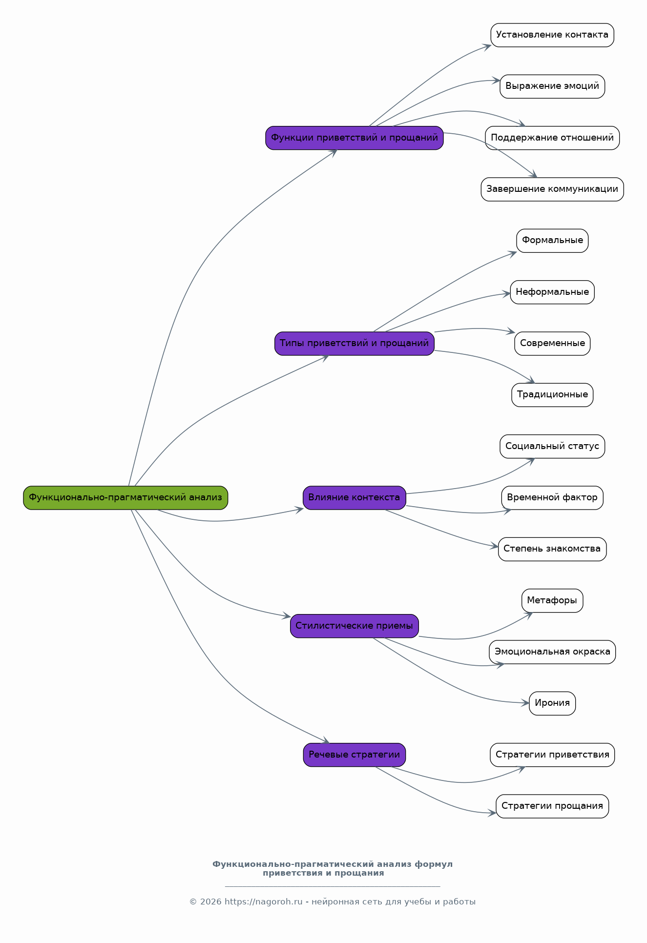
Функционально-прагматический анализ формул приветствия и прощания

Содержимое раздела

В этом разделе проводится детальный анализ функционально-прагматических аспектов формул приветствия и прощания в русском языке. Рассматриваются основные функции приветствий и прощаний, такие как установление контакта, выражение эмоций, поддержание социальных отношений, завершение коммуникации. Анализируются различные типы приветствий и прощаний с точки зрения их прагматического значения и коммуникативной эффективности. Изучается влияние контекста на выбор конкретных формул. Особое внимание уделяется анализу различных стилистических приемов, используемых в приветствиях и прощаниях. Рассматривается взаимосвязь между речевыми стратегиями приветствия и прощания.

Формы приветствия и прощания в современном русском языке

Содержимое раздела

В данном разделе представлен подробный анализ форм приветствия и прощания, используемых в современном русском языке. Рассматриваются как традиционные, так и современные формы, включая разговорные, формальные и неформальные варианты. Анализируются особенности употребления различных формул в зависимости от коммуникативной ситуации, целевой аудитории и канала коммуникации. Особое внимание уделяется новым тенденциям в использовании приветствий и прощаний, появившимся под влиянием цифровых коммуникаций. Проводится сравнительный анализ различных форм, выявляются особенности их употребления в разных социальных группах. Также анализируются региональные особенности.

Методология исследования: методы и материалы

Содержимое раздела

В данном разделе подробно описывается методология исследования, включая используемые методы и материалы. Описываются методы сбора и анализа данных, такие как анкетирование, интервьюирование, корпусный анализ и статистическая обработка. Обосновывается выбор конкретных методов в соответствии с целями и задачами исследования. Представляется описание выборки респондентов и используемых корпусов русского языка. Приводится информация о процедурах сбора данных, включая разработку анкет и гайдов для интервью. Описывается процесс обработки данных и используемое программное обеспечение.

Анализ эмпирических данных: результаты исследования

Содержимое раздела

Данный раздел посвящен представлению результатов анализа собранных эмпирических данных. Представляются основные выводы, полученные в ходе исследования, с использованием графиков, таблиц и иллюстраций для наглядности. Описываются результаты анкетирования и интервью, выявляются основные тенденции в использовании форм приветствия и прощания. Представляются результаты корпусного анализа, включая частотность употребления различных формул и контекстуальные особенности их использования. Обсуждаются полученные результаты в контексте теоретических подходов и предыдущих исследований. Выявляются закономерности и различия в использовании формул приветствия и прощания.

Русский речевой этикет в цифровой коммуникации

Содержимое раздела

В данном разделе рассматривается влияние цифровых технологий на русский речевой этикет, в частности, на формы приветствия и прощания. Анализируются особенности использования различных формул в социальных сетях, мессенджерах, электронной почте и других онлайн-платформах. Рассматриваются новые тенденции в употреблении приветствий и прощаний, появившиеся под влиянием цифровых коммуникаций, включая использование эмодзи, смайликов, аббревиатур и сленга. Анализируется влияние цифровой коммуникации на формализацию и неформализацию речевого этикета. Исследуется трансформация речевых норм в сети Интернет. Оценивается влияние цифровой культуры на коммуникативные стратегии.

Заключение

Содержимое раздела

В заключении обобщаются основные результаты исследования, формулируются выводы, соответствующие поставленным целям и задачам. Подводятся итоги работы, оценивается вклад исследования в изучение русского речевого этикета. Обозначаются перспективы дальнейших исследований в данной области. Описываются ограничения исследования и предлагаются направления для будущих работ. Подчеркивается значимость полученных результатов для теории и практики лингвистики, культурологии и социологии. Подчеркивается роль речевого этикета в формировании культуры общения.

Список литературы

Содержимое раздела

В данном разделе представлен список использованной литературы, включающий научные статьи, монографии, учебные пособия и другие источники, использованные в ходе исследования. Список составлен в соответствии с требованиями к оформлению списка литературы, принятыми в научной среде. Источники классифицированы в алфавитном порядке или в соответствии с принятой системой библиографического описания. Список включает как работы отечественных, так и зарубежных ученых, изучающих речевой этикет, социолингвистику, прагматику и культурологию. Каждая позиция содержит полную библиографическую информацию.

Получи Такой Проект

До 90% уникальность
Готовый файл Word
15-30 страниц
Список источников по ГОСТ
Оформление по ГОСТ
Таблицы и схемы
Презентация

Создать Проект на любую тему за 5 минут

Создать

#5645000