Нейросеть

Самопрезентация для поступления в педагогический колледж: Подготовка к курсу "Педагог начальных классов"

Нейросеть для проекта Гарантия уникальности Строго по ГОСТу Высочайшее качество Поддержка 24/7

Данный проект представляет собой комплексную самопрезентацию, разработанную для успешного поступления в педагогический колледж на специальность "Педагог начальных классов". Проект направлен на представление личных качеств, профессиональных интересов и мотивации абитуриента, а также демонстрацию его готовности к обучению и будущей педагогической деятельности. В рамках проекта будут рассмотрены ключевые аспекты, определяющие успешность обучения в колледже, включая знания основ педагогики, психологии развития ребенка, методов обучения и воспитания. Особое внимание уделяется практическим навыкам, необходимым для работы с детьми младшего школьного возраста, таким как организация учебного процесса, создание благоприятной образовательной среды и применение современных образовательных технологий. Проект предполагает структурированный подход к самопрезентации, включающий в себя анализ сильных сторон и областей для развития, а также разработку плана личностного и профессионального роста. Ожидается, что данный проект поможет абитуриенту эффективно представить себя приемной комиссии, подчеркнув свои преимущества и продемонстрировав готовность к освоению выбранной профессии.

Идея:

Создать убедительную самопрезентацию, демонстрирующую готовность к обучению на курсе педагога начальных классов. Подчеркнуть личные качества и профессиональные стремления, важные для успешной педагогической деятельности.

Продукт:

Самопрезентация, разработанная в соответствии с требованиями приемной комиссии педагогического колледжа. Презентация будет включать в себя структурированный рассказ о личных качествах, опыте и мотивации к обучению.

Проблема:

Существует необходимость в эффективном представлении абитуриентами своих навыков и мотивации для успешного поступления в педагогический колледж. Традиционные подходы к самопрезентации часто недостаточно структурированы и не позволяют в полной мере продемонстрировать потенциал абитуриента.

Актуальность:

Проект актуален в связи с возрастающей потребностью в квалифицированных педагогах начальных классов. Качественная самопрезентация играет ключевую роль в отборе наиболее мотивированных и способных кандидатов.

Цель:

Разработать самопрезентацию, которая максимально эффективно продемонстрирует соответствие кандидата требованиям педагогического колледжа. Повысить шансы абитуриента на успешное поступление путем акцентирования его сильных сторон и готовности к обучению.

Целевая аудитория:

Абитуриенты, поступающие в педагогический колледж на специальность "Педагог начальных классов". Члены приемной комиссии педагогического колледжа, оценивающие кандидатов.

Задачи:

  • Проведение самоанализа и выявление ключевых личностных качеств и профессиональных навыков.
  • Изучение требований педагогического колледжа к будущим студентам.
  • Разработка структуры и содержания самопрезентации, соответствующей поставленным целям.
  • Подготовка материалов для самопрезентации, включая примеры и подтверждения.
  • Репетиция самопрезентации и получение обратной связи.

Ресурсы:

Необходимы доступ к информации о требованиях педагогического колледжа, методические материалы по самопрезентации и помощь наставника.

Роли в проекте:

Главное действующее лицо проекта, осуществляющее самоанализ, подготовку материалов и презентацию. Абитуриент несет ответственность за отражение своих личных качеств, опыта и мотивации, а также за демонстрацию готовности к обучению и будущей профессиональной деятельности. Он также отвечает за четкую и убедительную подачу информации, учитывая специфику учебного заведения и выбранной специальности. Абитуриент проявляет инициативу в поиске информации о требованиях и ожиданиях приемной комиссии, а также в совершенствовании навыков самопрезентации.

Роль наставника/консультанта включает в себя предоставление рекомендаций и обратной связи абитуриенту на протяжении всего процесса подготовки самопрезентации. Наставник помогает определить сильные стороны и области для улучшения, а также предоставляет советы по структуре и содержанию презентации. Он также может консультировать по вопросам, связанным с требованиями приемной комиссии и спецификой педагогического колледжа. Основная задача наставника – помочь абитуриенту создать эффективную и убедительную самопрезентацию.

Рецензент, если он присутствует, играет роль независимого эксперта, оценивающего готовую самопрезентацию. Рецензент может быть преподавателем, специалистом в области педагогики или другим опытным профессионалом. Он предоставляет объективную оценку сильных и слабых сторон презентации, выявляя области для улучшения. Рецензент анализирует соответствие содержания и формы самопрезентации требованиям приемной комиссии, а также оценивает общий уровень готовности абитуриента к обучению в педагогическом колледже.

Наименование образовательного учреждения

Проект

на тему

Самопрезентация для поступления в педагогический колледж: Подготовка к курсу "Педагог начальных классов"

Выполнил: ФИО

Руководитель: ФИО

Содержание

  • Введение 1
  • Основы педагогики: Теоретические знания и практическое применение 2
  • Психология развития ребенка: Возрастные особенности и методы взаимодействия 3
  • Методики обучения: Современные подходы и инновационные технологии 4
  • Основы воспитательной работы: Формирование личности и ценностных ориентиров 5
  • Личностные качества педагога: Мотивация, коммуникация и лидерство 6
  • Практический опыт: Опыт работы с детьми и волонтерская деятельность 7
  • Учебные достижения: Дипломы, сертификаты и портфолио 8
  • Планы на будущее: Цели и перспективы профессионального развития 9
  • Список литературы 10

Введение

Содержимое раздела

В разделе "Введение" будет представлено краткое описание цели самопрезентации, ее структуры и основной задачи - продемонстрировать готовность к обучению на курсе педагога начальных классов. Будет обозначена важность эффективной самопрезентации для успешного поступления в педагогический колледж, а также указаны ключевые аспекты, которые будут рассмотрены в данной презентации. Введение служит для привлечения внимания приемной комиссии и формирования первичного впечатления о кандидате. Также в этом разделе подчеркивается мотивация для выбора профессии педагога и готовность к профессиональному росту и развитию. Начало презентации должно быть содержательным и вызывать интерес.

Основы педагогики: Теоретические знания и практическое применение

Содержимое раздела

Этот раздел будет посвящен обзору базовых знаний в области педагогики, необходимых для успешной учебы в педагогическом колледже и работы с детьми младшего школьного возраста. Будут рассмотрены основные понятия педагогики, цели и задачи образования, принципы обучения и воспитания. Особое внимание будет уделено применению теоретических знаний на практике: планированию уроков, организации учебного процесса, созданию благоприятной образовательной среды. В данном разделе будут продемонстрированы знания и понимание основных принципов педагогики, а также способность применять их на практике. Раздел включает в себя общие принципы и подходы к образованию, с акцентом на особенности начального образования.

Психология развития ребенка: Возрастные особенности и методы взаимодействия

Содержимое раздела

В этом разделе будет рассмотрена психология развития детей младшего школьного возраста. Будут проанализированы основные этапы развития, возрастные особенности, когнитивные, эмоциональные и социальные аспекты развития ребенка. Особое внимание будет уделено методам взаимодействия с детьми, учитывая их возрастные особенности и психологические потребности. Будут представлены примеры практических ситуаций и подходы к решению проблем, возникающих в процессе обучения и воспитания. Цель раздела - показать понимание детской психологии и умение применять эти знания для создания эффективной педагогической практики. Рассматриваются ключевые стадии в развитии ребенка и наиболее эффективные способы взаимодействия с ним.

Методики обучения: Современные подходы и инновационные технологии

Содержимое раздела

Будет представлен обзор современных методик обучения, применяемых в начальной школе. Рассмотрены различные подходы к преподаванию, такие как проблемное обучение, проектная деятельность, игровые методы и интерактивные технологии. Особое внимание будет уделено инновационным технологиям, позволяющим сделать учебный процесс более интересным и эффективным. В разделе будут представлены примеры использования современных образовательных инструментов, а также продемонстрировано понимание их преимуществ и недостатков. Акцент делается на способности адаптировать методики к конкретным образовательным задачам и потребностям учеников, а также на учете индивидуальных особенностей учеников.

Основы воспитательной работы: Формирование личности и ценностных ориентиров

Содержимое раздела

В разделе будут рассмотрены основы воспитательной работы в начальной школе. Будет проанализирована роль педагога в формировании личности ребенка, его ценностных ориентиров и социальных навыков. Особое внимание будет уделено методам воспитания, таким как пример личным поведением, создание атмосферы взаимоуважения и поддержка позитивной учебной среды. Рассматриваются способы развития навыков самостоятельности, ответственности и командного взаимодействия у детей. Также будут предложены практические инструменты для работы с учениками, направленные на формирование у них положительных моральных качеств, патриотизма и культурного развития. Раздел подчеркивает значимость воспитания в процессе обучения.

Личностные качества педагога: Мотивация, коммуникация и лидерство

Содержимое раздела

В этом разделе будут представлены личностные качества, необходимые для успешной работы педагога начальных классов. Акцент будет сделан на мотивации, коммуникативных навыках, лидерских качествах, эмоциональном интеллекте и способности к саморегуляции. Будут приведены примеры проявления этих качеств на практике, а также рассказано о способах их развития и совершенствования. Рассматриваются навыки эффективного общения с детьми, родителями и коллегами, умение создавать атмосферу доверия и взаимопонимания. Цель раздела - продемонстрировать осознание важности личностных качеств для успешной педагогической деятельности и готовность к профессиональному росту.

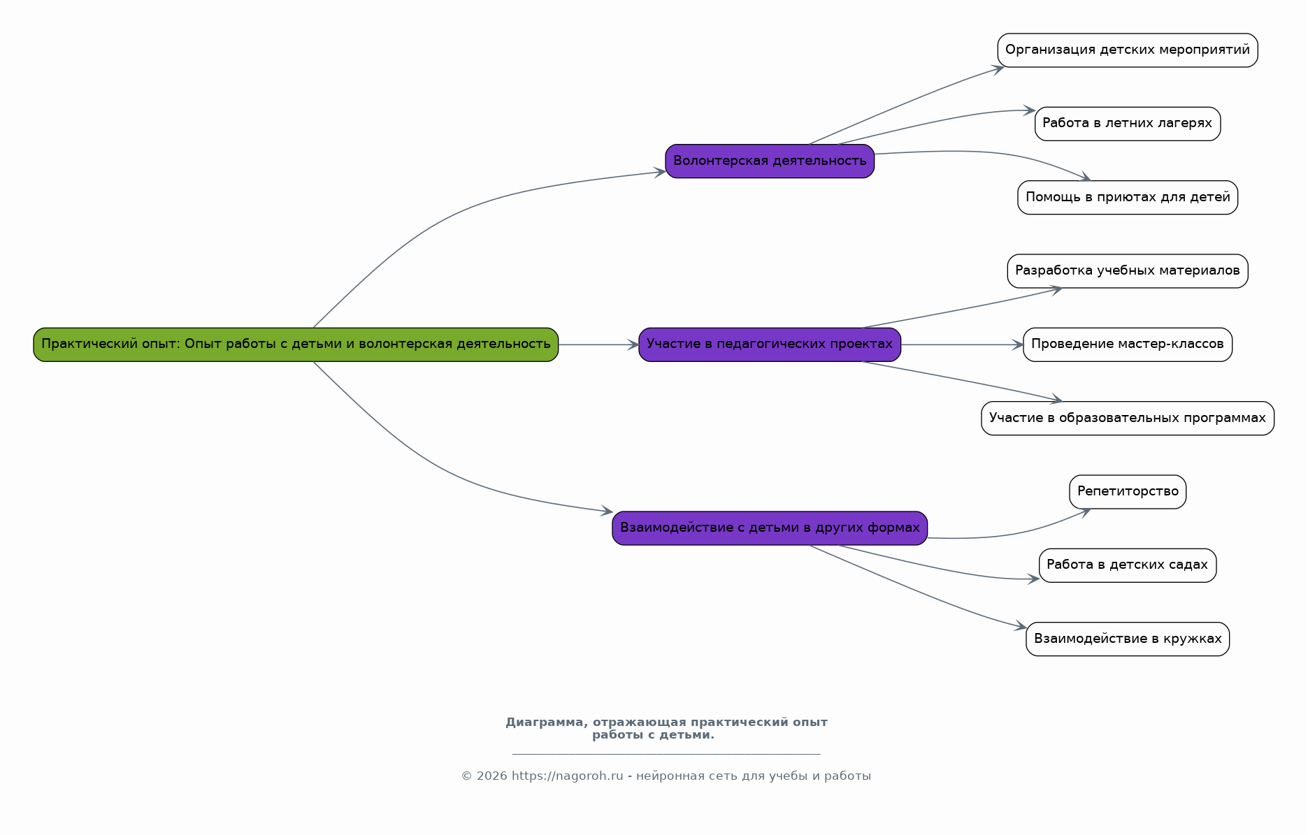
Практический опыт: Опыт работы с детьми и волонтерская деятельность

Содержимое раздела

В данном разделе будет представлен личный практический опыт работы с детьми, который может включать в себя волонтерскую деятельность, участие в педагогических проектах и другие формы взаимодействия с детьми. Будут описаны конкретные ситуации, задачи и результаты работы, а также приобретенные навыки и умения. Особое внимание будет уделено анализу этого опыта, полученным знаниям и извлеченным урокам. Будут продемонстрированы навыки применения теоретических знаний на практике и способность к самоанализу и улучшению. Раздел служит для подтверждения готовности к профессиональной деятельности.

Учебные достижения: Дипломы, сертификаты и портфолио

Содержимое раздела

В разделе будут представлены учебные достижения, которые подтверждают знания, навыки и интерес в области педагогики и образования. Будут представлены дипломы, сертификаты, грамоты, подтверждающие участие в образовательных мероприятиях. Будет продемонстрировано портфолио, включающее в себя примеры выполненных работ, проекты, разработанные методические материалы и другие материалы, демонстрирующие творческий потенциал и профессиональные интересы. Раздел подтверждает готовность к активному обучению и самосовершенствованию и представляет конкретные свидетельства достижений.

Планы на будущее: Цели и перспективы профессионального развития

Содержимое раздела

В этом разделе будут представлены планы на будущее, связанные с профессиональным развитием в области педагогики. Будут описаны цели, которые абитуриент ставит перед собой; а также стремление к дальнейшему обучению, участию в профессиональных сообществах и разработке собственных образовательных проектов. Особое внимание будет уделено готовности к непрерывному образованию и самосовершенствованию. Раздел демонстрирует мотивацию к успешной учебе в колледже, понимание важности профессионального роста и готовность внести вклад в развитие образовательной системы. Это демонстрирует долгосрочные цели кандидата и планируемый вклад в педагогику.

Список литературы

Содержимое раздела

В данном разделе будет представлен список использованной литературы, на которую ссылается самопрезентация. Список включает в себя основные научные труды, учебные пособия, статьи и другие источники, использованные при подготовке презентации. Список оформлен в соответствии с требованиями к цитированию и оформлению ссылок. Он подтверждает серьезность подхода к подготовке презентации и демонстрирует знание основных научных источников по выбранной тематике. Важно указать все книги, статьи, ресурсы и прочие материалы, из которых была почерпнута информация для самопрезентации.

Получи Такой Проект

До 90% уникальность
Готовый файл Word
15-30 страниц
Список источников по ГОСТ
Оформление по ГОСТ
Таблицы и схемы
Презентация

Создать Проект на любую тему за 5 минут

Создать

#5650578