Нейросеть

Санкт-Петербург: Историко-культурное наследие и современные вызовы

Нейросеть для проекта Гарантия уникальности Строго по ГОСТу Высочайшее качество Поддержка 24/7

Данный исследовательский проект посвящен всестороннему изучению Санкт-Петербурга как выдающегося центра мировой культуры и истории. Проект направлен на комплексный анализ различных аспектов жизни города, начиная от его основания и архитектурного облика, и заканчивая современными социокультурными тенденциями. В рамках исследования будет рассмотрена эволюция Санкт-Петербурга, его роль в формировании российской государственности и его вклад в мировую художественную сокровищницу. Особое внимание будет уделено анализу влияния исторических событий, градостроительных решений и культурных явлений на формирование уникального облика города. Проект предполагает изучение разнообразных материалов, включая исторические документы, архитектурные планы, произведения искусства и современные исследования, что позволит получить полное представление о динамичном развитии Санкт-Петербурга.

Идея:

Проект предполагает углубленное изучение истории и культуры Санкт-Петербурга, раскрывая его значение как центра мировой цивилизации. Цель - создание многогранного представления о городе, его прошлом, настоящем и будущем.

Продукт:

Результатом проекта станет исследовательская работа, включающая анализ исторических данных, архитектурных особенностей и культурных явлений. Будет создана интерактивная презентация, демонстрирующая ключевые аспекты истории и культуры Санкт-Петербурга.

Проблема:

В современном мире наблюдается недостаточная осведомленность о культурном и историческом значении Санкт-Петербурга, особенно среди молодого поколения. Существует необходимость в систематизации и актуализации знаний о городе.

Актуальность:

Проект актуален в связи с возрастающим интересом к культурному наследию и туристической привлекательности Санкт-Петербурга. Исследование способствует формированию целостного представления о роли города в российской и мировой истории.

Цель:

Цель проекта - провести комплексное исследование истории, культуры и современного облика Санкт-Петербурга. Задачи проекта охватывают широкий спектр вопросов, связанных с историей, архитектурой, искусством и современной городской жизнью.

Целевая аудитория:

Аудитория проекта – школьники старших классов, студенты, интересующиеся историей и культурой. Проект может быть интересен широкому кругу лиц, включая преподавателей и исследователей.

Задачи:

  • Изучение исторических документов и материалов, посвященных Санкт-Петербургу.
  • Анализ архитектурных особенностей и градостроительных решений города.
  • Исследование культурных явлений и произведений искусства, связанных с Санкт-Петербургом.
  • Создание презентации, отражающей основные аспекты истории и культуры города.

Ресурсы:

Для реализации проекта потребуются доступ к библиотечным фондам, архивам, а также современное компьютерное оборудование и программное обеспечение.

Роли в проекте:

Организует и координирует работу над проектом, отвечает за планирование, распределение задач и контроль за их выполнением. Руководитель осуществляет общее руководство, определяет стратегию исследования и обеспечивает связь с научными консультантами. Он также отвечает за подготовку итогового отчета и презентаций, а также за соблюдение сроков реализации проекта и координацию всех участников исследованния. Руководитель принимает окончательные решения по всем аспектам проекта.

Проводит сбор и анализ данных, изучает исторические источники, архитектурные планы и произведения искусства. Исследователь занимается систематизацией информации, подготовкой аналитических материалов и написанием разделов исследовательской работы. Он активно участвует в обсуждении полученных результатов, формулирует выводы и предложения, а также занимается обработкой данных и подготовкой графических материалов. Ему также может быть поручено проведение интервью и опросов.

Отвечает за визуальное оформление презентаций, создание иллюстраций и графических материалов для проекта. Дизайнер обеспечивает привлекательность и понятность визуальной информации, разрабатывает макеты, выбирает шрифты и цветовые решения. Он также отвечает за подготовку инфографики и других визуальных элементов, способствующих лучшему восприятию информации. Обладает знаниями в области графического дизайна и умением работать с соответствующими программами. Вносит вклад в общий визуальный стиль проекта.

Обеспечивает стилистическое единство и грамматическую правильность текста, проверяет фактологическую точность предоставленных данных. Редактор работает над улучшением структуры и логики изложения, а также над соответствием требованиям академического стиля. Он рецензирует материалы, вносит правки и корректировки, а также занимается подготовкой текста к публикации. Редактор также контролирует соблюдение правил цитирования и оформление списка литературы.

Наименование образовательного учреждения

Проект

на тему

Санкт-Петербург: Историко-культурное наследие и современные вызовы

Выполнил: ФИО

Руководитель: ФИО

Содержание

  • Введение 1
  • Исторический очерк основания и развития Санкт-Петербурга 2
  • Архитектурное наследие Санкт-Петербурга: стили и эпохи 3
  • Культурная жизнь Санкт-Петербурга: театры, музеи и искусство 4
  • Санкт-Петербург в годы войн и революций 5
  • Современный Санкт-Петербург: городская среда и общество 6
  • Экономика и туризм в Санкт-Петербурге 7
  • Влияние Санкт-Петербурга на русскую культуру 8
  • Перспективы развития Санкт-Петербурга 9
  • Список литературы 10

Введение

Содержимое раздела

Введение представляет собой первый раздел исследовательской работы, который формирует общий контекст для последующего анализа. В нем четко формулируется актуальность темы, обосновывается выбор Санкт-Петербурга в качестве объекта исследования, а также обозначаются цели и задачи проекта. Вводная часть раскрывает структуру работы, кратко описывает основные этапы исследования и методы, которые были применены для сбора и анализа данных. Кроме того, в этом разделе приводится обзор имеющихся исследований, highlighting gaps in the literature and establishing the significance of the project. Введение служит для привлечения внимания читателя и подготовки к восприятию основного содержания работы.

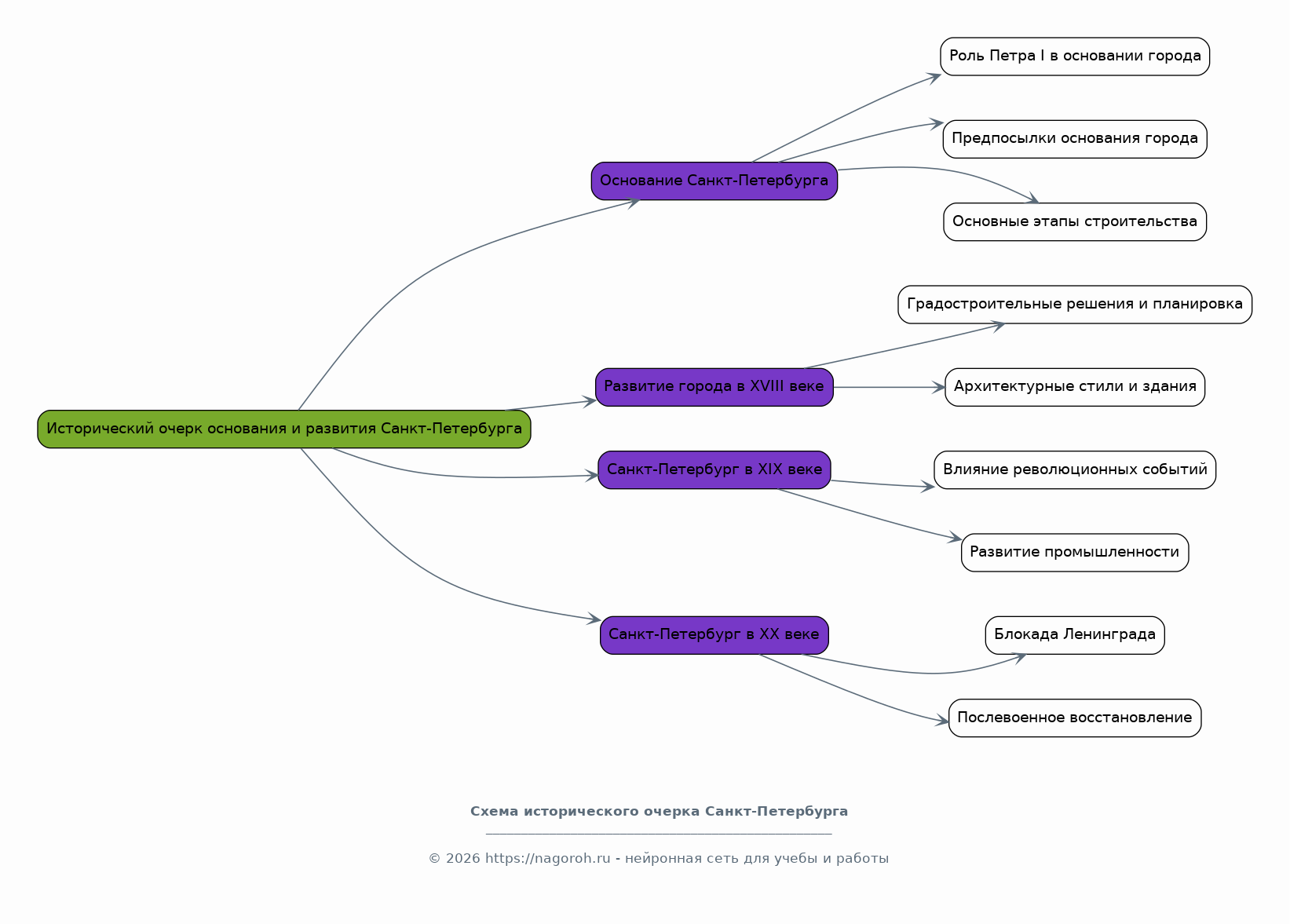
Исторический очерк основания и развития Санкт-Петербурга

Содержимое раздела

Этот раздел посвящен подробному рассмотрению истории основания Санкт-Петербурга и его последующего развития на протяжении веков. В нем анализируются политические, экономические и социальные факторы, которые способствовали рождению города, а также роль Петра I в его создании. Особое внимание уделяется ключевым этапам строительства, градостроительным решениям и архитектурному облику города. Здесь детально рассматриваются изменения в планировке, появление новых зданий и сооружений, а также влияние исторических событий на формирование уникального облика Санкт-Петербурга. Эта часть работы должна продемонстрировать глубокие знания об истории города.

Архитектурное наследие Санкт-Петербурга: стили и эпохи

Содержимое раздела

Раздел посвящен детальному анализу архитектурного наследия Санкт-Петербурга, рассматривая различные стили и эпохи, оказавшие влияние на формирование облика города. Анализируются основные архитектурные стили, представленные в Санкт-Петербурге, такие как барокко, классицизм, модерн, и их особенности. Раскрываются выдающиеся архитектурные сооружения, которые являются символами города (Зимний дворец, Петропавловская крепость, Исаакиевский собор и т.д.), а также их архитектурные и исторические особенности, а также вклад иностранных архитекторов в городскую застройку. Рассматривается эволюция архитектурных стилей и их влияние на городскую среду.

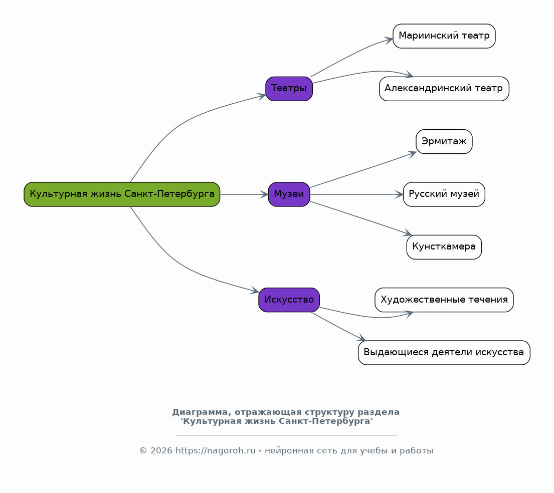
Культурная жизнь Санкт-Петербурга: театры, музеи и искусство

Содержимое раздела

Этот раздел посвящен исследованию культурной жизни Санкт-Петербурга, с акцентом на его культурные учреждения, театральные традиции, музейные коллекции и произведения искусства. Рассматривается история развития театров, таких как Мариинский театр и Александринский театр, их вклад в мировую культуру и значимость для города. Исследуется история создания и развития музеев (Эрмитаж, Русский музей, Кунсткамера). Анализируются художественные течения и выдающиеся деятели искусства, связанные с Санкт-Петербургом. В разделе уделяется достаточно внимания влиянию культурной жизни на формирование идентичности города и его международный имидж.

Санкт-Петербург в годы войн и революций

Содержимое раздела

Раздел фокусируется на ключевых исторических событиях, которые оказали значительное влияние на Санкт-Петербург, в частности, на периоды войн и революций. Анализируются последствия этих событий для города, включая разрушения, изменения в планировке и потери. Исследуется роль города в период различных войн, включая Великую Отечественную войну, и рассматриваются героические подвиги его жителей. Уделяется внимание влиянию революций на социальную структуру и культурную жизнь города. Анализируются последствия этих событий для архитектурного наследия и культурных ценностей Санкт-Петербурга.

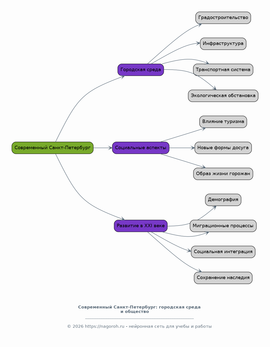
Современный Санкт-Петербург: городская среда и общество

Содержимое раздела

Этот раздел анализирует современный Санкт-Петербург, рассматривая его городскую среду, социальные аспекты и развитие в XXI веке. Исследуются вопросы градостроительства, инфраструктуры, транспортной системы и экологической обстановки. Рассматриваются социокультурные тенденции, включая влияние туризма, новые формы досуга и изменения в образе жизни горожан. Анализируется демографическая ситуация, миграционные процессы и проблемы социальной интеграции. Рассматриваются вопросы сохранения исторического наследия в контексте современного развития города.

Экономика и туризм в Санкт-Петербурге

Содержимое раздела

Этот раздел посвящен анализу экономической деятельности и туристической индустрии Санкт-Петербурга. Исследуется структура экономики города, включая ключевые отрасли и их вклад в городской бюджет. Анализируется влияние туризма на экономическое развитие Санкт-Петербурга, включая данные о количестве туристов, доходах от туризма и занятости в туристическом секторе. Рассматриваются вопросы развития инфраструктуры туризма, гостиничного бизнеса, ресторанного сектора и культурных мероприятий, привлекающих туристов. Обсуждаются проблемы и перспективы развития туризма, а также его влияние на окружающую среду.

Влияние Санкт-Петербурга на русскую культуру

Содержимое раздела

Раздел, посвященный влиянию Санкт-Петербурга на формирование и развитие русской культуры. Анализируется роль города как центра культуры, искусства, литературы и науки. Исследуется вклад города в русскую литературу, включая творчество известных писателей и поэтов, связанных с Санкт-Петербургом. Рассматриваются влияние города на развитие русской музыки, изобразительного искусства и театра. Анализируется роль Санкт-Петербурга в формировании русской идентичности и его место как одного из ведущих центров русской культуры. Это позволит лучше понять культурное наследие Петербурга.

Перспективы развития Санкт-Петербурга

Содержимое раздела

Раздел, рассматривающий перспективы развития Санкт-Петербурга в будущем. Анализируются основные факторы, влияющие на развитие города, включая демографические изменения, экономические тенденции и культурные тренды. Исследуются вопросы градостроительства, развития инфраструктуры, экологической устойчивости и сохранения исторического наследия. Рассматриваются новые проекты и стратегии, направленные на улучшение качества жизни горожан и привлечение инвестиций. Анализируются вызовы и возможности, стоящие перед городом в будущем, и формулируются рекомендации по устойчивому развитию Санкт-Петербурга.

Список литературы

Содержимое раздела

Список литературы представляет собой заключительный раздел исследовательской работы, в котором перечисляются все источники, использованные в процессе исследования. Этот раздел включает книги, статьи, архивные материалы, интернет-ресурсы и другие материалы, цитируемые или использованные в работе. Список литературы служит для подтверждения достоверности информации, обеспечения возможности проверки данных и соблюдения академических стандартов. Включение списка литературы является обязательным элементом любой исследовательской работы и демонстрирует глубину анализа и уважение к интеллектуальным достижениям других исследователей.

Получи Такой Проект

До 90% уникальность
Готовый файл Word
15-30 страниц
Список источников по ГОСТ
Оформление по ГОСТ
Таблицы и схемы
Презентация

Создать Проект на любую тему за 5 минут

Создать

#6195249