Нейросеть

Сценарное прогнозирование будущего Российской Федерации до 2030 года: Социально-экономические и политические перспективы

Нейросеть для проекта Гарантия уникальности Строго по ГОСТу Высочайшее качество Поддержка 24/7

Данный исследовательский проект посвящен разработке нескольких вероятных сценариев будущего России до 2030 года, учитывая текущие тенденции, вызовы и возможности. Проект предполагает комплексный анализ различных факторов, влияющих на развитие страны, включая экономические показатели, социальные изменения, политические процессы, технологический прогресс, а также внешнеполитические обстоятельства. Основной задачей является создание обоснованных и детализированных сценариев, которые могут быть использованы для стратегического планирования и принятия решений. В рамках работы будет проведено глубокое исследование исторических прецедентов, международных сравнений и экспертных оценок, что позволит сформировать целостное представление о возможных траекториях развития России в предстоящее десятилетие. Особое внимание будет уделено анализу рисков и возможностей, связанных с каждым сценарием, а также разработке рекомендаций для различных заинтересованных сторон, включая государственные органы, бизнес-сообщество и академические круги. Проект предусматривает использование методов сценарного планирования, экспертных оценок и статистического анализа для обеспечения максимальной объективности и достоверности результатов.

Идея:

Разработать несколько реалистичных сценариев будущего России до 2030 года, основываясь на всестороннем анализе текущих тенденций и потенциальных вызовов. Оценить влияние различных факторов на социально-экономическое и политическое развитие страны.

Продукт:

Представить детальные сценарии будущего России в виде аналитического отчета, включающего описание каждого сценария, оценку рисков и возможностей, а также рекомендации для заинтересованных сторон. Создать интерактивную онлайн-платформу для визуализации сценариев и облегчения доступа к информации.

Проблема:

Отсутствие четкого понимания долгосрочных перспектив развития России, что затрудняет принятие обоснованных стратегических решений. Необходимость в разработке детализированных и реалистичных сценариев будущего для эффективного планирования.

Актуальность:

Проект актуален в связи с высокой динамикой изменений в мире и необходимостью прогнозирования будущего для устойчивого развития страны. Результаты исследования будут полезны для разработки долгосрочных стратегий и адаптации к меняющимся условиям.

Цель:

Разработать несколько сценариев будущего России до 2030 года, учитывающих различные факторы, влияющие на развитие страны. Предоставить рекомендации для различных заинтересованных сторон на основе проведенного анализа.

Целевая аудитория:

Исследование ориентировано на широкий круг заинтересованных сторон, включая представителей государственных органов, бизнес-сообщества, академических кругов и общественных организаций. Результаты будут полезны для стратегического планирования и принятия решений на различных уровнях.

Задачи:

  • Проведение обзора существующих исследований и данных о тенденциях развития России.
  • Разработка методологии сценарного планирования и выбор ключевых факторов.
  • Формирование сценариев будущего России до 2030 года, учитывая различные факторы.
  • Анализ рисков и возможностей, связанных с каждым сценарием, и разработка рекомендаций.
  • Визуализация сценариев и представление результатов в понятной форме.

Ресурсы:

Для реализации проекта потребуются доступ к базам данных, экспертные оценки, программное обеспечение для анализа данных и визуализации, а также финансирование для организации рабочих встреч и командировок.

Роли в проекте:

Отвечает за общее руководство проектом, определение целей и задач, координацию работы исследовательской группы, контроль качества выполнения работ и представление результатов. Руководитель проекта также отвечает за взаимодействие с заказчиками, экспертами и другими заинтересованными сторонами, обеспечивая своевременное и эффективное выполнение всех этапов проекта. Он принимает решения по всем ключевым вопросам, связанным с проектом, и несет ответственность за успешное достижение поставленных целей.

Занимается сбором, обработкой и анализом данных, необходимых для разработки сценариев будущего. Аналитик данных использует статистические методы, программное обеспечение и базы данных для выявления закономерностей, тенденций и взаимосвязей между различными факторами. Он предоставляет результаты анализа исследовательской группе, участвует в формировании сценариев и готовит отчеты, содержащие статистические данные и выводы. Аналитик данных также отвечает за валидацию данных и обеспечение их точности.

Участвует в разработке сценариев будущего, используя свои знания и опыт в области экономики, социологии, политологии и других смежных областях. Эксперт анализирует текущие тенденции, оценивает риски и возможности, а также разрабатывает альтернативные сценарии развития. Он предоставляет экспертные оценки, участвует в обсуждениях и корректирует сценарии в соответствии с полученной информацией. Эксперт также помогает в подготовке аналитических отчетов и презентаций.

Отвечает за представление результатов исследования в наглядной и понятной форме. Специалист по визуализации разрабатывает графики, диаграммы, инфографику и интерактивные элементы, которые позволяют пользователям лучше понять сложные данные. Он использует специализированное программное обеспечение для визуализации, а также участвует в создании презентаций и отчетов. Специалист по визуализации также обеспечивает удобство интерфейса и доступность информации для широкой аудитории.

Наименование образовательного учреждения

Проект

на тему

Сценарное прогнозирование будущего Российской Федерации до 2030 года: Социально-экономические и политические перспективы

Выполнил: ФИО

Руководитель: ФИО

Содержание

  • Введение 1
  • Теоретические основы сценарного планирования 2
  • Анализ социально-экономических тенденций в России 3
  • Анализ политических факторов и внешнеполитической среды 4
  • Методология разработки сценариев 5
  • Сценарий 1: Консервативный сценарий 6
  • Сценарий 2: Сценарий умеренных реформ 7
  • Сценарий 3: Сценарий радикальных изменений 8
  • Заключение 9
  • Список литературы 10

Введение

Содержимое раздела

Введение представляет собой важную часть любого исследовательского проекта, так как она служит основой для понимания темы и целей исследования. В данном разделе будет представлена общая информация о проекте, его целях и задачах, а также обоснование актуальности выбранной темы. Будут обозначены основные исследовательские вопросы, на которые предстоит ответить в ходе работы. Вводная часть также включает обзор методологии исследования, описание используемых методов и подходов, а также структуру работы. Важным элементом является краткий обзор существующих исследований по теме, что позволяет определить место данного проекта в контексте уже имеющихся знаний. Кроме того, введение содержит определение ключевых понятий и терминов, используемых в работе.

Теоретические основы сценарного планирования

Содержимое раздела

В данном разделе будет представлен обзор теоретических основ сценарного планирования, его истории возникновения и развития, основных принципов и методологических подходов. Будут рассмотрены различные типы сценариев, их преимущества и недостатки, а также области применения. Особое внимание будет уделено анализу ключевых концепций, используемых в сценарном планировании, таких как неопределенность, факторы влияния, драйверы изменений и альтернативные сценарии. Раздел также включает обзор современных подходов к сценарному планированию, учитывающих различные факторы, влияющие на будущее. Кроме того, будет рассмотрен опыт применения сценарного планирования в различных областях.

Анализ социально-экономических тенденций в России

Содержимое раздела

Раздел посвящен анализу текущих социально-экономических тенденций, определяющих траекторию развития России. Будут рассмотрены ключевые показатели, такие как темпы экономического роста, уровень инфляции, динамика занятости и безработицы, состояние социальной сферы, уровень жизни населения и другие важные факторы. Анализ будет включать изучение исторических данных, статистических показателей и экспертных оценок для выявления основных трендов и закономерностей. Особое внимание будет уделено анализу влияния глобальных экономических и политических факторов на ситуацию в России. Будут рассмотрены основные вызовы и возможности, стоящие перед страной. Результаты анализа послужат основой для формирования сценариев.

Анализ политических факторов и внешнеполитической среды

Содержимое раздела

Этот раздел посвящен анализу политических факторов, определяющих будущее России. Будут рассмотрены основные политические институты, процессы и тенденции, влияющие на развитие страны. Будет произведен анализ взаимоотношений между основными политическими акторами, включая правительство, парламент, политические партии и общественные организации. Особое внимание будет уделено исследованию роли внешней политики, геополитической обстановки, международных отношений и их влияния на внутреннюю ситуацию в России. Будет рассмотрено влияние санкций, торговых ограничений и других внешних факторов. Анализ будет основан на данных, экспертных оценках и новостных источниках.

Методология разработки сценариев

Содержимое раздела

В данном разделе будет детально описана методология, используемая для разработки сценариев будущего России. Будут представлены этапы сценарного планирования, начиная от определения целей и задач исследования до анализа данных, выявления ключевых факторов и формирования сценариев. Будут описаны методы сбора и анализа данных, используемые инструменты и программное обеспечение. Особое внимание будет уделено методам оценки рисков и возможностей, а также способам верификации сценариев. Будет представлен алгоритм формирования сценариев, включая выбор ключевых факторов, построение матриц влияний, определение критических переменных, а также описание критериев для оценки и выбора наилучших сценариев.

Сценарий 1: Консервативный сценарий

Содержимое раздела

Этот раздел посвящен описанию консервативного сценария развития России до 2030 года. Будут представлены основные предпосылки, ключевые факторы и предполагаемые результаты этого сценария. Будет проанализировано влияние консервативных тенденций в политике, экономике и социальной сфере. Будут рассмотрены возможные риски и возможности, связанные с этим сценарием, включая изменения в демографии, технологиях, международной торговле и отношениях. Будут представлены основные тренды, ожидаемые в различных секторах экономики, а также в социальной сфере. Особое внимание уделено роли государства и его влиянию на различные аспекты жизни общества. Этот сценарий предполагает медленные изменения и сохранение статус-кво.

Сценарий 2: Сценарий умеренных реформ

Содержимое раздела

Данный раздел посвящен описанию сценария умеренных реформ. Будут представлены основные предпосылки, ключевые факторы и предполагаемые результаты этого сценария. Рассмотрено влияние проводимых реформ на социально-экономическое развитие страны. Особое внимание уделено изменениям в политической системе, экономике и социальных отношениях. В рамках этого сценария будут проанализированы риски и возможности, связанные с проведением реформ, а также оценка их долгосрочного эффекта. Представлены основные изменения, ожидаемые в различных секторах экономики, в том числе развитие инноваций и цифровизации. Рассмотрена роль государства в проведении реформ и его взаимодействие с различными заинтересованными сторонами. Этот сценарий предполагает постепенные, но существенные преобразования.

Сценарий 3: Сценарий радикальных изменений

Содержимое раздела

В этом разделе будет представлен сценарий радикальных изменений, предполагающий значительные преобразования в различных сферах жизни России до 2030 года. Будут описаны основные предпосылки, ключевые факторы и предполагаемые результаты этого сценария. Рассмотрено влияние радикальных перемен на политическую систему, экономику и социальную сферу. Анализируются риски и возможности, связанные с данным сценарием, включая возможные социальные потрясения, экономические кризисы и внешнеполитические вызовы. Особое внимание уделено роли технологических инноваций, глобальных трендов и изменений в международной обстановке. Рассмотрены основные изменения, ожидаемые в различных секторах экономики и социальной сфере. Этот сценарий предполагает кардинальные преобразования во всех областях жизни.

Заключение

Содержимое раздела

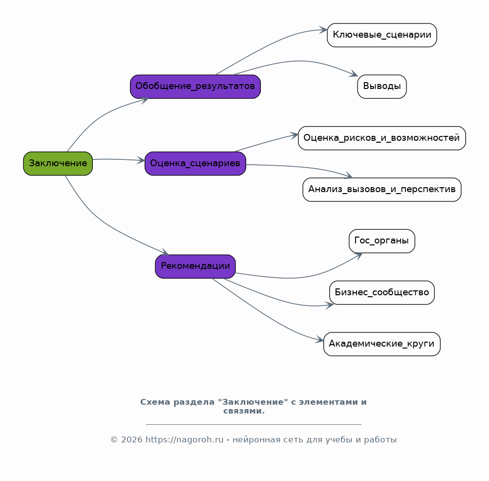
Заключительный раздел подводит итоги исследования, обобщая полученные результаты и делая выводы. Здесь будут представлены основные сценарии будущего России до 2030 года, их ключевые характеристики и прогнозы. Будет произведена оценка рисков и возможностей, связанных с каждым сценарием, а также обобщены основные вызовы и перспективы развития. В заключении будут сформулированы рекомендации для различных заинтересованных сторон, включая государственные органы, бизнес-сообщество и академические круги. Будет подчеркнута важность сценарного планирования для принятия эффективных стратегических решений в условиях неопределенности. Будут обозначены области для дальнейших исследований, а также предложены пути для реализации полученных результатов.

Список литературы

Содержимое раздела

В данном разделе представлен список использованных источников, включая научные статьи, книги, аналитические отчеты, статистические данные и другие материалы, которые были использованы в ходе исследования. Список литературы содержит полные библиографические описания каждого источника, включая авторов, названия, издательства, даты публикации и другие необходимые детали. Источники представлены в соответствии с принятыми нормами цитирования (например, ГОСТ или APA). Раздел структурирован в алфавитном порядке или по категориям (например, книги, статьи, онлайн-ресурсы). Список литературы является важной частью любой научной работы, подтверждая достоверность исследования и позволяя читателям ознакомиться с использованными источниками.

Получи Такой Проект

До 90% уникальность
Готовый файл Word
15-30 страниц
Список источников по ГОСТ
Оформление по ГОСТ
Таблицы и схемы
Презентация

Создать Проект на любую тему за 5 минут

Создать

#5723227