Нейросеть

Семейные традиции в России: Сохранение культурного наследия и укрепление внутрисемейных связей в современном обществе

Нейросеть для проекта Гарантия уникальности Строго по ГОСТу Высочайшее качество Поддержка 24/7

Данный исследовательский проект посвящен всестороннему изучению семейных традиций в современной России, их роли в сохранении культурного наследия и влиянию на укрепление семейных уз. Проект охватывает широкий спектр вопросов, начиная от исторических корней и эволюции семейных обычаев до их текущего состояния и перспектив развития. Особое внимание уделяется анализу практик передачи традиций между поколениями, выявлению факторов, способствующих сохранению и трансформации семейных ценностей, а также оценке влияния социальных и экономических изменений на семейную жизнь. Исследование будет опираться на комплексный подход, сочетающий в себе теоретический анализ, эмпирические исследования и сравнительный анализ данных. В рамках проекта планируется проведение социологических опросов, анализ архивных материалов, изучение научной литературы и проведение экспертных интервью. Результаты исследования позволят выявить ключевые тенденции в области семейных традиций, оценить их значимость для российского общества и разработать рекомендации по сохранению и развитию традиционных ценностей в современных условиях.

Идея:

Изучить роль семейных традиций в сохранении культурного наследия и укреплении внутрисемейных связей в современной России. Определить факторы, влияющие на сохранение и трансформацию семейных ценностей, а также предложить рекомендации по их поддержке.

Продукт:

Результатом проекта станет аналитический отчет, содержащий детальный анализ семейных традиций в России, включающий статистические данные, результаты опросов и экспертные оценки. Будут разработаны методические рекомендации для образовательных учреждений и общественных организаций по сохранению и популяризации семейных ценностей.

Проблема:

В современном обществе наблюдается снижение значимости семейных традиций, вызванное различными факторами, такими как глобализация, изменение социальных ролей и экономические трудности. Отсутствие систематизированных данных и комплексного анализа приводит к непониманию важности семейных ценностей для гармоничного развития личности и общества.

Актуальность:

Актуальность исследования обусловлена необходимостью сохранения культурного наследия и укрепления социальных связей в российском обществе. Понимание роли семейных традиций способствует формированию устойчивой системы ценностей, укреплению института семьи и повышению качества жизни населения.

Цель:

Целью данного исследования является всесторонний анализ семейных традиций в России, выявление их влияния на социальное благополучие и разработка рекомендаций по их сохранению и развитию. Проект направлен на углубленное понимание роли семейных ценностей в современном российском обществе.

Целевая аудитория:

Аудиторией данного проекта являются студенты, изучающие социологию, культурологию, этнографию и другие гуманитарные дисциплины, а также преподаватели, научные сотрудники и специалисты, занимающиеся вопросами семьи и культурного наследия. Результаты исследования будут интересны широкой общественности, включая представителей общественных организаций, государственных органов и всех, кто заинтересован в сохранении и развитии семейных ценностей.

Задачи:

  • Провести обзор научной литературы по теме исследования, включая работы российских и зарубежных авторов.
  • Разработать методику проведения социологических опросов и провести анкетирование среди различных групп населения.
  • Проанализировать архивные материалы, связанные с семейными традициями, включая документы, фотографии и письма.
  • Провести экспертные интервью с представителями разных поколений, чтобы выявить восприятие семейных ценностей.
  • Разработать рекомендации по сохранению и популяризации семейных традиций, направленные на различные целевые аудитории.

Ресурсы:

Для реализации проекта потребуются доступ к специализированной научной литературе, финансирование для проведения социологических опросов и командировок, а также компьютерное оборудование и программное обеспечение для обработки данных.

Роли в проекте:

Осуществляет общее руководство проектом, координирует работу команды, отвечает за разработку методологии исследования, анализ данных, подготовку отчетов и презентацию результатов. Руководитель проекта также контролирует соблюдение сроков и бюджета проекта, организует и проводит встречи команды.

Отвечает за разработку анкет для социологических опросов, организацию и проведение опросов, сбор и обработку данных, анализ статистической информации, подготовку отчетов и презентаций. Социолог-исследователь также участвует в разработке методологии исследования и интерпретации полученных результатов.

Предоставляет экспертные знания и консультации по вопросам, связанным с семейными традициями, участвует в анализе данных, интерпретации результатов исследования, подготовке отчетов и рекомендаций. Эксперт также может проводить интервью с представителями различных поколений и участвовать в разработке методических материалов.

Отвечает за обработку и анализ данных, полученных в ходе исследования, используя статистические методы и программное обеспечение. Аналитик данных готовит графики, диаграммы и таблицы, необходимые для представления результатов исследования, а также участвует в интерпретации данных и подготовке отчетов.

Наименование образовательного учреждения

Проект

на тему

Семейные традиции в России: Сохранение культурного наследия и укрепление внутрисемейных связей в современном обществе

Выполнил: ФИО

Руководитель: ФИО

Содержание

  • Введение 1
  • Теоретические основы исследования семейных традиций 2
  • Исторический обзор семейных традиций в России 3
  • Современное состояние семейных традиций в России 4
  • Влияние социально-экономических факторов на семейные традиции 5
  • Методология эмпирического исследования 6
  • Результаты эмпирического исследования 7
  • Обсуждение результатов и их интерпретация 8
  • Заключение 9
  • Список литературы 10

Введение

Содержимое раздела

В разделе "Введение" будет представлено обоснование актуальности выбранной темы исследования, сформулированы цели и задачи проекта, а также обозначена методология исследования. Будет дана общая характеристика существующих исследований в области семейных традиций в России, определены основные понятия и термины, используемые в работе. Обозначены основные этапы исследования и ожидаемые результаты. Раздел также включает в себя краткую историческую справку о развитии семейных традиций в России.

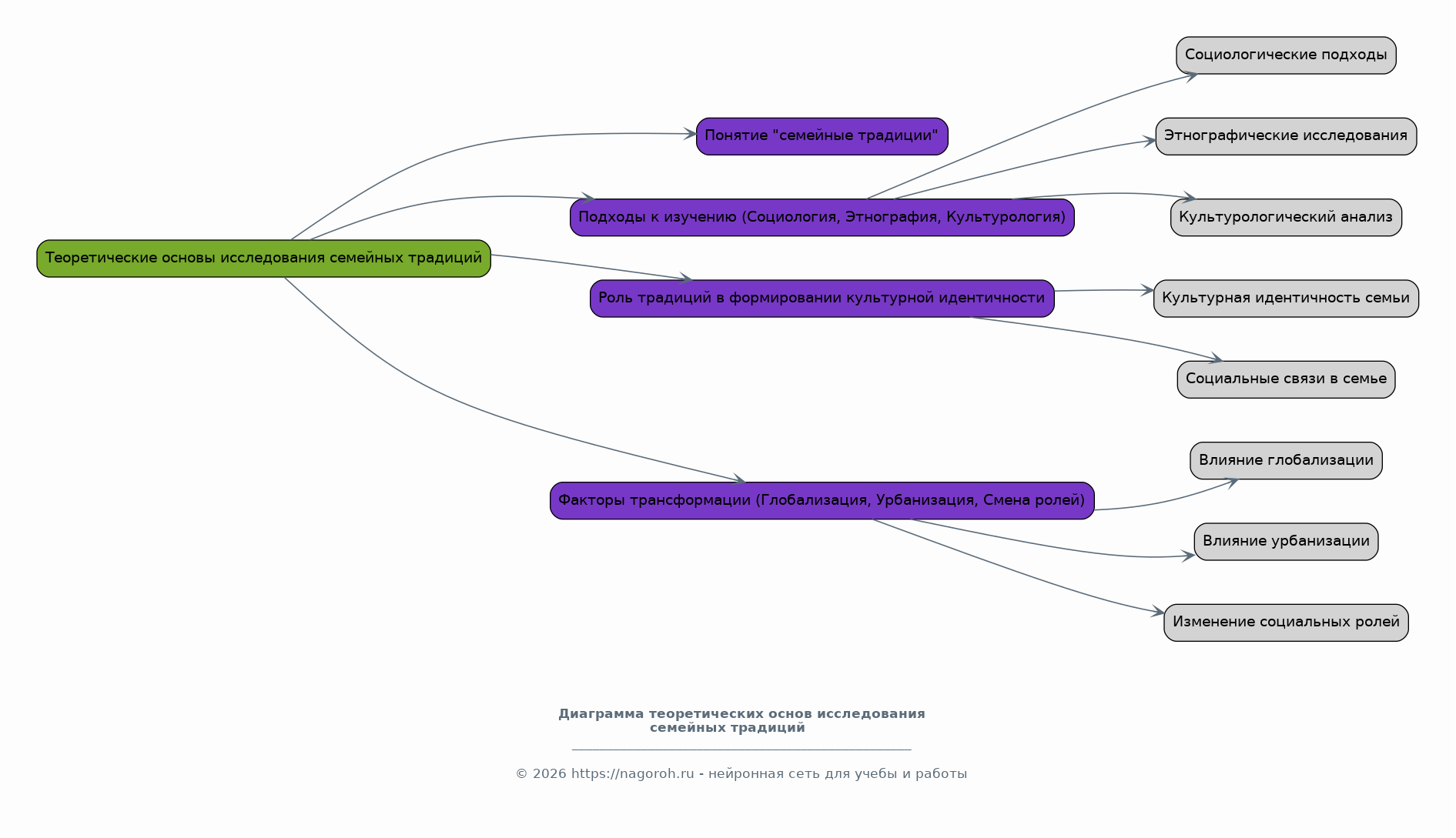
Теоретические основы исследования семейных традиций

Содержимое раздела

В этом разделе будет представлен теоретический анализ понятия "семейные традиции", рассмотрены различные подходы к их изучению в социологии, этнографии и культурологии. Будет проанализирована роль традиций в формировании культурной идентичности и укреплении социальных связей. Рассмотрены основные факторы, влияющие на сохранение и трансформацию семейных традиций в современном обществе, включая влияние глобализации, урбанизации и изменения социальных ролей.

Исторический обзор семейных традиций в России

Содержимое раздела

Раздел посвящен историческому анализу развития семейных традиций в России с древних времен до современности. Будет рассмотрена эволюция семейных укладов, обрядов и ценностей в различные исторические периоды, включая дореволюционную Россию, советский период и постсоветское время. Анализ изменений в структуре семьи, функциях, традициях, обрядах и их влияние на культурное наследие. Особое внимание будет уделено влиянию исторических событий и социальных изменений на семейную жизнь.

Современное состояние семейных традиций в России

Содержимое раздела

В этом разделе будет представлен анализ современных семейных традиций в России, основанный на данных социологических опросов, статистических исследований и экспертных оценок. Будут рассмотрены основные типы семейных традиций, их распространенность в различных социальных группах и регионах. Анализ текущих тенденций в области семейных отношений, выявление факторов, способствующих сохранению и трансформации традиций, а также проблем и вызовов, стоящих перед российскими семьями.

Влияние социально-экономических факторов на семейные традиции

Содержимое раздела

Раздел посвящен анализу влияния социально-экономических факторов на семейные традиции в России. Рассмотрено влияние уровня доходов, жилищных условий, образования и занятости на сохранение и трансформацию семейных ценностей. Исследование включает анализ влияния экономических кризисов, социальных изменений и государственной политики на семейную жизнь и проявление традиций. Особое внимание уделяется выявлению взаимосвязей между социально-экономическими условиями и отношением к семейным ценностям.

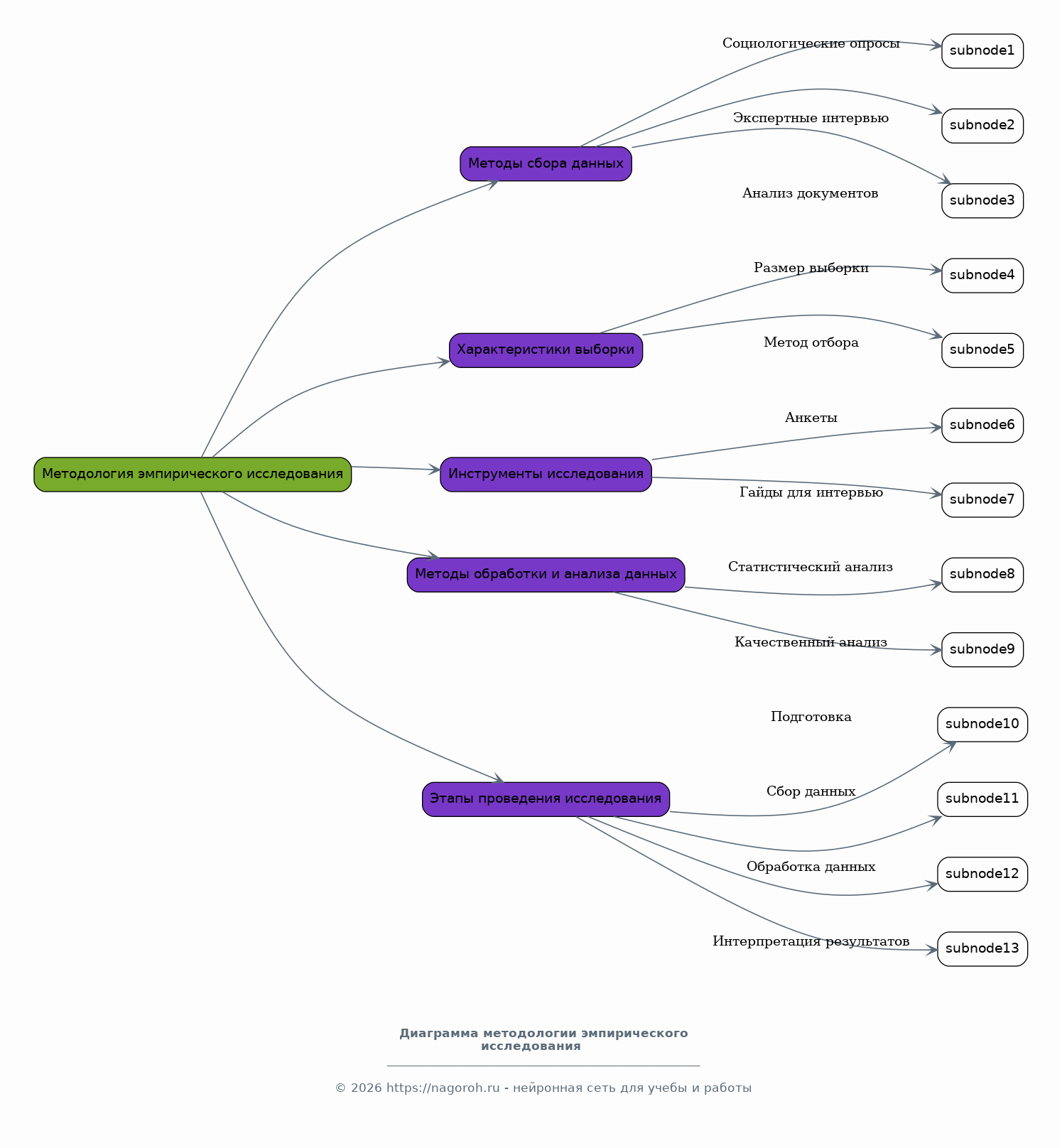
Методология эмпирического исследования

Содержимое раздела

В данном разделе будет подробно описана методология эмпирического исследования, включающая в себя обоснование выбора методов сбора данных (социологические опросы, экспертные интервью, анализ документов), характеристики выборки, инструменты исследования (анкеты, гайды для интервью), а также методы обработки и анализа данных. Будут раскрыты принципы этики исследования и меры по обеспечению конфиденциальности данных. Описаны этапы проведения исследования, включая подготовку, сбор данных, обработку и интерпретацию результатов.

Результаты эмпирического исследования

Содержимое раздела

В данном разделе будут представлены основные результаты эмпирического исследования, полученные в ходе социологических опросов и экспертных интервью. Будут проанализированы данные о распространенности различных семейных традиций в различных социальных группах и регионах, выявлены факторы, влияющие на их сохранение и трансформацию. Представлены статистические данные, графики и таблицы, иллюстрирующие основные выводы исследования. Особое внимание уделено анализу восприятия семейных ценностей различными поколениями.

Обсуждение результатов и их интерпретация

Содержимое раздела

В этом разделе будет проведен глубокий анализ и интерпретация полученных в ходе исследования результатов. Результаты будут сопоставлены с данными, полученными в других исследованиях, а также с теоретическими положениями. Будет дана оценка роли семейных традиций в формировании культурной идентичности и укреплении социальных связей. Обсуждены основные выводы, сделанные на основе эмпирических данных, и их значение для понимания современного состояния семейных отношений в России.

Заключение

Содержимое раздела

В заключении будут подведены итоги проведенного исследования, сформулированы основные выводы, полученные в результате анализа данных. Будет представлена общая картина состояния семейных традиций в России, определена их роль в сохранении культурного наследия и укреплении семейных связей. Будут сформулированы рекомендации по сохранению и популяризации семейных ценностей, направленные на различные целевые аудитории, включая образовательные учреждения, общественные организации и государственные органы.

Список литературы

Содержимое раздела

В разделе "Список литературы" будет представлен полный перечень использованных источников, включая научные статьи, монографии, статистические сборники, нормативные акты и интернет-ресурсы. Список будет составлен в соответствии с требованиями к оформлению научных работ, с указанием авторов, названий, издательств, годов издания и страниц. Материалы будут систематизированы и разделены по типам источников для удобства использования читателями.

Получи Такой Проект

До 90% уникальность
Готовый файл Word
15-30 страниц
Список источников по ГОСТ
Оформление по ГОСТ
Таблицы и схемы
Презентация

Создать Проект на любую тему за 5 минут

Создать

#5438230