Нейросеть

Симфония: Отражение Истории и Современности в Музыкальном Искусстве

Нейросеть для проекта Гарантия уникальности Строго по ГОСТу Высочайшее качество Поддержка 24/7

Данный исследовательский проект посвящен глубокому изучению эволюции симфонической музыки, начиная с ее зарождения и до современных трансформаций. Проект охватывает широкий спектр вопросов, связанных с композицией, оркестровкой, влиянием исторических и культурных контекстов, а также восприятием симфонической музыки различными аудиториями. Исследование включает анализ ключевых произведений и композиторов, рассмотрение изменений в инструментальном составе оркестров, а также исследование новых форм и техник, применяемых в современной симфонической музыке. Особое внимание уделяется влиянию социальных и технологических изменений на развитие музыкального искусства. Прогнозируется, что результаты исследования внесут вклад в понимание роли симфонической музыки в современном мире и ее перспектив.

Идея:

Изучить трансформацию симфонической музыки через призму времени, выявляя ключевые изменения в композиционных техниках и социокультурном контексте. Проанализировать влияние технологического прогресса и социокультурных изменений на развитие симфонической музыки и ее восприятие.

Продукт:

Результатом проекта станет аналитический отчет с детальным обзором эволюции симфонической музыки, включая сравнительный анализ ключевых произведений и композиторов. Также будет подготовлена презентация, демонстрирующая основные этапы развития симфонической музыки.

Проблема:

Современное восприятие симфонической музыки часто ограничено стереотипами и недостатком знаний о ее историческом развитии, что затрудняет полноценное понимание и оценку музыкального искусства. Недостаточное внимание к историческому контексту и социокультурным факторам, влияющим на создание и восприятие симфонической музыки.

Актуальность:

Проект актуален в контексте возрастающего интереса к культурному наследию и необходимости сохранения традиций классической музыки. Исследование способствует расширению аудитории симфонической музыки, углубляя понимание ее исторической и культурной значимости.

Цель:

Цель проекта - провести комплексный анализ эволюции симфонической музыки от классицизма до современности, выявить основные тенденции и трансформации в композиции, оркестровке и восприятии. Исследовать влияние исторических, социальных и технологических факторов на развитие симфонической музыки и ее роль в современном обществе.

Целевая аудитория:

Проект предназначен для учащихся старших классов, интересующихся музыкой, историей и культурой. Он также будет полезен для студентов музыкальных учебных заведений, преподавателей и всех, кто хочет расширить свои знания о симфонической музыке.

Задачи:

  • Изучение научной литературы по истории музыки, теории композиции и оркестровке.
  • Анализ музыкальных произведений различных эпох и стилей.
  • Проведение сравнительного анализа изменений в оркестровке и композиционных техниках.
  • Исследование влияния исторических и культурных факторов на развитие симфонической музыки.
  • Подготовка отчета и презентации с результатами исследования.

Ресурсы:

Для реализации проекта потребуются доступ к музыкальным произведениям, книгам, статьям, а также программное обеспечение для анализа и обработки данных.

Роли в проекте:

Отвечает за общее руководство проектом, координацию работы, планирование и контроль сроков, а также за подготовку итогового отчета. Руководитель обеспечивает соответствие исследования поставленным целям и задачам, а также координирует работу других участников, обеспечивая эффективное взаимодействие и достижение намеченных результатов. Он также отвечает за решение возникающих проблем и принятие решений.

Проводит анализ музыкальных произведений, изучает исторические и культурные контексты, выявляет основные тенденции и трансформации в композиции и оркестровке. Аналитик собирает и систематизирует данные, проводит сравнительный анализ, готовит графики и таблицы, необходимые для представления результатов исследования. Он также участвует в написании разделов отчета и подготовке презентации.

Проводит поиск и изучение научной литературы, статей и других источников, необходимых для проведения исследования. Исследователь занимается сбором информации, ее анализом и систематизацией, а также участвует в написании обзора литературы и подготовке библиографии. Он также оказывает помощь в анализе музыкальных произведений и подготовке презентационных материалов.

Отвечает за визуальное оформление презентации и других материалов проекта. Дизайнер разрабатывает макеты, выбирает шрифты, графические элементы и цветовую палитру, обеспечивая стильное и информативное представление данных. Он также отвечает за разработку инфографики и других визуальных элементов, которые помогут наглядно представить результаты исследования.

Наименование образовательного учреждения

Проект

на тему

Симфония: Отражение Истории и Современности в Музыкальном Искусстве

Выполнил: ФИО

Руководитель: ФИО

Содержание

  • Введение 1
  • Исторический контекст развития симфонической музыки 2
  • Эволюция оркестрового состава и инструментовки 3
  • Ключевые композиторы и их вклад в развитие симфонии 4
  • Современные тенденции в симфонической музыке 5
  • Влияние социокультурных факторов на развитие симфонии 6
  • Технологии в симфонической музыке 7
  • Анализ конкретных произведений 8
  • Восприятие симфонической музыки различными аудиториями 9
  • Заключение 10
  • Список литературы 11

Введение

Содержимое раздела

Введение в проект, где обосновывается актуальность темы, формулируются цели и задачи исследования, а также обозначается структура работы. Здесь будут представлены основные понятия, используемые в исследовании, и обзор литературы по теме. Введение служит для привлечения внимания к проблеме и формирования у читателя понимания значимости исследования симфонической музыки в современном контексте. Описывается методология исследования и ожидаемые результаты.

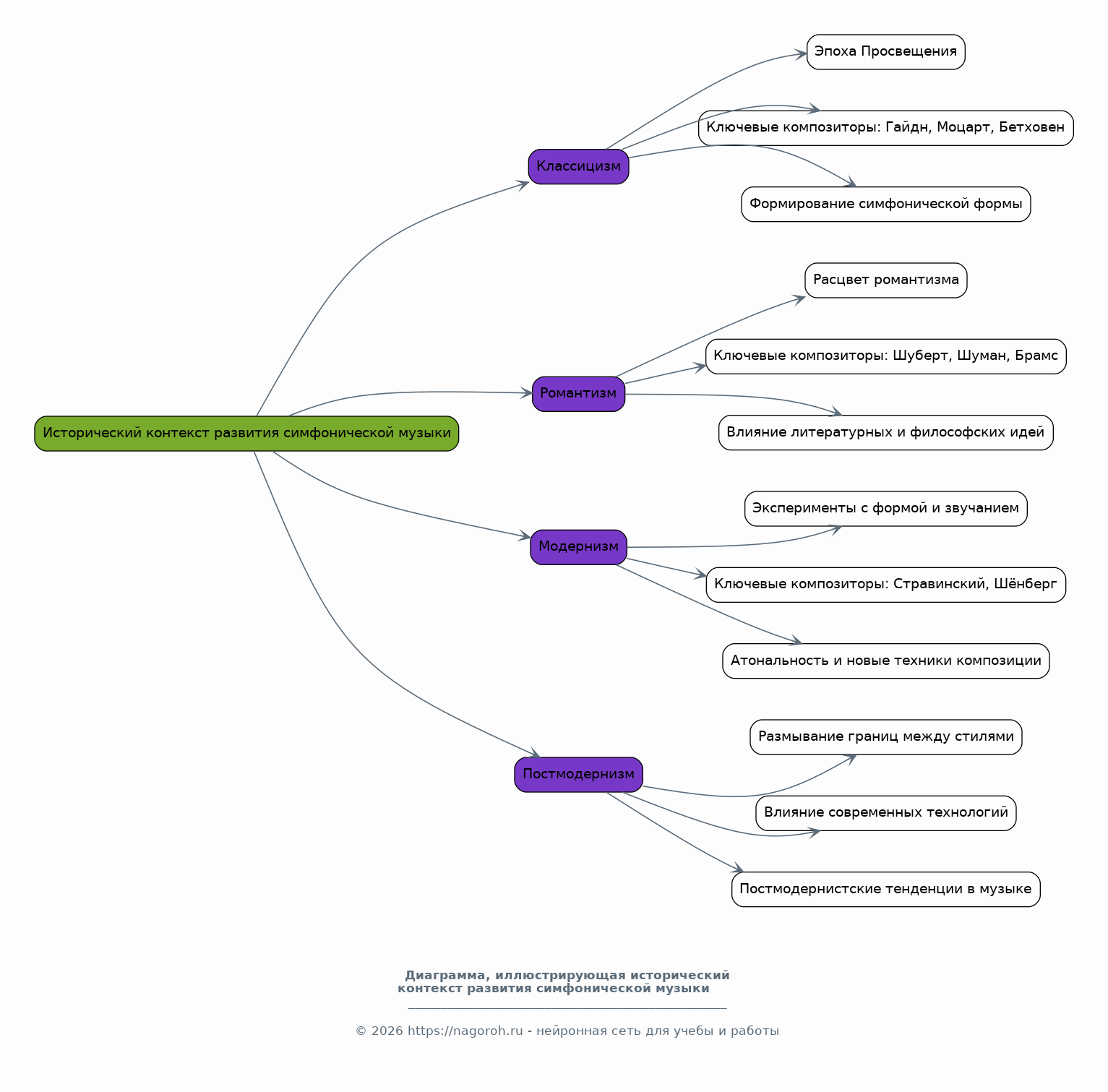
Исторический контекст развития симфонической музыки

Содержимое раздела

Обзор исторических этапов развития симфонической музыки, начиная с классицизма и до современности. Рассматриваются ключевые композиторы, произведения и стили каждого периода. Анализируется влияние исторических событий, социальных изменений и культурных тенденций на формирование симфонического репертуара. Особое внимание уделяется влиянию эпохи Просвещения, романтизма, Модернизма и постмодернизма на развитие симфонического жанра, рассматриваются особенности музыкального языка.

Эволюция оркестрового состава и инструментовки

Содержимое раздела

Анализ изменений в составе оркестра и инструментальной палитре в разные эпохи. Исследуются эволюция инструментов, новые техники игры и их влияние на звучание симфонической музыки. Рассматриваются примеры оркестровых решений, применяемых композиторами для достижения различных художественных эффектов, и влияние этого на формирование звукового образа произведения, а также развитие симфонического звучания в целом. Рассматривается роль дирижера и его влияние на оркестровое исполнение.

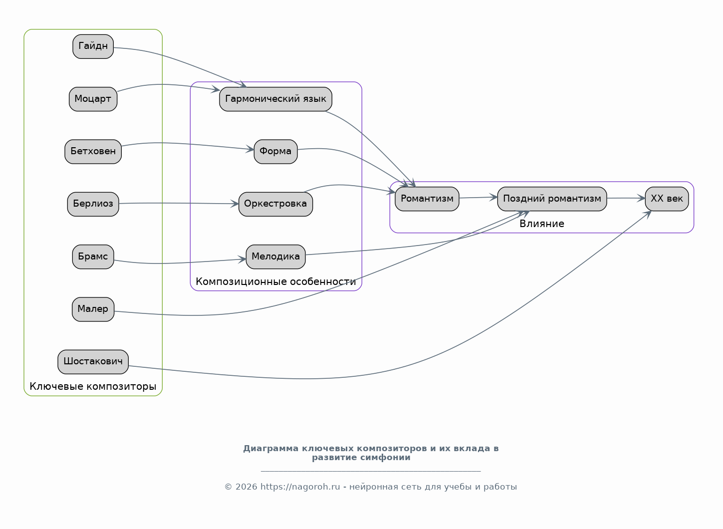
Ключевые композиторы и их вклад в развитие симфонии

Содержимое раздела

Обзор творческого пути и наиболее значимых произведений ключевых композиторов разных эпох, внесших вклад в развитие симфонической музыки (Гайдн, Моцарт, Бетховен, Берлиоз, Брамс, Малер, Шостакович и др.). Анализируются их композиционные техники, стилистические особенности и влияние на последующие поколения композиторов. Рассматривается роль композитора в формировании музыкального языка и его влияние на слушателей. Анализируются их композиционные приемы, новаторские решения и вклад в развитие симфонического жанра.

Современные тенденции в симфонической музыке

Содержимое раздела

Изучение современных направлений в симфонической музыке, включая новые композиционные техники, стили и методы исполнения. Анализ влияния современных технологий на создание и восприятие симфонической музыки. Рассматриваются примеры новых форм и жанров, инновационных подходов к оркестровке и звучанию, а также роль современных композиторов в развитии симфонического искусства. Оценивается влияние экспериментальных подходов на расширение границ симфонического жанра.

Влияние социокультурных факторов на развитие симфонии

Содержимое раздела

Анализ влияния социальных, политических и культурных факторов на развитие симфонической музыки (финансирование, роль общественных институтов, войны и революции). Изучается роль композиторов в отражении исторических событий и социальных изменений в своих произведениях. Рассматривается, как социокультурные факторы формируют вкусы и предпочтения аудитории. Анализируется, как меняется роль симфонической музыки в обществе, и ее связь с культурными ценностями.

Технологии в симфонической музыке

Содержимое раздела

Рассматривается влияние технологического прогресса на создание, исполнение и восприятие симфонической музыки, включая развитие звукозаписи, цифровые технологии, электронную музыку и компьютерную обработку звука. Анализируется использование новых технологий в композиции, оркестровке и акустических решениях. Изучается влияние технологий на формирование новых форм симфонической музыки и взаимоотношения между композитором, исполнителем и слушателем. Анализируются перспективы использования новых технологий.

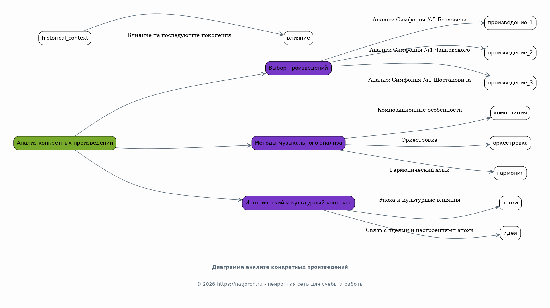
Анализ конкретных произведений

Содержимое раздела

Детальный анализ нескольких выбранных симфонических произведений различных эпох, с акцентом на их композиционные особенности, оркестровку, гармонический язык и влияние на последующие поколения. Проводится сравнительный анализ выбранных произведений, выявляются общие черты и различия, а также влияние исторических и культурных контекстов. Используются методы музыкального анализа для интерпретации произведения. Анализируется связь музыки с идеями и настроениями.

Восприятие симфонической музыки различными аудиториями

Содержимое раздела

Изучение восприятия симфонической музыки различными аудиториями, включая представителей разных возрастных групп, социальных слоев и культурных традиций, а также сравнение восприятия музыки профессионалами и любителями. Анализ различных аспектов восприятия музыки (эмоциональное, когнитивное, эстетическое), с учетом влияния личного опыта, культурных стереотипов и образовательного уровня. Рассматривается, как восприятие музыки может меняться под влиянием различных факторов. Анализируются существующие исследования в области музыкального восприятия.

Заключение

Содержимое раздела

Обобщение основных результатов исследования, формулировка выводов и оценка достижения поставленных целей. Подводятся итоги анализа и делается акцент на главных открытиях, сделанных в процессе исследования. Оценивается значимость работы и ее вклад в изучение симфонической музыки. Определяются перспективы дальнейших исследований в этой области. Оцениваются ограничения исследования и направления для будущих исследований. Подчеркивается роль симфонической музыки.

Список литературы

Содержимое раздела

Составление полного списка использованной литературы, включая книги, статьи, ресурсы онлайн-библиотек, энциклопедии и другие источники информации. Соблюдение правил цитирования и оформления списка литературы в соответствии с требованиями научного стиля. Список литературы служит для подтверждения достоверности исследования и предоставления возможности читателям углубиться в интересующие темы самостоятельно. Формируется в соответствии со стандартами библиографического описания.

Получи Такой Проект

До 90% уникальность
Готовый файл Word
15-30 страниц
Список источников по ГОСТ
Оформление по ГОСТ
Таблицы и схемы
Презентация

Создать Проект на любую тему за 5 минут

Создать

#5651161