Нейросеть

Соборное Уложение 1649 года и трансформация политической системы России: Крах Земских Соборов в эпоху первых Романовых

Нейросеть для проекта Гарантия уникальности Строго по ГОСТу Высочайшее качество Поддержка 24/7

Данный исследовательский проект посвящен анализу ключевых изменений в политической структуре России XVII века, произошедших в период правления первых Романовых. Центральным аспектом исследования станет изучение Соборного Уложения 1649 года, его влияния на различные сферы жизни общества и его связи с прекращением деятельности Земских Соборов. Проект предполагает комплексный анализ исторического контекста, включающего политические, социальные и экономические факторы, повлиявшие на принятие Уложения и изменение роли Земских Соборов. Исследование будет основываться на анализе широкого круга исторических источников, включая указы, грамоты, судебные документы и другие материалы, свидетельствующие о функционировании политической системы того времени. Особое внимание будет уделено выявлению причин и механизмов, приведших к постепенному упадку и, в конечном итоге, к прекращению созыва Земских Соборов, а также влиянию этих изменений на укрепление центральной власти и формирование абсолютизма в России. Исследование предполагает не только реконструкцию исторических событий, но и интерпретацию их значения для понимания эволюции российской государственности. Результаты исследования могут быть полезны для лучшего понимания процессов становления российской государственности и роли права в этом процессе.

Идея:

Исследование фокусируется на анализе Соборного Уложения 1649 года и его влиянии на политическую систему России, особенно на судьбу Земских Соборов. Цель проекта - выявить ключевые аспекты трансформации государственного управления в эпоху первых Романовых.

Продукт:

Результатом исследования станет научная статья, представляющая собой комплексный анализ Соборного Уложения и его последствий. Статья будет опубликована в рецензируемом научном журнале и представлена на студенческой конференции.

Проблема:

Существует недостаток комплексных исследований, посвященных взаимосвязи Соборного Уложения и прекращения Земских Соборов. Недостаточно глубоко изучено влияние этих процессов на формирование централизованного государства.

Актуальность:

Изучение данной темы имеет высокую актуальность, поскольку позволяет лучше понять механизмы формирования российской государственности. Исследование способствует расширению знаний о ключевых этапах исторического развития России.

Цель:

Основная цель исследования – определить роль Соборного Уложения 1649 года в процессе прекращения деятельности Земских Соборов и трансформации политической системы России. Достижение этой цели позволит углубить понимание ключевых факторов, повлиявших на формирование российской государственности в XVII веке.

Целевая аудитория:

Проект ориентирован на студентов, изучающих историю России, а также на исследователей, интересующихся данной тематикой. Результаты исследования будут интересны преподавателям, аспирантам и всем, кто интересуется историей.

Задачи:

  • Анализ исторических источников: изучение Соборного Уложения 1649 года, указов, грамот и других документов.
  • Выявление причин кризиса и прекращения деятельности Земских Соборов в контексте социально-политических изменений.
  • Определение влияния Уложения на формирование централизованного государства и укрепление власти монарха.
  • Написание научной статьи с использованием полученных данных и выводов.
  • Подготовка презентации для представления результатов исследования на конференции.

Ресурсы:

Для реализации проекта потребуются доступ к библиотечным фондам, архивам, а также специализированная литература и программное обеспечение для обработки данных.

Роли в проекте:

Осуществляет общее руководство проектом, формулирует задачи, координирует работу участников и контролирует соблюдение сроков. Ответственен за организацию исследования, анализ полученных данных и подготовку итогового отчета. Руководитель обеспечивает соответствие исследования поставленным целям и задачам, а также координирует взаимодействие между всеми участниками проекта, включая консультантов, если таковые имеются.

Осуществляет поиск, сбор и анализ исторических источников, необходимых для исследования. Проводит углублённый анализ документов, интерпретирует информацию и делает выводы. Исследователь также участвует в подготовке промежуточных отчетов и презентаций, а также в обсуждении результатов исследования, предлагая новые идеи и подходы к решению поставленных задач.

Отвечает за систематизацию и анализ собранных данных, используя различные методы и подходы. Готовит таблицы, графики и другие визуальные материалы для представления результатов исследования. Аналитик также участвует в интерпретации данных и формулировке выводов, а также помогает в написании научной статьи, внося свой вклад в анализ и интерпретацию данных, используя современные методы.

Отвечает за литературное оформление и стилистическую коррекцию научной статьи. Проверяет текст на грамматические, орфографические и пунктуационные ошибки, а также следит за соответствием требованиям научного стиля. Редактор также помогает в структурировании текста, улучшая его логику и читаемость, обеспечивая соответствие нормам и стандартам научного стиля.

Наименование образовательного учреждения

Проект

на тему

Соборное Уложение 1649 года и трансформация политической системы России: Крах Земских Соборов в эпоху первых Романовых

Выполнил: ФИО

Руководитель: ФИО

Содержание

  • Введение 1
  • Исторический контекст XVII века: политическая обстановка и предпосылки 2
  • Соборное Уложение 1649 года: принятие, содержание и значение 3
  • Земские Соборы в системе государственного управления: роль и эволюция 4
  • Влияние Соборного Уложения на изменение роли Земских Соборов 5
  • Прекращение Земских Соборов: причины и последствия 6
  • Методология исследования и источники 7
  • Анализ исторических документов: Соборное Уложение и другие источники 8
  • Трансформация политической системы в эпоху первых Романовых 9
  • Заключение 10
  • Список литературы 11

Введение

Содержимое раздела

Введение, как начальная часть исследовательской работы, играет ключевую роль в формировании понимания темы и задач исследования. В данном разделе обозначается актуальность выбранной темы - Соборное Уложение 1649 года и его влияние на политические процессы в России XVII века. Определяются цели и задачи исследования, что включает в себя анализ Соборного Уложения, изучение контекста времени, исследование прекращения Земских Соборов и интерпретацию этих событий. Также описывается методология исследования, перечисляются источники, на которых основывается работа. Введение завершается кратким обзором структуры работы.

Исторический контекст XVII века: политическая обстановка и предпосылки

Содержимое раздела

В данном разделе будет проведён анализ политической ситуации в России в XVII веке, включая правление первых Романовых. Особое внимание будет уделено периоду Смутного времени и его последствиям, таким как ослабление центральной власти, социальные волнения и необходимость укрепления государственного аппарата. Будут рассмотрены основные политические группировки и их влияние на принятие решений, а также экономические и социальные факторы, оказавшие влияние на формирование политической системы.

Соборное Уложение 1649 года: принятие, содержание и значение

Содержимое раздела

В этом разделе будет представлена детальная характеристика Соборного Уложения 1649 года, как основы законодательства России того времени. Будут рассмотрены условия его принятия, состав участников Собора, разработавшего Уложение, и его юридическое значение. Анализ структуры Уложения, его основных разделов и статей, касающихся государственного устройства, прав собственности, судебной системы и других аспектов жизни общества. Особое внимание уделяется нововведениям, внесенным Уложением, и их влиянию на различные слои населения, а также последствиям принятия данного свода законов.

Земские Соборы в системе государственного управления: роль и эволюция

Содержимое раздела

Раздел посвящен изучению Земских Соборов в контексте российской политической истории. Будет проанализирована их роль в функционировании государственного аппарата, механизмы организации и работы, а также их взаимодействие с центральной властью, включая царя и Боярскую думу. Будет рассмотрена эволюция Земских Соборов с течением времени, изменения их компетенции и влияние на принятие важных государственных решений. Особое внимание уделяется анализу функций Земских Соборов в различных сферах жизни, включая вопросы войны и мира, законодательства, налогообложения и управления.

Влияние Соборного Уложения на изменение роли Земских Соборов

Содержимое раздела

В этом разделе будет проведено исследование влияния Соборного Уложения 1649 года на судьбу Земских Соборов. Будет проанализировано, как новые нормы права, установленные Уложением, изменили взаимоотношения между центральной властью и представителями различных слоев населения, участвовавшими в работе Земских Соборов. Рассмотрение конкретных положений Соборного Уложения, касающихся созыва, полномочий и деятельности Земских Соборов, с акцентом на выявление изменений в их роли и значении для государственной системы. Особое внимание уделяется анализу причин и последствий, приведших к постепенному сокращению и, в конечном итоге, к прекращению созыва Земских Соборов.

Прекращение Земских Соборов: причины и последствия

Содержимое раздела

В разделе рассматриваются факторы, приведшие к упадку и прекращению деятельности Земских Соборов в России. Анализируются политические, социальные и экономические причины, такие как усиление централизации власти, изменение потребностей государства и рост бюрократического аппарата. Выявляются конкретные события и процессы, способствовавшие сокращению созыва Земских Соборов. Оценивается влияние прекращения деятельности Земских Соборов на дальнейшее развитие государственного управления, эволюцию абсолютизма и взаимоотношения между властью и обществом. Особое внимание уделяется последствиям этих изменений для различных слоев населения.

Методология исследования и источники

Содержимое раздела

В этом разделе подробно описывается методология исследования, включающая в себя подходы и методы, использованные в процессе изучения темы. Определяются методы анализа исторических источников, такие как анализ содержания, сравнительный анализ, историко-генетический метод и другие, применяемые для обработки данных. Представлен исчерпывающий список источников, использованных в исследовании: архивные материалы, законодательные акты, летописи, мемуары, научные публикации и другие релевантные материалы. Указывается на принципы отбора источников и обосновывается их репрезентативность и достоверность для достижения поставленных целей.

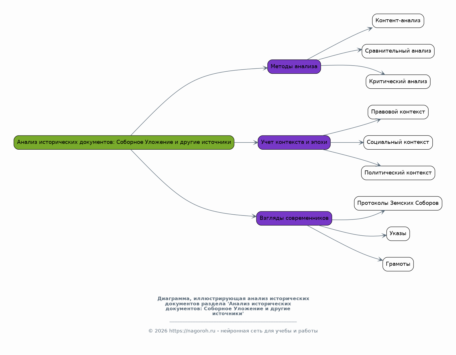
Анализ исторических документов: Соборное Уложение и другие источники

Содержимое раздела

Детальный анализ конкретных исторических документов, таких как Соборное Уложение 1649 года и другие законодательные акты, указы, грамоты и протоколы Земских Соборов. Используются методы контент-анализа, сравнительного анализа и критического анализа для выявления ключевых положений, тенденций и изменений. Особое внимание уделяется выявлению взаимосвязей между различными документами и событиями, отражающими процесс трансформации политической системы России. Рассматриваются подходы интерпретации исторических данных, с учетом контекста и особенностей эпохи. Анализируются взгляды современников на происходившие события.

Трансформация политической системы в эпоху первых Романовых

Содержимое раздела

Анализ изменений, произошедших в политической системе в период правления первых Романовых. Рассматриваются процессы централизации власти, усиления роли монарха и бюрократического аппарата. Анализируется влияние Соборного Уложения 1649 года на эти процессы. Исследуется трансформация органов власти, таких как Боярская дума и приказы, а также их взаимодействие с местными органами управления. Особое внимание уделяется формированию абсолютизма и его последствиям для развития российского общества и государства. Рассматривается влияние новых политических реалий на жизнь различных социальных групп.

Заключение

Содержимое раздела

Заключительная часть представляет собой свод итоговых выводов, полученных в ходе исследования, и обобщает основные результаты, полученные в ходе работы. В заключении кратко излагаются основные положения, подтверждающие или опровергающие первоначальные гипотезы исследования. Оценивается значение Соборного Уложения 1649 года в контексте прекращения деятельности Земских Соборов и преобразования политической системы России. Подчеркивается вклад проведенного исследования в понимание исторических процессов, связанных с формированием российской государственности и эволюцией права в XVII веке. Указываются перспективы дальнейших исследований.

Список литературы

Содержимое раздела

В разделе представлен полный перечень использованной литературы, в том числе монографии, статьи, сборники научных трудов, архивные материалы, законодательные акты и другие источники, которые были использованы в ходе исследования. Список литературы организован в соответствии с принятыми нормами библиографического описания. Указываются конкретные издания и страницы, на которые были сделаны ссылки в работе. Список литературы служит для подтверждения достоверности исследования. Список литературы будет отсортирован в алфавитном порядке, что облегчит поиск необходимых источников.

Получи Такой Проект

До 90% уникальность
Готовый файл Word
15-30 страниц
Список источников по ГОСТ
Оформление по ГОСТ
Таблицы и схемы
Презентация

Создать Проект на любую тему за 5 минут

Создать

#5582959