Нейросеть

Социализация подростков посредством волонтерской деятельности: формирование личностных качеств и социальной ответственности

Нейросеть для проекта Гарантия уникальности Строго по ГОСТу Высочайшее качество Поддержка 24/7

Данный исследовательский проект посвящен изучению влияния волонтерской деятельности на процесс социализации подростков. Проект направлен на выявление взаимосвязи между участием в добровольческих инициативах и формированием ключевых личностных компетенций, таких как эмпатия, коммуникативные навыки, ответственность и лидерские качества. В рамках исследования предполагается анализ различных аспектов волонтерства, включая мотивацию подростков к участию в добровольческой деятельности, типы волонтерских программ, оказывающих наибольшее влияние на социализацию, и долгосрочные последствия волонтерской активности для личностного развития и интеграции в общество. Будут рассмотрены теоретические основы социализации, теории развития личности, а также существующие исследования в области волонтерства и его влияния на молодежь. Особое внимание будет уделено разработке практических рекомендаций для организаций, занимающихся вовлечением подростков в волонтерскую деятельность, с целью повышения эффективности и адресности программ. Проект предполагает использование качественных и количественных методов исследования, включая анкетирование, интервьюирование и анализ данных, для получения всесторонней картины воздействия волонтерства на социальное становление подростков.

Идея:

Проект направлен на выявление роли волонтерства в процессе социализации подростков и его влиянии на формирование личностных качеств. Исследование предполагает изучение взаимосвязи между участием в добровольческих инициативах и развитием социальных навыков у подростков.

Продукт:

Результатом проекта станет аналитический отчет с рекомендациями для организаций, занимающихся вовлечением подростков в волонтерскую деятельность. Будут разработаны методические материалы для повышения эффективности волонтерских программ.

Проблема:

Современное общество сталкивается с проблемой недостаточной социализации подростков и снижением уровня социальной ответственности. Необходимость поиска эффективных механизмов социализации подростков, включая волонтерскую деятельность, является актуальной.

Актуальность:

Актуальность проекта обусловлена необходимостью разработки и внедрения эффективных программ социализации подростков в современном обществе. Волонтерская деятельность представляет собой мощный инструмент для формирования личностных качеств и социальной адаптации.

Цель:

Целью проекта является выявление влияния волонтерской деятельности на процесс социализации подростков и разработка рекомендаций по оптимизации волонтерских программ. Достижение цели предполагает анализ существующих подходов к волонтерству и разработку практических предложений.

Целевая аудитория:

Аудиторией проекта являются подростки в возрасте от 14 до 18 лет, участвующие или планирующие участвовать в волонтерской деятельности. Также аудиторию составляют организаторы волонтерских программ, представители образовательных учреждений и некоммерческих организаций.

Задачи:

  • Проведение теоретического анализа литературы по теме социализации, волонтерства и личностного развития подростков.
  • Разработка анкет и интервью для сбора данных о мотивации и опыте волонтерской деятельности подростков.
  • Проведение анкетирования и интервьюирования целевой аудитории (подростки, волонтеры, организаторы).
  • Анализ полученных данных и выявление взаимосвязей между волонтерской деятельностью и социализацией.
  • Разработка рекомендаций по повышению эффективности волонтерских программ.

Ресурсы:

Для реализации проекта потребуются доступ к специализированной литературе, ресурсы для проведения опросов и интервью, а также возможность взаимодействия с волонтерскими организациями.

Роли в проекте:

Осуществляет общее руководство проектом, формулирует цели и задачи исследования, координирует работу команды, отвечает за организацию и контроль проведения всех этапов проекта, включая сбор, обработку и анализ данных. Обеспечивает взаимодействие с экспертами и организациями, оказывающими поддержку проекту, отвечает за подготовку итогового отчета.

Отвечает за сбор, обработку и анализ данных, полученных в ходе исследования. Разрабатывает инструментарий для анализа данных, проводит статистический анализ, интерпретирует результаты и готовит отчеты. Участвует в подготовке презентаций и публикаций по результатам исследования, обеспечивает соблюдение методологических требований.

Проводит интервью и анкетирование респондентов, собирает качественные и количественные данные в соответствии с разработанной методологией. Обеспечивает конфиденциальность данных и соблюдение этических норм исследования, ведет записи и протоколы интервью, участвует в обработке полученных данных.

Отвечает за разработку методологии исследования, включая выбор методов сбора и анализа данных. Разрабатывает анкеты и гайды для интервью, обеспечивает соответствие исследования научным стандартам. Консультирует команду по вопросам методологии, контролирует качество данных.

Наименование образовательного учреждения

Проект

на тему

Социализация подростков посредством волонтерской деятельности: формирование личностных качеств и социальной ответственности

Выполнил: ФИО

Руководитель: ФИО

Содержание

  • Введение 1
  • Теоретические основы социализации подростков 2
  • Волонтерство как фактор социализации 3
  • Методология исследования 4
  • Результаты исследования 5
  • Обсуждение полученных результатов 6
  • Практические рекомендации для волонтерских организаций 7
  • Разработка методических материалов 8
  • Заключение 9
  • Список литературы 10

Введение

Содержимое раздела

Введение в проблематику исследования. Обоснование актуальности темы, формулировка цели и задач, определение объекта и предмета исследования. Краткий обзор существующих подходов к изучению социализации подростков и роли волонтерской деятельности в этом процессе. Представление структуры работы и ожидаемых результатов исследования, указание на новизну и практическую значимость проекта, обозначение основных понятий и терминов, используемых в работе. Определение методологической базы исследования и описание методов сбора и анализа данных.

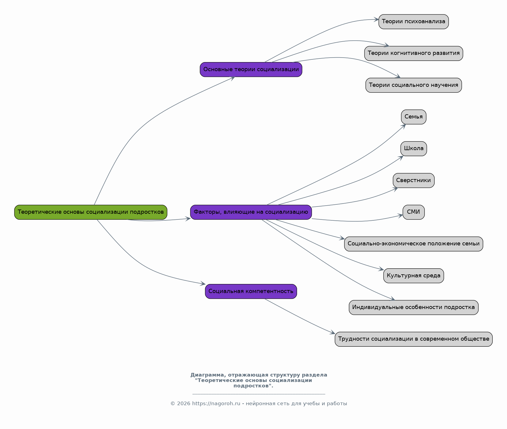
Теоретические основы социализации подростков

Содержимое раздела

Рассмотрение основных теорий социализации, включая теории психоанализа, когнитивного развития и социального научения. Анализ роли семьи, школы, сверстников и средств массовой информации в процессе социализации подростков. Изучение факторов, влияющих на успешность социализации (социально-экономическое положение семьи, культурная среда, индивидуальные особенности подростка). Раскрытие понятия социальной компетентности и ее компонентов, а также анализ трудностей, возникающих в процессе социализации в современном обществе.

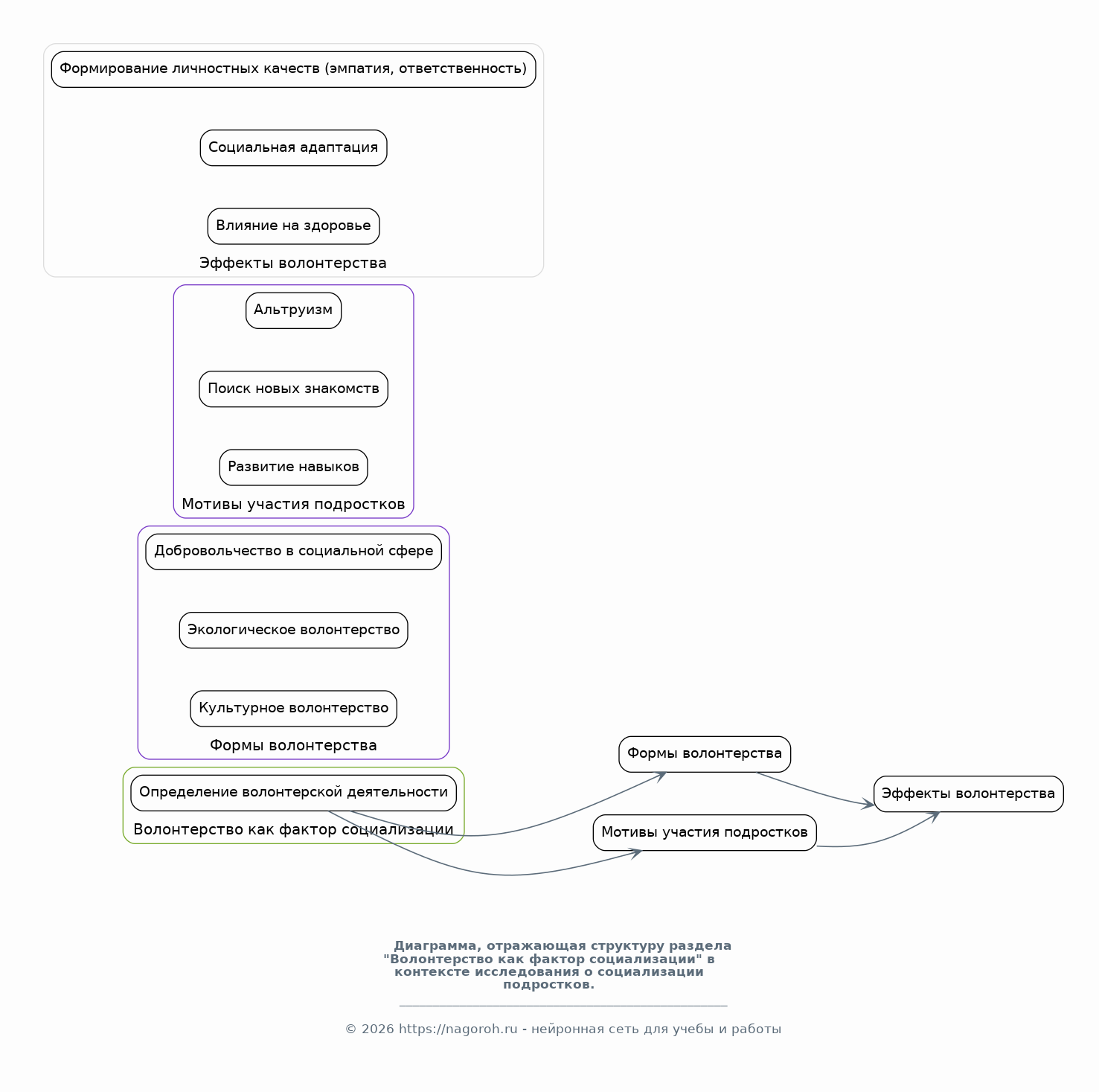
Волонтерство как фактор социализации

Содержимое раздела

Описание сущности волонтерской деятельности и ее различных форм. Анализ мотивов участия подростков в волонтерских программах. Изучение роли волонтерства в формировании личностных качеств, таких как эмпатия, ответственность, коммуникативные навыки и лидерство. Рассмотрение влияния волонтерства на социальную адаптацию подростков и их интеграцию в общество. Анализ существующих исследований о влиянии волонтерства на психическое и физическое здоровье подростков.

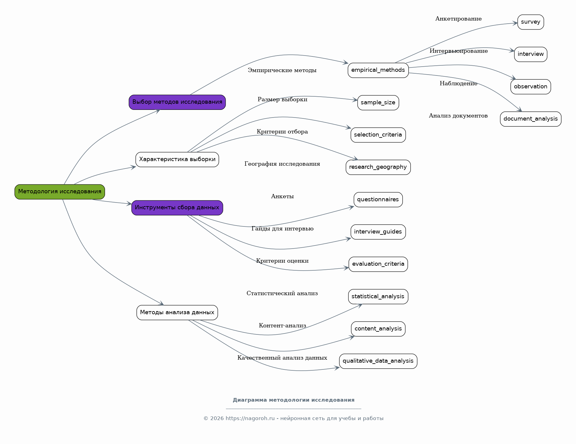
Методология исследования

Содержимое раздела

Описание методологической основы исследования, включая выбор методов сбора и анализа данных. Обоснование выбора эмпирических методов (анкетирование, интервьюирование, наблюдение, анализ документов). Характеристика выборки респондентов (количество, критерии отбора, география исследования). Описание инструментов сбора данных (анкеты, гайды для интервью, критерии оценки). Описание методов обработки и анализа данных (статистический анализ, контент-анализ, качественный анализ данных).

Результаты исследования

Содержимое раздела

Представление результатов эмпирического исследования. Описание основных характеристик выборки. Анализ данных, полученных в ходе анкетирования и интервьюирования подростков, участвующих в волонтерской деятельности. Выявление статистически значимых взаимосвязей между участием в волонтерских программах и сформированностью личностных качеств. Анализ мотивов участия подростков в волонтерской деятельности и факторов, влияющих на их удовлетворенность. Представление результатов качественного анализа интервью.

Обсуждение полученных результатов

Содержимое раздела

Обсуждение полученных результатов исследования в контексте существующих научных данных. Сопоставление результатов исследования с данными, полученными другими исследователями в данной области. Интерпретация полученных результатов с учетом теоретических положений о социализации и влиянии волонтерства. Выявление ограничений исследования и обсуждение возможных причин расхождения результатов с существующими теориями. Обсуждение перспектив дальнейших исследований в данной области.

Практические рекомендации для волонтерских организаций

Содержимое раздела

Разработка практических рекомендаций для волонтерских организаций, направленных на повышение эффективности волонтерских программ для подростков. Представление рекомендаций по улучшению организации волонтерской деятельности, включая подбор и обучение волонтеров. Разработка рекомендаций по созданию благоприятных условий для развития личностных качеств подростков-волонтеров (например, формирование командного духа, поддержка менторов). Разработка рекомендаций по оценке эффективности волонтерских программ и мониторингу влияния волонтерства на социализацию подростков.

Разработка методических материалов

Содержимое раздела

Создание методических материалов для использования в волонтерских организациях и образовательных учреждениях. Разработка типовых сценариев волонтерских мероприятий, ориентированных на развитие определенных личностных качеств у подростков. Подготовка рекомендаций по вовлечению подростков в волонтерскую деятельность и мотивации к участию в ней. Разработка инструментов для оценки влияния волонтерской деятельности на социализацию подростков. Подготовка презентаций и других форм наглядных материалов для распространения результатов исследования.

Заключение

Содержимое раздела

Краткое summary основных результатов исследования и их теоретической и практической значимости. Подведение итогов работы и формулировка основных выводов. Оценка достигнутых целей и задач исследования. Обсуждение вклада исследования в развитие знаний о влиянии волонтерства на социализацию подростков. Определение перспектив дальнейших исследований в данной области и возможных направлений для будущих проектов.

Список литературы

Содержимое раздела

Перечень использованных источников, включая научные статьи, монографии, учебные пособия, нормативные акты и интернет-ресурсы, в соответствии с требованиями к оформлению библиографии. Систематизация источников по категориям (например, книги, статьи в журналах, материалы конференций). Обеспечение полноты и актуальности списка литературы. Использование единого стиля оформления списка литературы, соответствующего требованиям ГОСТ или других стандартов библиографического описания. Проверка корректности библиографических данных каждого источника.

Получи Такой Проект

До 90% уникальность
Готовый файл Word
15-30 страниц
Список источников по ГОСТ
Оформление по ГОСТ
Таблицы и схемы
Презентация

Создать Проект на любую тему за 5 минут

Создать

#6215611