Нейросеть

Социальный капитал в современном обществе: роль, вызовы и перспективы развития

Нейросеть для проекта Гарантия уникальности Строго по ГОСТу Высочайшее качество Поддержка 24/7

Данный исследовательский проект посвящен всестороннему анализу феномена социального капитала в контексте современных общественных отношений. Проект направлен на изучение его многогранной роли в различных сферах жизни, включая экономику, политику, культуру и социальное взаимодействие. Особое внимание уделяется выявлению ключевых проблем, препятствующих формированию и эффективному функционированию социального капитала, таких как снижение доверия, социальная разобщенность и неравенство. В рамках работы будут рассмотрены различные подходы к измерению социального капитала, а также проанализированы конкретные примеры его успешного использования и, наоборот, негативного влияния на благосостояние общества. Проект предполагает комплексный анализ теоретических подходов, эмпирических данных и практических кейсов для выработки рекомендаций по стимулированию развития социального капитала и повышению его положительного воздействия на общественное развитие. Результаты исследования могут быть полезны для представителей академического сообщества, государственных служащих, представителей некоммерческих организаций и всех, кто интересуется вопросами социального развития и улучшения качества жизни.

Идея:

Изучить роль социального капитала в современном обществе и выявить основные факторы, влияющие на его формирование и функционирование. Разработать рекомендации по повышению эффективности социального капитала для достижения устойчивого общественного развития.

Продукт:

Результатом проекта станет аналитический отчет с подробным обзором теоретических подходов, эмпирических данных и практических кейсов. Отчет будет содержать конкретные рекомендации для различных заинтересованных сторон, направленные на стимулирование развития социального капитала.

Проблема:

Современное общество сталкивается с рядом вызовов, таких как снижение доверия, социальная разобщенность и рост неравенства, которые негативно влияют на формирование и эффективное функционирование социального капитала. Недостаточное понимание механизмов формирования и использования социального капитала приводит к неэффективным управленческим решениям и упущению возможностей для улучшения качества жизни.

Актуальность:

Исследование социального капитала имеет высокую актуальность в современном мире, поскольку он является ключевым фактором, определяющим уровень доверия, сотрудничества и социальной сплоченности в обществе. Понимание механизмов формирования и функционирования социального капитала позволяет разрабатывать эффективные стратегии для решения социальных проблем и стимулирования устойчивого развития.

Цель:

Основной целью данного проекта является комплексное исследование роли социального капитала в современном обществе, выявление проблем и разработка рекомендаций по его эффективному использованию. Достижение этой цели позволит способствовать повышению уровня доверия, сотрудничества и социальной сплоченности в обществе.

Целевая аудитория:

Аудиторией проекта являются студенты, аспиранты, преподаватели социальных наук, представители государственных органов и некоммерческих организаций, а также все, кто интересуется вопросами социального развития. Результаты исследования будут интересны и полезны для тех, кто занимается разработкой и реализацией социальных программ и политик.

Задачи:

  • Проведение обзора теоретических подходов к изучению социального капитала.
  • Анализ эмпирических данных о состоянии социального капитала в различных странах и регионах.
  • Выявление основных факторов, влияющих на формирование и функционирование социального капитала.
  • Разработка рекомендаций по повышению эффективности социального капитала.
  • Подготовка аналитического отчета с результатами исследования.

Ресурсы:

Для реализации проекта потребуются доступ к научной литературе, статистическим данным, а также ресурсы для проведения опросов и интервью, если это предусмотрено методологией исследования.

Роли в проекте:

Осуществляет общее руководство проектом, отвечает за планирование, координацию и контроль выполнения задач. Организует работу команды, распределяет обязанности, обеспечивает соблюдение сроков и качества работы. Анализирует промежуточные результаты и готовит отчеты. Руководитель также отвечает за коммуникацию с научным руководителем и другими заинтересованными сторонами, обеспечивает эффективное взаимодействие между участниками проекта и отвечает за соблюдение этических норм.

Отвечает за сбор, обработку и анализ данных, необходимых для исследования. Осуществляет поиск и отбор релевантной информации из различных источников, включая научные статьи, статистические данные и данные опросов. Применяет статистические методы и программные инструменты для обработки и анализа данных, выявляет закономерности и тенденции. Готовит таблицы, графики и другие визуализации для представления результатов анализа. Участвует в подготовке аналитических отчетов и презентаций, интерпретирует результаты и делает выводы.

Проводит теоретические исследования, изучает научную литературу по теме проекта. Формулирует исследовательские вопросы и разрабатывает методологию исследования. Осуществляет сбор и анализ данных, проводит опросы и интервью (если предусмотрено), обрабатывает полученную информацию. Участвует в подготовке статей, докладов и других публикаций по результатам исследования. Вносит вклад в интерпретацию данных и формулирование выводов, а также разработку рекомендаций.

Отвечает за редактирование и корректуру текста проекта, обеспечивая соответствие академическим стандартам и требованиям к оформлению научных работ. Проверяет текст на грамматические, орфографические и стилистические ошибки, а также на соответствие логике изложения и структуре работы. Обеспечивает единообразие терминологии и цитирования. Участвует в подготовке презентационных материалов и других публикаций, связанных с проектом.

Наименование образовательного учреждения

Проект

на тему

Социальный капитал в современном обществе: роль, вызовы и перспективы развития

Выполнил: ФИО

Руководитель: ФИО

Содержание

  • Введение 1
  • Теоретические основы исследования социального капитала 2
  • Измерение социального капитала: подходы и методы 3
  • Роль социального капитала в экономическом развитии 4
  • Социальный капитал и гражданское общество 5
  • Эмпирический анализ: кейс-стади 6
  • Проблемы и вызовы в развитии социального капитала 7
  • Рекомендации по стимулированию развития социального капитала 8
  • Заключение 9
  • Список литературы 10

Введение

Содержимое раздела

Введение в контекст исследования, включающее обоснование актуальности темы, постановку проблемы, определение цели и задач проекта, описание методологии исследования и структуры работы. Обосновывается важность изучения социального капитала для понимания механизмов общественного развития и решения социальных проблем. Раскрываются ключевые понятия и термины, используемые в работе, а также описывается структура исследования и его основные этапы.

Теоретические основы исследования социального капитала

Содержимое раздела

Обзор основных теоретических подходов к изучению социального капитала, включая работы Пьера Бурдье, Джеймса Коулмана, Роберта Патнэма и других исследователей. Анализируются различные определения социального капитала, его типы и формы, а также механизмы его формирования и функционирования. Рассматриваются взаимосвязи социального капитала с другими факторами общественного развития, такими как экономическое процветание, политическая стабильность и гражданское участие. Оцениваются сильные и слабые стороны различных теоретических подходов.

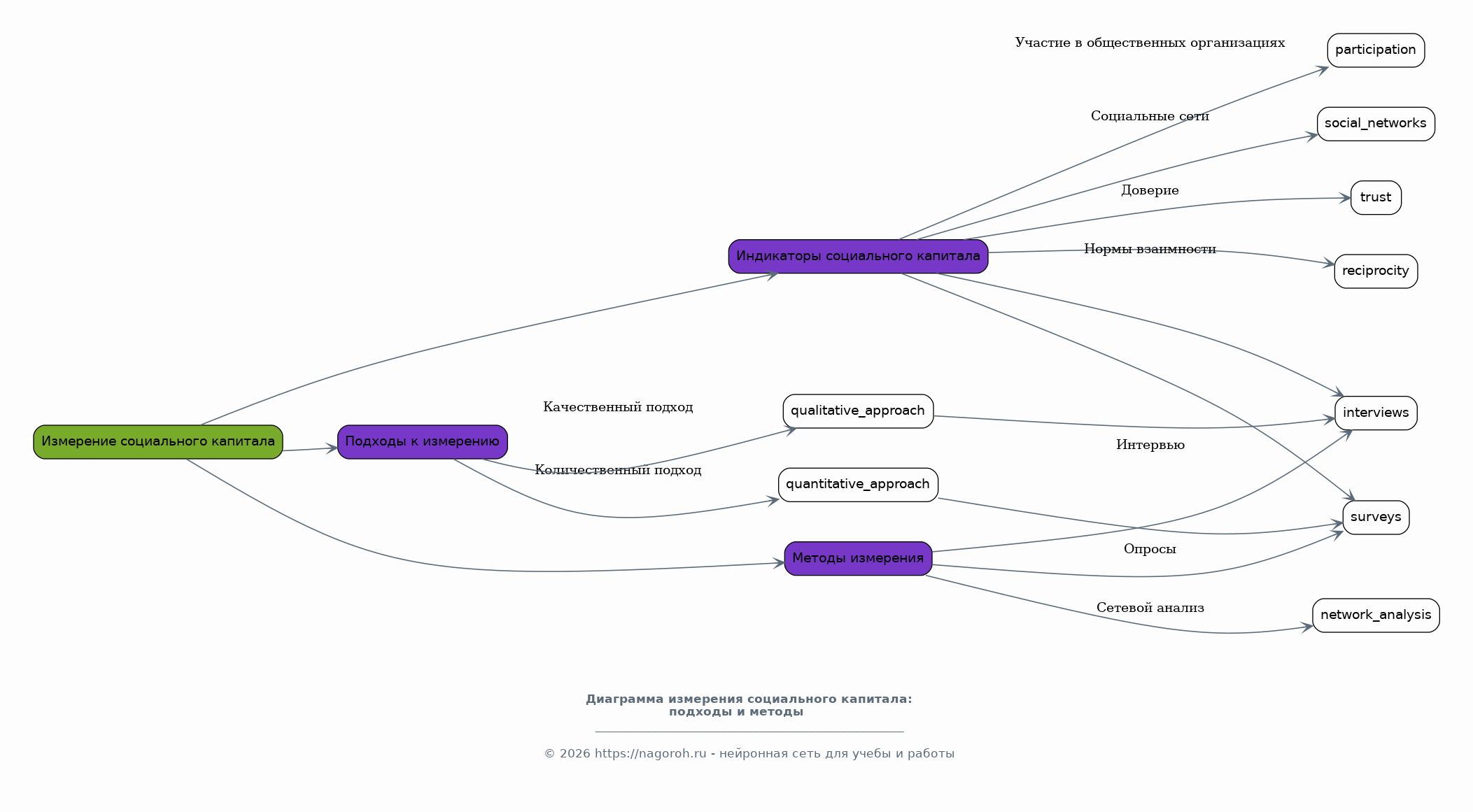
Измерение социального капитала: подходы и методы

Содержимое раздела

Анализ существующих подходов и методов измерения социального капитала, включая количественные и качественные методы. Рассматриваются различные индикаторы социального капитала, такие как доверие, нормы взаимности, участие в общественных организациях и социальные сети. Оценивается применимость различных методов в различных контекстах, а также их преимущества и недостатки. Обсуждаются проблемы, связанные с измерением социального капитала, такие как субъективность, многозначность и сложность получения данных.

Роль социального капитала в экономическом развитии

Содержимое раздела

Исследование влияния социального капитала на экономическое развитие: анализ взаимосвязей между социальным капиталом и экономическим ростом, инновациями, предпринимательством и производительностью труда. Рассматриваются примеры успешного использования социального капитала для стимулирования экономического развития в различных странах и регионах. Анализируются возможные механизмы, через которые социальный капитал влияет на экономику, например, снижение транзакционных издержек, повышение доверия и стимулирование сотрудничества.

Социальный капитал и гражданское общество

Содержимое раздела

Анализ взаимосвязи между социальным капиталом и развитием гражданского общества: изучение влияния социального капитала на уровень гражданского участия, политическую активность и формирование доверия к институтам власти. Рассматриваются примеры влияния социального капитала на процессы демократизации и укрепления институтов гражданского общества. Анализируются механизмы, через которые социальный капитал способствует формированию гражданской культуры и развитию социальных движений, а также рассматриваются роль НКО и социальных медиа.

Эмпирический анализ: кейс-стади

Содержимое раздела

Представление результатов эмпирического исследования, включающего анализ конкретных кейсов, например, регионов или сообществ. Обосновывается выбор кейсов и описываются методы сбора и анализа данных. Представляются основные результаты исследования, включая данные о уровне социального капитала, его характеристиках и факторах, влияющих на его формирование. Визуализируются данные в виде таблиц, графиков и диаграмм, а также описываются основные выводы и интерпретации, полученные в ходе анализа.

Проблемы и вызовы в развитии социального капитала

Содержимое раздела

Обзор основных проблем и вызовов, препятствующих развитию социального капитала в современном обществе, таких как снижение доверия, социальная разобщенность, рост неравенства и негативное влияние новых технологий. Анализируются причины этих проблем и их последствия для общества, включая снижение уровня социальной сплоченности, рост социальной напряженности и снижение эффективности институтов. Рассматриваются риски, связанные с недостаточным вниманием к развитию социального капитала.

Рекомендации по стимулированию развития социального капитала

Содержимое раздела

Разработка конкретных рекомендаций для различных заинтересованных сторон, направленных на стимулирование развития социального капитала. Предлагаются меры по укреплению доверия, повышению социальной сплоченности, поддержке гражданских инициатив и созданию благоприятных условий для взаимодействия. Разрабатываются рекомендации для государственных органов, некоммерческих организаций, бизнеса и отдельных граждан. Предлагаются практические шаги, которые могут быть предприняты для улучшения ситуации.

Заключение

Содержимое раздела

Обобщение основных результатов исследования, формулировка выводов и оценка значимости полученных результатов. Подводятся итоги исследования и делаются выводы о роли социального капитала в современном обществе. Анализируется, какие цели были достигнуты в ходе исследования. Оценивается вклад работы в развитие научного знания и практическое применение результатов. Подчеркивается необходимость дальнейших исследований в области социального капитала.

Список литературы

Содержимое раздела

Представление полного списка использованной литературы, включающего научные статьи, книги, статистические данные и другие источники, использованные в исследовании. Список должен быть составлен в соответствии с требованиями к оформлению списка литературы, принятыми в академическом сообществе. Необходимо указать все цитируемые источники в алфавитном порядке, указать всех авторов, названия работ, издательства, страницы и другие необходимые данные для идентификации каждого источника.

Получи Такой Проект

До 90% уникальность
Готовый файл Word
15-30 страниц
Список источников по ГОСТ
Оформление по ГОСТ
Таблицы и схемы
Презентация

Создать Проект на любую тему за 5 минут

Создать

#5635622