Нейросеть

Социокультурный анализ молодежных общественных движений в контексте современного общества

Нейросеть для проекта Гарантия уникальности Строго по ГОСТу Высочайшее качество Поддержка 24/7

Данный исследовательский проект посвящен всестороннему анализу молодежных общественных движений, их роли и влияния на современное общество. Проект включает в себя изучение исторических аспектов формирования молодежных движений, анализ их целей, задач, организационной структуры и используемых методов. Особое внимание уделяется выявлению социокультурных факторов, оказывающих влияние на мотивацию молодежи к участию в общественных инициативах, а также на их формирование ценностных ориентаций. В рамках исследования будет проведен анализ различных типов молодежных движений, включая политические, экологические, культурные и социальные организации. Рассмотрены различные формы взаимодействия молодежных сообществ с государством, институтами гражданского общества и другими социальными группами. Будет проанализирована медийная репрезентация молодежных движений и ее влияние на общественное мнение. Проект предполагает использование широкого спектра методов исследования, включая анализ документов, социологические опросы, интервью с участниками молодежных движений и экспертами, а также контент-анализ средств массовой информации и социальных сетей. Результаты исследования позволят лучше понять механизмы функционирования молодежных общественных движений и выявить их вклад в процессы социальных изменений.

Идея:

Проект направлен на изучение роли молодежных общественных движений в формировании гражданского общества и социализации молодежи. Он позволит выявить основные тенденции и вызовы, с которыми сталкиваются молодежные движения в современном мире.

Продукт:

Результатом проекта станет аналитический отчет, содержащий систематизированные данные о различных аспектах деятельности молодежных общественных движений. Отчет будет дополнен рекомендациями для государственных органов и общественных организаций по взаимодействию с молодежью.

Проблема:

Молодежные общественные движения играют важную роль в формировании гражданской активности и социальных изменений, но их деятельность зачастую недостаточно изучена. Существует потребность в более глубоком понимании механизмов функционирования этих движений и их влияния на современное общество.

Актуальность:

Актуальность проекта определяется необходимостью анализа роли молодежных общественных движений в условиях глобализации и цифровизации. Изучение данной темы имеет важное значение для понимания современных социальных процессов и разработки эффективных стратегий взаимодействия с молодежью.

Цель:

Целью исследования является комплексный анализ молодежных общественных движений, выявление их особенностей, проблем и перспектив развития. Проект нацелен на определение их влияния на формирование гражданского общества и социализацию молодежи.

Целевая аудитория:

Аудиторией проекта являются студенты, преподаватели, исследователи в области социологии, политологии, культурологии и смежных дисциплин. Результаты исследования могут быть полезны для представителей органов государственной власти, общественных организаций и всех, кто интересуется проблемами молодежи и гражданского общества.

Задачи:

  • Анализ научной литературы и нормативных документов по теме исследования.
  • Проведение социологических опросов и глубинных интервью с участниками молодежных движений.
  • Анализ медиа-контента и социальных сетей для выявления тенденций и нарративов.
  • Сбор и систематизация данных, подготовка аналитических отчетов и рекомендаций.
  • Подготовка презентаций и публикаций по результатам исследования.

Ресурсы:

Для реализации проекта потребуются доступ к специализированной литературе, программное обеспечение для статистической обработки данных, а также ресурсы для проведения опросов и организации интервью.

Роли в проекте:

Осуществляет общее руководство проектом, включая планирование, организацию, координацию и контроль за выполнением задач. Отвечает за разработку методологии исследования, анализ данных и подготовку итогового отчета. Обеспечивает взаимодействие с участниками проекта и внешними экспертами. Руководитель также отвечает за представление результатов исследования на научных конференциях и в публикациях. Он должен обладать высоким уровнем профессиональных знаний в области социологии и опытом руководства исследовательскими проектами.

Отвечает за разработку инструментов исследования, проведение социологических опросов и глубинных интервью. Осуществляет обработку и анализ социологических данных с использованием статистических методов. Готовит аналитические отчеты и презентации по результатам проведенных исследований. Социолог-аналитик должен обладать знаниями в области социологической методологии, опытом работы с количественными и качественными данными, а также умением интерпретировать результаты исследований.

Предоставляет экспертные знания и консультирует по вопросам молодежной политики, деятельности молодежных организаций и взаимодействия с государственными органами. Анализирует нормативно-правовую базу, регулирующую деятельность молодежных движений. Участвует в разработке рекомендаций для государственных структур и общественных организаций. Эксперт должен обладать глубоким пониманием текущей ситуации в молодежной среде, знанием механизмов государственной поддержки молодежных инициатив и опытом работы с молодежными организациями.

Проводит контент-анализ средств массовой информации и социальных сетей для выявления тенденций, нарративов и общественного мнения о молодежных общественных движениях. Анализирует методы медиа-продвижения, используемые молодежными организациями. Готовит отчеты о влиянии медиа на формирование имиджа и восприятия молодежных движений. Медиа-аналитик должен обладать знаниями в области медиа-исследований, контент-анализа и умением работать с большими объемами данных.

Наименование образовательного учреждения

Проект

на тему

Социокультурный анализ молодежных общественных движений в контексте современного общества

Выполнил: ФИО

Руководитель: ФИО

Содержание

  • Введение 1
  • Теоретические основы изучения молодежных общественных движений 2
  • Социокультурные факторы формирования и развития молодежных общественных движений 3
  • Структура и типология молодежных общественных движений 4
  • Взаимодействие молодежных общественных движений с государством и институтами гражданского общества 5
  • Методы и формы деятельности молодежных общественных движений 6
  • Медийное освещение и репрезентация молодежных общественных движений 7
  • Проблемы и перспективы развития молодежных общественных движений 8
  • Методология исследования 9
  • Заключение 10
  • Список литературы 11

Введение

Содержимое раздела

Введение в исследование включает в себя обоснование актуальности выбранной темы, формулировку проблемы исследования, определение его целей и задач. Здесь также представлены обзор научной литературы по теме, определение теоретической базы исследования и его методологической основы. Введение должно четко определить ключевые понятия, используемые в работе, и обозначить структуру исследования. Акцентируется внимание на новизне и значимости исследования для развития социологической науки и понимания роли молодежных движений в современном обществе. Затем следует описание структуры работы, обоснование выбора подходов и методов исследования, а также предварительный обзор ожидаемых результатов и практической значимости работы. Важно показать вклад исследования в существующее научное знание и его потенциал для решения практических задач.

Теоретические основы изучения молодежных общественных движений

Содержимое раздела

В этом разделе анализируются основные теоретические подходы к изучению молодежных общественных движений, включая социологические, политологические и культурологические теории. Анализируются концепции гражданского общества, социальной мобилизации, политического участия и культурной идентичности. Рассматриваются различные типы молодежных движений, их цели, ценности, организационные структуры, а также методы и формы деятельности. Особое внимание уделяется анализу социокультурных факторов, влияющих на формирование и развитие молодежных движений. Также изучаются исторические аспекты возникновения и эволюции молодежных движений в различных социокультурных контекстах, анализируется их роль в социальных изменениях и политических процессах, и рассматриваются различные типы молодежных движений: политические, экологические, культурные, социальные. Включаются обсуждения их влияния на общественное мнение, а также проблемы, с которыми они сталкиваются.

Социокультурные факторы формирования и развития молодежных общественных движений

Содержимое раздела

В данном разделе рассматривается влияние социокультурных факторов на формирование и развитие молодежных общественных движений. Анализируются такие факторы, как: ценностные ориентации молодежи, уровень образования, социально-экономическое положение, степень доверия к институтам власти и гражданского общества, а также влияние средств массовой информации и социальных сетей. Изучается роль семьи, школы и других социальных институтов в формировании мировоззрения молодежи и их готовности к участию в общественной деятельности. Акцент делается на анализе влияния глобализации, цифровизации и других современных трендов на молодежные движения. Рассматриваются различные типы молодежных движений и их реакции на социокультурные вызовы. Включается анализ влияния культурных и исторических особенностей конкретных обществ на деятельность молодежных организаций, а также изучение роли молодежных лидеров.

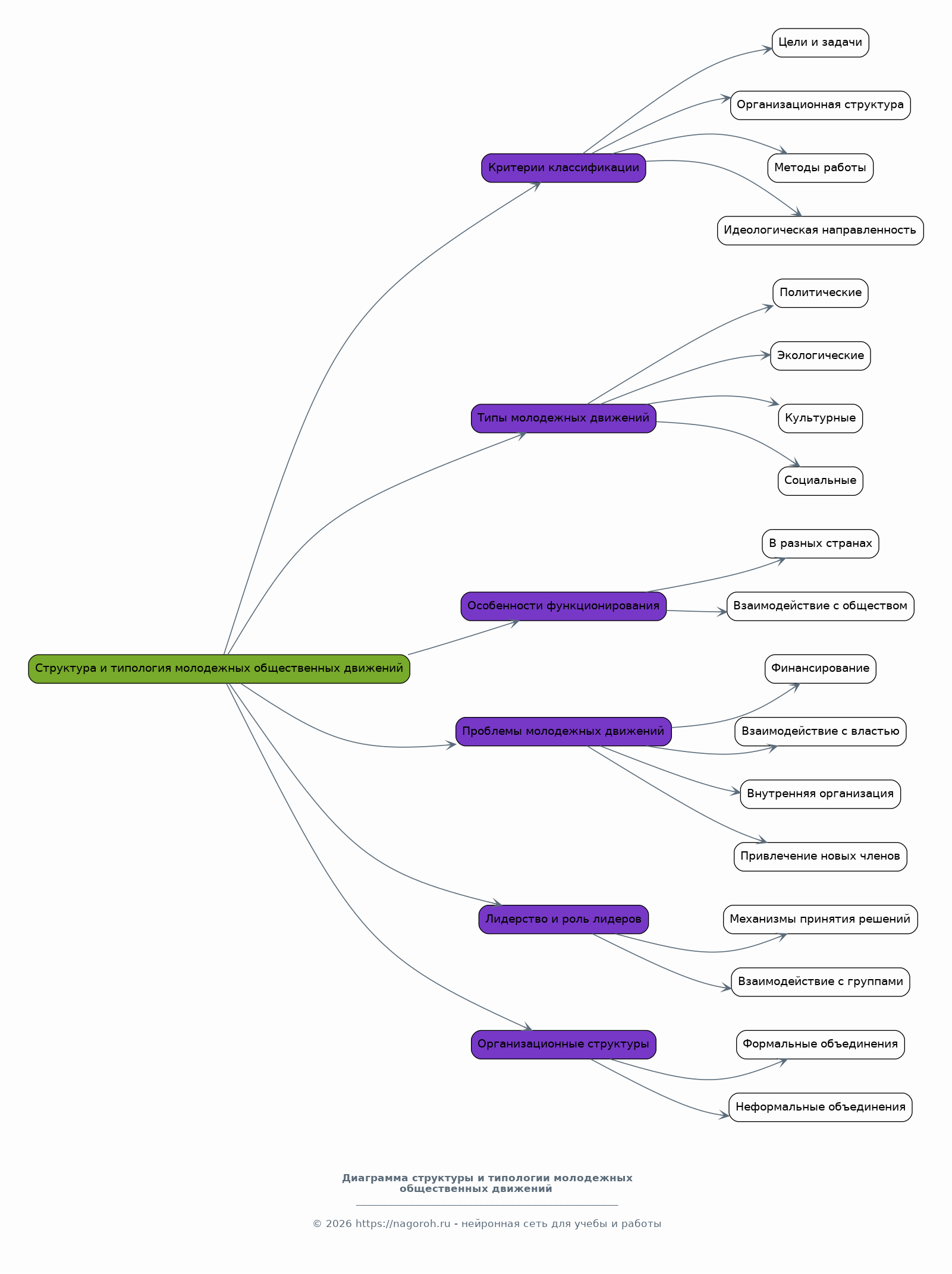
Структура и типология молодежных общественных движений

Содержимое раздела

Раздел посвящен анализу структуры и типологии молодежных общественных движений. Рассматриваются различные критерии классификации молодежных движений, включая цели, организационную структуру, методы работы и идеологическую направленность. Анализируются различные типы молодежных движений, такие как политические, экологические, культурные, социальные и другие. Изучаются особенности организации и функционирования молодежных движений в различных странах и регионах. Рассматриваются проблемы, с которыми сталкиваются молодежные движения, такие как финансирование, взаимодействие с властью и обществом, внутренняя организация и привлечение новых членов. Детально исследуются лидерство и роль молодежных лидеров, а также механизмы принятия решений и способы взаимодействия с различными группами. Также рассматриваются специфические организационные структуры, включая формальные и неформальные объединения.

Взаимодействие молодежных общественных движений с государством и институтами гражданского общества

Содержимое раздела

В данном разделе рассматриваются различные аспекты взаимодействия молодежных общественных движений с государством и институтами гражданского общества. Анализируются формы сотрудничества, партнерства и конфронтации между молодежными организациями и различными государственными структурами, такими как министерства, ведомства и местные органы власти. Изучаются механизмы государственной поддержки молодежных инициатив, включая гранты, субсидии и другие формы финансирования. Рассматривается роль институтов гражданского общества, включая некоммерческие организации, образовательные учреждения и средства массовой информации, в поддержке и развитии молодежных движений. Анализируются факторы, влияющие на эффективность взаимодействия между молодежными движениями и государством, такие как политическая обстановка, уровень доверия и механизмы коммуникации. Рассматриваются различные модели взаимодействия и их влияние на социальные и политические процессы.

Методы и формы деятельности молодежных общественных движений

Содержимое раздела

Этот раздел посвящен анализу методов и форм деятельности молодежных общественных движений. Рассматриваются различные стратегии и тактики, используемые молодежными организациями для достижения своих целей, включая: протестные акции, образовательные программы, культурные мероприятия, волонтерскую деятельность и проекты социальной помощи. Анализируются методы привлечения молодежи к участию в общественной деятельности, включая использование социальных сетей, онлайн-платформ и других коммуникационных каналов. Изучаются особенности организации и проведения различных мероприятий, таких как митинги, конференции, фестивали и тренинги. Рассматривается влияние различных факторов на выбор методов и форм деятельности молодежных движений, таких как: политическая обстановка, уровень развития технологий, а также культурные и исторические особенности. Особое внимание уделяется анализу использования новых технологий и социальных медиа в деятельности молодежных движений.

Медийное освещение и репрезентация молодежных общественных движений

Содержимое раздела

Раздел посвящен анализу медийного освещения и репрезентации молодежных общественных движений. Рассматриваются различные аспекты присутствия молодежных организаций в средствах массовой информации, включая: новостные публикации, телевизионные программы, радиопередачи и онлайн-публикации. Анализируется влияние медиа на формирование имиджа и восприятия молодежных движений общественностью. Изучается использование средств массовой информации молодежными организациями для продвижения своих идей и целей, а также для привлечения новых участников и сторонников. Рассматриваются различные подходы к медиа-анализу, включая контент-анализ, анализ тональности и анализ нарративов. Анализируется влияние социальных сетей и других онлайн-платформ на деятельность молодежных движений и их взаимодействие с общественностью. Особое внимание уделяется анализу медийных кампаний, PR-стратегий и коммуникационных особенностей молодежных организаций.

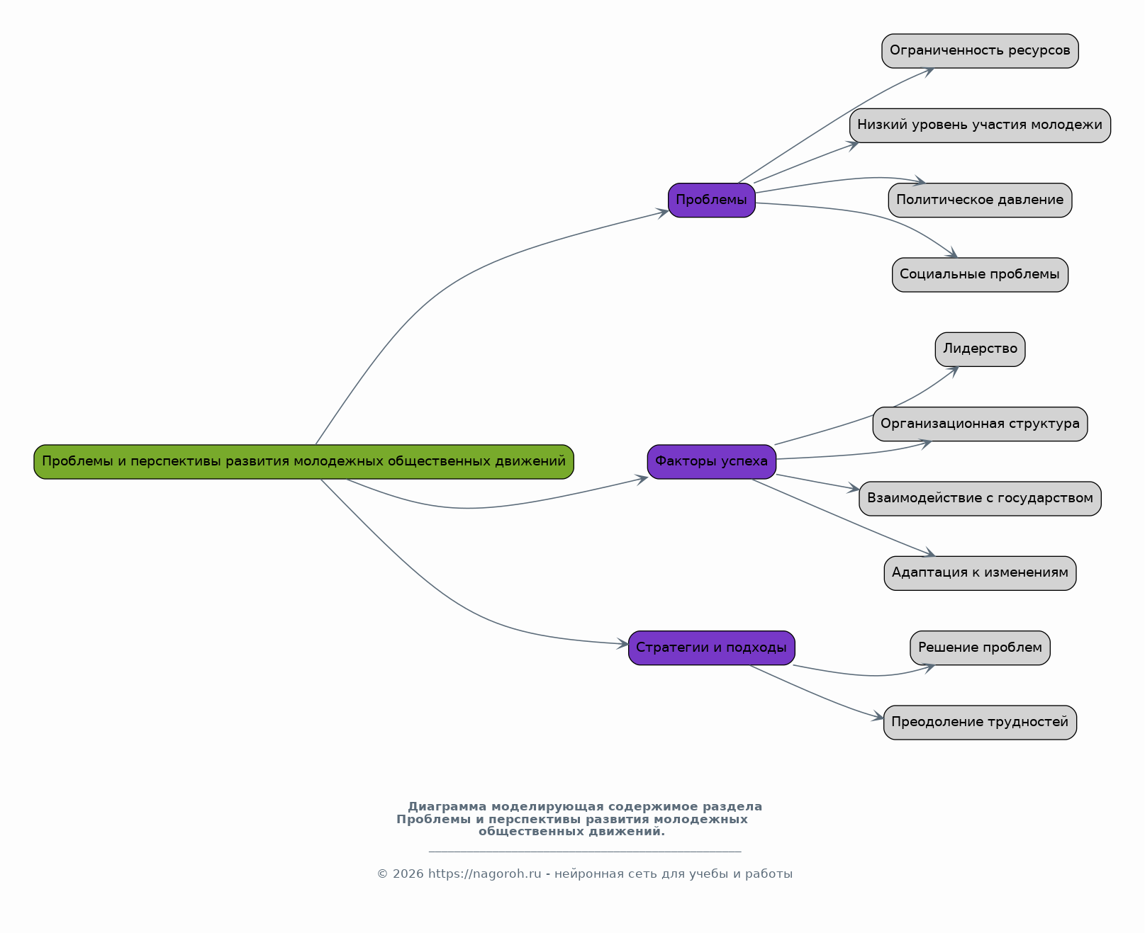
Проблемы и перспективы развития молодежных общественных движений

Содержимое раздела

В данном разделе рассматриваются основные проблемы и перспективы развития молодежных общественных движений в контексте современного общества. Анализируются вызовы, с которыми сталкиваются молодежные организации, такие как: ограниченность ресурсов, низкий уровень участия молодежи, политическое давление и социальные проблемы. Изучаются факторы, влияющие на успешность деятельности молодежных движений, такие как: лидерство, организационная структура, взаимодействие с государством и обществом, а также адаптация к изменяющимся условиям. Рассматриваются различные стратегии и подходы к решению проблем и преодолению трудностей, с которыми сталкиваются молодежные организации. Анализируются перспективы развития молодежных движений в будущем, включая: новые формы организации, методы работы и стратегии взаимодействия с обществом. Обсуждаются инновационные подходы к управлению и развитию молодежных организаций, а также роль молодежных движений в формировании социальной и политической повестки.

Методология исследования

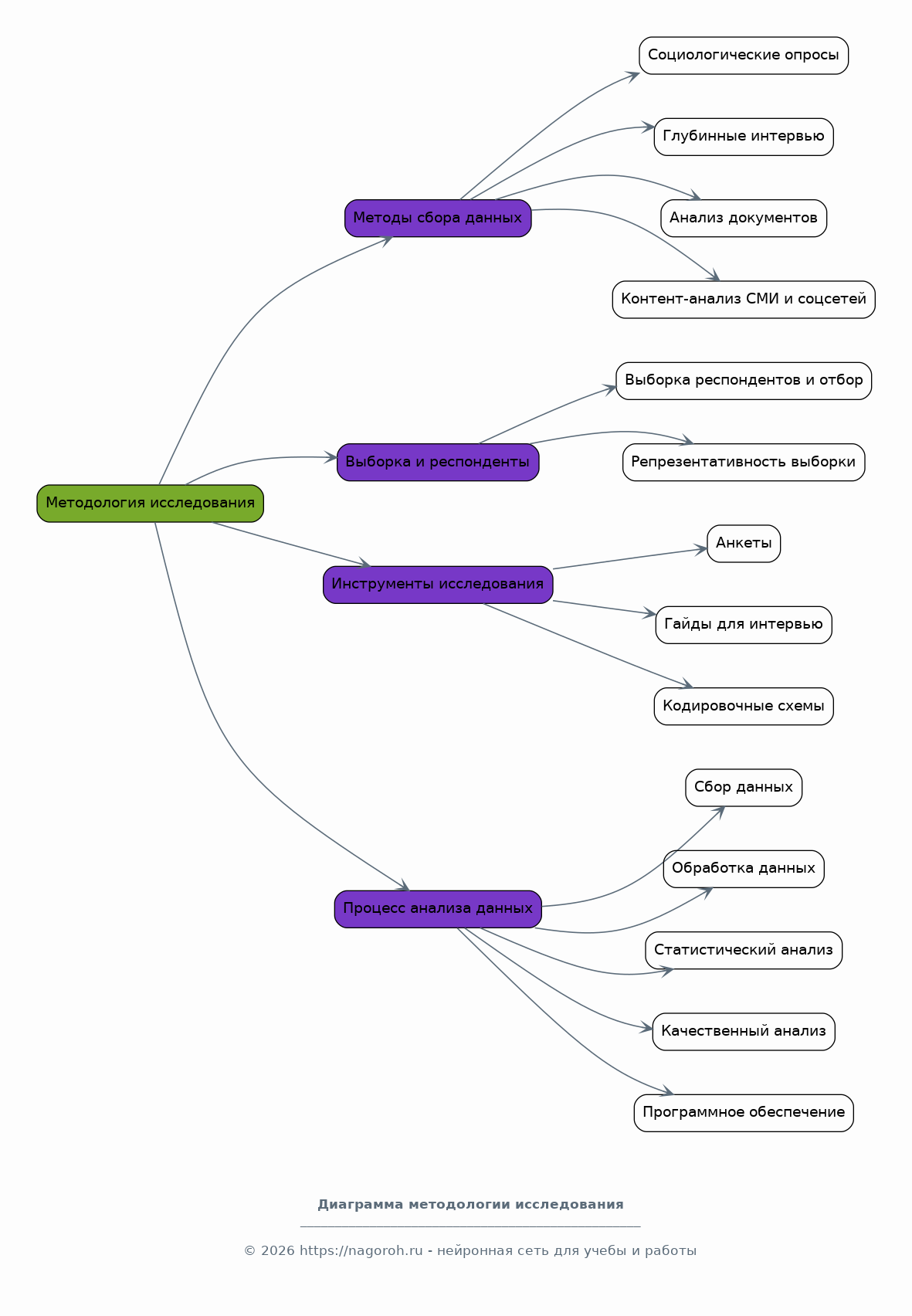
Содержимое раздела

Этот раздел предоставляет детальное описание методологии, использованной в исследовании молодежных общественных движений. Детально описываются методы сбора данных, включая: социологические опросы, глубинные интервью, анализ документов и контент-анализ средств массовой информации и социальных сетей. Описывается выборка респондентов, обосновывается ее репрезентативность и методы отбора. Объясняются инструменты исследования, такие как анкеты, гайды для интервью и кодировочные схемы для анализа контента. Указываются этапы проведения исследования, включая: сбор данных, обработку и анализ. Представлены методы статистического анализа, используемые для обработки количественных данных и методы качественного анализа, применяемые для интерпретации интервью и других нечисловых данных. Описываются меры, принятые для обеспечения надежности и валидности исследования, а также любые этические соображения, связанные с проведением исследования. Подробно описывается процесс анализа данных и программное обеспечение.

Заключение

Содержимое раздела

В заключении обобщаются основные результаты исследования, подтверждаются или опровергаются выдвинутые гипотезы, и формулируются выводы, отражающие вклад исследования в понимание роли молодежных общественных движений в современном обществе. Подчеркивается значимость полученных результатов и их практическая применимость. Определяются основные тенденции и закономерности, выявленные в ходе исследования. Оценивается степень достижения поставленных целей и задач. Формулируются рекомендации для дальнейших исследований в данной области, а также для практического использования результатов исследования, например, для органов государственной власти, общественных организаций и других заинтересованных сторон. Указываются ограничения исследования и возможные направления для будущих изысканий. Подчеркивается важность изучения молодежных движений для понимания современных социальных процессов. Обозначаются перспективные направления и инновационные подходы в развитии.

Список литературы

Содержимое раздела

В этом разделе приводится полный список использованной литературы в соответствии с требованиями академического цитирования. В него входят научные статьи, монографии, учебные пособия, нормативные акты, отчеты, материалы конференций и другие источники, использованные в процессе исследования. Список организован в алфавитном порядке по фамилиям авторов или названиям, если автор неизвестен. Каждая запись включает в себя всю необходимую информацию для идентификации источника, такую как: фамилия и инициалы автора, название работы, год издания, издательство, город издания, объем страниц (для книг) и номер страниц (для статей). Соблюдение точности и полноты в оформлении списка литературы является важным элементом научной этики и позволяет читателям легко находить и проверять использованные источники. Список должен быть тщательно выверен на соответствие цитатам и ссылкам в тексте, чтобы обеспечить максимальную прозрачность и достоверность исследования.

Получи Такой Проект

До 90% уникальность
Готовый файл Word
15-30 страниц
Список источников по ГОСТ
Оформление по ГОСТ
Таблицы и схемы
Презентация

Создать Проект на любую тему за 5 минут

Создать

#5641415