Нейросеть

Анализ соотношения потерь СССР и Германии в 1944 году как фактор демонстрации превосходства советского военного искусства

Нейросеть для проекта Гарантия уникальности Строго по ГОСТу Высочайшее качество Поддержка 24/7

Исследовательский проект посвящен комплексному анализу военных операций 1944 года на Восточном фронте Второй мировой войны, сфокусированный на сопоставлении потерь Советского Союза и Германии. Проект ставит своей целью выявить закономерности, свидетельствующие о росте эффективности советской военной стратегии и тактики. Будет проведен детальный анализ архивных данных, статистических материалов и мемуарной литературы для объективной оценки боевой результативности двух сторон. Особое внимание уделяется исследованию причин различий в потерях, что позволит раскрыть глубинные аспекты советского военного превосходства, проявившегося в критический период войны. Работа призвана способствовать более глубокому пониманию ключевых факторов победы СССР.

Идея:

Идея проекта заключается в количественном и качественном анализе потерь сторон за 1944 год, чтобы доказать превосходство советского военного искусства. Это позволит выявить конкретные аспекты, которые способствовали снижению потерь РККА и увеличению потерь Вермахта.

Продукт:

Продуктом проекта станет подробный отчет, основанный на статистическом анализе данных о потерях СССР и Германии в 1944 году. Отчет будет содержать выводы о влиянии советских стратегических и тактических решений на исход боевых действий.

Проблема:

Сложность точного определения и сопоставления потерь враждующих сторон, особенно в условиях крупномасштабных боевых действий. Недостаточное освещение в общественном дискурсе причин и механизмов, определявших превосходство советской военной школы в заключительный период войны.

Актуальность:

Актуальность проекта обусловлена необходимостью объективной оценки исторических событий Второй мировой войны и противодействия попыткам искажения истории. Понимание причин советской победы, в том числе через призму военного искусства, имеет важное значение для современной военно-исторической науки.

Цель:

Главная цель проекта – доказать превосходство советского военного искусства в 1944 году, опираясь на анализ соотношения потерь СССР и Германии. Это позволит сформировать научное представление о ключевых факторах, обеспечивших победу.

Целевая аудитория:

Целевая аудитория проекта – студенты исторических и военных факультетов, а также широкий круг лиц, интересующихся военной историей. Работа будет представлена в доступной для понимания форме, но с сохранением академической точности.

Задачи:

  • Сбор и систематизация статистических данных о потерях СССР и Германии в 1944 году.
  • Анализ основных военных операций 1944 года с точки зрения соотношения потерь.
  • Выявление факторов, повлиявших на эффективность советской военной стратегии и тактики.
  • Формулирование выводов о превосходстве советского военного искусства на основе полученных данных.

Ресурсы:

Ключевыми ресурсами для реализации проекта являются: доступ к архивным материалам, научным публикациям, статистическим сборникам, а также программное обеспечение для анализа данных.

Роли в проекте:

Координация всех этапов исследования, научное руководство, финальная правка отчета. Осуществляет контроль над соблюдением сроков и методологических норм.

Сбор, анализ и интерпретация исторических источников, включая архивные документы и мемуары. Ответственность за достоверность фактического материала.

Обработка количественных данных, построение статистических моделей, визуализация результатов. Обеспечивает математическую обоснованность выводов.

Проверка текста на соответствие стилистическим и грамматическим нормам, обеспечение академической точности формулировок. Гарантирует ясность и логичность изложения.

Наименование образовательного учреждения

Проект

на тему

Анализ соотношения потерь СССР и Германии в 1944 году как фактор демонстрации превосходства советского военного искусства

Выполнил: ФИО

Руководитель: ФИО

Содержание

  • Введение 1
  • Теоретические основы военного искусства 2
  • Источниковая база исследования 3
  • Статистический анализ потерь сторон в 1944 году 4
  • Ключевые военные операции 1944 года 5
  • Факторы советского военного превосходства 6
  • Сравнительный анализ боевой результативности 7
  • Заключение 8
  • Список литературы 9
  • Приложения 10

Введение

Содержимое раздела

Всемирная история Второй мировой войны, значимость Восточного фронта. Обоснование актуальности исследования соотношения потерь СССР и Германии в 1944 году. Введение в проблематику и обозначение целей проекта. Определение границ исследования и методологии.

Теоретические основы военного искусства

Содержимое раздела

Анализ ключевых концепций военного искусства, применявшегося сторонами в период Второй мировой войны. Изучение советской и германской военных доктрин, их эволюции. Рассмотрение факторов, влияющих на эффективность боевых действий и уровень потерь.

Источниковая база исследования

Содержимое раздела

Описание и оценка доступных архивных материалов, статистических сборников, мемуарной литературы и научных публикаций. Критический анализ степени достоверности и полноты информации. Обоснование выбора источников для анализа потерь.

Статистический анализ потерь сторон в 1944 году

Содержимое раздела

Количественная оценка потерь Вооруженных Сил СССР и Германии в 1944 году на Восточном фронте. Детализация данных по типам войск, операциям и регионам. Использование статистических методов для выявления закономерностей.

Ключевые военные операции 1944 года

Содержимое раздела

Детальное рассмотрение значимых наступательных и оборонительных операций 1944 года (например, операция «Багратион», Берлинская операция). Сопоставление масштаба операций с соотношением понесенных потерь.

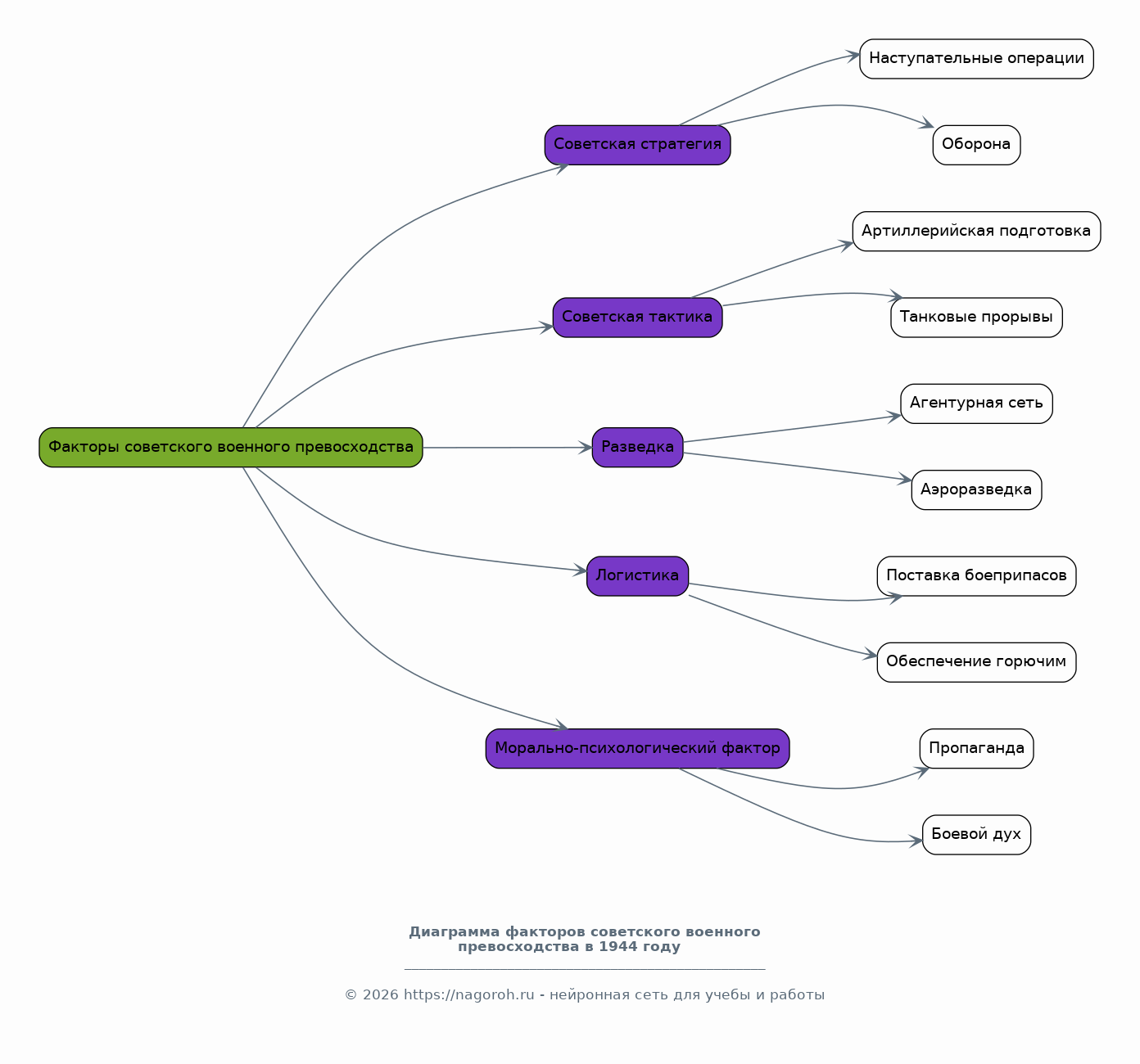
Факторы советского военного превосходства

Содержимое раздела

Изучение причин снижения потерь РККА и увеличения потерь Вермахта. Анализ роли советской стратегии, тактики, разведки, логистики, морально-психологического фактора. Оценка эффективности применяемых методов.

Сравнительный анализ боевой результативности

Содержимое раздела

Сопоставление эффективности действий советских и германских войск на основе соотношения потерь и достигнутых целей. Оценка влияния советского военного искусства на ход войны. Формулирование промежуточных выводов.

Заключение

Содержимое раздела

Обобщение результатов исследования. Подтверждение или опровержение гипотезы о превосходстве советского военного искусства в 1944 году, основанное на анализе потерь. Оценка вклада проекта в понимание ключевых факторов победы СССР.

Список литературы

Содержимое раздела

Перечень использованных при подготовке проекта источников: архивные документы, научные монографии, статьи, сборники документов, мемуары. Оформление в соответствии с принятыми стандартами библиографического описания.

Приложения

Содержимое раздела

Вспомогательные материалы, статистические таблицы, карты военных операций, графики и диаграммы, иллюстрирующие данные о потерях и результатах анализа. Сделают отчет более наглядным и понятным для аудитории.

Получи Такой Проект

До 90% уникальность
Готовый файл Word
15-30 страниц
Список источников по ГОСТ
Оформление по ГОСТ
Таблицы и схемы
Презентация

Создать Проект на любую тему за 5 минут

Создать

#5398681