Нейросеть

Советская музыка 1945-1991: Жанровое разнообразие, исполнительский состав и песенное наследие

Нейросеть для проекта Гарантия уникальности Строго по ГОСТу Высочайшее качество Поддержка 24/7

Данный исследовательский проект посвящен всестороннему анализу советской музыки периода с 1945 по 1991 год. Он направлен на глубокое изучение различных жанров, сформировавшихся в этот период, включая эстрадную песню, рок, авторскую песню, джаз и другие направления. Особое внимание уделяется выявлению ключевых исполнителей и групп, оказавших значительное влияние на культурную жизнь СССР, а также анализу текстов песен с точки зрения их идеологического содержания, художественных особенностей и отражения социальных реалий. Проект предполагает комплексный подход, включающий анализ музыкальных произведений, изучение исторических контекстов, интервью с экспертами и анализ архивных материалов. В результате будет сформирована целостная картина развития советской музыкальной культуры, ее эволюции и влияния на формирование идентичности советского человека.

Идея:

Изучить эволюцию советской музыкальной культуры в период с 1945 по 1991 год, выявив особенности жанров, творчество ведущих исполнителей и влияние музыки на советское общество. Проанализировать тексты песен и музыкальные произведения с точки зрения идеологии, культурных кодов и отражения социальных изменений.

Продукт:

Результатом проекта станет аналитический отчет, включающий обширный обзор жанров, исполнителей и песен советского периода, снабженный примерами музыкальных композиций и текстов песен. Также будет подготовлена презентация, предназначенная для широкой аудитории, с использованием мультимедийных средств и интерактивных элементов, визуализирующая основные этапы развития советской музыки.

Проблема:

Существует недостаточная систематизация информации о советской музыке, ее жанровом разнообразии и влиянии на советское общество. Отсутствует комплексный анализ текстов песен с учетом исторического контекста и идеологической составляющей.

Актуальность:

Изучение советской музыкальной культуры актуально в контексте современного осмысления истории и культуры XX века. Понимание музыкального наследия СССР способствует лучшему пониманию социальной, политической и культурной динамики советского периода.

Цель:

Целью данного проекта является формирование всестороннего представления о советской музыкальной культуре, ее жанрах, выдающихся исполнителях и влиянии на советское общество. Достичь глубокого понимания взаимосвязи между музыкой, идеологией и социальными изменениями в СССР.

Целевая аудитория:

Проект ориентирован на учащихся, студентов, преподавателей гуманитарных дисциплин и всех, кто интересуется историей, культурой и музыкой советского периода. Материалы проекта будут адаптированы для широкой аудитории с учетом различного уровня подготовки.

Задачи:

  • Провести анализ музыкальных произведений, текстов песен и исторических документов для выявления ключевых тенденций в советской музыке.
  • Изучить творчество выдающихся исполнителей и групп, их вклад в развитие музыкальной культуры и влияние на общество.
  • Систематизировать информацию о жанрах советской музыки, их особенностях и эволюции во времени.
  • Проанализировать идеологическое и художественное содержание текстов песен, выявив отражение социальных реалий и культурных кодов.
  • Подготовить презентацию и аналитический отчет, представляющие результаты исследования в доступной форме.

Ресурсы:

Для реализации проекта потребуются доступ к музыкальным архивам, библиотечным фондам, онлайн-ресурсам, экспертным интервью и программному обеспечению для анализа музыкальных данных.

Роли в проекте:

Отвечает за общее руководство проектом, определение целей и задач, координацию работы команды, контроль сроков и качества выполнения работы. Осуществляет планирование и организацию всех этапов исследовательской деятельности, включая поиск и анализ информации, написание отчета и подготовку презентации. Курирует работу над отдельными разделами исследования, обеспечивает взаимодействие между участниками проекта, а также отвечает за подготовку итоговых материалов.

Занимается сбором, обработкой и анализом данных, включая музыкальные произведения, тексты песен, исторические документы и экспертные интервью. Выполняет анализ музыкальных композиций, выявляет жанровые особенности, анализирует тексты песен с точки зрения идеологии и художественных особенностей. Осуществляет поиск и систематизацию информации по заданным направлениям исследования, подготавливает аналитические материалы и отчеты, необходимые для реализации проекта.

Предоставляет экспертную оценку музыкальных произведений, анализирует исторический контекст, оказывает помощь в интерпретации текстов песен и музыкальных композиций. Осуществляет анализ творческой деятельности исполнителей, выявляет влияние музыкальных направлений на культурные процессы. Осуществляет поиск и анализ архивных материалов, обеспечивает историческую достоверность данных, предоставляет рецензии на промежуточные результаты исследования.

Отвечает за визуальное оформление презентации и других материалов проекта. Разрабатывает структуру и дизайн презентации, подбирает визуальные элементы, создает графики и диаграммы, обеспечивающие наглядность и привлекательность представления результатов исследования. Синхронизирует дизайн-концепцию с содержанием, учитывая аудиторию и цели проекта, формирует единый визуальный стиль для всех материалов.

Наименование образовательного учреждения

Проект

на тему

Советская музыка 1945-1991: Жанровое разнообразие, исполнительский состав и песенное наследие

Выполнил: ФИО

Руководитель: ФИО

Содержание

  • Введение 1
  • Жанровое многообразие советской музыки: Эстрада, Рок, Авторская песня 2
  • Ключевые исполнители и музыкальные коллективы 3
  • Тексты песен: Идеология, цензура и художественные особенности 4
  • Музыка и общество: Влияние на культурные процессы 5
  • Музыкальные фестивали и концерты: Платформы для выражения идей 6
  • Технологии звукозаписи и распространения музыки 7
  • Музыка в кино и театре: Визуализация музыкальных идей 8
  • Заключение 9
  • Список литературы 10

Введение

Содержимое раздела

Введение в тему исследования, обоснование актуальности и значимости изучения советской музыкальной культуры, определение целей и задач проекта. Краткий обзор методологии исследования, включая используемые методы анализа и источники информации. Определение основных понятий и терминов, используемых в работе, а также структурирование исследования и его основных этапов. Представление структуры работы и ожидаемых результатов, а также указание на практическую значимость исследования для дальнейшего изучения советской истории и культуры.

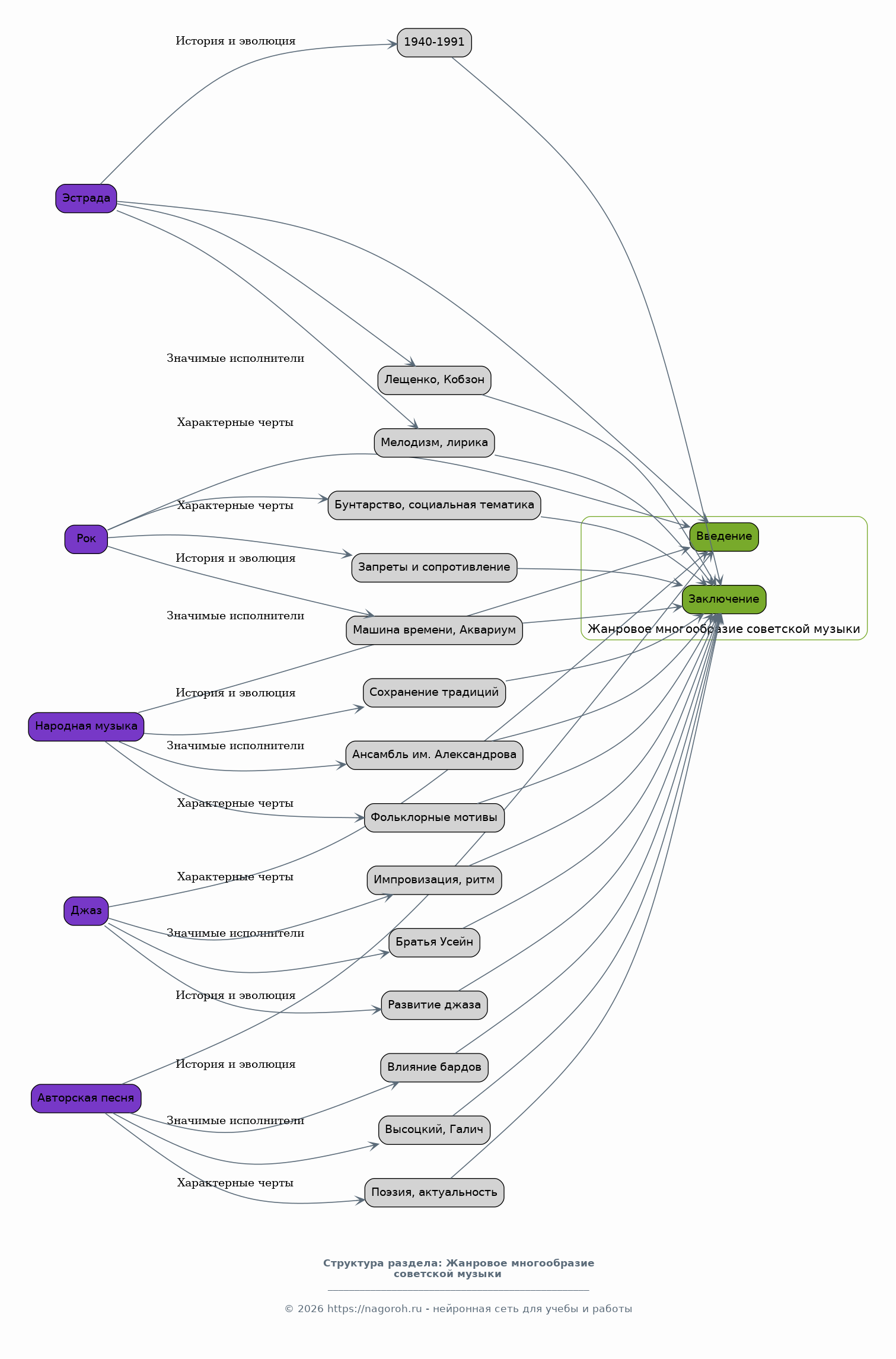
Жанровое многообразие советской музыки: Эстрада, Рок, Авторская песня

Содержимое раздела

Анализ основных музыкальных жанров, получивших развитие в советском периоде. Детальное рассмотрение таких жанров, как эстрадная песня, рок-музыка, авторская песня, джаз, народная музыка и других направлений. Определение характерных особенностей каждого жанра, его эволюции во времени, а также выявление взаимовлияний между различными музыкальными направлениями. Анализ творчества наиболее значимых представителей каждого жанра, их вклада в развитие музыкальной культуры и влияния на советское общество.

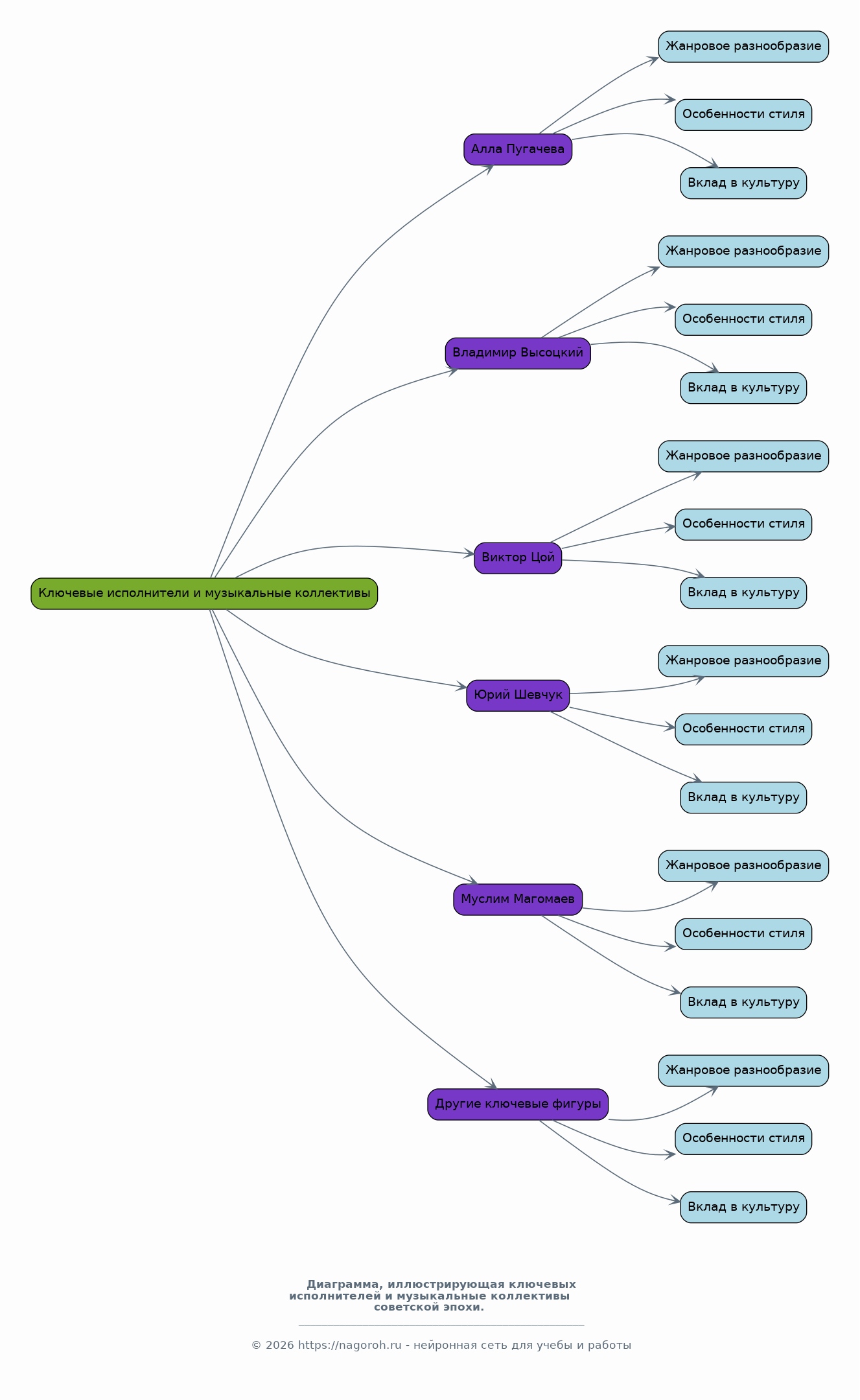
Ключевые исполнители и музыкальные коллективы

Содержимое раздела

Изучение творчества выдающихся исполнителей и музыкальных коллективов, оказавших значительное влияние на советскую музыкальную культуру. Анализ музыкального наследия таких артистов, как Алла Пугачева, Владимир Высоцкий, Виктор Цой, Юрий Шевчук, Муслим Магомаев, и других ключевых фигур. Определение их вклада в развитие различных жанров, выявление особенностей их творческого стиля, а также рассмотрение их роли в формировании культурных и социальных трендов. Анализ влияния исполнителей на советское общество и культуру.

Тексты песен: Идеология, цензура и художественные особенности

Содержимое раздела

Детальный анализ текстов песен с точки зрения идеологического содержания, художественных особенностей и отражения социальных реалий. Рассмотрение влияния цензуры на творчество исполнителей и формирование тематики песен. Анализ использования различных литературных приемов, метафор, символов и образов в текстах песен. Выявление отражения в текстах песен ключевых событий и проблем советского общества, а также анализ способов выражения чувств и эмоций в условиях идеологического контроля. Оценка влияния текстов песен на формирование общественного сознания.

Музыка и общество: Влияние на культурные процессы

Содержимое раздела

Исследование взаимосвязи между музыкой и обществом в советский период. Анализ влияния музыки на формирование культурных ценностей, социальных норм и молодежных субкультур. Рассмотрение трансформации музыкальных вкусов и предпочтений в различные периоды советской истории, а также влияния музыки на формирование идентичности советского человека. Оценка роли музыки в выражении протеста, оппозиции и альтернативных взглядов в советском обществе. Анализ использования музыки в пропагандистских целях.

Музыкальные фестивали и концерты: Платформы для выражения идей

Содержимое раздела

Анализ роли музыкальных фестивалей и концертов как площадок для выражения идей и обмена культурным опытом в советский период. Рассмотрение масштаба и значимости таких мероприятий, как фестивали в Сочи, Юрмале, а также рок-фестивалей, и их влияния на формирование музыкальных тенденций и популяризацию исполнителей. Выявление особенностей организации и проведения фестивалей, а также анализ репертуара и выступлений, представляющих интерес с точки зрения культурного и социального влияния. Оценка роли фестивалей в формировании общественного мнения.

Технологии звукозаписи и распространения музыки

Содержимое раздела

Изучение технических аспектов производства и распространения музыки в советский период. Анализ используемых технологий звукозаписи, таких как студийное оборудование, методы микширования и мастеринга. Рассмотрение различных способов распространения музыки, включая грампластинки, магнитофонные записи, радиовещание и телевизионные передачи. Оценка влияния технологий на популярность исполнителей и формирование музыкальных вкусов в советском обществе. Анализ ограничений и цензуры в сфере распространения музыки.

Музыка в кино и театре: Визуализация музыкальных идей

Содержимое раздела

Анализ роли музыки в кинематографе и театральных постановках советского периода. Рассмотрение использования музыкальных композиций в фильмах и спектаклях, их влияния на создание атмосферы и передачу эмоционального содержания. Определение творческих приемов и техник, используемых композиторами и режиссерами для интеграции музыки в визуальный контекст. Анализ влияния киномузыки и театральных постановок на формирование общественного мнения и культурные ценности советского общества. Пример конкретных фильмов и спектаклей.

Заключение

Содержимое раздела

Обобщение основных результатов исследования, формулировка выводов и оценка достижения поставленных целей. Краткое изложение основных аспектов, рассмотренных в работе, и их взаимосвязей. Подведение итогов анализа и оценка значимости полученных результатов для понимания советской музыкальной культуры. Определение перспектив дальнейших исследований и возможных направлений развития темы. Отражение личного вклада автора в исследование и его личного мнения о проделанной работе.

Список литературы

Содержимое раздела

Представление полного списка использованной литературы, включая книги, статьи, архивные материалы, интернет-ресурсы и другие источники информации, которые были использованы в рамках исследования. Форматирование списка литературы в соответствии с установленными научными стандартами, обеспечивающее правильное оформление библиографических данных каждого источника. Разделение списка на отдельные категории, такие как книги, статьи в журналах, электронные ресурсы и архивные материалы. Сортировка источников по алфавиту в соответствии с фамилиями авторов.

Получи Такой Проект

До 90% уникальность
Готовый файл Word
15-30 страниц
Список источников по ГОСТ
Оформление по ГОСТ
Таблицы и схемы
Презентация

Создать Проект на любую тему за 5 минут

Создать

#5587942