Нейросеть

Современная Система Растительного Мира: Структура, Разнообразие и Эволюционные Тенденции

Нейросеть для проекта Гарантия уникальности Строго по ГОСТу Высочайшее качество Поддержка 24/7

Данный исследовательский проект посвящен всестороннему изучению современной системы растительного мира. Проект охватывает широкий спектр вопросов, начиная от морфологического разнообразия и таксономической классификации растений и заканчивая анализом экологических взаимодействий и адаптационных механизмов. Особое внимание уделяется современным достижениям в области молекулярной биологии и генетики, которые позволяют глубже понять эволюционные процессы и филогенетические связи между различными группами растений. В рамках исследования будут проанализированы различные типы растительных сообществ, их структура и динамика, а также влияние антропогенных факторов на состояние растительного мира. Проект предусматривает использование современных методов исследования, таких как микроскопия, хроматография и методы полевых наблюдений, для получения наиболее полной и достоверной информации. Результаты исследования могут быть использованы для разработки мер по охране и рациональному использованию растительных ресурсов планеты.

Идея:

Изучить текущее состояние и эволюционные перспективы растительного мира, используя комплексный подход, объединяющий данные морфологии, генетики и экологии. Провести анализ основных таксономических групп растений, выявить их взаимосвязи и оценить роль в экосистемах.

Продукт:

Результатом проекта станет обширная база данных по растительному миру, включающая информацию о морфологических характеристиках, генетическом разнообразии и экологических нишах растений. Будет разработана интерактивная карта распространения ключевых видов и создана методическая разработка для проведения практических занятий.

Проблема:

Современные данные о растительном мире часто разрознены и не систематизированы, что затрудняет комплексный анализ и разработку эффективных природоохранных мероприятий. Недостаточность информации о генетическом разнообразии многих видов растений создает угрозу для их сохранения и устойчивости к изменяющимся условиям окружающей среды.

Актуальность:

Изучение растительного мира имеет ключевое значение для понимания биоразнообразия планеты и разработки стратегий его сохранения. Актуальность проекта обусловлена необходимостью выявления уязвимых видов и разработки мер по защите от негативного воздействия климатических изменений и антропогенных факторов.

Цель:

Определить структуру и динамику современного растительного мира, выявить основные закономерности эволюции растений и оценить их роль в экосистемах. Разработать рекомендации по сохранению и рациональному использованию растительных ресурсов.

Целевая аудитория:

Проект ориентирован на учащихся старших классов школ, студентов биологических факультетов и всех, кто интересуется вопросами ботаники и охраны природы. Материалы проекта будут полезны для подготовки к олимпиадам, семинарам и другим учебным мероприятиям.

Задачи:

  • Провести обзор литературы по теме, включая современные научные публикации и исследования в области ботаники.
  • Собрать и систематизировать данные о морфологических признаках, генетическом разнообразии и экологической приуроченности различных видов растений.
  • Проанализировать эволюционные связи между различными группами растений с использованием филогенетических методов.
  • Оценить влияние антропогенных факторов и климатических изменений на состояние растительного мира.
  • Подготовить отчет о результатах исследования и разработать рекомендации по сохранению растительного разнообразия.

Ресурсы:

Для реализации проекта потребуются доступ к специализированной литературе, лабораторное оборудование для анализа образцов, а также программное обеспечение для обработки данных и построения филогенетических деревьев.

Роли в проекте:

Создает образовательные материалы, такие как презентации, рабочие тетради и онлайн-ресурсы, предназначенные для распространения знаний о растительном мире. Адаптирует научную информацию для школьников и студентов, разрабатывает интерактивные задания и игры для улучшения процесса обучения. Сотрудничает с руководителем проекта и экспертами для обеспечения точности и актуальности материалов.

Наименование образовательного учреждения

Проект

на тему

Современная Система Растительного Мира: Структура, Разнообразие и Эволюционные Тенденции

Выполнил: ФИО

Руководитель: ФИО

Содержание

  • Введение 1
  • Морфологическое разнообразие растений 2
  • Филогенетический анализ и эволюционные связи 3
  • Экологические взаимодействия и растительные сообщества 4
  • Антропогенное воздействие на растительный мир 5
  • Методы исследования 6
  • Результаты полевых исследований 7
  • Лабораторные исследования и анализ данных 8
  • Заключение 9
  • Список литературы 10

Введение

Содержимое раздела

В разделе описывается актуальность темы, цели и задачи исследования. Представлен краткий обзор современного состояния изучения растительного мира, подчеркивается его роль в экосистемах и в жизни человека. Обосновывается выбор объекта исследования, формулируется научная новизна работы и ее практическая значимость. Также приводятся основные определения терминов, используемых в работе, и описывается структура исследования.

Морфологическое разнообразие растений

Содержимое раздела

В данном разделе рассматривается морфологическая структура растений, включая описание корней, стеблей, листьев, цветков и плодов. Анализируются различные типы морфологических адаптаций растений к различным условиям окружающей среды. Приводятся примеры морфологических особенностей, характерных для различных таксономических групп растений, и обсуждается их эволюционное значение. Рассматривается значение морфологических признаков в идентификации растений.

Филогенетический анализ и эволюционные связи

Содержимое раздела

Этот раздел посвящен анализу филогенетических взаимоотношений между различными группами растений на основе современных данных молекулярной биологии. Обсуждаются методы построения филогенетических деревьев, включая использование геномных данных и анализ последовательностей ДНК. Рассматриваются основные эволюционные события в истории растений, такие как возникновение сосудистой системы и цветковых растений. Анализируются филогенетические деревья для различных групп.

Экологические взаимодействия и растительные сообщества

Содержимое раздела

В разделе рассматриваются экологические взаимодействия между растениями и другими организмами, включая симбиотические отношения, конкуренцию и паразитизм. Анализируются структуры и динамика растительных сообществ, таких как леса, луга и болота, и их роль в поддержании биоразнообразия. Обсуждается влияние экологических факторов, таких как климат и почва, на распределение растений, а также трофические взаимодействия.

Антропогенное воздействие на растительный мир

Содержимое раздела

В данном разделе анализируется влияние деятельности человека на растительный мир, включая вырубку лесов, загрязнение окружающей среды и изменение климата. Рассматриваются проблемы исчезновения видов, деградации экосистем и распространения инвазивных растений. Обсуждаются стратегии охраны и рационального использования растительных ресурсов, включая создание заповедников и национальных парков, и методы восстановления экосистем.

Методы исследования

Содержимое раздела

В данном разделе описываются методы, применяемые в исследовании, включая полевые, лабораторные и аналитические методы. Подробно излагаются принципы работы с микроскопами, хроматографами и другими приборами. Описываются методы сбора и обработки данных, а также статистические методы, используемые для анализа. Четко прописывается методология проведения экспериментов и обработка полученных результатов.

Результаты полевых исследований

Содержимое раздела

В разделе представлены результаты полевых исследований, полученные в ходе экспедиций. Описываются особенности выбранных растительных сообществ, их состав и структура, с использованием конкретных примеров. Анализируются данные, полученные при наблюдении за ростом и развитием растений, а также данные о взаимодействиях между различными видами. Представлены карты распространения и другие наглядные материалы.

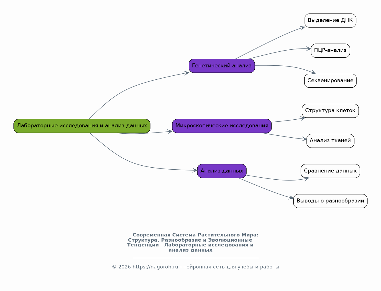
Лабораторные исследования и анализ данных

Содержимое раздела

Представлены результаты лабораторных исследований, включая генетический анализ и микроскопические исследования образцов растений. Описываются методы выделения ДНК, проведения ПЦР-анализа и секвенирования. Анализируются полученные данные, сравниваются с данными других исследований, делаются выводы о генетическом разнообразии и эволюционных связях. Представлены графики, таблицы и другой визуальный материал.

Заключение

Содержимое раздела

В заключении обобщаются основные результаты исследования и формулируются выводы, подтверждающие или опровергающие поставленные гипотезы. Оценивается вклад работы в развитие науки и ее практическая значимость. Обсуждаются ограничения исследования и возможные направления для дальнейших исследований. Подчеркивается важность сохранения разнообразия растительного мира.

Список литературы

Содержимое раздела

В данном разделе приводится полный список использованной литературы, включая научные статьи, монографии и другие источники. Список оформляется в соответствии с общепринятыми стандартами цитирования, обеспечивая возможность проверки использованной информации. Указываются авторы, названия статей, названия журналов, издательства, страницы и другие необходимые данные для каждой цитируемой работы.

Получи Такой Проект

До 90% уникальность
Готовый файл Word
15-30 страниц
Список источников по ГОСТ
Оформление по ГОСТ
Таблицы и схемы
Презентация

Создать Проект на любую тему за 5 минут

Создать

#5491764