Нейросеть

Современное состояние и перспективы развития Военно-Морского Флота Российской Федерации

Нейросеть для проекта Гарантия уникальности Строго по ГОСТу Высочайшее качество Поддержка 24/7

Данный исследовательский проект посвящен анализу текущего состояния Военно-Морского Флота (ВМФ) России, его состава и перспектив модернизации. Проект охватывает исторический контекст формирования современного российского флота, рассматривает основные классы кораблей, их технические характеристики и роль в обеспечении национальной безопасности. Особое внимание уделяется новым разработкам в области военно-морской техники, стратегиям развития ВМФ и факторам, влияющим на его эффективность. В рамках исследования будет проведен анализ международного опыта и выявлены тенденции развития военно-морских сил ведущих мировых держав. Результаты проекта позволят сформировать комплексное представление о проблемах и потенциале российского флота, а также предложить возможные пути его дальнейшего развития. Исследование нацелено на понимание роли ВМФ в современной геополитической обстановке и его вклада в защиту национальных интересов России.

Идея:

Проект направлен на комплексное исследование состояния и перспектив развития ВМФ России, выявление ключевых проблем и возможностей модернизации. Результаты анализа могут быть использованы для разработки научно обоснованных рекомендаций по дальнейшему развитию флота и укреплению национальной безопасности.

Продукт:

В рамках проекта будет разработан аналитический отчет, содержащий детальный анализ текущего состояния ВМФ России, оценку его потенциала и перспектив развития. Отчет будет включать в себя графические материалы, таблицы и схемы, иллюстрирующие основные тенденции и закономерности.

Проблема:

Устаревание значительной части корабельного состава, технологическое отставание в отдельных областях, а также ограниченность финансовых ресурсов являются основными проблемами, сдерживающими развитие ВМФ России. Необходим комплексный подход к модернизации флота с учетом современных вызовов и угроз.

Актуальность:

В условиях изменяющейся геополитической обстановки и возрастающей конкуренции в морских регионах, поддержание и развитие современного и эффективного ВМФ является важным фактором обеспечения национальной безопасности и защиты национальных интересов России. Данный проект позволит получить актуальную информацию о состоянии флота и разработать рекомендации по его дальнейшему развитию.

Цель:

Определить основные направления модернизации ВМФ России, способствующие повышению его боеспособности и эффективности в современных условиях. Проанализировать факторы, влияющие на развитие военно-морской техники и разработать рекомендации по внедрению инновационных технологий.

Целевая аудитория:

Проект будет интересен широкому кругу специалистов в области военно-морской политики, национальной безопасности, военной экономики, а также студентам и аспирантам, изучающим военно-морское дело. Результаты исследования могут быть использованы при разработке государственных программ и стратегий развития ВМФ России.

Задачи:

  • Провести анализ исторического развития ВМФ России и выявить основные этапы его формирования.
  • Оценить текущее состояние корабельного состава ВМФ России, его технические характеристики и боевые возможности.
  • Изучить современные тенденции развития военно-морской техники и технологий в мире.
  • Выявить основные проблемы и вызовы, стоящие перед ВМФ России.
  • Разработать рекомендации по модернизации и развитию ВМФ России с учетом современных вызовов и угроз.

Ресурсы:

Для реализации проекта потребуются доступ к открытым источникам информации (научные публикации, аналитические отчеты, данные государственных органов), статистическим данным, а также возможность проведения экспертных интервью с представителями военно-морского сообщества.

Роли в проекте:

Осуществляет общее руководство проектом, координирует работу команды, контролирует выполнение задач и представляет результаты исследования. Отвечает за соблюдение сроков и качества выполнения работ.

Проводит анализ открытых источников информации, собирает и обрабатывает данные, разрабатывает аналитические отчеты и презентации. Отвечает за научную обоснованность выводов и рекомендаций.

Проводит анализ технических характеристик кораблей и военно-морского вооружения, оценивает их боевые возможности и перспективы развития. Обеспечивает экспертную поддержку при разработке рекомендаций по модернизации флота.

Осуществляет анализ взаимосвязей между различными элементами военно-морской системы, разрабатывает модели и сценарии развития. Участвует в формировании комплексного представления о состоянии и перспективах развития ВМФ.

Наименование образовательного учреждения

Проект

на тему

Современное состояние и перспективы развития Военно-Морского Флота Российской Федерации

Выполнил: ФИО

Руководитель: ФИО

Содержание

  • Введение 1
  • Исторический опыт развития ВМФ России 2
  • Состав и структура современного ВМФ России 3
  • Анализ мировых тенденций развития военно-морской техники 4
  • Проблемы и вызовы, стоящие перед ВМФ России 5
  • Перспективные направления модернизации ВМФ России 6
  • Разработка и внедрение инновационных технологий в ВМФ России 7
  • Роль ВМФ России в обеспечении национальной безопасности 8
  • Практическая реализация предложенных рекомендаций 9
  • Заключение 10

Введение

Содержимое раздела

В данном разделе будет представлено обоснование актуальности исследования, сформулированы цель и задачи проекта, определены объект и предмет исследования, а также указаны методы и подходы, используемые в работе. Будет дана общая характеристика современного состояния и перспектив развития ВМФ России, подчеркнута важность этой темы в контексте обеспечения национальной безопасности и защиты национальных интересов страны. Обозначена структура работы и последовательность рассматриваемых вопросов.

Исторический опыт развития ВМФ России

Содержимое раздела

В этом разделе будет представлен обзор исторического развития ВМФ России, начиная с его зарождения и до настоящего времени. Будут рассмотрены основные этапы формирования флота, его роль в ключевых исторических событиях и уроки, извлеченные из прошлого опыта. Особое внимание будет уделено периодам масштабной модернизации флота и внедрению новых военно-морских технологий. Проанализирована эволюция военно-морской доктрины России и ее влияние на развитие ВМФ.

Состав и структура современного ВМФ России

Содержимое раздела

Данный раздел посвящен анализу состава и структуры современного ВМФ России. Будут рассмотрены основные классы кораблей, их технические характеристики, вооружение и роль в решении различных задач. Проанализированы организационная структура флота, его подчиненность и взаимодействие с другими видами Вооруженных Сил. Оценена численность личного состава ВМФ и его подготовленность.

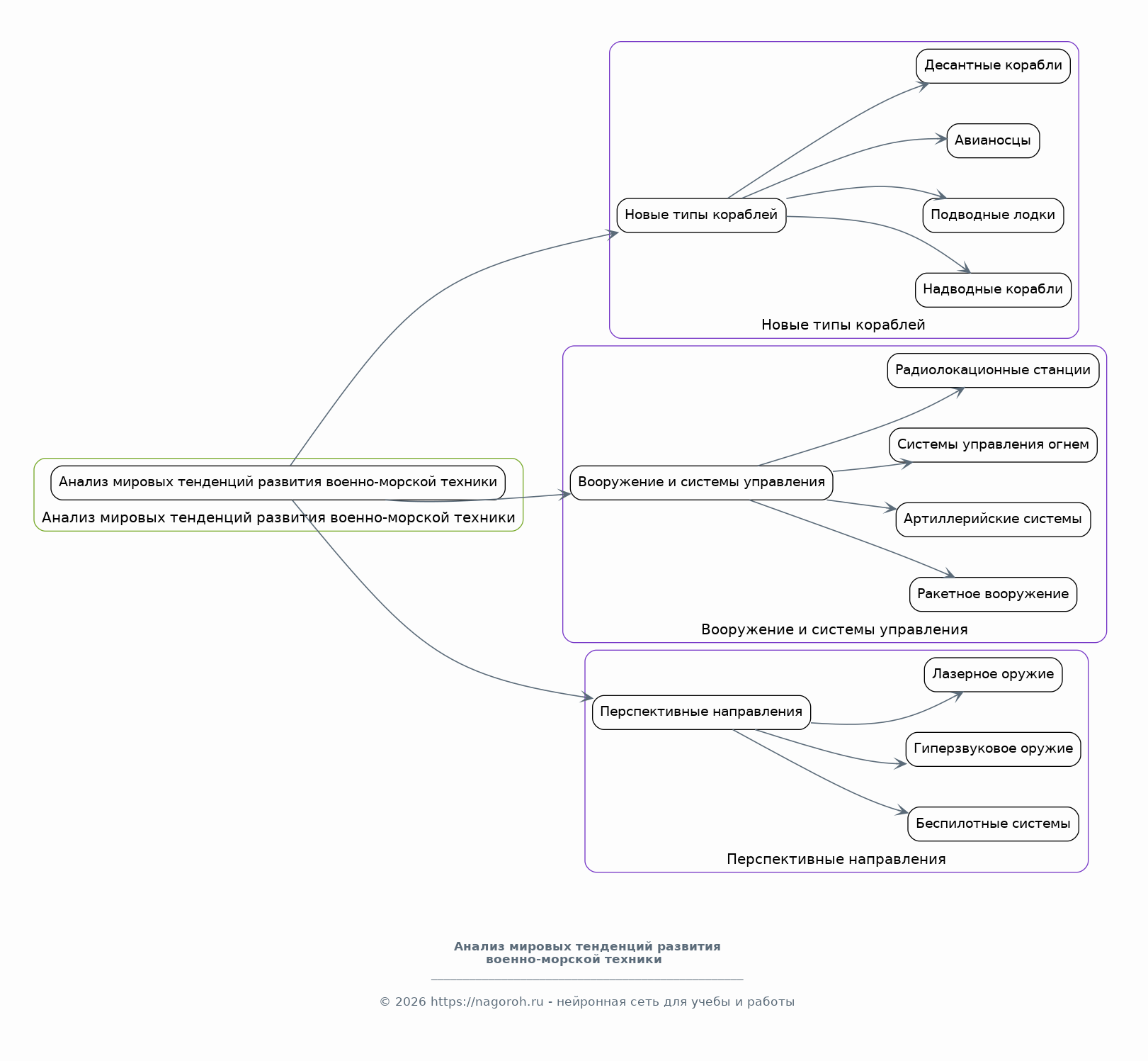
Анализ мировых тенденций развития военно-морской техники

Содержимое раздела

В этом разделе будет проведен анализ современных тенденций развития военно-морской техники и технологий в мире. Будут рассмотрены новые типы кораблей, вооружения и систем управления, разрабатываемых и внедряемых ведущими мировыми державами. Проанализированы перспективные направления развития военно-морской техники, такие как беспилотные системы, гиперзвуковое оружие и лазерное оружие. Оценено влияние этих тенденций на развитие ВМФ России.

Проблемы и вызовы, стоящие перед ВМФ России

Содержимое раздела

Этот раздел посвящен анализу основных проблем и вызовов, стоящих перед ВМФ России. Будут рассмотрены такие факторы, как устаревание корабельного состава, ограниченность финансовых ресурсов, технологическое отставание в отдельных областях, а также меняющаяся геополитическая обстановка. Оценено влияние этих факторов на боеспособность и эффективность флота. Выявлены основные риски и угрозы, связанные с развитием военно-морской обстановки.

Перспективные направления модернизации ВМФ России

Содержимое раздела

В этом разделе будут предложены перспективные направления модернизации ВМФ России. Будут рассмотрены различные варианты обновления корабельного состава, внедрения новых технологий и совершенствования системы управления. Оценена экономическая целесообразность и техническая реализуемость предложенных мероприятий. Разработаны рекомендации по формированию оптимальной структуры флота и распределению ресурсов.

Разработка и внедрение инновационных технологий в ВМФ России

Содержимое раздела

Данный раздел посвящен рассмотрению возможностей разработки и внедрения инновационных технологий в ВМФ России. Будут исследованы перспективные направления развития военно-морской техники, такие как беспилотные системы, искусственный интеллект, кибербезопасность и новые материалы. Оценено влияние этих технологий на повышение боеспособности и эффективности флота. Предложены меры по стимулированию разработки и внедрения инновационных технологий.

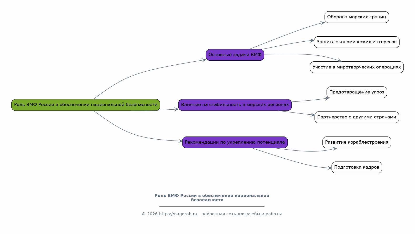
Роль ВМФ России в обеспечении национальной безопасности

Содержимое раздела

В этом разделе будет рассмотрена роль ВМФ России в обеспечении национальной безопасности и защите национальных интересов страны. Будут проанализированы основные задачи, решаемые флотом в мирное и военное время. Оценено влияние ВМФ на поддержание стабильности в морских регионах и предотвращение угроз безопасности. Разработаны рекомендации по укреплению военно-морского потенциала России.

Практическая реализация предложенных рекомендаций

Содержимое раздела

В этом разделе будет представлен анализ различных вариантов практической реализации предложенных рекомендаций по модернизации ВМФ России. Будут рассмотрены вопросы планирования, финансирования и реализации проектов по обновлению корабельного состава, внедрению новых технологий и совершенствованию системы управления. Оценена эффективность предложенных мероприятий и разработаны критерии оценки их успешности. Предложены сроки и этапы реализации каждого проекта.

Заключение

Содержимое раздела

В данном разделе будут подведены итоги исследования, сформулированы основные выводы и рекомендации. Будет дана общая оценка состояния и перспектив развития ВМФ России, подчеркнута важность дальнейших усилий по его модернизации и укреплению. Обозначены возможные направления дальнейших исследований в данной области.

Получи Такой Проект

До 90% уникальность
Готовый файл Word
15-30 страниц
Список источников по ГОСТ
Оформление по ГОСТ
Таблицы и схемы
Презентация

Создать Проект на любую тему за 5 минут

Создать

#3465647