Нейросеть

Современное уличное искусство: социокультурный анализ вандализма и новых форм мышления в городском пространстве

Нейросеть для проекта Гарантия уникальности Строго по ГОСТу Высочайшее качество Поддержка 24/7

Данный исследовательский проект посвящен всестороннему анализу феномена современного уличного искусства, рассматривая его как сложный социокультурный феномен, балансирующий на грани вандализма и инновационного художественного выражения. Проект направлен на изучение эволюции уличного искусства от его зарождения до современных форм, включая граффити, стрит-арт, муралы и другие виды визуального самовыражения в городской среде. В рамках данного исследования будет проведен анализ ключевых тенденций, техник и стилей, применяемых художниками, а также рассмотрено влияние уличного искусства на городскую среду и общественное сознание. Особое внимание уделено взаимодействию уличного искусства с различными социальными группами, включая местные сообщества, органы власти и коммерческие структуры. Проект предполагает междисциплинарный подход, сочетающий в себе элементы искусствоведения, социологии, урбанистики и культурологии для получения глубокого понимания данного явления.

Идея:

Уличное искусство представляет собой уникальную форму самовыражения, оказывающую значительное влияние на городское пространство и социокультурную среду. Понимание его роли и значения требует комплексного анализа, учитывающего как художественные, так и социальные аспекты.

Продукт:

Результатом проекта станет научно обоснованный доклад, содержащий анализ современного уличного искусства и его влияния на общество. Также будет подготовлена презентация, демонстрирующая основные выводы исследования и иллюстративный материал.

Проблема:

В современном обществе отсутствует единое понимание природы уличного искусства, что приводит к неоднозначным оценкам и противоречивым реакциям. Недостаток систематизированных исследований затрудняет понимание его социокультурного значения и влияния на городскую среду.

Актуальность:

Исследование актуально в связи с растущей популярностью уличного искусства и его влиянием на городскую культуру и общественное восприятие. Результаты исследования помогут сформулировать более обоснованные подходы к управлению городским пространством.

Цель:

Целью данного проекта является проведение всестороннего анализа современного уличного искусства, выявление его социокультурного значения и влияния на городское пространство. Также целью является разработка рекомендаций по взаимодействию с уличным искусством.

Целевая аудитория:

Аудиторией проекта являются студенты, аспиранты, преподаватели, исследователи в области искусствоведения, социологии, культурологии и урбанистики. Также проект будет интересен представителям органов власти, архитекторам, городским планировщикам и всем, кто интересуется вопросами городского развития.

Задачи:

  • Провести обзор литературы по теме, включая научные статьи, монографии и другие источники.
  • Изучить различные формы уличного искусства, их историю и эволюцию.
  • Проанализировать социальный и культурный контекст уличного искусства.
  • Исследовать влияние уличного искусства на городское пространство.
  • Разработать рекомендации по взаимодействию с уличным искусством.

Ресурсы:

Для реализации проекта потребуются доступ к научным библиотекам, онлайн-ресурсам, а также оборудование для анализа данных и подготовки презентаций.

Роли в проекте:

Отвечает за общее руководство проектом, разработку плана исследования, координацию работы команды, анализ данных, подготовку отчетов и презентаций. Осуществляет контроль за соблюдением сроков и качеством выполнения работы, а также обеспечивает взаимодействие с заинтересованными сторонами.

Занимается сбором, обработкой и анализом данных, полученных в ходе исследования. Осуществляет статистический анализ, визуализацию данных, подготовку таблиц и графиков, а также интерпретацию результатов исследований. Принимает участие в разработке методологии исследования и подготовке отчетов.

Проводит самостоятельные исследования, занимается сбором информации, анализом данных, написанием разделов отчета. Принимает участие в обсуждении результатов исследования. Обеспечивает поддержку в проведении интервью и опросов, а также в подготовке презентационных материалов.

Отвечает за визуальное оформление презентаций, отчетов и других материалов проекта. Разрабатывает макеты, выбирает шрифты, цвета и другие элементы дизайна, обеспечивая привлекательность и понятность информации. Работает над иллюстрациями и визуализацией данных.

Наименование образовательного учреждения

Проект

на тему

Современное уличное искусство: социокультурный анализ вандализма и новых форм мышления в городском пространстве

Выполнил: ФИО

Руководитель: ФИО

Содержание

  • Введение 1
  • Теоретические основы уличного искусства 2
  • История и эволюция уличного искусства 3
  • Социокультурный контекст уличного искусства 4
  • Типология и классификация форм уличного искусства 5
  • Влияние уличного искусства на городское пространство 6
  • Методология исследования: методы и подходы 7
  • Кейс-стади: Анализ конкретных примеров 8
  • Рекомендации по взаимодействию с уличным искусством 9
  • Список литературы 10

Введение

Содержимое раздела

Введение в тему исследования, обоснование актуальности и значимости выбранной темы. Определение основных понятий, таких как уличное искусство, вандализм, городской контекст. Формулировка целей и задач исследования, описание методологии, структуры работы, а также обозначение ожидаемых результатов. Определение географических и временных рамок исследования.

Теоретические основы уличного искусства

Содержимое раздела

Обзор существующих теоретических подходов к изучению уличного искусства, анализ основных направлений и школ. Рассмотрение роли искусства в городском пространстве, его взаимосвязи с социокультурными процессами. Изучение концепций вандализма и творчества, их взаимоотношения в контексте уличного искусства. Анализ философских и социологических аспектов феномена.

История и эволюция уличного искусства

Содержимое раздела

Обзор истории уличного искусства от его зарождения до наших дней, анализ ключевых этапов и тенденций развития. Изучение влияния различных культурных, социальных и политических факторов на формирование уличного искусства. Рассмотрение эволюции техник, стилей и жанров уличного искусства, включая граффити, стрит-арт, муралы и другие формы. Анализ международных примеров.

Социокультурный контекст уличного искусства

Содержимое раздела

Изучение социокультурного контекста, в котором существует уличное искусство, включая социальные группы, организации и отдельные личности. Анализ взаимоотношений уличного искусства с обществом, властями, бизнесом и другими социальными институтами. Рассмотрение вопросов авторства, права и собственности в контексте уличного искусства. Исследование влияния уличного искусства на формирование идентичности.

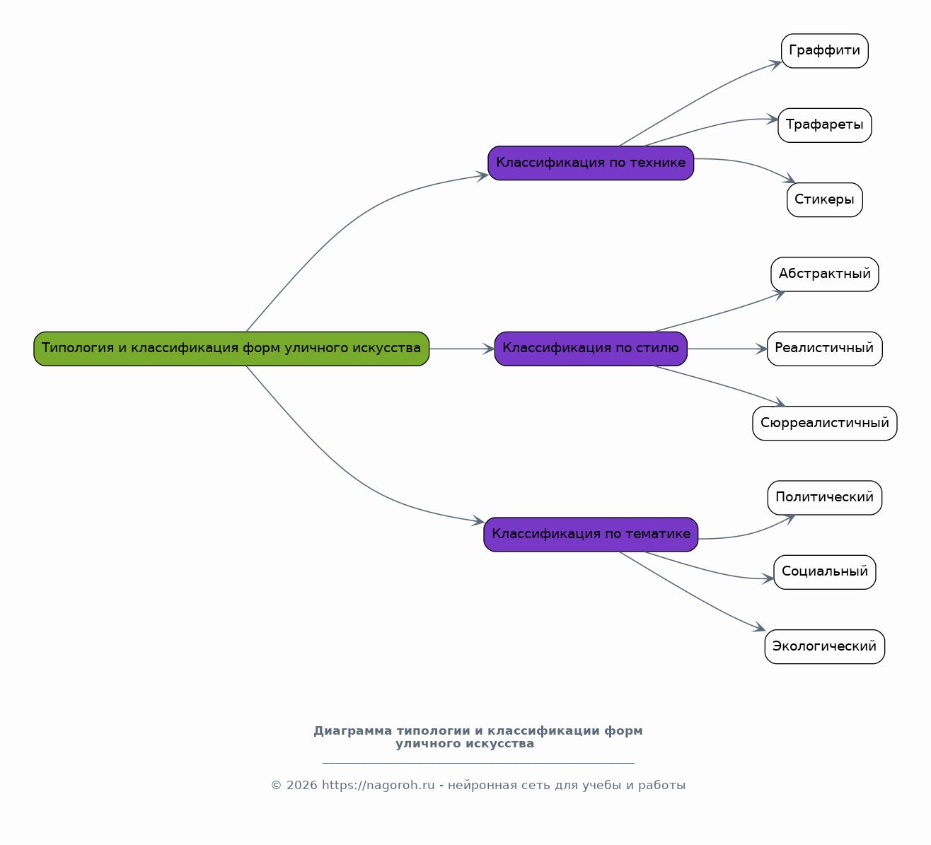
Типология и классификация форм уличного искусства

Содержимое раздела

Разработка типологии и классификации различных форм уличного искусства, основываясь на различных критериях (техника, стиль, тематика, местоположение). Анализ особенностей различных видов уличного искусства, включая граффити, трафареты, стикеры, инсталляции и муралы. Изучение функциональной роли каждого вида в городском ландшафте, а также анализ их художественной и социальной ценности.

Влияние уличного искусства на городское пространство

Содержимое раздела

Анализ влияния уличного искусства на визуальное восприятие и атмосферу городской среды. Рассмотрение роли уличного искусства в формировании идентичности городов и районов. Исследование способов, которыми уличное искусство может способствовать социальному изменению и культурному развитию. Анализ воздействия на туризм и экономическое развитие городов.

Методология исследования: методы и подходы

Содержимое раздела

Детальное описание методологии исследования, включая выбранные методы сбора и анализа данных. Обоснование выбора методов исследования, включая качественные и количественные подходы. Описание процедур проведения интервью, опросов, анализа контента и наблюдений. Рассмотрение этических аспектов исследования.

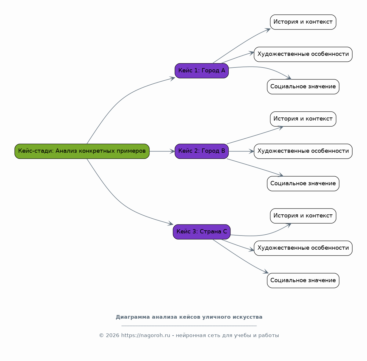
Кейс-стади: Анализ конкретных примеров

Содержимое раздела

Представление и анализ конкретных примеров уличного искусства в различных городах и странах. Подробное изучение выбранных кейсов, включая их историю, контекст, художественные особенности и социальное значение. Использование различных методов анализа, таких как визуальный анализ, интервью с художниками и социологические исследования. Сравнение примеров и выявление общих тенденций.

Рекомендации по взаимодействию с уличным искусством

Содержимое раздела

Разработка рекомендаций для органов власти, городских планировщиков, художников и общественности по взаимодействию с уличным искусством. Представление предложений по созданию благоприятной среды для развития уличного искусства. Рассмотрение вопросов правового регулирования, поддержки художников и организации общественных мероприятий. Разработка механизмов для повышения осведомленности.

Список литературы

Содержимое раздела

Список использованной литературы, включающий научные статьи, монографии, сборники статей, авторитетные онлайн-ресурсы, документальные фильмы, новостные порталы. Оформление списка в соответствии с требованиями к цитированию. Для написания списка литературы использовать актуальные и релевантные источники, соответствующие теме исследования. Структурирование списка в алфавитном порядке.

Получи Такой Проект

До 90% уникальность
Готовый файл Word
15-30 страниц
Список источников по ГОСТ
Оформление по ГОСТ
Таблицы и схемы
Презентация

Создать Проект на любую тему за 5 минут

Создать

#6205235