Нейросеть

Современные Цивилизации: Типология, Структура и Тенденции Развития

Нейросеть для проекта Гарантия уникальности Строго по ГОСТу Высочайшее качество Поддержка 24/7

Данный исследовательский проект посвящен всестороннему анализу современных цивилизаций, их типологии, ключевых характеристик и динамики развития. В рамках проекта будет рассмотрен широкий спектр цивилизаций, включая западную, восточную, исламскую, африканскую и другие, с целью выявления общих черт, различий, а также основных тенденций, определяющих их будущее. Особое внимание будет уделено факторам, влияющим на формирование и эволюцию цивилизаций в условиях глобализации, технологического прогресса и изменений в геополитическом ландшафте. Проект предполагает изучение исторических аспектов становления цивилизаций, анализ современных вызовов и возможностей, а также прогнозирование возможных сценариев развития. Будут исследованы различные подходы к классификации цивилизаций, включая культурные, экономические, политические и технологические критерии. В результате будет сформировано целостное представление о многообразии и взаимосвязи современных цивилизаций, а также о влиянии различных факторов на их дальнейшее развитие. Проект направлен на углубленное изучение феномена цивилизации, анализ его многогранных аспектов и перспектив. Исследовательская работа предполагает применение междисциплинарного подхода, объединяющего элементы истории, социологии, политологии, культурологии и других наук. В процессе работы будут использованы как теоретические, так и эмпирические методы исследования, включая анализ научной литературы, статистических данных, политических документов и других источников. Предполагается, что результаты проекта будут способствовать более глубокому пониманию сложных процессов, происходящих в современном мире, и позволят сформулировать обоснованные прогнозы относительно будущего различных цивилизаций.

Идея:

Исследовать многообразие современных цивилизаций, выявить их ключевые характеристики и тенденции развития. Проанализировать влияние глобализации, технологического прогресса и других факторов на формирование и эволюцию цивилизаций.

Продукт:

Результатом проекта станет аналитический отчет, содержащий систематизированную информацию о различных цивилизациях, их особенностях и перспективах развития. Отчет будет включать в себя сравнительный анализ, выводы и рекомендации.

Проблема:

Современный мир характеризуется высокой степенью взаимозависимости и динамичными изменениями, что усложняет анализ и прогнозирование развития цивилизаций. Существует потребность в комплексном исследовании, которое объединит различные подходы и позволит сформировать целостное представление о современных цивилизациях.

Актуальность:

Изучение современных цивилизаций имеет важное значение для понимания современных глобальных процессов и вызовов. Данный проект актуален для формирования объективной картины мира и прогнозирования его будущего.

Цель:

Основной целью проекта является проведение всестороннего анализа современных цивилизаций, выявление их типологии, структуры и тенденций развития. Сформировать целостное представление о многообразии цивилизаций и влиянии различных факторов на их дальнейшее развитие.

Целевая аудитория:

Проект ориентирован на учащихся старших классов, студентов гуманитарных направлений, преподавателей, а также всех, кто интересуется вопросами мировой истории, культуры и политики. Результаты исследования будут полезны для расширения кругозора и формирования системного представления о современных цивилизациях.

Задачи:

  • Проведение обзора научной литературы по теме исследования.
  • Анализ существующих концепций и подходов к изучению цивилизаций.
  • Сбор и систематизация данных о различных цивилизациях.
  • Сравнительный анализ и выявление общих черт и различий между цивилизациями.
  • Формулировка выводов и рекомендаций.

Ресурсы:

Для реализации проекта потребуются доступ к научной литературе, интернет-ресурсам и другим источникам информации.

Роли в проекте:

Отвечает за общее руководство проектом, определение целей и задач, координацию работы исследователей, контроль за соблюдением сроков и качеством выполнения работы. Осуществляет научное консультирование и редактирование результатов исследования. Обеспечивает связь с научным сообществом и представляет результаты проекта на конференциях и других научных мероприятиях.

Занимается сбором и анализом информации по определенным аспектам исследования, подготовкой аналитических обзоров, написанием разделов отчета. Участвует в обсуждении результатов и формулировке выводов. Исследователь должен обладать навыками работы с научной литературой, аналитическим мышлением и способностью к самостоятельной работе.

Отвечает за проведение сравнительного анализа, выявление трендов и закономерностей, подготовку графиков и таблиц, статистическую обработку данных. Аналитик должен обладать знаниями в области количественных методов исследования, умением работать с данными и представлять результаты в наглядной форме. Участвует в формулировке выводов на основе проведенного анализа.

Отвечает за литературную обработку текста, проверку на соответствие научному стилю, соблюдение правил цитирования и оформление списка литературы. Редактор должен обладать грамотностью, внимательностью к деталям и умением работать с научными текстами. Корректирует орфографические, пунктуационные и стилистические ошибки, обеспечивая единый стиль изложения.

Наименование образовательного учреждения

Проект

на тему

Современные Цивилизации: Типология, Структура и Тенденции Развития

Выполнил: ФИО

Руководитель: ФИО

Содержание

  • Введение 1
  • Теоретические основы изучения цивилизаций 2
  • Типология современных цивилизаций 3
  • Экономические системы и модели развития в современных цивилизациях 4
  • Политические системы и формы правления в современных цивилизациях 5
  • Культура, ценности и идентичность современных цивилизаций 6
  • Влияние глобализации и технологического прогресса на развитие цивилизаций 7
  • Практический анализ: Кейс-стади 8
  • Перспективы развития цивилизаций в XXI веке 9
  • Список литературы 10

Введение

Содержимое раздела

Введение представляет собой первый раздел исследовательской работы, который играет ключевую роль в формировании представления о теме исследования и его значимости. В этой части проекта определяется актуальность темы исследования, обосновывается выбор направления, формулируются цели и задачи, а также указывается предмет и объект исследования. Важно описать методологическую основу, использованную в работе, и дать краткий обзор структуры исследования. Кроме того, введение включает в себя краткий обзор существующих исследований по данной теме, выявление пробелов и определение новизны проводимой работы. Введение должно заинтересовать читателя и мотивировать его к дальнейшему изучению материала, представленного в работе.

Теоретические основы изучения цивилизаций

Содержимое раздела

Данный раздел посвящен анализу теоретических подходов и концепций, используемых для изучения цивилизаций. Рассматриваются различные определения цивилизации, подходы к типологизации (например, культурно-исторические типы, цивилизации по Тойнби, Хантингтону), а также анализируются факторы, влияющие на развитие цивилизаций (географические, климатические, экономические, политические, культурные). Особое внимание уделяется анализу ключевых характеристик цивилизаций, таким как структура, институты, ценности, технологии и формы взаимодействия. Раздел включает в себя критический анализ научных трудов по данной теме.

Типология современных цивилизаций

Содержимое раздела

Этот раздел посвящен классификации и анализу современных цивилизаций. Он включает в себя детальное рассмотрение различных типов цивилизаций, включая западную, восточную, исламскую, африканскую и другие. Описываются ключевые характеристики и особенности каждой цивилизации, анализируются их исторические корни, культурные ценности, экономические модели и политические системы. В этом разделе будет проведено сравнение между различными цивилизациями, выделены общие черты и различия, а также рассмотрены факторы, влияющие на их развитие и взаимодействие. Особое внимание будет уделено современным вызовам и перспективам.

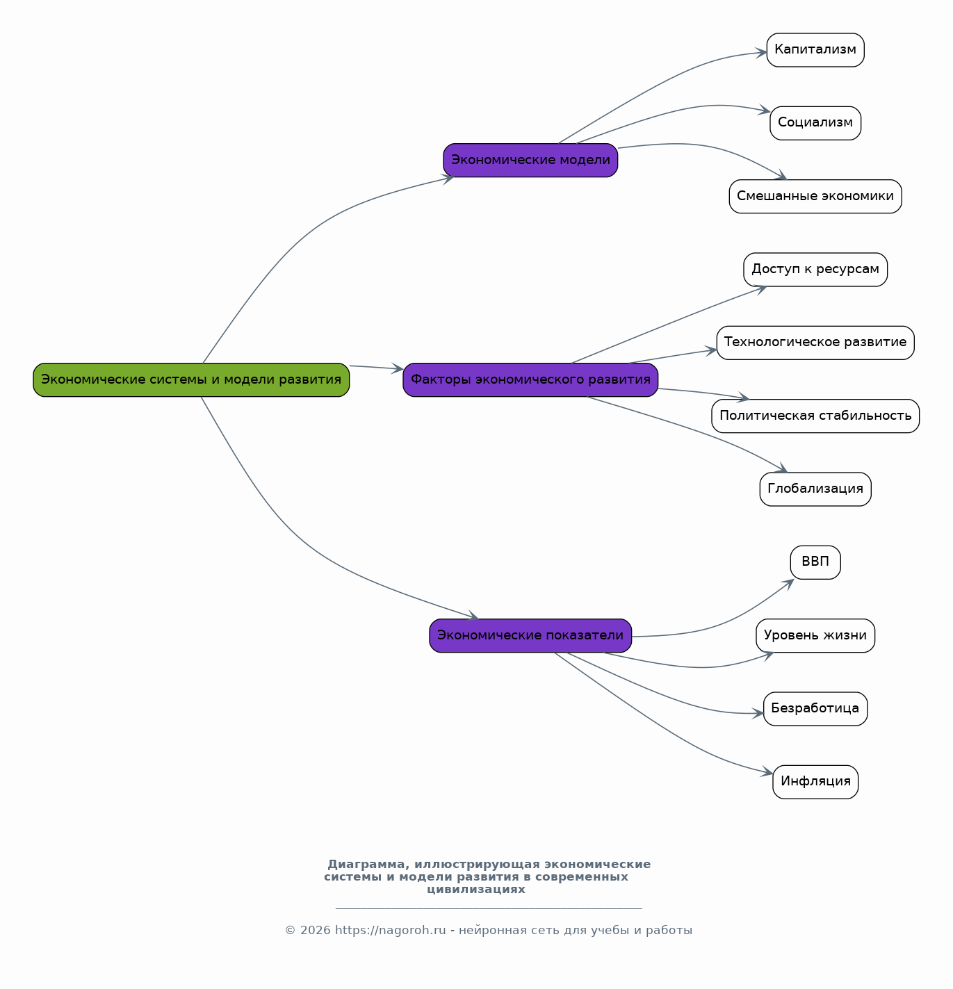
Экономические системы и модели развития в современных цивилизациях

Содержимое раздела

Раздел посвящен анализу экономических систем, применяемых в различных современных цивилизациях. Рассматриваются различные экономические модели, включая капитализм, социализм и смешанные экономики, а также их особенности и специфика применения в различных культурных контекстах. Анализируются факторы, влияющие на экономическое развитие цивилизаций, такие как доступ к ресурсам, уровень технологического развития, политическая стабильность и глобализация. Изучаются экономические показатели, такие как ВВП, уровень жизни населения, безработица и инфляция, для оценки благосостояния и устойчивости различных цивилизаций. Особое внимание уделяется влиянию глобализации на экономическое развитие.

Политические системы и формы правления в современных цивилизациях

Содержимое раздела

Этот раздел рассматривает политические системы и формы правления, характерные для различных современных цивилизаций. Анализируются различные политические режимы, такие как демократия, авторитаризм и другие, их особенности, преимущества и недостатки. Изучается роль политических институтов, таких как парламенты, правительства, суды и международные организации, в формировании и функционировании цивилизаций. Особое внимание уделяется вопросам политической стабильности, гражданского общества, прав человека и международного сотрудничества. Рассматривается влияние политических факторов на развитие и взаимодействие между цивилизациями.

Культура, ценности и идентичность современных цивилизаций

Содержимое раздела

В данном разделе рассматривается влияние культуры, ценностей и идентичности на формирование и развитие современных цивилизаций. Анализируются основные культурные ценности, нормы, убеждения и традиции, характерные для различных цивилизаций. Обсуждается роль образования, религии, искусства и средств массовой информации в формировании культурной идентичности. Изучается влияние глобализации на культурное многообразие и процессы культурного обмена. Особое внимание уделяется вопросам межкультурного диалога, толерантности и взаимного уважения. Анализируется роль культуры в формировании и поддержании социальной стабильности.

Влияние глобализации и технологического прогресса на развитие цивилизаций

Содержимое раздела

Этот раздел посвящен анализу влияния глобализации и технологического прогресса на развитие современных цивилизаций. Рассматриваются различные аспекты глобализации, включая экономическую интеграцию, культурный обмен, миграцию и информационные потоки. Анализируется влияние технологического прогресса, в частности, на цифровую революцию, искусственный интеллект и биотехнологии, на различные сферы жизни цивилизаций. Исследуются вызовы и возможности, создаваемые глобализацией и технологическим прогрессом, а также их влияние на структуру, ценности и перспективы развития цивилизаций. Особое внимание уделяется влиянию на мировую политику и экономику.

Практический анализ: Кейс-стади

Содержимое раздела

В этом разделе будет представлен всесторонний анализ конкретных случаев, иллюстрирующих особенности развития современных цивилизаций и их взаимодействие. Будут рассмотрены примеры конкретных стран или регионов, например, западные страны, страны Восточной Азии, государства Ближнего Востока или Африки. Анализ будет сфокусирован на конкретных вызовах, с которыми сталкиваются цивилизации в различных областях, включая экономику, политику, культуру и социальную сферу. Кейс-стади будет направлен на углубление понимания теоретических концепций, рассмотренных в предыдущих разделах, и выявление практических аспектов развития цивилизаций.

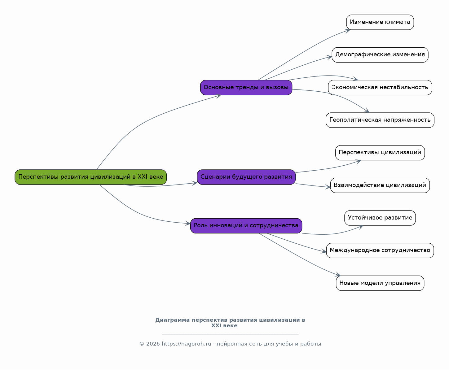
Перспективы развития цивилизаций в XXI веке

Содержимое раздела

Данный раздел посвящен исследованию перспектив развития современных цивилизаций в XXI веке. Анализируются основные тренды и вызовы, с которыми сталкиваются цивилизации, такие как изменение климата, демографические изменения, экономическая нестабильность и геополитическая напряженность. Рассматриваются различные сценарии будущего развития, включая перспективы различных цивилизаций и возможности их взаимодействия. Особое внимание уделяется роли инноваций, устойчивого развития, международного сотрудничества и поиска новых моделей управления. Раздел включает в себя выводы и прогнозы относительно будущего цивилизаций.

Список литературы

Содержимое раздела

Список литературы содержит перечень всех использованных источников, включая книги, статьи, научные работы, официальные документы и интернет-ресурсы, которые были использованы при написании исследовательской работы. Он организован в соответствии с установленными правилами цитирования и библиографического описания. В списке литературы отражено разнообразие источников, использованных в исследовании, и демонстрирует глубину проведенного анализа. Этот раздел имеет важное значение для подтверждения достоверности исследования и предоставления возможности для дальнейшего изучения темы.

Получи Такой Проект

До 90% уникальность
Готовый файл Word
15-30 страниц
Список источников по ГОСТ
Оформление по ГОСТ
Таблицы и схемы
Презентация

Создать Проект на любую тему за 5 минут

Создать

#5719154