Нейросеть

Современные гоночные автомобили и их скорость

Нейросеть для проекта Гарантия уникальности Строго по ГОСТу Высочайшее качество Поддержка 24/7

Данный исследовательский проект направлен на глубокое изучение факторов, влияющих на скорость современных гоночных автомобилей. Мы рассмотрим ключевые аспекты, такие как аэродинамика, двигателестроение, материалы, применяемые в конструкции, и технологии управления, которые позволяют достичь экстремальных скоростей на гоночных трассах. Будет проанализирован вклад каждого из этих элементов в общий результат, с особым вниманием к инновациям, появившимся в последние десятилетия. Кроме того, проект охватывает историческую эволюцию гоночных автомобилей и сопоставляет достижения прошлых лет с современными тенденциями, что позволит выявить ключевые этапы развития. Исследование также коснется вопросов безопасности, связанных с высокими скоростями, и технологий, направленных на минимизацию рисков для пилотов. Важной частью работы станет анализ данных о производительности различных моделей гоночных автомобилей, включая их технические характеристики и результаты гонок, что позволит сделать конкретные выводы о взаимосвязи между разными параметрами и скоростью. Проект будет выполнен в форме научного исследования, предполагающего сбор, анализ и систематизацию информации, а также представление результатов в структурированном виде.

Идея:

Современные гоночные автомобили представляют собой сложные инженерные системы, скорость которых зависит от множества взаимосвязанных факторов. Исследование этих факторов позволит понять принципы достижения высоких скоростей и перспективы развития гоночного автомобилестроения.

Продукт:

Результатом проекта станет подробный отчет, содержащий анализ технических характеристик современных гоночных автомобилей, факторов, влияющих на их скорость, и перспектив развития данной области. Отчет будет включать в себя графики, таблицы и иллюстрации, наглядно демонстрирующие полученные результаты.

Проблема:

Несмотря на значительный прогресс в гоночном автомобилестроении, существует постоянная необходимость в повышении скорости автомобилей при сохранении высокого уровня безопасности. Оптимизация и поиск новых решений для достижения этих целей требуют глубокого понимания взаимосвязи между различными техническими параметрами.

Актуальность:

Исследование современных гоночных автомобилей актуально, поскольку гоночные технологии часто находят применение в разработке серийных автомобилей, улучшая их производительность и безопасность. Кроме того, изучение экстремальных инженерных решений способствует развитию научного знания и подготовке квалифицированных специалистов.

Цель:

Целью проекта является всесторонний анализ технических аспектов, определяющих скорость современных гоночных автомобилей, и выявление ключевых тенденций в развитии данной области. Мы стремимся представить структурированную информацию о передовых технологиях и инженерных решениях, используемых в гоночном автомобилестроении.

Целевая аудитория:

Основной аудиторией проекта являются учащиеся старших классов школ, проявляющие интерес к физике, инженерии и автомобилестроению. Материалы проекта могут быть использованы в рамках учебных курсов, при подготовке научно-исследовательских работ и для расширения общего кругозора.

Задачи:

  • Изучение истории развития гоночных автомобилей и эволюции технологий.
  • Анализ ключевых технических характеристик современных гоночных автомобилей (двигатель, аэродинамика, шасси, шины).
  • Исследование влияния различных факторов на скорость автомобиля (мощность двигателя, коэффициент аэродинамического сопротивления, вес автомобиля, сцепление с дорогой).
  • Сравнение технических решений, применяемых в различных классах гоночных автомобилей (Формула-1, NASCAR, ралли).
  • Оценка перспектив развития гоночного автомобилестроения и новых технологий.

Ресурсы:

Для реализации проекта потребуются доступ к специализированной литературе, научным статьям, онлайн-ресурсам, а также, желательно, возможность проведения компьютерного моделирования и анализа данных.

Роли в проекте:

Обеспечивает общее руководство проектом, координирует работу участников, контролирует выполнение задач и утверждает промежуточные и итоговые результаты. Отвечает за соблюдение сроков и поддержание научной достоверности исследования, а также за подготовку итогового отчета.

Отвечает за глубокий анализ технических характеристик гоночных автомобилей, сбор и обработку данных о производительности, проведение сравнительного анализа различных моделей. Формирует техническую часть отчета, включая графики, таблицы и иллюстрации.

Специализируется на изучении аэродинамических характеристик гоночных автомобилей, анализе влияния формы кузова и элементов аэродинамики на скорость и устойчивость. Может проводить компьютерное моделирование и анализ данных аэродинамических тестов.

Проводит исследование истории развития гоночных автомобилей, выявляет ключевые этапы и тенденции в развитии технологий. Сопоставляет достижения прошлых лет с современными, анализирует влияние исторических факторов на современное состояние гоночного автомобилестроения.

Наименование образовательного учреждения

Проект

на тему

Современные гоночные автомобили и их скорость

Выполнил: ФИО

Руководитель: ФИО

Содержание

  • Введение 1
  • Исторический обзор развития гоночных автомобилей 2
  • Двигатели гоночных автомобилей: принципы работы и современные тенденции 3
  • Аэродинамика гоночных автомобилей 4
  • Материалы в гоночном автомобилестроении 5
  • Системы управления гоночным автомобилем 6
  • Безопасность в гоночном спорте 7
  • Сравнение различных классов гоночных автомобилей 8
  • Заключение 9
  • Список литературы 10

Введение

Содержимое раздела

Обоснование актуальности исследования, определение целей и задач проекта, обзор используемых методов и источников информации. Введение должно четко обозначить предмет и границы исследования, а также продемонстрировать его значимость для современной науки и техники. Предполагается краткий экскурс в историю гоночного спорта и обозначение основных проблем, которые будут рассмотрены в проекте. Важно указать формируемые гипотезы и ожидания от результатов исследования.

Исторический обзор развития гоночных автомобилей

Содержимое раздела

Детальный анализ эволюции гоночных автомобилей от первых соревнований до современных Формула-1. Рассмотрение ключевых технологических прорывов и изменений в конструкциях автомобилей, повлиявших на достижение высоких скоростей. Анализ различных классов гонок и их специфических требований к автомобилям. Необходимо проследить взаимосвязь между историческими событиями и развитием технологий в гоночном автомобилестроении.

Двигатели гоночных автомобилей: принципы работы и современные тенденции

Содержимое раздела

Подробное описание принципов работы двигателей, используемых в гоночных автомобилях (ДВС, гибридные силовые установки, альтернативные источники энергии). Анализ ключевых параметров двигателя (мощность, крутящий момент, эффективность) и их влияния на скорость автомобиля. Рассмотрение современных тенденций в двигателестроении, таких как увеличение эффективности, снижение выбросов и повышение надежности. Необходимо уделить внимание технологиям турбонаддува, непосредственного впрыска и систем рекуперации энергии.

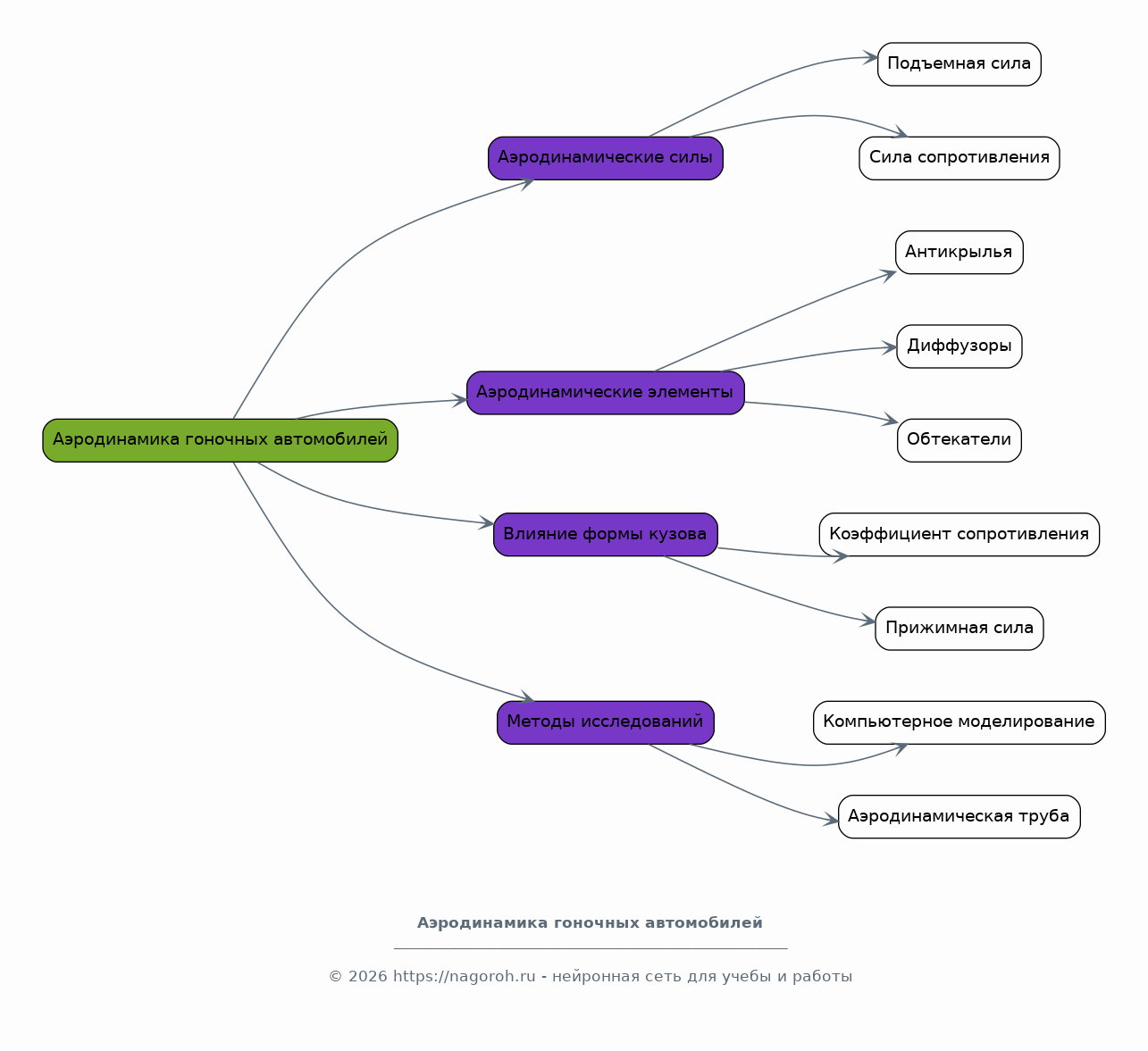
Аэродинамика гоночных автомобилей

Содержимое раздела

Изучение аэродинамических сил, действующих на автомобиль при движении с высокой скоростью. Описание принципов работы аэродинамических элементов (антикрылья, диффузоры, обтекатели). Анализ влияния формы кузова и аэродинамических элементов на коэффициент аэродинамического сопротивления и прижимную силу. Рассмотрение современных методов аэродинамических исследований, включая компьютерное моделирование и испытания в аэродинамической трубе.

Материалы в гоночном автомобилестроении

Содержимое раздела

Обзор материалов, используемых в конструкции гоночных автомобилей (сталь, алюминий, углепластик, титан, композитные материалы). Анализ свойств материалов (прочность, жесткость, вес) и их влияния на производительность автомобиля. Рассмотрение современных тенденций в разработке и применении новых материалов, предназначенных для снижения веса и повышения прочности конструкции. Важно продемонстрировать взаимосвязь между выбором материала и его влиянием на характеристики автомобиля.

Системы управления гоночным автомобилем

Содержимое раздела

Описание систем управления двигателем, трансмиссией, тормозами и другими узлами автомобиля. Анализ принципов работы электронных систем, обеспечивающих оптимальную работу автомобиля в различных условиях. Рассмотрение современных технологий, таких как системы контроля тяги, ABS, ESP и системы активной подвески. Необходимо уделить внимание роли программного обеспечения в управлении автомобилем.

Безопасность в гоночном спорте

Содержимое раздела

Анализ факторов риска в гоночном спорте и технологий, направленных на обеспечение безопасности пилотов. Описание систем защиты пилота (каска, комбинезон, системы удержания), а также конструкции автомобиля, обеспечивающей защиту при столкновениях. Рассмотрение правил и регламентов, направленных на повышение безопасности гонок. Важно уделить внимание разработке новых технологий, направленных на снижение риска травм.

Сравнение различных классов гоночных автомобилей

Содержимое раздела

Сравнительный анализ технических характеристик и особенностей автомобилей, участвующих в различных классах гонок (Формула-1, NASCAR, ралли, IndyCar). Выявление ключевых различий в конструкциях автомобилей, обусловленных спецификой гоночных трасс и регламентами. Оценка преимуществ и недостатков различных классов гоночных автомобилей. Необходимо продемонстрировать, как различные факторы влияют на конструкцию и производительность автомобилей в разных классах.

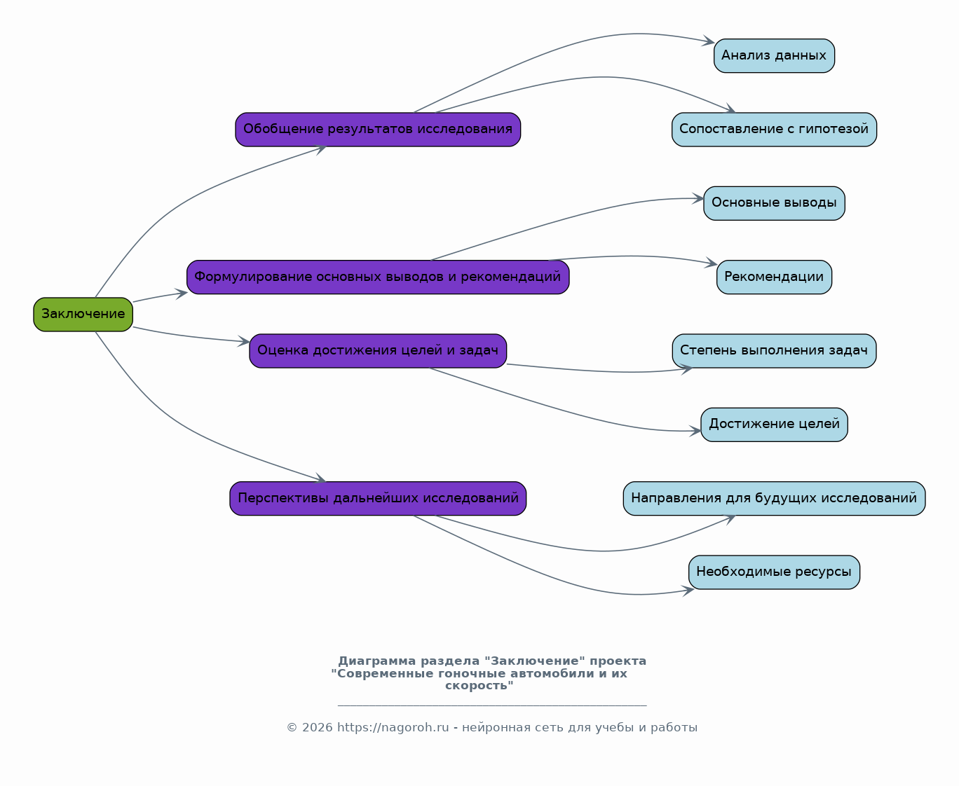
Заключение

Содержимое раздела

Обобщение результатов исследования, формулирование основных выводов и рекомендаций. Оценка достижения поставленных целей и задач. Определение перспектив дальнейших исследований в данной области. Заключение должно содержать краткое и ясное изложение основных результатов проекта и их значимости для науки и техники.

Список литературы

Содержимое раздела

Полный перечень использованных источников информации, включая книги, научные статьи, онлайн-ресурсы и другие материалы. Список литературы должен быть оформлен в соответствии с требованиями ГОСТ или другими общепринятыми стандартами. Важно обеспечить достоверность и надежность используемых источников информации.

Получи Такой Проект

До 90% уникальность
Готовый файл Word
15-30 страниц
Список источников по ГОСТ
Оформление по ГОСТ
Таблицы и схемы
Презентация

Создать Проект на любую тему за 5 минут

Создать

#413583