Нейросеть

Современные подходы к организации внеурочной деятельности младших школьников: теоретические и практические аспекты

Нейросеть для проекта Гарантия уникальности Строго по ГОСТу Высочайшее качество Поддержка 24/7

Данный исследовательский проект посвящен анализу и систематизации современных подходов к организации внеурочной деятельности младших школьников. В работе будет рассмотрена эволюция внеурочной деятельности, ее роль в формировании ключевых компетенций обучающихся, а также влияние на социализацию и развитие личности. Особое внимание уделяется выявлению наиболее эффективных методик и технологий, используемых в современных образовательных учреждениях для реализации внеурочной деятельности. Проект предполагает анализ нормативно-правовой базы, регулирующей внеурочную деятельность, а также изучение передового педагогического опыта в этой области. Будут рассмотрены различные формы внеурочной деятельности, такие как проектная деятельность, кружковая работа, конкурсы, олимпиады и спортивные секции. Проект нацелен на выявление проблем и перспектив развития внеурочной деятельности в контексте современных требований к образованию и выработку рекомендаций по ее совершенствованию. В результате исследования будет представлен обзор современных подходов, систематизированный анализ практики и разработаны методические рекомендации для педагогов и методистов.

Идея:

Проект направлен на изучение и анализ современных подходов к организации внеурочной деятельности младших школьников, с целью выявления наиболее эффективных методик и технологий. Это позволит оптимизировать внеурочную работу и способствовать всестороннему развитию учащихся.

Продукт:

Результатом проекта станет аналитический отчет, содержащий обобщенную информацию о современных подходах к организации внеурочной деятельности, а также методические рекомендации для педагогов. Эти рекомендации будут способствовать повышению качества и эффективности внеурочной работы.

Проблема:

Существует необходимость в систематизации и обновлении знаний о современных подходах к организации внеурочной деятельности, особенно в условиях быстро меняющихся требований к образованию. Недостаточная методическая поддержка педагогов затрудняет внедрение инновационных форм работы.

Актуальность:

Актуальность исследования обусловлена возрастающей ролью внеурочной деятельности в формировании личности младших школьников и достижении образовательных результатов. Современные требования к образованию, включая ФГОС, подчеркивают важность внеурочной деятельности для достижения метапредметных результатов.

Цель:

Целью проекта является анализ современных подходов к организации внеурочной деятельности младших школьников и разработка рекомендаций по повышению ее эффективности. Сбор данных, их анализ и синтез позволят улучшить методическое обеспечение и практику внеурочной работы.

Целевая аудитория:

Аудиторией проекта являются педагоги, методисты, руководители образовательных учреждений, студенты педагогических специальностей и все заинтересованные в повышении качества внеурочной деятельности. Результаты исследования будут полезны для разработки и внедрения эффективных программ внеурочной деятельности.

Задачи:

  • Изучение нормативной базы, регулирующей внеурочную деятельность.
  • Анализ современных подходов к организации внеурочной деятельности младших школьников.
  • Выявление наиболее эффективных методик и технологий внеурочной работы.
  • Разработка методических рекомендаций для педагогов и методистов.
  • Обобщение и систематизация полученных данных.

Ресурсы:

Для реализации проекта необходимы доступ к научной литературе, нормативным документам, информационным ресурсам, а также возможность проведения опросов и интервью с педагогами.

Роли в проекте:

Организует и координирует работу проектной группы, разрабатывает план исследования, контролирует ход реализации проекта, обеспечивает научное руководство, отвечает за подготовку отчета и презентацию результатов. Руководитель проекта также осуществляет связь с экспертами и консультантами, обеспечивает соблюдение сроков и целей исследования.

Отвечает за сбор и анализ данных, проведение опросов и интервью, обработку статистической информации, подготовку аналитических отчетов и обзоров. Аналитик помогает выявлять закономерности и тенденции, формулировать выводы и рекомендации на основе полученных данных.

Разрабатывает методические рекомендации для педагогов, подготавливает материалы для практических занятий, участвует в разработке программ внеурочной деятельности. Методист анализирует существующие методики и адаптирует их к потребностям младших школьников.

Осуществляет поиск и систематизацию информации, обеспечивает доступ к научным публикациям и электронным ресурсам, оформляет отчеты и презентации. Информационный специалист отвечает за соблюдение правил цитирования и оформление списка литературы, а также за визуализацию результатов исследования.

Наименование образовательного учреждения

Проект

на тему

Современные подходы к организации внеурочной деятельности младших школьников: теоретические и практические аспекты

Выполнил: ФИО

Руководитель: ФИО

Содержание

  • Введение 1
  • Теоретические основы организации внеурочной деятельности младших школьников 2
  • Современные подходы к организации внеурочной деятельности: обзор и анализ 3
  • Методические особенности организации внеурочной деятельности младших школьников 4
  • Практическое применение современных подходов в образовательном процессе 5
  • Анализ эффективности различных форм внеурочной деятельности 6
  • Рекомендации по совершенствованию организации внеурочной деятельности 7
  • Перспективы развития внеурочной деятельности в контексте современных требований 8
  • Заключение 9
  • Список литературы 10

Введение

Содержимое раздела

Введение представляет собой важный раздел, который задает общий тон и направление всей исследовательской работы. Здесь формулируется актуальность темы, обосновывается выбор предмета исследования, определяются цели и задачи, а также указываются методы, которые будут использованы для достижения поставленных целей. Введение знакомит читателя с основными понятиями и терминами, рассматриваемыми в исследовании, и указывает на практическую значимость полученных результатов. Этот раздел служит своего рода картой исследования, направляя читателя и помогая ему понять структуру и логику изложения материала.

Теоретические основы организации внеурочной деятельности младших школьников

Содержимое раздела

Этот раздел посвящен глубокому анализу теоретических аспектов организации внеурочной деятельности младших школьников. Здесь рассматриваются основные концепции и подходы, такие как системно-деятельностный подход, личностно-ориентированный подход и компетентностный подход. Будет проанализирована роль внеурочной деятельности в формировании универсальных учебных действий, развитии творческого потенциала и социализации младших школьников. Рассматривается взаимосвязь внеурочной деятельности с основными образовательными программами и требованиями ФГОС. Особое внимание уделяется анализу нормативно-правовой базы, регулирующей внеурочную деятельность.

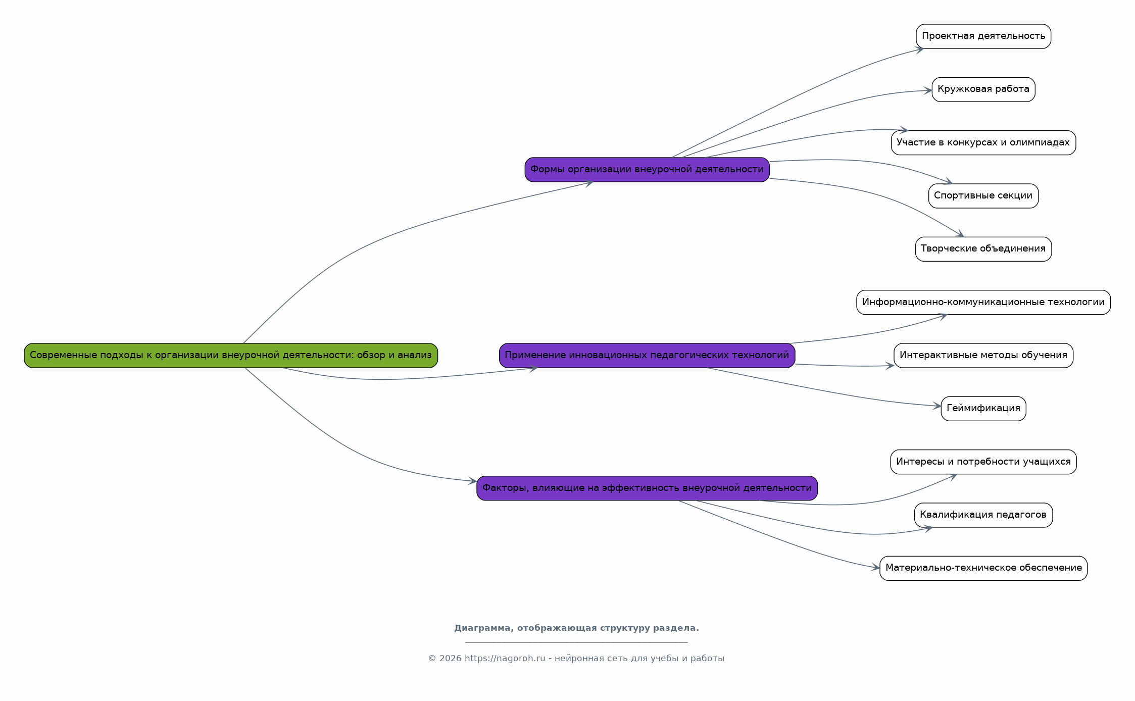
Современные подходы к организации внеурочной деятельности: обзор и анализ

Содержимое раздела

В этой главе будет проведен детальный обзор и анализ современных подходов к организации внеурочной деятельности младших школьников. Рассмотрены различные формы организации внеурочной деятельности, включая проектную деятельность, кружковую работу, участие в конкурсах и олимпиадах, спортивные секции и творческие объединения. Будут проанализированы конкретные примеры реализации различных подходов в образовательных учреждениях, выделены их преимущества и недостатки. Особое внимание будет уделено применению инновационных педагогических технологий, таких как информационно-коммуникационные технологии, интерактивные методы обучения и геймификация. Рассмотрены факторы, влияющие на эффективность внеурочной деятельности.

Методические особенности организации внеурочной деятельности младших школьников

Содержимое раздела

Данный раздел посвящен детальному рассмотрению методических аспектов организации внеурочной деятельности младших школьников. Подробно анализируются методы и приемы, используемые для планирования, организации и проведения внеурочных занятий. Особое внимание уделяется разработке и реализации программ внеурочной деятельности различной направленности: познавательной, спортивной, художественно-эстетической и социально-направленной. Рассматриваются вопросы оценивания результатов внеурочной деятельности, разработки критериев оценки и использования различных форм контроля. Обсуждаются вопросы методической поддержки педагогов и повышения их профессиональной компетентности в области организации внеурочной деятельности.

Практическое применение современных подходов в образовательном процессе

Содержимое раздела

Этот раздел посвящен практическому применению современных подходов к организации внеурочной деятельности. Будут представлены конкретные примеры реализации различных проектов, программ и мероприятий в образовательных учреждениях. Анализируется опыт педагогов-практиков, выявляются наиболее эффективные методики и технологии, используемые в работе с младшими школьниками. Представлены результаты апробации новых методик и программ внеурочной деятельности, а также анализ их влияния на развитие учащихся. Обсуждается возможность адаптации и применения различных подходов в конкретных условиях образовательного учреждения и специфика работы с разными категориями учащихся.

Анализ эффективности различных форм внеурочной деятельности

Содержимое раздела

В этом разделе будет проведен детальный анализ различных форм внеурочной деятельности, таких как проектная деятельность, кружковая работа, участие в конкурсах, олимпиадах и спортивных секциях. Будет рассмотрена эффективность каждой формы с точки зрения достижения образовательных и воспитательных целей, развития ключевых компетенций учащихся и формирования их личностных качеств. Анализ основан на данных, полученных в ходе практических исследований, опросов и интервью с педагогами и учащимися. Оценивается влияние каждой формы внеурочной деятельности на мотивацию учащихся к обучению, развитие их творческого потенциала и социальную адаптацию.

Рекомендации по совершенствованию организации внеурочной деятельности

Содержимое раздела

Этот раздел содержит конкретные рекомендации по совершенствованию организации внеурочной деятельности в младшей школе, основанные на проведенном анализе и обобщении опыта. Будут предложены практические советы для педагогов и методистов по планированию, организации и проведению внеурочных занятий. Рекомендации охватывают различные аспекты, включая выбор форм и методов работы, разработку программ внеурочной деятельности, использование современных педагогических технологий и оценивание результатов. Рассматриваются вопросы методической поддержки педагогов и повышения их профессиональной компетентности. Предлагаются рекомендации по созданию оптимальных условий для развития творческого потенциала и социализации младших школьников.

Перспективы развития внеурочной деятельности в контексте современных требований

Содержимое раздела

В данном разделе рассматриваются перспективы развития внеурочной деятельности с учетом современных требований к образованию и стремительно меняющихся тенденций в педагогике. Анализируются новые формы и методы организации внеурочной деятельности, возникающие в ответ на вызовы современного образования. Рассматривается роль внеурочной деятельности в достижении метапредметных результатов и формировании soft skills у младших школьников. Обсуждаются вопросы интеграции внеурочной деятельности с основным образовательным процессом, а также возможности использования информационных технологий и дистанционного обучения. Определяются приоритетные направления развития внеурочной деятельности в ближайшем будущем.

Заключение

Содержимое раздела

Заключение представляет собой обобщение основных результатов исследования, формулировку выводов и оценку достигнутых целей. Здесь подводятся итоги проделанной работы, кратко излагаются основные выводы по каждому рассматриваемому вопросу. Выводы должны быть четкими, лаконичными и соответствовать поставленным задачам исследования. В заключении также оценивается значимость полученных результатов, их практическая ценность и возможные направления дальнейших исследований. Подчеркивается вклад проведенного исследования в развитие теории и практики организации внеурочной деятельности младших школьников. Указываются потенциальные перспективы использования полученных результатов в образовательном процессе.

Список литературы

Содержимое раздела

Список литературы является неотъемлемой частью исследовательской работы, представляющей собой перечень источников, использованных в ходе исследования. Он включает в себя научные статьи, монографии, учебные пособия, нормативные документы, электронные ресурсы и другие материалы, которые были использованы для сбора информации, анализа данных и обоснования выводов. Оформление списка литературы должно соответствовать требованиям ГОСТ, обеспечивая полноту и точность библиографического описания каждого источника. Список литературы свидетельствует о глубине проработки темы, широте охвата исследуемого материала и соблюдении принципов научности и объективности.

Получи Такой Проект

До 90% уникальность
Готовый файл Word
15-30 страниц
Список источников по ГОСТ
Оформление по ГОСТ
Таблицы и схемы
Презентация

Создать Проект на любую тему за 5 минут

Создать

#5581222