Нейросеть

Современные религии и их роль в духовной жизни современного общества: исследовательский проект для школьников

Нейросеть для проекта Гарантия уникальности Строго по ГОСТу Высочайшее качество Поддержка 24/7

Данный исследовательский проект посвящен изучению современных религий и их роли в формировании духовной жизни современного общества. Проект предполагает анализ основных мировых религий, таких как христианство, ислам, буддизм, индуизм и других, а также исследование новых религиозных движений и их влияния на различные аспекты жизни, включая мораль, этику, культуру и общественные отношения. В рамках исследования будет рассмотрена эволюция религиозных верований в контексте глобализации, технологического прогресса и социокультурных изменений. Особое внимание будет уделено роли религии в формировании идентичности, ценностей и мировоззрения современных людей, а также ее влиянию на политические, экономические и социальные процессы. Проект предполагает использование различных методов исследования, включая анализ научной литературы, социологические опросы, интервью с представителями религиозных общин и анализ медийных материалов. Полученные результаты будут представлены в виде письменной работы, презентации и, возможно, других форм представления данных, что позволит школьникам расширить свои знания о современном мире и развить навыки критического мышления.

Идея:

Изучить влияние современных религий на духовную жизнь общества. Выявить роль религии в формировании ценностей и мировоззрения.

Продукт:

Исследовательская работа, представляющая собой анализ современных религий и их влияния. Презентация с основными выводами и результатами исследования для школьников.

Проблема:

Отсутствие глубокого понимания роли религии в современном мире. Недостаточная осведомленность школьников о многообразии религиозных традиций.

Актуальность:

Актуальность проекта обусловлена необходимостью формирования у школьников представлений о роли религии в современном обществе. Исследование способствует развитию толерантности и пониманию различных культур.

Цель:

Определить роль современных религий в формировании духовной жизни общества. Расширить знания школьников о многообразии религиозных традиций и их влиянии на мир.

Целевая аудитория:

Проект предназначен для школьников старших классов, интересующихся религиоведением и общественными науками. Результаты исследования будут интересны для преподавателей, родителей и всех, кто интересуется вопросами духовности.

Задачи:

  • Изучение научной литературы по теме исследования.
  • Анализ статистических данных о религиозности населения.
  • Проведение социологических опросов среди школьников.
  • Интервью с представителями различных религиозных общин.

Ресурсы:

Для реализации проекта потребуются доступ к научной литературе, интернет-ресурсам, социологическому инструментарию и возможности для проведения интервью.

Роли в проекте:

Организует работу над проектом, ставит задачи, контролирует сроки выполнения, консультирует участников по вопросам методологии и содержания исследования. Отвечает за общую координацию и представление результатов. Оценивает вклад каждого участника и обеспечивает соблюдение академических стандартов.

Проводит обзор научной литературы, собирает и анализирует данные, участвует в разработке анкет для опросов и сценариев интервью. Формулирует выводы на основе проведенного анализа и готовит материалы для презентации. Отвечает за определенный раздел исследования и написание его части.

Принимает участие в исследовательской работе, отвечает за проведение опросов, организацию интервью с представителями религиозных общин, обработку полученных данных. Участвует в написании черновиков и подготовке отчетов. Обладает навыками работы с социологическими инструментами и коммуникативными компетенциями.

Создает визуальное оформление презентации, разрабатывает структуру и дизайн слайдов, обеспечивает наглядность и привлекательность представления результатов исследования. Отвечает за подготовку графических материалов, схем и диаграмм, а также за организацию публичного выступления с презентацией.

Наименование образовательного учреждения

Проект

на тему

Современные религии и их роль в духовной жизни современного общества: исследовательский проект для школьников

Выполнил: ФИО

Руководитель: ФИО

Содержание

  • Введение 1
  • Теоретические основы религиоведения 2
  • Религия и общество: взаимосвязь 3
  • Современные религиозные движения 4
  • Методы исследования: сбор данных 5
  • Анализ эмпирических данных 6
  • Религия в школьной среде 7
  • Роль религиозных организаций в обществе 8
  • Заключение 9
  • Список литературы 10

Введение

Содержимое раздела

Введение в тему исследования: определение проблемы, обоснование актуальности, формулировка цели и задач исследования. Описание структуры работы, основных понятий и терминов, используемых в исследовании. Обзор предыдущих исследований по теме, выявление пробелов и противоречий в существующих знаниях. Определение методологии исследования, включая методы сбора и анализа данных. Указание на практическую значимость исследования и его ожидаемые результаты. Подробный план работы и её этапы.

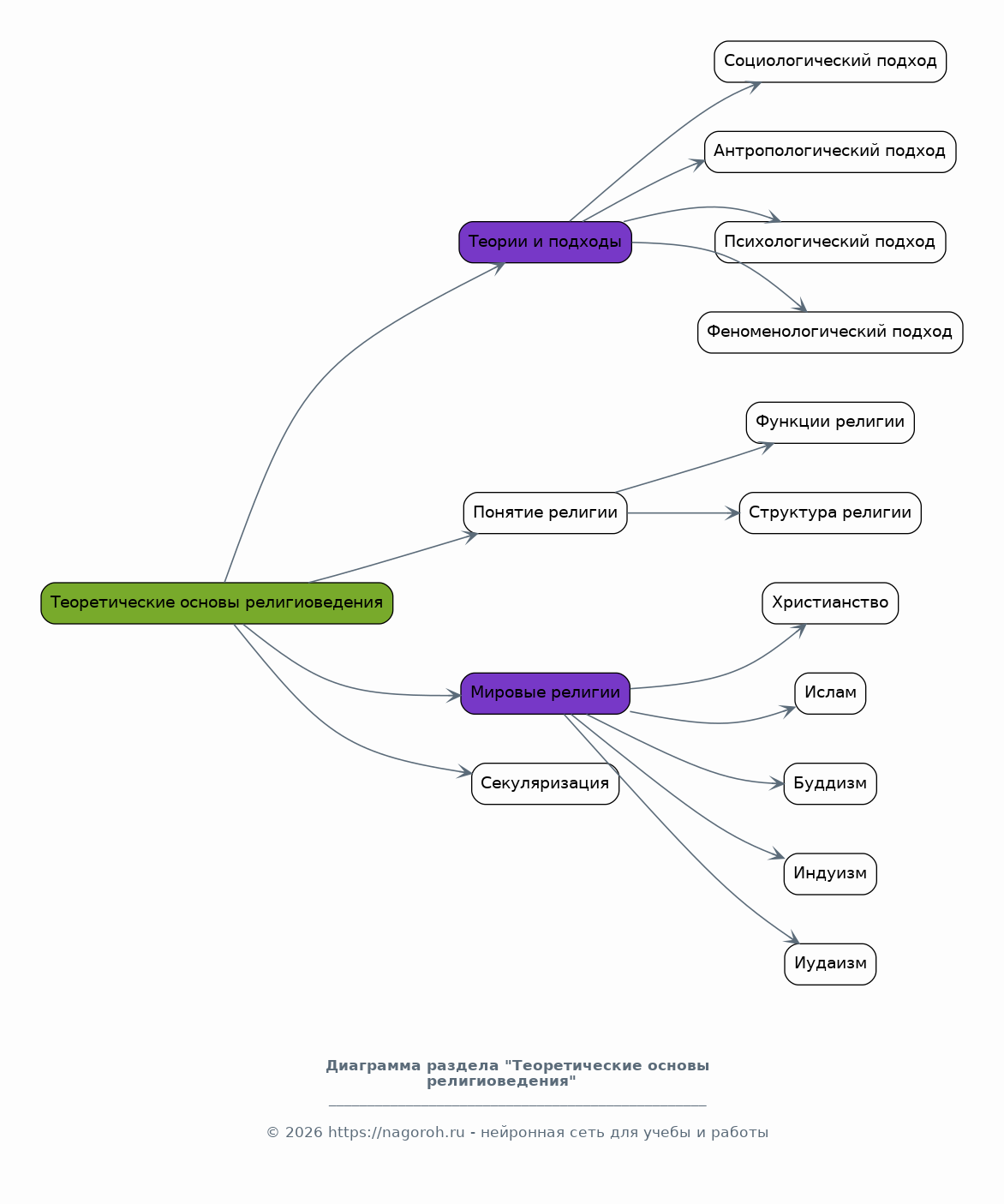
Теоретические основы религиоведения

Содержимое раздела

Рассмотрение основных теорий и подходов к изучению религии: социологический, антропологический, психологический, феноменологический. Анализ понятия религии, её функций и структуры. Описание основных мировых религий: христианство, ислам, буддизм, индуизм, иудаизм и их историческое развитие. Обзор различных религиозных направлений и течений в рамках каждой религии, их особенности и влияние на современное общество. Изучение секуляризации и её влияние на религиозность.

Религия и общество: взаимосвязь

Содержимое раздела

Анализ взаимодействия религии и общества в различных исторических периодах. Исследование роли религии в формировании моральных норм, ценностей и культуры. Изучение влияния религии на политические процессы, экономику и социальную сферу. Рассмотрение конфликтов и сотрудничества между религиозными организациями и государством. Анализ религиозного плюрализма и толерантности в современном обществе. Оценка влияния глобализации на религиозные процессы.

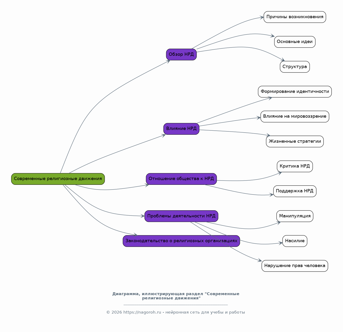
Современные религиозные движения

Содержимое раздела

Обзор новых религиозных движений (НРД) и их характеристика: причины возникновения, основные идеи, структура и влияние на общество. Анализ роли НРД в формировании идентичности, мировоззрения и жизненных стратегий. Изучение отношения общества к НРД: критика и поддержка. Рассмотрение проблем, связанных с деятельностью НРД, таких как манипуляция, насилие и нарушение прав человека. Анализ законодательства о религиозных организациях.

Методы исследования: сбор данных

Содержимое раздела

Описание методов сбора данных, используемых в исследовании: анализ научной литературы, социологические опросы, интервью, наблюдение. Обоснование выбора конкретных методов и их соответствие задачам исследования. Разработка анкет для опросов, сценариев интервью и других инструментов сбора данных. Описание выборки респондентов, методика отбора и характеристика. Оценка надежности и валидности используемых методов. Подробное описание процесса сбора данных.

Анализ эмпирических данных

Содержимое раздела

Представление результатов социологических опросов, интервью и других методов исследования. Анализ полученных данных с использованием статистических методов. Выявление закономерностей и тенденций в религиозных убеждениях и практиках современного общества. Сопоставление данных, полученных различными методами, для повышения достоверности выводов. Использование графиков, таблиц и иллюстраций для наглядного представления результатов. Интерпретация полученных данных и выводы по каждому пункту.

Религия в школьной среде

Содержимое раздела

Обзор проблем преподавания основ религиозных культур в школах. Анализ различных подходов к преподаванию религии, включая религиоведение и межкультурное образование. Изучение влияния религии на воспитание и формирование ценностей у школьников. Рассмотрение вопросов толерантности и межрелигиозного диалога в школьной среде. Анализ учебных программ и материалов по религиозным культурам. Обсуждение роли учителей, родителей и общественных организаций в формировании религиозного образования.

Роль религиозных организаций в обществе

Содержимое раздела

Обзор деятельности религиозных организаций в различных сферах: образование, здравоохранение, социальная поддержка, благотворительность. Анализ влияния религиозных организаций на культурную жизнь общества, включая искусство, литературу и музыку. Исследование роли религиозных лидеров и общин в формировании общественного мнения. Рассмотрение проблем, связанных с деятельностью религиозных организаций, таких как коррупция, дискриминация и злоупотребления властью. Оценка социального капитала религиозных организаций.

Заключение

Содержимое раздела

Краткое изложение основных результатов исследования. Обобщение выводов по всем поставленным задачам. Оценка вклада исследования в изучение роли религий в современном мире. Обсуждение ограничений исследования и возможных направлений будущих исследований. Рекомендации для практического применения результатов исследования. Заключительный вывод о значении религии в формировании духовной жизни современного общества.

Список литературы

Содержимое раздела

Перечисление всех источников, использованных в исследовании: научные статьи, монографии, учебники, интернет-ресурсы. Соблюдение правил оформления списка литературы в соответствии с требованиями к академическим работам. Указание полных выходных данных для каждого источника: автор, название, издательство, год издания, страницы. Систематизация списка литературы по алфавиту или в соответствии с используемыми методами. Проверка корректности цитирования и соответствия списка литературы тексту работы.

Получи Такой Проект

До 90% уникальность
Готовый файл Word
15-30 страниц
Список источников по ГОСТ
Оформление по ГОСТ
Таблицы и схемы
Презентация

Создать Проект на любую тему за 5 минут

Создать

#5643350