Нейросеть

Современные тенденции развития морского транспорта и транспортной инфраструктуры: Анализ и перспективы

Нейросеть для проекта Гарантия уникальности Строго по ГОСТу Высочайшее качество Поддержка 24/7

Данный исследовательский проект посвящен всестороннему анализу современных тенденций развития морского транспорта и транспортной инфраструктуры. В рамках работы будет проведен обзор ключевых изменений в отрасли, включая технологические инновации, экологические вызовы и геополитические факторы, оказывающие влияние на развитие морских перевозок. Особое внимание уделено анализу актуальных проблем и перспектив, связанных с оптимизацией логистических процессов, повышением эффективности портовой деятельности и разработкой новых транспортных решений. Проект предполагает изучение нормативно-правовой базы, регулирующей деятельность морского транспорта, а также анализ экономических показателей и инвестиционных трендов. Исследование направлено на выявление ключевых факторов, определяющих конкурентоспособность морского транспорта в глобальной экономике, и разработку рекомендаций по повышению его эффективности и устойчивости. В ходе работы будут использованы методы сравнительного анализа, статистического моделирования и экспертной оценки для формирования объективных выводов и предложений, способствующих развитию морской отрасли.

Идея:

Исследование направлено на выявление современных направлений развития морского транспорта и объектов транспортной инфраструктуры, а также на анализ их влияния на глобальную экономику и экологическую устойчивость. Проект предполагает разработку рекомендаций по оптимизации логистических процессов и повышению эффективности деятельности в морской отрасли.

Продукт:

Результатом исследования станет аналитический отчет, включающий обзор современных тенденций, оценку перспектив развития и рекомендации по улучшению функционирования морского транспорта. Отчет будет полезен для специалистов отрасли, научных работников и студентов, интересующихся проблемами морского транспорта и транспортной инфраструктуры.

Проблема:

В современной логистической системе существуют значительные проблемы, связанные с устареванием инфраструктуры, недостаточной интеграцией информационных систем и экологическими вызовами. Эффективность и безопасность морских перевозок напрямую зависят от решения этих проблем, требующих комплексного подхода и внедрения инновационных технологий.

Актуальность:

Актуальность исследования определяется необходимостью адаптации морского транспорта к изменяющимся условиям глобальной экономики и экологическим требованиям. Анализ современных тенденций и выработка рекомендаций по повышению эффективности и устойчивости морских перевозок имеют важное значение для обеспечения устойчивого развития отрасли.

Цель:

Целью данного проекта является комплексный анализ современных направлений развития морского транспорта и транспортной инфраструктуры, а также выявление ключевых факторов, влияющих на их эффективность и устойчивость. В результате исследования будут разработаны практические рекомендации по улучшению работы морской отрасли.

Целевая аудитория:

Целевой аудиторией данного исследования являются студенты и преподаватели профильных учебных заведений, специалисты морской отрасли, а также представители государственных органов, ответственных за регулирование морского транспорта. Результаты исследования будут полезны для принятия управленческих решений, разработки стратегий развития и повышения эффективности деятельности в морской сфере.

Задачи:

  • Провести анализ современных тенденций развития морского транспорта, включая технологические инновации, экологические требования и геополитические факторы.
  • Изучить нормативно-правовую базу, регулирующую деятельность морского транспорта, и оценить ее влияние на развитие отрасли.
  • Проанализировать экономические показатели и инвестиционные тренды в морском транспорте, а также оценить их влияние на эффективность отрасли.
  • Разработать рекомендации по оптимизации логистических процессов и повышению эффективности деятельности в морском транспорте.
  • Провести сравнительный анализ различных видов морского транспорта и объектов транспортной инфраструктуры.
  • Оценить влияние цифровизации на развитие морского транспорта и транспортной инфраструктуры.

Ресурсы:

Для реализации проекта потребуются доступ к научным публикациям, статистическим данным, нормативно-правовым актам, а также программное обеспечение для анализа данных.

Роли в проекте:

Руководитель проекта отвечает за планирование, организацию и координацию работы над проектом. Он осуществляет контроль за выполнением задач, обеспечивает взаимодействие между участниками проекта, а также отвечает за подготовку итогового отчета. Руководитель проекта также выполняет функции по контролю сроков и качества выполнения работ.

Аналитик отвечает за сбор, обработку и анализ данных, необходимых для выполнения проекта. Он проводит сравнительный анализ, статистическое моделирование и экспертную оценку данных, а также готовит аналитические отчеты и презентации. Аналитик должен обладать навыками работы с различными источниками информации, уметь выявлять закономерности и тенденции, а также формулировать выводы и рекомендации на основе полученных данных.

Специалист по нормативно-правовой базе изучает и анализирует нормативно-правовые акты, регулирующие деятельность морского транспорта. Он оценивает их влияние на развитие отрасли, готовит обзоры и аналитические материалы. Специалист должен обладать знаниями в области морского права, уметь работать с юридическими документами и выявлять проблемные вопросы в правовом регулировании морских перевозок.

Экономист проводит анализ экономических показателей и инвестиционных трендов в морском транспорте. Он оценивает влияние экономических факторов на эффективность отрасли, готовит финансовые отчеты и аналитические материалы. Экономист должен обладать знаниями в области экономики транспорта, уметь проводить финансовый анализ и прогнозирование, а также оценивать инвестиционные риски и возможности.

Наименование образовательного учреждения

Проект

на тему

Современные тенденции развития морского транспорта и транспортной инфраструктуры: Анализ и перспективы

Выполнил: ФИО

Руководитель: ФИО

Содержание

  • Введение 1
  • Теоретические основы развития морского транспорта 2
  • Современные технологии в морском транспорте 3
  • Экологические аспекты морского транспорта 4
  • Инфраструктурное обеспечение морских перевозок 5
  • Анализ мирового рынка морских перевозок 6
  • Практический анализ функционирования конкретных транспортных узлов 7
  • Разработка рекомендаций по оптимизации деятельности 8
  • Экономическая эффективность и инвестиции 9
  • Заключение 10
  • Список литературы 11

Введение

Содержимое раздела

В разделе "Введение" будет обоснована актуальность выбранной темы - современные направления развития морского транспорта и объектов транспортной инфраструктуры. Будут определены цели и задачи исследования, сформулированы основные вопросы, на которые предстоит ответить в ходе работы. Также будет представлен обзор структуры исследования и используемых методов анализа. Введение задаст тон всему дальнейшему повествованию, обозначит ключевые проблемы и предоставит читателю общее представление о предмете исследования, а также о значимости выбранной темы для современной экономики и общества.

Теоретические основы развития морского транспорта

Содержимое раздела

В данном разделе будет представлен обзор теоретических основ, касающихся развития морского транспорта. Будут рассмотрены основные понятия и определения, классификации морских судов и транспортной инфраструктуры. Особое внимание будет уделено анализу современных тенденций, таких как цифровизация, автоматизация и экологизация морских перевозок. Будут изучены различные подходы к оценке эффективности морского транспорта, включая экономические, экологические и социальные аспекты. Кроме того, будут рассмотрены основные факторы, влияющие на развитие морской отрасли, включая геополитические риски, изменения климата и технологические инновации.

Современные технологии в морском транспорте

Содержимое раздела

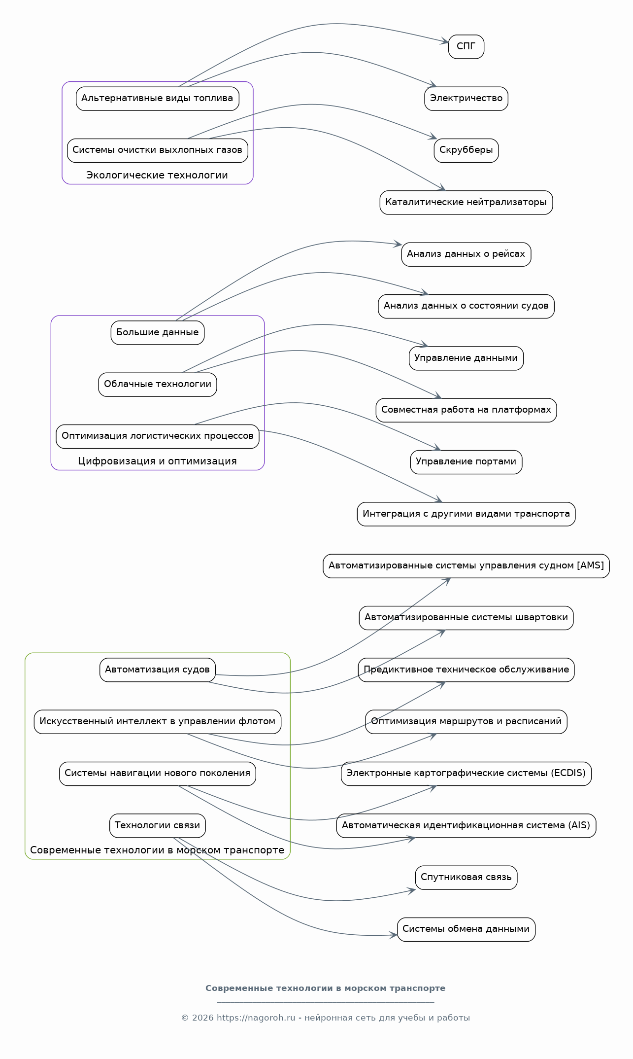
В этом разделе будет представлен детальный анализ современных технологий, применяемых в морском транспорте. Будут рассмотрены такие аспекты, как автоматизация судов, использование искусственного интеллекта в управлении флотом, внедрение систем навигации нового поколения и развитие технологий связи для повышения эффективности и безопасности перевозок. Особое внимание будет уделено рассмотрению влияния цифровизации на морскую отрасль, включая использование больших данных и облачных технологий для оптимизации логистических процессов. Также будут проанализированы передовые технологии, направленные на снижение экологического воздействия морского транспорта.

Экологические аспекты морского транспорта

Содержимое раздела

В данном разделе будут рассмотрены экологические аспекты функционирования морского транспорта. Будет проведен анализ влияния деятельности морских судов на окружающую среду, включая выбросы парниковых газов, загрязнение вод и шумовое воздействие. Особое внимание будет уделено изучению современных технологий и практик, направленных на снижение экологического следа морских перевозок, таких как использование альтернативных видов топлива, внедрение энергоэффективных технологий и соблюдение международных экологических стандартов. Также будут рассмотрены перспективы развития экологически чистого морского транспорта и его влияние на устойчивое развитие отрасли.

Инфраструктурное обеспечение морских перевозок

Содержимое раздела

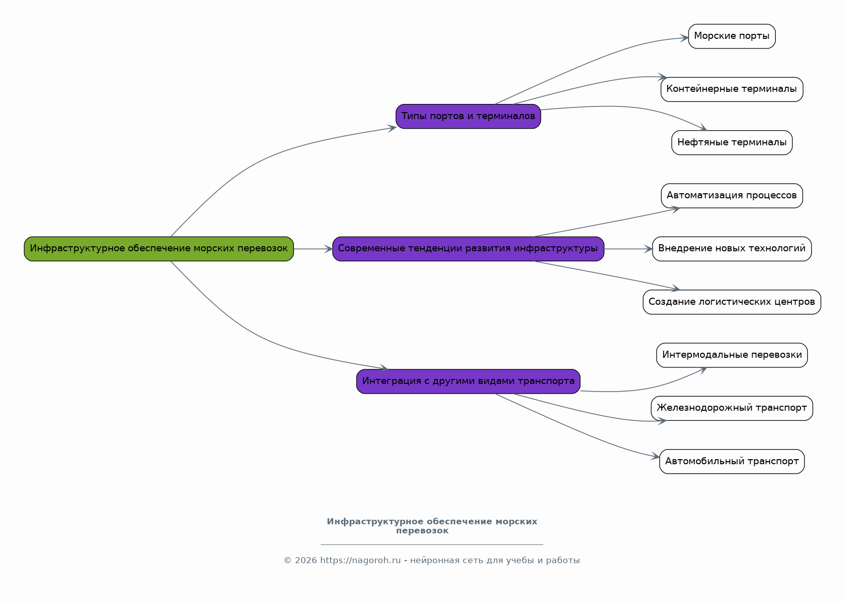
В разделе будет проведен анализ инфраструктурного обеспечения морских перевозок. Будут рассмотрены основные типы портов, терминалов и других объектов транспортной инфраструктуры, а также их роль в обеспечении эффективной работы морского транспорта. Особое внимание будет уделено анализу современных тенденций в развитии портовой инфраструктуры, включая автоматизацию процессов, внедрение новых технологий и создание логистических центров. Также будут рассмотрены вопросы интеграции морского транспорта с другими видами транспорта и развитие интермодальных перевозок. Будут проанализированы инвестиции в инфраструктуру и их влияние на развитие отрасли.

Анализ мирового рынка морских перевозок

Содержимое раздела

В данном разделе будет проведен анализ современного состояния мирового рынка морских перевозок. Будут рассмотрены основные тенденции, влияющие на развитие отрасли, такие как рост объемов грузоперевозок, динамика фрахтовых ставок и изменения в структуре флота. Особое внимание будет уделено анализу ключевых игроков рынка, включая крупные судоходные компании, порты и терминалы. Будут представлены статистические данные и графики, отражающие динамику развития рынка, а также проведен анализ основных рисков и вызовов, стоящих перед отраслью. Будут рассмотрены перспективы развития мирового рынка морских перевозок и факторы, определяющие его конкурентоспособность.

Практический анализ функционирования конкретных транспортных узлов

Содержимое раздела

В этом разделе будет проведен практический анализ функционирования конкретных транспортных узлов, например, портов, терминалов и логистических центров. Будут рассмотрены конкретные примеры успешных проектов и инновационных решений, применяемых в различных регионах мира. Особое внимание будет уделено анализу эффективности работы инфраструктуры, используемых технологий и логистических процессов, а также выявлению проблем и узких мест. Будут представлены конкретные данные, статистические показатели и кейс-стади, позволяющие оценить реальное состояние объектов транспортной инфраструктуры и перспективы их развития. Будет рассмотрено влияние различных факторов, таких как географическое положение, экономические условия и нормативно-правовая база, на функционирование транспортных узлов.

Разработка рекомендаций по оптимизации деятельности

Содержимое раздела

В данном разделе будут разработаны практические рекомендации по оптимизации деятельности в сфере морского транспорта и транспортной инфраструктуры. Рекомендации будут основаны на результатах анализа теоретических аспектов, современных технологий и практического опыта. Будут предложены конкретные меры по повышению эффективности логистических процессов, снижению затрат, улучшению экологической устойчивости и повышению безопасности перевозок. Будут разработаны предложения по совершенствованию нормативно-правовой базы и стимулированию инвестиций в развитие отрасли. Рекомендации будут направлены на улучшение конкурентоспособности морского транспорта и обеспечение его устойчивого развития.

Экономическая эффективность и инвестиции

Содержимое раздела

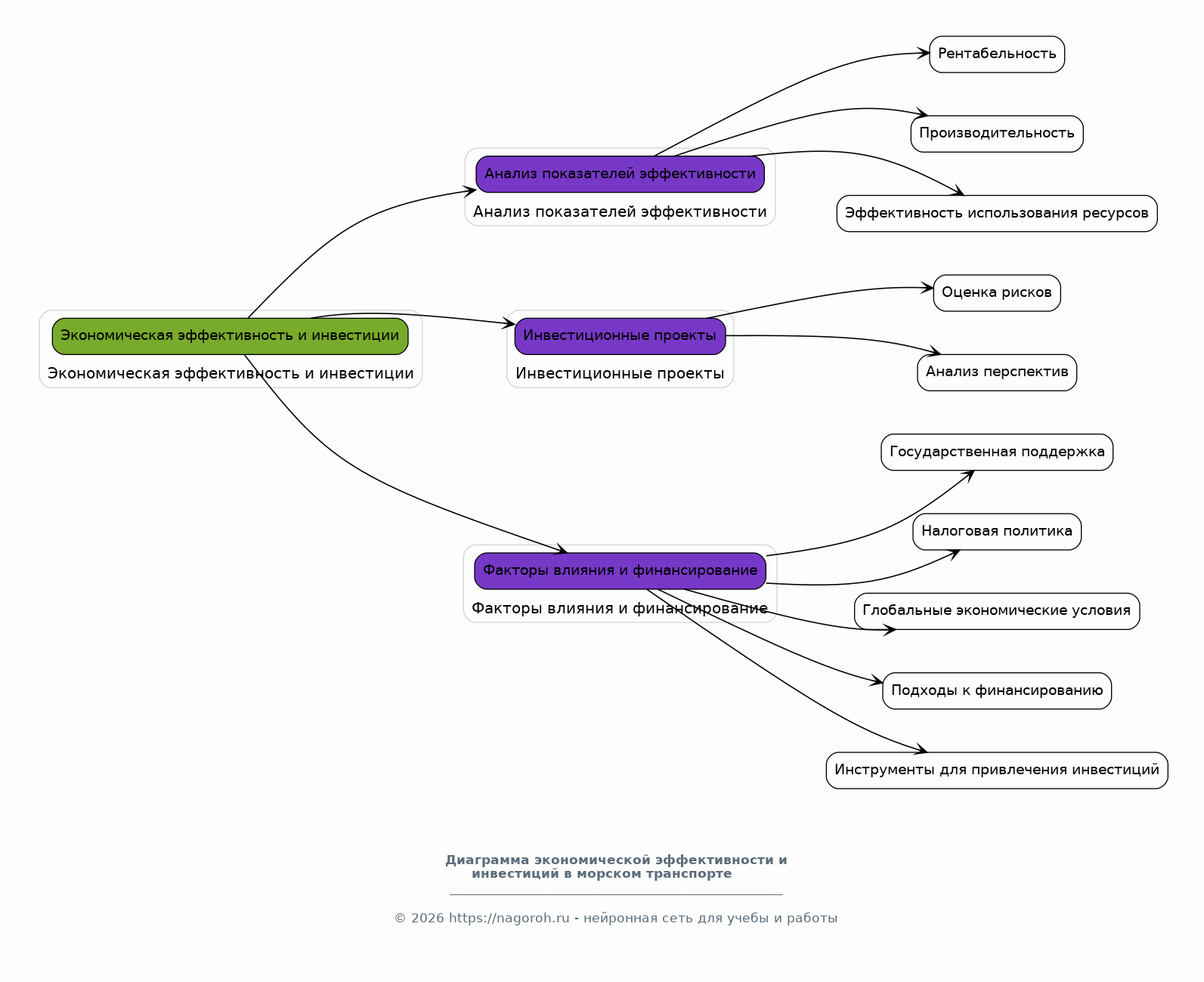
В разделе будет проведен анализ экономической эффективности морского транспорта и транспортной инфраструктуры. Будут рассмотрены основные показатели, такие как рентабельность, производительность и эффективность использования ресурсов. Особое внимание будет уделено анализу инвестиционных проектов в морской отрасли, включая оценку их рисков и перспектив. Будет проведен анализ влияния различных факторов, таких как государственная поддержка, налоговая политика и глобальные экономические условия, на привлекательность инвестиций в морской транспорт. Будут рассмотрены современные подходы к финансированию проектов, а также инструменты для привлечения инвестиций. Будут предложены рекомендации по повышению экономической эффективности и стимулированию инвестиций в морскую отрасль.

Заключение

Содержимое раздела

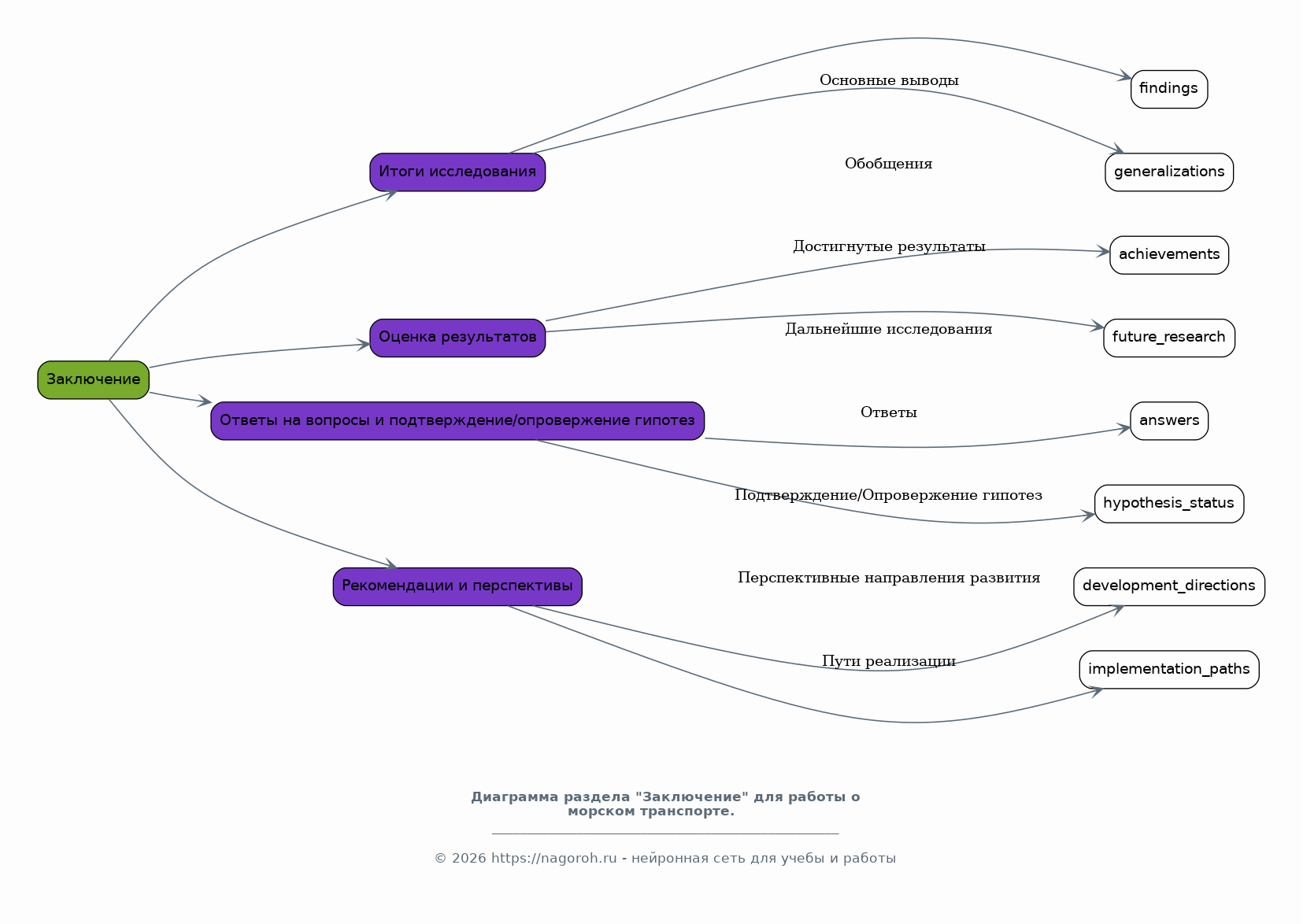
В заключении будут подведены итоги проведенного исследования, обобщены основные выводы и сформулированы рекомендации. Будет дана оценка достигнутых результатов и определена область дальнейших исследований. Будут отмечены ключевые тенденции развития морского транспорта и его влияние на глобальную экономику. Заключение также будет содержать ответы на поставленные в начале работы вопросы и подтверждение или опровержение выдвинутых гипотез. Будут выделены перспективные направления развития морской отрасли и предложены возможные пути реализации предложенных рекомендаций. Заключение даст общее представление о проделанной работе и ее значении.

Список литературы

Содержимое раздела

В данном разделе будет представлен список использованной литературы, включающий в себя научные статьи, монографии, учебные пособия, нормативно-правовые акты и другие источники информации, которые были использованы в ходе исследования. Список литературы будет составлен в соответствии с требованиями к оформлению научных работ и обеспечит возможность проверки и подтверждения достоверности представленной информации. Будет отражена полная библиографическая информация о каждом источнике, включая авторов, названия, издательства, даты публикации и страницы. Список литературы будет организован в соответствии с выбранным стилем цитирования.

Получи Такой Проект

До 90% уникальность
Готовый файл Word
15-30 страниц
Список источников по ГОСТ
Оформление по ГОСТ
Таблицы и схемы
Презентация

Создать Проект на любую тему за 5 минут

Создать

#6212696