Нейросеть

Создание объемных декоративных тюльпанов из синельной проволоки: исследование и практическое руководство

Нейросеть для проекта Гарантия уникальности Строго по ГОСТу Высочайшее качество Поддержка 24/7

Данный исследовательский проект посвящен созданию трехмерных декоративных тюльпанов из синельной проволоки. Проект направлен на изучение техник работы с синельной проволокой, исследование различных способов придания формы и объема цветочным элементам, а также на разработку практического руководства по изготовлению тюльпанов. В процессе работы будет проведен анализ доступных материалов и инструментов, изучены особенности цветовой гаммы и варианты дизайна. Особое внимание будет уделено созданию реалистичных и эстетически привлекательных тюльпанов, которые могут быть использованы в качестве декоративных элементов для дома, подарков, или в творческих проектах. Предполагается практическое применение полученных знаний и навыков в процессе создания конкретных образцов тюльпанов различных форм и размеров, а также анализ трудозатрат и себестоимости каждого изделия. Проект предполагает систематизацию знаний, полученных в процессе исследования, и формирование четких инструкций и рекомендаций для желающих повторить процесс изготовления. Результатом работы станет готовое руководство с фотографиями и подробными инструкциями, которое будет полезно как для начинающих, так и для опытных рукодельниц.

Идея:

Идея проекта заключается в создании уникальных декоративных тюльпанов, используя доступный и гибкий материал - синельную проволоку. Проект предполагает сочетание творческого подхода, изучение техник рукоделия и создание практического руководства.

Продукт:

Продуктом данного проекта является набор декоративных тюльпанов, выполненных из синельной проволоки, которые могут быть использованы для украшения интерьера или в качестве подарка. В дополнение к изделиям будет разработано подробное руководство с пошаговыми инструкциями и иллюстрациями, позволяющее повторить процесс создания тюльпанов.

Проблема:

Актуальность проекта обусловлена растущим интересом к рукоделию и декоративно-прикладному искусству. Существует потребность в простых и доступных мастер-классах по созданию оригинальных декоративных элементов.

Актуальность:

Проект актуален, поскольку способствует развитию творческих способностей и мелкой моторики. Он также предлагает интересный способ проведения досуга и создания уникальных предметов для украшения.

Цель:

Целью данного проекта является создание руководства по изготовлению объемных тюльпанов из синельной проволоки. Кроме того, целью является практическое освоение техник работы с этим материалом.

Целевая аудитория:

Проект ориентирован на школьников, интересующихся рукоделием и творчеством, а также на всех желающих освоить новые техники создания декоративных элементов. Проект будет полезен для учителей труда и руководителей кружков.

Задачи:

  • Изучение свойств и характеристик синельной проволоки.
  • Анализ различных техник создания цветов из проволоки.
  • Разработка дизайна и выбор цветовой гаммы для тюльпанов.
  • Создание прототипов и проведение тестирования.
  • Разработка пошагового руководства с иллюстрациями.

Ресурсы:

Для реализации проекта потребуются: синельная проволока различных цветов, ножницы, клей, проволока для каркаса, инструменты для обработки и декорирования.

Роли в проекте:

Исследователь отвечает за изучение литературы, анализ существующих техник, выбор материалов и инструментов. Он проводит эксперименты, собирает данные и анализирует результаты, делает выводы на основе проведенных исследований, обеспечивает систематизацию знаний и разработку методических рекомендаций. В его обязанности входит подготовка отчетов, презентаций и других материалов, отражающих ход и результаты работы над проектом. Исследователь должен обладать аналитическим складом ума и умением работать с информацией.

Дизайнер-конструктор отвечает за разработку внешнего вида тюльпанов, их формы, размеров и цветовой гаммы. Он продумывает конструкцию каждого элемента, обеспечивая его прочность и эстетическую привлекательность. Дизайнер-конструктор создает эскизы и чертежи, отвечает за визуальное оформление руководства и подготовку иллюстраций. Его задача - превратить идеи в конкретные формы и сделать продукт привлекательным и понятным для целевой аудитории. Он должен уметь работать с цветом, формой и композицией.

Технолог-практик непосредственно участвует в создании тюльпанов, следуя разработанным инструкциям и применяя соответствующие техники работы с синельной проволокой. Он отвечает за воплощение дизайнерских решений, контролирует качество изделий, вносит корректировки в процесс производства и оптимизирует технологию изготовления. Технолог должен обладать практическими навыками рукоделия, умением работать с различными инструментами и материалами, а также внимательностью к деталям и аккуратностью.

Редактор и автор руководства отвечает за написание и редактирование текстовой части проекта, включая описание, инструкции и рекомендации. Он обеспечивает грамотность, стилистическую выверенность и понятность изложения материала. Редактор систематизирует информацию, подготавливает макет руководства и отвечает за окончательное оформление. Редактор должен обладать навыками письма, редактирования, хорошим знанием грамматики и стилистики русского языка.

Наименование образовательного учреждения

Проект

на тему

Создание объемных декоративных тюльпанов из синельной проволоки: исследование и практическое руководство

Выполнил: ФИО

Руководитель: ФИО

Содержание

  • Введение 1
  • Теоретические основы работы с синельной проволокой 2
  • Обзор существующих техник изготовления цветов 3
  • Материалы, инструменты и техники для создания тюльпанов из синельной проволоки 4
  • Разработка дизайна и моделей тюльпанов 5
  • Практическое руководство по изготовлению тюльпанов 6
  • Тестирование и оптимизация процесса изготовления 7
  • Демонстрация готовых изделий и вариантов применения 8
  • Заключение 9
  • Список литературы 10

Введение

Содержимое раздела

Введение в проект, обоснование актуальности создания декоративных тюльпанов из синельной проволоки. Описание целей и задач исследования, определение целевой аудитории и предполагаемых результатов. Краткий обзор используемых материалов и инструментов. Описание структуры работы и порядка изложения материала. Обоснование практической значимости проекта и его потенциального вклада в область декоративно-прикладного искусства. Указание на перспективность использования разработанного руководства для обучения и самообразования. Формулировка основных научных положений и гипотез.

Теоретические основы работы с синельной проволокой

Содержимое раздела

Обзор истории и характеристик синельной проволоки как материала для рукоделия. Рассмотрение физических свойств, технологии производства и применение в различных видах творчества. Анализ особенностей работы с синельной проволокой: инструменты, техники обработки, способы придания формы и объема. Изучение существующих методик создания цветов из проволоки, анализ их преимуществ и недостатков. Обзор доступных материалов и инструментов, рекомендации по их выбору. Анализ цветовых решений и сочетаний, влияние цвета на восприятие готовых изделий. Рассмотрение различных стилей и направлений в создании цветов из проволоки.

Обзор существующих техник изготовления цветов

Содержимое раздела

Анализ различных техник изготовления цветов из различных материалов, включая проволоку, бумагу, ткань и другие. Выявление общих принципов и специфических особенностей каждой техники. Сравнение преимуществ и недостатков каждой техники с точки зрения сложности, доступности материалов, внешнего вида готовых изделий и трудозатрат. Изучение влияния различных факторов на конечный результат: выбор материала, инструментов, технологии изготовления. Примеры известных техник и конкретных изделий, созданных с их помощью. Анализ существующих мастер-классов и руководств по изготовлению цветов, выявление основных принципов их построения.

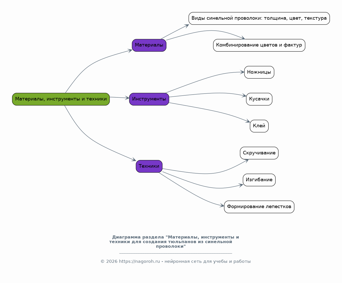
Материалы, инструменты и техники для создания тюльпанов из синельной проволоки

Содержимое раздела

Детальное изучение материалов, необходимых для создания тюльпанов из синельной проволоки: виды проволоки, их свойства, цветовая гамма, возможность комбинирования. Обзор инструментов: ножницы, кусачки, клей, иглы и другие. Рекомендации по выбору инструментов, учет их функциональности и удобства использования. Подробное описание основных техник работы с проволокой: скручивание, изгибание, формирование лепестков, стеблей и листьев. Рассмотрение способов крепления деталей, обработки краев и придания формы. Анализ различных способов создания реалистичного внешнего вида тюльпанов: тонировка, добавление текстуры и других декоративных элементов.

Разработка дизайна и моделей тюльпанов

Содержимое раздела

Процесс разработки дизайна тюльпанов: анализ форм, размеров и пропорций. Изучение реальных образцов тюльпанов и их особенностей. Создание эскизов и чертежей различных моделей тюльпанов, учитывая разные стадии раскрытия бутона, варианты расцветки и декора. Выбор техник и материалов для создания каждой модели. Разработка инструкций по изготовлению каждой модели с учетом сложности и трудозатрат. Оптимизация конструкций для простоты сборки и минимизации отходов материалов. Использование компьютерных программ для моделирования и визуализации будущих изделий. Анализ влияния дизайна на общую эстетику и функциональность тюльпанов.

Практическое руководство по изготовлению тюльпанов

Содержимое раздела

Пошаговое описание процесса изготовления тюльпанов из синельной проволоки, включая все этапы: подготовка материалов и инструментов, раскрой деталей, формирование лепестков, стебля и листьев, сборка изделия, декорирование. Подробные инструкции с иллюстрациями и фотографиями, наглядно демонстрирующие каждый этап работы. Рекомендации по выбору материалов и инструментов, учет их характеристик и совместимости. Советы по устранению возможных ошибок и улучшению качества изделий. Представление различных вариантов дизайна тюльпанов, от простых до сложных. Рекомендации по использованию тюльпанов в различных декоративных целях.

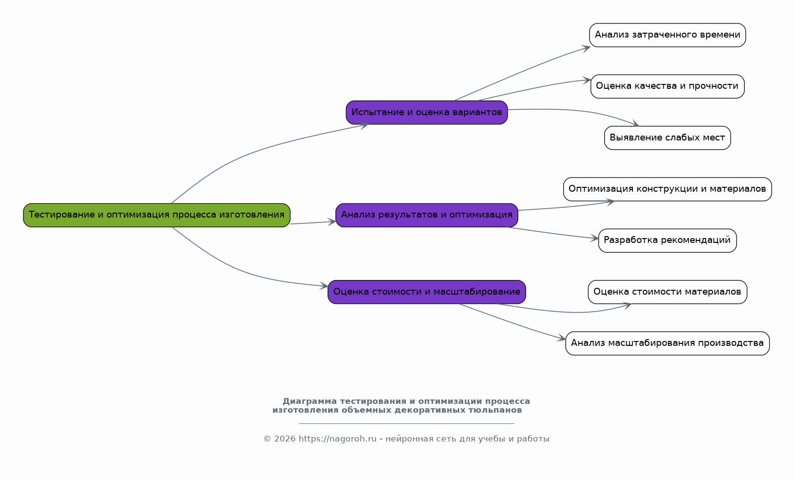
Тестирование и оптимизация процесса изготовления

Содержимое раздела

Проведение испытаний и оценка различных вариантов изготовления тюльпанов из синельной проволоки. Анализ времени, затраченного на изготовление каждого изделия. Оценка качества, прочности и эстетической привлекательности созданных образцов. Выявление слабых мест и проблемных моментов в процессе работы. Оптимизация конструкции, технологии изготовления и используемых материалов для улучшения результатов и уменьшения трудозатрат. Разработка рекомендаций по улучшению процесса изготовления. Оценка стоимости материалов и себестоимости каждого изделия. Анализ потенциальных возможностей для масштабирования производства.

Демонстрация готовых изделий и вариантов применения

Содержимое раздела

Представление готовых образцов тюльпанов из синельной проволоки, демонстрация их внешнего вида и особенностей. Фотографии и видео готовых изделий, демонстрирующие различные варианты дизайна и применения. Описание возможных способов использования тюльпанов в интерьере, в качестве подарков, в творческих проектах. Примеры композиций и аранжировок с использованием тюльпанов. Рекомендации по уходу за изделиями. Презентация возможностей для экспонирования и продажи готовых изделий. Обсуждение перспектив развития проекта и потенциальных направлений для дальнейших исследований.

Заключение

Содержимое раздела

Подведение итогов работы, обобщение полученных результатов и выводов. Краткое описание основных этапов проекта и достигнутых целей. Анализ трудностей и проблем, возникших в процессе работы, и предложенные способы их решения. Оценка практической значимости разработанного руководства и его потенциальной пользы для целевой аудитории. Определение перспектив дальнейших исследований в данной области: изучение новых техник, материалов, разработка более сложных моделей, расширение ассортимента продукции. Выражение благодарности всем, кто принимал участие в реализации проекта. Формулировка рекомендаций для будущих исследователей.

Список литературы

Содержимое раздела

Перечень использованной литературы и источников информации, включая книги, статьи, мастер-классы, интернет-ресурсы. Структурирование списка в соответствии с принятыми нормами библиографического описания. Указание полных выходных данных для каждого источника: автор, название, издательство, год издания, количество страниц. Разделение списка на основные виды источников: книги, статьи, электронные ресурсы. При необходимости, указание дополнительных комментариев к отдельным источникам. Обеспечение полноты и актуальности списка литературы для подтверждения достоверности информации в проекте.

Получи Такой Проект

До 90% уникальность
Готовый файл Word
15-30 страниц
Список источников по ГОСТ
Оформление по ГОСТ
Таблицы и схемы
Презентация

Создать Проект на любую тему за 5 минут

Создать

#5648555