Нейросеть

Создание Рождественского Венка: Руководство по Декоративно-Прикладному Творчеству для Школьников

Нейросеть для проекта Гарантия уникальности Строго по ГОСТу Высочайшее качество Поддержка 24/7

Данный исследовательский проект посвящен разработке и созданию рождественского венка, являющегося традиционным элементом праздничного декора. Проект направлен на изучение различных техник и материалов, используемых в создании венков, а также на практическое воплощение творческих идей. Важной частью исследования станет анализ истории рождественского венка, его символического значения и эволюции в различных культурах. В рамках проекта будет рассмотрено разнообразие стилей оформления, от классических вариантов с использованием натуральных материалов до современных интерпретаций с применением искусственных элементов. Практическая часть предполагает самостоятельное изготовление венка с учетом выбранной тематики и техники, а также подготовку презентации, отражающей процесс работы и полученные результаты. Проект нацелен на развитие творческих способностей, формирование навыков работы с различными материалами и инструментами, а также на понимание значимости традиций и праздничной культуры. Результаты работы будут представлены в виде готового изделия, сопровождаемого подробным описанием процесса изготовления.

Идея:

Проект предполагает создание оригинального рождественского венка своими руками, что позволит учащимся не только развить творческие навыки, но и познакомиться с историей и традициями празднования Рождества.

Продукт:

Конечным продуктом проекта станет уникальный рождественский венок, изготовленный с учетом индивидуальных предпочтений и выбранной тематики. Венок будет сопровождаться презентацией, содержащей описание процесса изготовления и анализ использованных материалов.

Проблема:

В современных условиях наблюдается снижение интереса к ручному творчеству и традиционным формам декора. Проект призван решить эту проблему, предлагая практическое руководство по созданию рождественского венка и привлекая внимание к значимости ручной работы.

Актуальность:

Проект актуален в свете растущего интереса к экологичному и персонализированному декору, а также в контексте сохранения и популяризации культурных традиций. Создание рождественского венка своими руками способствует развитию креативности и осознанному отношению к процессу творчества.

Цель:

Целью данного проекта является создание рождественского венка, соответствующего заданным параметрам и демонстрирующего практические навыки работы с различными материалами и техниками. Достижение поставленной цели предполагает изучение теоретических основ, планирование, выполнение практической работы и презентацию результатов.

Целевая аудитория:

Проект ориентирован на школьников, интересующихся декоративно-прикладным творчеством и желающих расширить свои знания о рождественской культуре. Учащиеся смогут применить полученные знания и навыки для создания уникальных украшений.

Задачи:

  • Изучение истории и символики рождественского венка.
  • Анализ различных техник и материалов для изготовления венков.
  • Выбор дизайна и подготовка необходимых материалов.
  • Изготовление рождественского венка своими руками.
  • Подготовка презентации результатов проекта.

Ресурсы:

Для реализации проекта потребуются различные материалы (ветки, шишки, ленты, бусины), инструменты (ножницы, клей, кусачки) и информационные ресурсы (книги, интернет).

Роли в проекте:

Исследователь выполняет роль основного аналитика и теоретика проекта. Он изучает историю рождественских венков, анализирует различные стили и техники, существующие на рынке, а также подбирает подходящие материалы и инструменты. Исследователь отвечает за подготовку теоретической части проекта, включая анализ информации и составление обзора литературы. Он также участвует в разработке концепции будущего венка и выборе оптимального дизайна.

Дизайнер-конструктор отвечает за визуальную составляющую проекта. Он разрабатывает эскизы и схемы будущего венка, подбирает цветовую гамму и элементы декора. Конструктор принимает решения о методах крепления элементов и обеспечивает соответствие дизайна функциональным требованиям. Дизайнер-конструктор также курирует процесс практического воплощения идеи.

Мастер непосредственно воплощает задумку в жизнь. Он выполняет все этапы изготовления венка, от подготовки материалов до сборки готового изделия. Мастер следует инструкциям и рекомендациям, данным исследователем и дизайнером. Он также несет ответственность за качество и аккуратность выполнения работы, а также за соблюдение техники безопасности.

Презентатор отвечает за подготовку и проведение презентации проекта. Он собирает информацию о процессе изготовления венка, анализирует полученные результаты и оформляет презентационный материал. Презентатор должен обладать навыками публичных выступлений и уметь доступно и интересно рассказывать о проделанной работе. Презентатор также отвечает за ответы на вопросы аудитории.

Наименование образовательного учреждения

Проект

на тему

Создание Рождественского Венка: Руководство по Декоративно-Прикладному Творчеству для Школьников

Выполнил: ФИО

Руководитель: ФИО

Содержание

  • Введение 1
  • История и Символика Рождественского Венка 2
  • Материалы и Инструменты: Выбор и Подготовка 3
  • Техники Изготовления Рождественских Венков 4
  • Дизайн и Стиль Рождественского Венка 5
  • Практическое Руководство по Изготовлению Венка: Пошаговая Инструкция 6
  • Особенности работы с различными материалами 7
  • Презентация и Анализ Результатов 8
  • Экономическое обоснование и перспективы 9
  • Список литературы 10

Введение

Содержимое раздела

Введение в проект представляет собой обзор темы, обоснование актуальности и значимости выбранной тематики. Здесь определяется цель исследования – создание рождественского венка, а также формулируются основные задачи, направленные на ее достижение. В данном разделе важно указать личную заинтересованность автора в теме и обозначить основные методологические подходы, используемые в работе. Описывается структура проекта, перечисляются основные этапы работы, а также ожидаемые результаты. Важно подчеркнуть новизну и практическую ценность проекта для аудитории, будь то школьники, студенты или преподаватели. Кроме того, необходимо указать используемые источники информации: научная литература, интернет-ресурсы, опыт мастеров и т.д.

История и Символика Рождественского Венка

Содержимое раздела

В данном разделе рассматривается исторический контекст появления рождественского венка, его эволюция и трансформация в различных культурах. Анализируются корни традиции, прослеживается связь с языческими обрядами и христианскими праздниками. Особое внимание уделяется символическому значению венка: круговорот жизни, вечность, надежда, а также символика используемых материалов (хвоя, ягоды, свечи). Проводится анализ влияния различных культурных традиций на формирование современных стилей рождественских венков. Обсуждаются региональные особенности и различия в оформлении, а также изменения в символическом наполнении венков в разные исторические периоды.

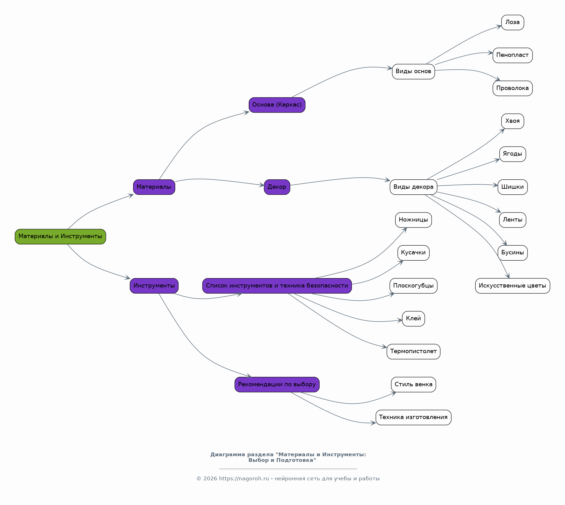
Материалы и Инструменты: Выбор и Подготовка

Содержимое раздела

Данный раздел посвящен детальному рассмотрению материалов, используемых для изготовления рождественских венков. Проводится анализ различных видов основы (каркаса) для венка, от классических вариантов из лозы до современных из пенопласта или проволоки. Рассматриваются различные типы декоративных материалов: хвоя, ягоды, шишки, ленты, бусины, искусственные цветы и т.д. Оцениваются их свойства, особенности использования и сочетаемости. Предоставляется подробный обзор инструментов, необходимых для работы: ножницы, кусачки, плоскогубцы, клей, термопистолет и т.д. Описываются правила техники безопасности при работе с каждым инструментом. Даются рекомендации по выбору материалов и инструментов в зависимости от выбранной техники и стиля венка.

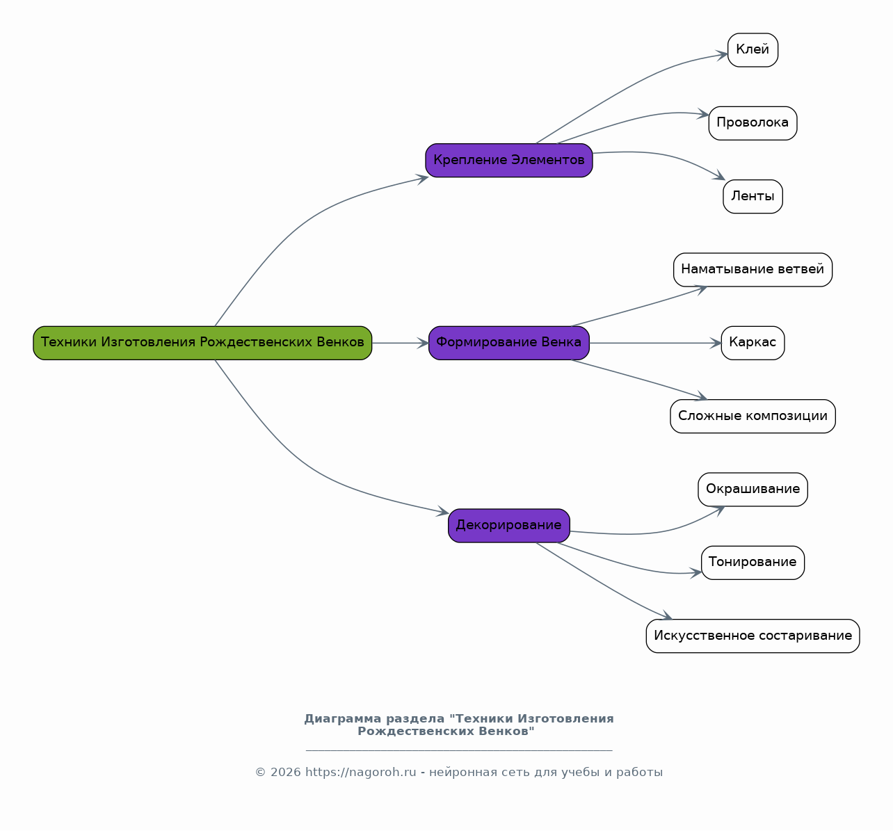
Техники Изготовления Рождественских Венков

Содержимое раздела

В данном разделе рассматриваются основные техники изготовления рождественских венков. Подробно описываются различные способы крепления декоративных элементов к основе, включая использование клея, проволоки, лент и других приспособлений. Анализируются различные методы формирования венка, от простого наматывания ветвей до создания сложных композиций. Рассматриваются особенности работы с различными материалами и техники декорирования: окрашивание, тонирование, искусственное состаривание и т.д. Предоставляются пошаговые инструкции и рекомендации по выполнению каждого этапа работы. Особое внимание уделяется подбору техник в соответствии с выбранным дизайном и уровнем сложности венка. Приводятся примеры различных техник и стилей.

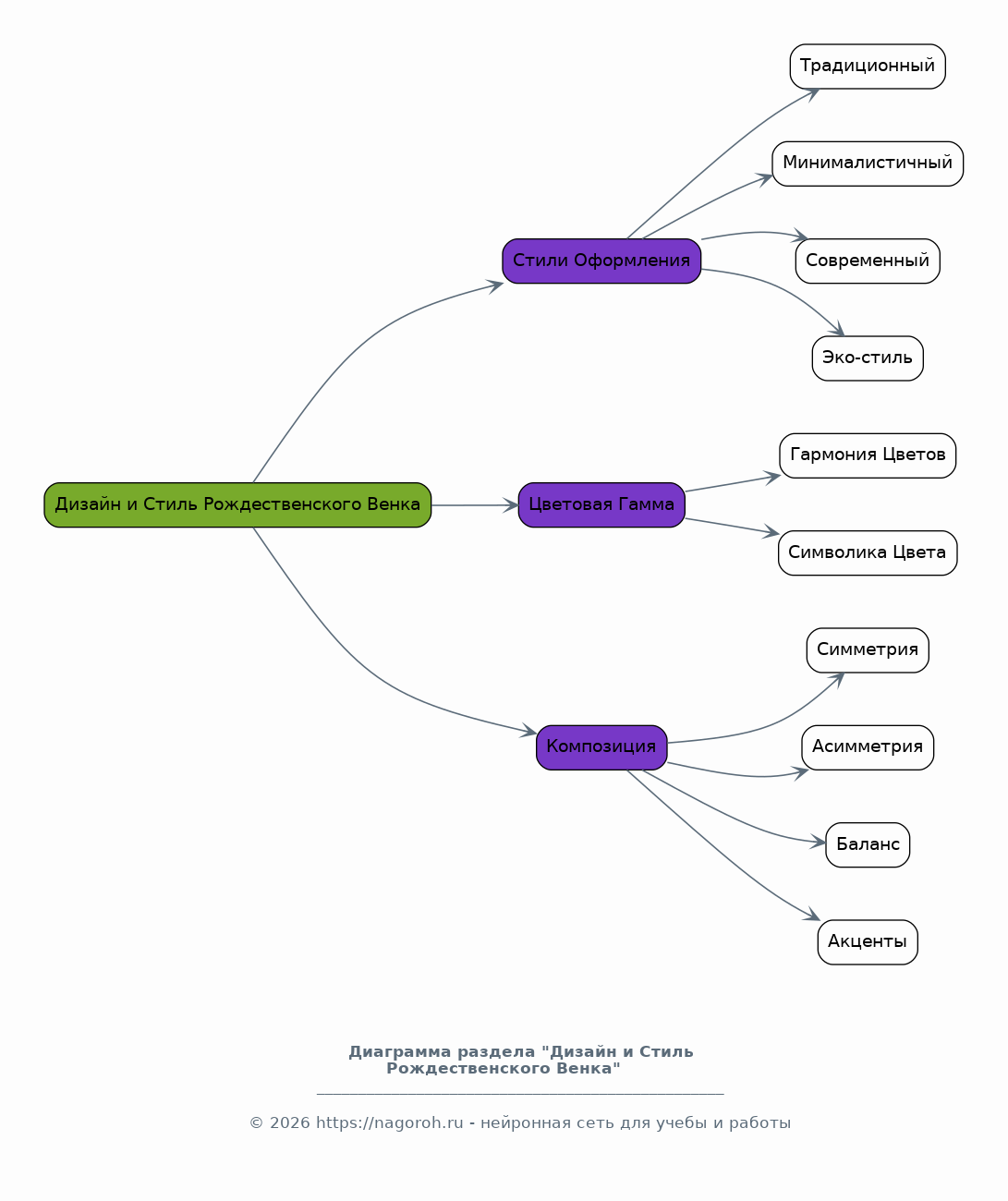
Дизайн и Стиль Рождественского Венка

Содержимое раздела

Раздел посвящен вопросам дизайна рождественского венка, включая выбор стиля, цветовой гаммы и композиции. Рассматриваются основные стили оформления: традиционный, минималистичный, современный, эко-стиль и другие. Анализируются особенности каждого стиля, его характерные черты и используемые материалы. Предоставляются рекомендации по подбору цветовой гаммы, с учетом гармонии цветов и символического значения. Рассматриваются принципы построения композиции: симметрия, асимметрия, баланс и акценты. Даются советы по созданию эскизов и разработке индивидуального дизайна венка. Обсуждаются тренды в оформлении рождественских венков и возможности для творческой самореализации.

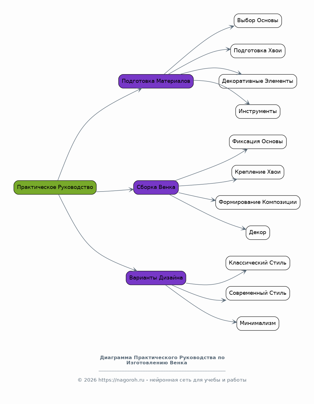
Практическое Руководство по Изготовлению Венка: Пошаговая Инструкция

Содержимое раздела

В этом разделе предоставляется подробная пошаговая инструкция по изготовлению рождественского венка своими руками. Процесс разделен на этапы, каждый из которых сопровождается подробным описанием и иллюстрациями. Описывается подготовка материалов: обработка основы, сортировка и подготовка декоративных элементов, подготовка инструментов. Описывается процесс сборки венка: крепление основы, добавление хвои, формирование композиции, крепление декоративных элементов и украшений. Особое внимание уделяется техникам безопасности при работе с различными инструментами и материалами. Предоставляются советы и рекомендации по решению возможных проблем и достижению наилучшего результата. Приводятся различные варианты исполнения, подходящие для начинающих.

Особенности работы с различными материалами

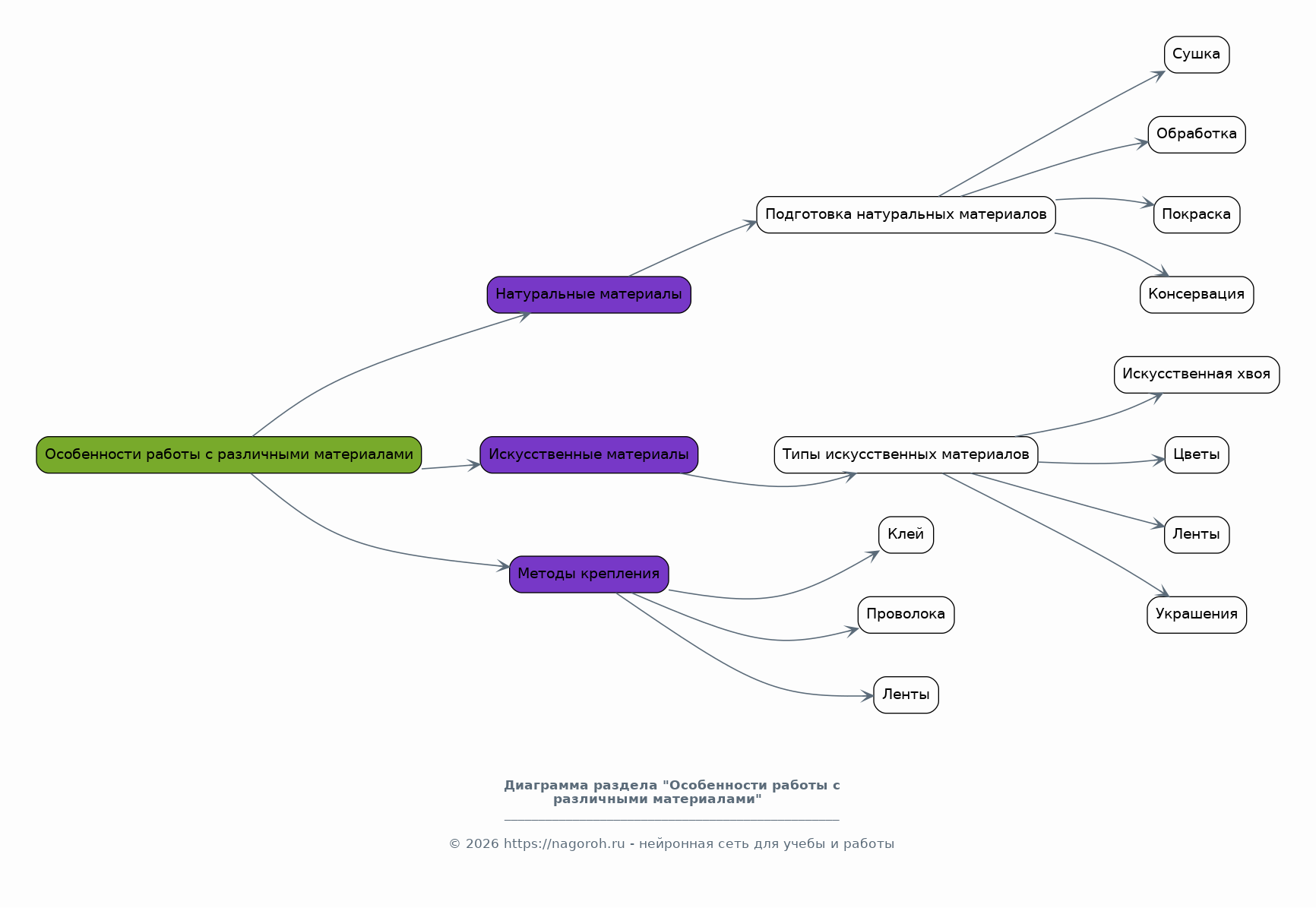
Содержимое раздела

Данный раздел посвящен особенностям работы с различными материалами, которые используются при изготовлении рождественских венков. Рассматривается специфика работы с натуральными материалами, такими как ветки, шишки, ягоды, хвоя и семена. Описываются методы подготовки натуральных материалов, включая сушку, обработку, покраску и консервацию. Рассматриваются особенности работы с искусственными материалами, такими как искусственная хвоя, цветы, ленты и украшения. Обсуждаются методы крепления различных материалов к основе, включая использование клея, проволоки, лент и других приспособлений. Предоставляются советы по достижению наилучшего эффекта при работе с различными материалами, а также рекомендации по уходу за готовым изделием.

Презентация и Анализ Результатов

Содержимое раздела

В данном разделе описывается процесс подготовки презентации результатов работы, отражающей основные этапы создания рождественского венка. Рассматриваются способы визуализации процесса: фотографии, видео, схемы и эскизы. Описание использованных материалов, инструментов и техник, включая анализ их преимуществ и недостатков. Оценка полученного результата, соответствие запланированному дизайну и качеству изготовления. Анализ трудностей, возникших в процессе работы, и способов их преодоления. Обсуждение возможностей дальнейшего развития проекта и улучшения готового изделия. В разделе также содержится описание презентации и ее основные тезисы, а также примеры вопросов, которые могут возникнуть у аудитории, и ответы на них.

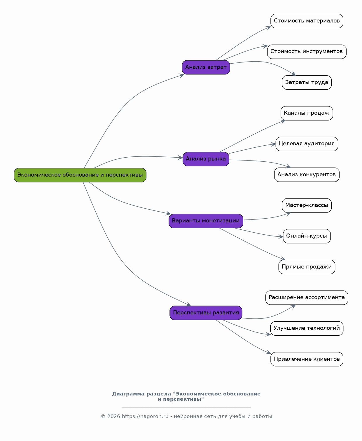
Экономическое обоснование и перспективы

Содержимое раздела

В этом разделе проводится экономический анализ проекта, оценивается стоимость использованных материалов и инструментов. Рассчитывается себестоимость изготовления венка, включая затраты на материалы, инструменты и трудозатраты. Анализируются потенциальные рынки сбыта рождественских венков, будь то продажа готовых изделий, участие в школьных ярмарках или презентация в кругу семьи и друзей. Обсуждаются возможности монетизации проекта, включая создание мастер-классов или онлайн-курсов по изготовлению рождественских венков. Рассматриваются перспективы развития проекта, включая расширение ассортимента, усовершенствование технологий изготовления и привлечение новых клиентов.

Список литературы

Содержимое раздела

В данном разделе приводится полный список использованной литературы и источников, включая книги, статьи, интернет-ресурсы и другие материалы, которые были использованы при подготовке данного исследовательского проекта. Все источники должны быть оформлены в соответствии с общепринятыми стандартами цитирования (ГОСТ или аналогичные). Список должен быть структурирован в алфавитном порядке или по другому логическому принципу (например, по типу источника). Для каждой позиции должна быть указана полная библиографическая информация: автор, название, издательство, год издания, количество страниц для книг или URL и дата обращения для интернет-ресурсов. Основная цель данного раздела — обеспечить прозрачность исследования и позволить читателям проверить достоверность представленной информации.

Получи Такой Проект

До 90% уникальность
Готовый файл Word
15-30 страниц
Список источников по ГОСТ
Оформление по ГОСТ
Таблицы и схемы
Презентация

Создать Проект на любую тему за 5 минут

Создать

#5489828