Нейросеть

Создание текстильного снеговика: Проект по моделированию и изготовлению фигуры

Нейросеть для проекта Гарантия уникальности Строго по ГОСТу Высочайшее качество Поддержка 24/7

Данный исследовательский проект предполагает изучение и практическое освоение процесса создания объемной фигуры снеговика из текстильных материалов. Проект направлен на развитие творческих навыков, а также на понимание принципов конструирования и моделирования. В ходе работы будут изучены различные техники работы с тканями, методы соединения деталей и способы придания формы. Особое внимание будет уделено выбору материалов, инструментов и подготовке рабочего места. Проект предполагает не только создание готового изделия, но и детальное документирование процесса, что позволит обобщить полученные знания и опыт. Результатом станет не просто поделка, а полноценный учебный продукт, иллюстрирующий этапы от замысла до реализации, подходящий для дальнейшего изучения в рамках школьной программы. Работа предполагает активное взаимодействие с различными видами тканей и наполнителей, а также развитие навыков, критически важных в современном мире, таких как планирование, организация и оценка полученных результатов.

Идея:

Идея проекта заключается в реализации творческого замысла по созданию объемной фигуры снеговика из ткани. Это позволит участникам проекта освоить навыки работы с текстилем и развить пространственное мышление.

Продукт:

Конечным продуктом проекта станет готовая текстильная фигура снеговика, изготовленная с учетом всех технологических требований. Снеговик будет представлять собой уникальное изделие, сочетающее в себе эстетическую привлекательность и функциональность.

Проблема:

Проблема заключается в отсутствии готовых решений для создания подобных изделий в рамках школьной программы. Необходимо разработать и реализовать проект, который будет способствовать формированию практических навыков и творческого мышления у учащихся.

Актуальность:

Актуальность проекта обусловлена необходимостью развития творческих способностей и практических навыков у школьников. Проект способствует формированию интереса к ручному труду и декоративно-прикладному искусству.

Цель:

Цель проекта – создание текстильной фигуры снеговика, соответствующей заданным параметрам. Достижение поставленной цели предполагает освоение практических навыков работы с тканью и развитие творческого потенциала.

Целевая аудитория:

Проект ориентирован на учащихся начальной и средней школы, интересующихся рукоделием и творчеством. Данный проект может быть адаптирован для различных возрастных групп и уровней подготовки.

Задачи:

  • Изучение теоретических основ моделирования и конструирования текстильных изделий.
  • Выбор материалов и инструментов, необходимых для реализации проекта.
  • Разработка выкройки и раскрой деталей.
  • Сборка и оформление готового изделия.

Ресурсы:

Для реализации проекта потребуются различные виды тканей, наполнители (синтепон или вата), нитки, иглы, ножницы, булавки, карандаш, линейка, швейная машина (по возможности) и другие необходимые инструменты.

Роли в проекте:

Обеспечивает общее руководство проектом, координирует деятельность участников, контролирует сроки выполнения работ. Руководитель проекта отвечает за планирование, организацию и контроль на всех этапах реализации проекта, включая определение целей, задач, распределение ресурсов и оценку результатов. Он также осуществляет коммуникацию между участниками и предоставляет консультации по техническим вопросам.

Отвечает за разработку выкройки и моделирование текстильной фигуры снеговика. Конструктор анализирует исходные данные, создает чертежи и определяет последовательность операций для изготовления изделия. Он также осуществляет подбор материалов и оптимизацию конструкции для обеспечения прочности и эстетической привлекательности готового изделия. Его задача состоит в обеспечении точного соответствия выкройки заданным параметрам и требованиям безопасности.

Отвечает за выбор технологий и методов обработки тканей, используемых в проекте. Технолог разрабатывает технологическую карту изготовления изделия, определяя оптимальную последовательность операций и режимы обработки материалов. Он контролирует качество выполнения работ, а также обеспечивает соблюдение технологических требований и стандартов. Технолог следит за соответствием использованных материалов и инструментов требованиям проекта, оптимизируя процесс производства.

Непосредственно выполняет операции по раскрою, шитью и сборке текстильной фигуры снеговика. Мастер обладает практическими навыками работы с тканями и швейным оборудованием, а также знанием технологических процессов. Он внимательно следит за качеством выполнения операций, соблюдает технику безопасности и выполняет все указания конструктора и технолога. Мастер отвечает за аккуратность и точность исполнения каждой детали, обеспечивая высокое качество готового изделия.

Наименование образовательного учреждения

Проект

на тему

Создание текстильного снеговика: Проект по моделированию и изготовлению фигуры

Выполнил: ФИО

Руководитель: ФИО

Содержание

  • Введение 1
  • Обзор литературы по теме: история и современные тенденции изготовления текстильных изделий 2
  • Материалы и инструменты: выбор и характеристика 3
  • Разработка выкройки: принципы и методы моделирования 4
  • Раскрой и подготовка деталей: технологические приемы 5
  • Сборка изделия: техники шитья и соединения деталей 6
  • Наполнение и формовка: создание объема 7
  • Декорирование и оформление: создание завершенного образа 8
  • Заключение 9
  • Список литературы 10

Введение

Содержимое раздела

В разделе "Введение" будет представлено обоснование выбора темы проекта, его актуальность и значимость. Будут сформулированы цели и задачи исследования, а также определена его методологическая основа. Данный раздел включает в себя краткий обзор литературы по теме, анализ существующих подходов к изготовлению текстильных изделий, в частности, изготовлению мягких игрушек. Будет освещена новизна проекта и его практическая ценность, акцентируется внимание на развитии творческих способностей участников.

Обзор литературы по теме: история и современные тенденции изготовления текстильных изделий

Содержимое раздела

В данном разделе будет проведен анализ литературы, посвященной истории развития текстильного производства, техникам изготовления текстильных изделий и современным тенденциям в этой области. Рассмотрены различные материалы и технологии, применяемые для создания мягких игрушек и декоративных фигур. Особое внимание будет уделено влиянию дизайна на восприятие изделия и возможности использования различных видов декоративной отделки, а также будет проведен анализ существующих подходов к созданию выкроек и сборке изделий.

Материалы и инструменты: выбор и характеристика

Содержимое раздела

В этом разделе будет представлен подробный анализ материалов, используемых для изготовления текстильного снеговика, и инструментов, необходимых для работы. Будут рассмотрены виды тканей, их свойства и пригодность для данного проекта. Будет проведена оценка различных наполнителей, обсуждаться их влияние на форму и внешний вид изделия. Кроме того, будет дан обзор инструментов для раскроя, шитья и декоративной отделки, с указанием их характеристик и особенностей использования. Дополнительное внимание будет уделено безопасности работы и организации рабочего места.

Разработка выкройки: принципы и методы моделирования

Содержимое раздела

Данный раздел посвящен разработке выкройки текстильного снеговика. Будут рассмотрены основные принципы моделирования, методы построения выкроек и их адаптация к выбранным размерам и форме изделия. Будут проанализированы различные способы получения выкроек, включая ручное построение и использование компьютерных программ. Особое внимание будет уделено принципам конструирования объемных фигур и обеспечению правильного расположения деталей для достижения необходимой формы. Также будут рассмотрены способы внесения изменений в базовую выкройку и ее последующая проверка.

Раскрой и подготовка деталей: технологические приемы

Содержимое раздела

В данном разделе будет рассмотрен процесс раскроя ткани и подготовки деталей для последующей сборки. Будут описаны различные техники раскроя, включая ручной раскрой и использование раскроечного оборудования. Будут рассмотрены способы раскладки выкройки на ткани с учетом направления ворса, рисунка и других факторов, влияющих на внешний вид изделия. Также будут рассмотрены способы обработки срезов, предотвращения осыпаемости и подготовки деталей к сборке, включая их утюжку и приметывание. Особое внимание будет уделено точности раскроя и его влиянию на конечный результат.

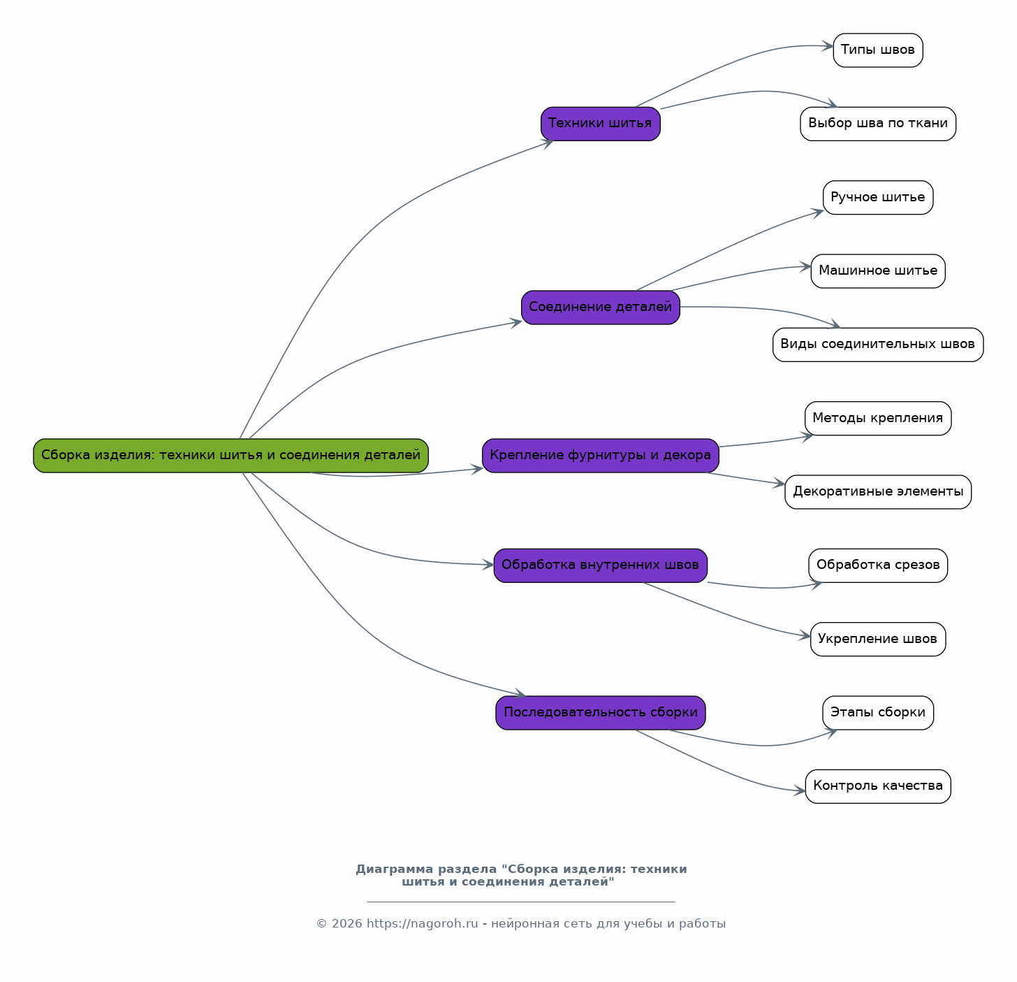
Сборка изделия: техники шитья и соединения деталей

Содержимое раздела

Этот раздел посвящен технологиям сборки изделия, включая различные техники шитья и соединения деталей. Будут рассмотрены типы швов и их применение в зависимости от вида ткани и конструкции изделия. Будут проанализированы способы соединения деталей, включая использование ручного и машинного шитья, а также различные виды швов, обеспечивающие прочность и эстетичный вид. Будут рассмотрены методы крепления фурнитуры и декоративных элементов, а также способы обработки внутренних швов для обеспечения долговечности изделия. Отдельное внимание будет уделено последовательности сборки и контролю качества на каждом этапе.

Наполнение и формовка: создание объема

Содержимое раздела

Раздел посвящен процессу наполнения фигуры снеговика и созданию объема. Будут рассмотрены различные виды наполнителей и их свойства, а также способы их применения для достижения желаемой формы. Будут описаны методы равномерного распределения наполнителя внутри изделия, а также способы уплотнения и формовки для придания фигуре необходимой устойчивости и выразительности. Будут рассмотрены способы закрепления наполнителя для предотвращения его смещения со временем. Также будет рассмотрено влияние наполнителя на внешний вид изделия и его эксплуатационные характеристики. Особое внимание будет уделено безопасности и гигиеничности используемых материалов.

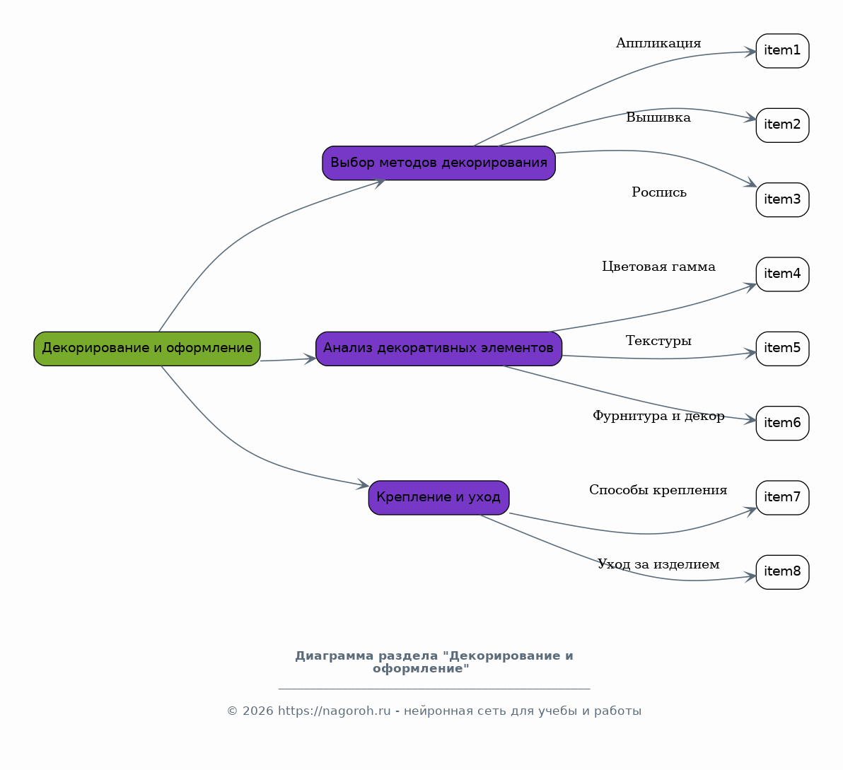
Декорирование и оформление: создание завершенного образа

Содержимое раздела

В данном разделе рассматриваются методы декорирования и оформления готовой текстильной фигуры снеговика для придания ей завершенного вида. Будут рассмотрены различные способы декоративной отделки, включая аппликацию, вышивку, роспись, использование фурнитуры и других декоративных элементов. Будет проанализировано влияние цветовой гаммы, текстур и форм на восприятие изделия и его внешний вид. Будут рассмотрены способы крепления декоративных элементов и способы ухода за готовым изделием, чтобы сохранить его внешний вид и продлить срок службы. Особое внимание будет уделено выразительности и гармонии элементов.

Заключение

Содержимое раздела

В заключении будут подведены итоги проведенного исследования, обобщены полученные результаты и сделаны выводы о достижении поставленных целей. Будет дана оценка успешности проекта, отмечены его сильные стороны и возможные недостатки. Будут сформулированы рекомендации по дальнейшему совершенствованию изделия и расширению области его применения. Будут сделаны выводы о приобретенном опыте и знаниях, полученных в процессе работы над проектом, а также о перспективах его дальнейшего развития. Отмечается практическая ценность выполненной работы, ее вклад в развитие творческих способностей.

Список литературы

Содержимое раздела

В данном разделе будет представлен список использованной литературы, включающий в себя книги, статьи, интернет-ресурсы и другие информационные материалы, которые были использованы в процессе исследования. Список будет оформлен в соответствии с требованиями к цитированию и оформлению научных работ. Каждый элемент списка будет содержать полную библиографическую информацию, необходимую для идентификации источника. Список литературы будет упорядочен в алфавитном порядке или в соответствии с требованиями к оформлению списка литературы в конкретном учебном заведении.

Получи Такой Проект

До 90% уникальность
Готовый файл Word
15-30 страниц
Список источников по ГОСТ
Оформление по ГОСТ
Таблицы и схемы
Презентация

Создать Проект на любую тему за 5 минут

Создать

#5490779