Нейросеть

Split Legal Profession in the UK: An Analysis of the Advantages and Disadvantages of the Barrister/Solicitor Divide

Нейросеть для проекта Гарантия уникальности Строго по ГОСТу Высочайшее качество Поддержка 24/7

This research project explores the unique structure of the legal profession in the United Kingdom, characterized by the historical division between barristers and solicitors. The project will analyze the origins and rationale behind this split, examining the distinct roles, training pathways, and professional ethics governing each branch of the profession. It will delve into the advantages of specialization fostered by the division – namely the development of highly skilled advocates and legal advisors – alongside the disadvantages, such as potential inefficiencies, costs associated with dual representation, and barriers to entry for aspiring legal professionals. The assessment will be grounded in legal theory, case law, and contemporary debates surrounding legal service provision, culminating in an evaluation of the ongoing relevance and potential future of the split profession in a rapidly evolving legal landscape. This in-depth exploration aims to provide a comprehensive understanding of the complexities inherent in this traditionally structured legal system and its potential adaptation for the 21st century. The project’s findings will be relevant to legal professionals, policymakers, and students of law.

Идея:

The UK's split legal profession is a historical anomaly that warrants investigation to understand its continued justification. This project aims to evaluate whether the benefits of specialization outweigh the drawbacks of a divided system in the modern legal context.

Продукт:

The project culminates in a detailed research report providing a comprehensive analysis of the split legal profession in the UK. This report will offer evidence-based recommendations for potential reforms and future considerations, serving as a valuable resource for legal professionals and policymakers.

Проблема:

The division between barristers and solicitors can lead to inefficiencies and increased costs for clients, potentially limiting access to justice. It also creates complexities in navigating the legal system and raises questions about the optimal structure for legal service delivery.

Актуальность:

Ongoing debates surrounding the modernization of the legal profession and increasing pressure to improve access to justice necessitate a critical evaluation of the UK’s split system. Understanding the strengths and weaknesses of the current structure is crucial for informed policymaking and progressive legal reform.

Цель:

The project seeks to critically assess the advantages and disadvantages of the split legal profession in the UK, identifying areas for potential improvement. Ultimately, it aims to contribute to a more informed discussion about the future of legal service delivery in the UK.

Целевая аудитория:

The primary audience for this project includes law students, legal academics, practicing solicitors, and barristers. Additionally, the research will be relevant to policymakers involved in legal reform and individuals interested in the structure and function of the UK legal system.

Задачи:

  • Conduct a comprehensive review of the historical development of the split legal profession in the UK.
  • Analyze the current regulatory frameworks governing barristers and solicitors.
  • Evaluate the economic impact of the split profession on clients and legal professionals.
  • Compare the UK system with other legal systems that do not have a similar division.
  • Assess the potential benefits and challenges of merging or further integrating the roles of barristers and solicitors.

Ресурсы:

Access to legal databases such as Westlaw and LexisNexis, academic journals, relevant legislation, reports from regulatory bodies (e.g., the Bar Standards Board, the Law Society), and statistical data on legal service provision are crucial for completing this project.

Роли в проекте:

The Principal Researcher will oversee all aspects of the project, including research design, data collection, analysis, and report writing. They will ensure the project adheres to academic rigor and meets the specified objectives. (Max 250 characters)

The Legal Analyst will be responsible for conducting in-depth analysis of relevant legislation, case law, and regulatory guidance pertaining to barristers and solicitors. They will provide expert interpretation of legal principles. (Max 250 characters)

The Data Analyst will gather and analyze statistical data on legal service provision, costs, and access to justice. They will contribute to the economic impact assessment of the split profession. (Max 250 characters)

The Research Assistant will provide support in literature reviews, data collection, and formatting the final research report. They will assist in maintaining accurate records of sources and citations. (Max 250 characters)

Наименование образовательного учреждения

Проект

на тему

Split Legal Profession in the UK: An Analysis of the Advantages and Disadvantages of the Barrister/Solicitor Divide

Выполнил: ФИО

Руководитель: ФИО

Содержание

  • Введение 1
  • Historical Development of the Split Profession 2
  • Roles and Responsibilities: Barristers vs. Solicitors 3
  • Training, Qualification, and Regulation 4
  • Advantages of the Split Profession 5
  • Disadvantages of the Split Profession 6
  • Comparative Analysis: International Perspectives 7
  • Economic Impact and Access to Justice 8
  • Potential Reforms and Future Considerations 9
  • Заключение 10
  • Список литературы 11

Введение

Содержимое раздела

This section will provide a comprehensive overview of the UK legal system and the unique structure of its legal profession. It will establish the historical context of the split between barristers and solicitors, tracing its origins back to the medieval period and outlining its evolution over time. The introduction will define key terms and concepts relevant to the study, such as 'the Bar,' 'the Solicitors' Branch,' 'advocacy,' and 'legal advice.' It will clearly articulate the research question and the scope of the project, outlining the specific areas of inquiry that will be addressed. A compelling justification for the significance of the study will also be presented, highlighting its relevance to current debates about legal reform and access to justice. This will set the stage for a detailed exploration of the advantages and disadvantages of the UK's split legal profession, ensuring that the reader understands the project’s purpose and its place within the broader legal landscape.

Historical Development of the Split Profession

Содержимое раздела

This section will detail the historical evolution of the barrister/solicitor divide, starting with medieval origins and tracing the development through the Inns of Court system, the emergence of professional bodies, and significant legislative changes. It will analyze the socio-economic and political factors that contributed to the establishment and perpetuation of the split, focusing on the changing roles and responsibilities of each branch of the profession. It’s essential to demonstrate how historical power dynamics shaped the existing structure.

Roles and Responsibilities: Barristers vs. Solicitors

Содержимое раздела

This chapter offers a comparative analysis of the distinct roles and responsibilities of barristers and solicitors in the modern legal landscape. The discussion will cover the scope of practice for each profession, including areas of specialization, client interaction, advocacy, and legal advice. It will also delve into the ethical considerations and professional conduct rules governing each branch, highlighting any significant differences or overlaps. This section will also explore recent trends in professional practice, such as direct access schemes for barristers.

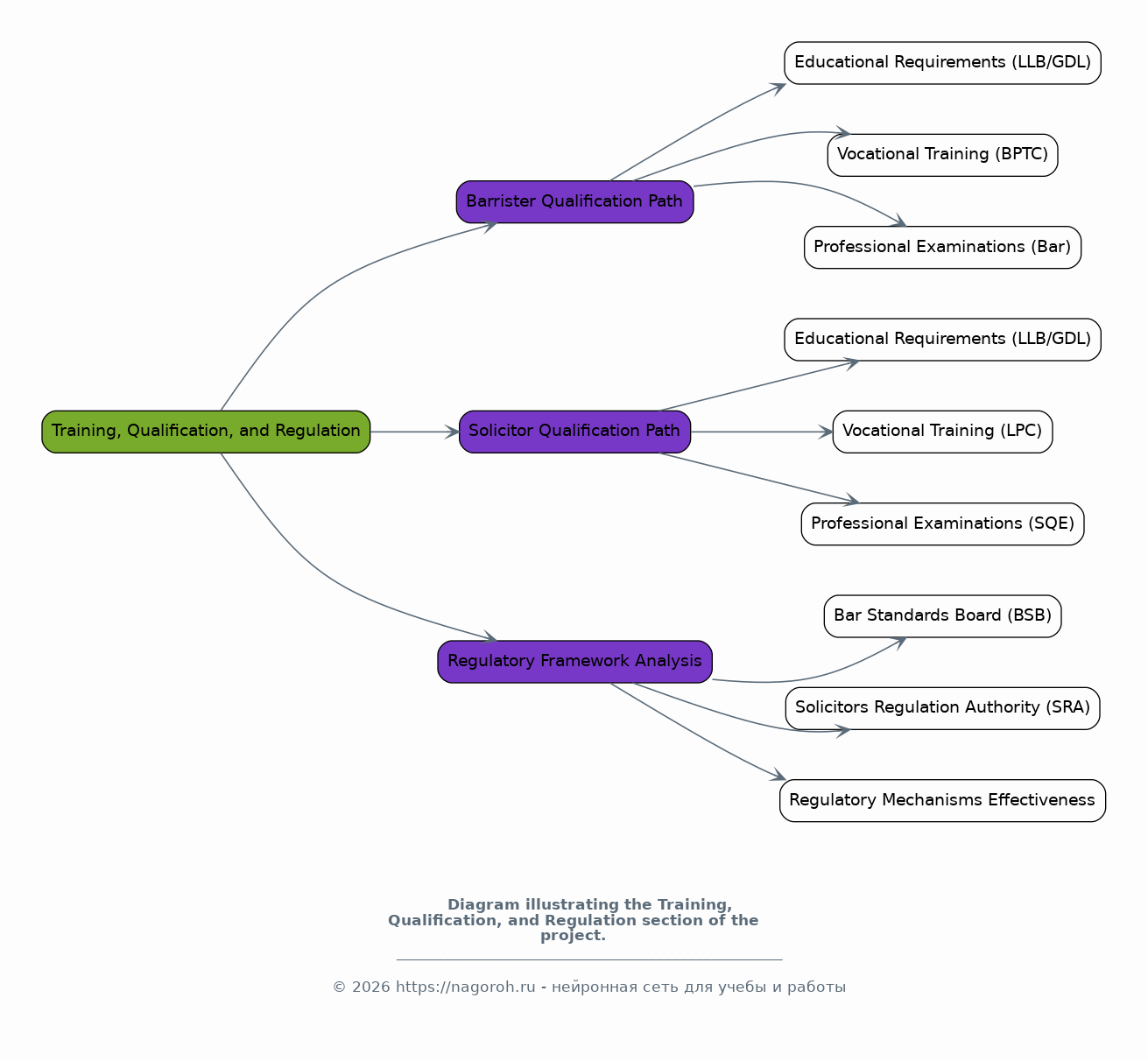
Training, Qualification, and Regulation

Содержимое раздела

This part of the project will examine the pathways to qualification for barristers and solicitors, outlining the specific educational requirements, vocational training, and professional examinations. It will analyze the regulatory framework governing each profession, focusing on the roles and powers of the Bar Standards Board and the Solicitors Regulation Authority, and assessing the effectiveness of these regulatory mechanisms in ensuring professional standards. Comparisons of the differing qualification processes are critical.

Advantages of the Split Profession

Содержимое раздела

This section will delve into the perceived benefits of the split legal profession, arguing for its strengths. We will explore the development of specialist advocacy skills among barristers, and the focus on client care, negotiation, and legal advice amongst solicitors. Additionally, the chapter will asses the economic benefits of specialization. An unbiased examination of the advantages is crucial for a fair assessment.

Disadvantages of the Split Profession

Содержимое раздела

This section will critically examine the drawbacks of the divided profession, addressing potential inefficiencies, increased costs for clients arising from dual representation, and barriers to entry for aspiring legal professionals. The analysis will explore the impact of the split on access to justice for vulnerable populations, alongside an examination of potential delays in legal proceedings due to the need for intermediaries. A comprehensive critique here will be vital.

Comparative Analysis: International Perspectives

Содержимое раздела

This section will provide a comparative overview of legal systems in other jurisdictions that do not have a similar division between barristers and solicitors. The analysis will focus on identifying best practices and lessons learned from alternative models, assessing their potential applicability to the UK context. The comparative approach will help contextualize the strengths and weaknesses of the UK's split profession and evaluate alternative structures.

Economic Impact and Access to Justice

Содержимое раздела

This chapter will assess the economic impact of the split legal profession, examining the costs associated with dual representation, the potential for increased legal fees, and the effects on competition within the legal services market. It will also analyze the impact on access to justice, exploring whether the split profession creates barriers to legal assistance for individuals and businesses, and examining opportunities to improve affordability and accessibility.

Potential Reforms and Future Considerations

Содержимое раздела

Based on the preceding analysis, this section will outline potential reforms to the UK legal profession, exploring options such as further integration of the roles of barristers and solicitors, streamlining regulatory processes, and expanding access to legal aid. The discussion will consider the practical challenges and political obstacles to implementing such reforms, and will propose recommendations for future research. This requires a nuanced and future-focused examination.

Заключение

Содержимое раздела

This concluding section will summarize the key findings of the research, revisiting the initial research question and evaluating the extent to which it has been answered. It will provide a balanced assessment of the advantages and disadvantages of the split legal profession, and will offer concluding thoughts on the future of the UK legal system. A succinct reiteration of the main arguments of the analysis should occur here.

Список литературы

Содержимое раздела

This section will provide a comprehensive list of all sources cited in the research project, formatted according to a recognized academic style (e.g., OSCOLA). Sources will include books, journal articles, legislation, case law, government reports, and online resources, and will demonstrate thorough scholarly engagement.

Получи Такой Проект

До 90% уникальность
Готовый файл Word
15-30 страниц
Список источников по ГОСТ
Оформление по ГОСТ
Таблицы и схемы
Презентация

Создать Проект на любую тему за 5 минут

Создать

#5438573