Нейросеть

Сравнительный анализ экранизаций и романа М.Ю. Лермонтова "Герой нашего времени": интерпретация, адаптация и нарративные трансформации

Нейросеть для проекта Гарантия уникальности Строго по ГОСТу Высочайшее качество Поддержка 24/7

Данный исследовательский проект посвящен всестороннему сравнительному анализу экранизаций романа Михаила Юрьевича Лермонтова "Герой нашего времени". Цель работы заключается в систематическом изучении различных киноадаптаций произведения, начиная от ранних версий и заканчивая современными интерпретациями, с акцентом на выявление принципов экранизации, способов передачи авторского замысла и трансформации нарративных стратегий. В рамках исследования предполагается рассмотрение особенностей визуального воплощения образов персонажей, динамики развития сюжета, использования художественных приемов и стилистических особенностей, а также анализ культурного контекста, в котором создавались экранизации. Особое внимание будет уделено тому, как различные режиссеры и сценаристы интерпретируют проблематику романа, связанную с психологией персонажей, экзистенциальными вопросами и социальной критикой, а также влиянию эпохи на формирование зрительского восприятия. Исследование будет включать в себя подробный анализ конкретных примеров экранизаций, сопоставление их с оригинальным текстом, выявление расхождений и изменений, а также оценку эффективности использования различных кинематографических средств. Результаты работы могут быть использованы для более глубокого понимания процесса экранизации как способа адаптации литературного произведения для других медиаформатов и для развития критического мышления у зрителей.

Идея:

Проект направлен на выявление особенностей адаптации романа "Герой нашего времени" в различных киноэкранизациях. Будет проведен сравнительный анализ кинолент с оригинальным текстом.

Продукт:

Результатом проекта станет аналитический обзор, содержащий сравнительный анализ экранизаций с указанием на изменения и сохраненные аспекты произведения. Также будет представлена презентация с основными выводами исследования.

Проблема:

Существует недостаточный освещенный анализ трансформаций "Героя нашего времени" в различных экранизациях и влияние этого процесса на восприятие произведения. Необходимо выявить, как разные интерпретации влияют на понимание идей и образов, представленных в романе.

Актуальность:

Актуальность работы обусловлена необходимостью анализа экранизаций литературных произведений в контексте современной культуры и развития медиа. Исследование позволит углубить понимание процесса адаптации классики для киноэкрана и его влияния на аудиторию.

Цель:

Основная цель проекта – провести компаративный анализ различных экранизаций романа "Герой нашего времени" с целью выявления особенностей интерпретации произведения и влияния адаптаций на восприятие читателями и зрителями. Достижение этой цели позволит более глубоко осмыслить особенности экранизации как способа передачи литературного наследия.

Целевая аудитория:

Проект ориентирован на школьников и студентов, интересующихся литературой и кинематографом, а также широкую аудиторию, интересующуюся адаптациями классических произведений. Данное исследование будет полезно для преподавателей литературы и кино, а также для всех, кто хочет лучше понимать процесс экранизации.

Задачи:

  • Провести обзор существующих экранизаций романа "Герой нашего времени".
  • Выполнить сравнительный анализ сюжетных линий, характеров персонажей и основных тем.
  • Выявить основные принципы адаптации текста романа в кино.
  • Проанализировать влияние культурного контекста на интерпретацию романа.
  • Подготовить презентацию с результатами исследования.

Ресурсы:

Для реализации проекта потребуются доступ к текстам романа "Герой нашего времени", экранизациям, а также справочным материалам по литературоведению и киноведению.

Роли в проекте:

Исследователь отвечает за сбор, анализ и интерпретацию данных, написание текста проекта и подготовку презентации. Он осуществляет поиск и систематизацию информации, проводит сравнительный анализ экранизаций и романа, формулирует выводы и оформляет материалы в соответствии с требованиями научного стиля. Оценивает полученные данные, делая выводы на основе результатов исследования. Следит за методологией исследования и выполняет все поставленные задачи.

Аналитик отвечает за проведение детального анализа сюжетов, персонажей и тематических линий в экранизациях и оригинальном произведении. Он сопоставляет различные версии, выявляет расхождения и трансформации, оценивает эффективность использования кинематографических средств для передачи авторского замысла. Формулирует критические замечания и выводы, основываясь на данных сравнительного анализа, а также помогает в подготовке презентационных материалов.

Редактор отвечает за подготовку финальной версии текста проекта. Он проверяет структуру работы, логику изложения, стилистику и орфографию. Формулирует рекомендации по улучшению текста с целью повышения его понятности и соответствия требованиям академического стиля. Редактор также помогает автору в подготовке графических материалов и презентации, обеспечивая их единообразие и соответствие общему стилю работы.

Менеджер проекта осуществляет общее руководство и координацию работы над проектом. Он планирует этапы работы, контролирует сроки выполнения задач, распределяет ресурсы и организует взаимодействие между участниками команды. Менеджер проекта также отвечает за подготовку отчетов о ходе работы, организацию презентаций и коммуникацию с преподавателем или научным руководителем, обеспечивая успешную реализацию проекта.

Наименование образовательного учреждения

Проект

на тему

Сравнительный анализ экранизаций и романа М.Ю. Лермонтова "Герой нашего времени": интерпретация, адаптация и нарративные трансформации

Выполнил: ФИО

Руководитель: ФИО

Содержание

  • Введение 1
  • Теоретические основы экранизации: подходы и методы 2
  • Сюжетные линии и нарративные стратегии в романе "Герой нашего времени" 3
  • Персонажи романа и их трансформация в экранизациях 4
  • Сравнительный анализ экранизаций: выявление общих черт и различий 5
  • Адаптация и интерпретация: художественные приемы и стилистика 6
  • Социокультурный контекст экранизаций: отражение эпохи 7
  • Влияние экранизаций на восприятие романа читателями 8
  • Заключение 9
  • Список литературы 10

Введение

Содержимое раздела

Во введении обосновывается актуальность выбранной темы, формулируется проблема и цели исследования, а также обозначаются методы, которые будут использованы в процессе работы. Представлены основные аспекты, которые будут рассмотрены в рамках проекта, а также краткий обзор структуры исследования. Подчеркивается значимость сравнительного анализа экранизаций и романа "Герой нашего времени" для понимания особенностей адаптации литературного произведения в кинематографе. Обозначаются границы исследования и его теоретическая база, а также вклад исследования в области литературоведения и киноведения.

Теоретические основы экранизации: подходы и методы

Содержимое раздела

В данном разделе рассматриваются теоретические аспекты экранизации как особого вида художественного творчества. Анализируются различные подходы к адаптации литературных произведений для кино, включая структурный, семиотический и нарративный анализ. Обсуждаются различные методы, применяемые для передачи сюжета, образов и идей романа в кинематографическом формате. Акцентируется внимание на проблеме верности оригиналу и свободе интерпретации. Рассматриваются вопросы влияния культурного контекста на процесс экранизации и восприятие фильма зрителем. Также рассматриваются основные этапы экранизации.

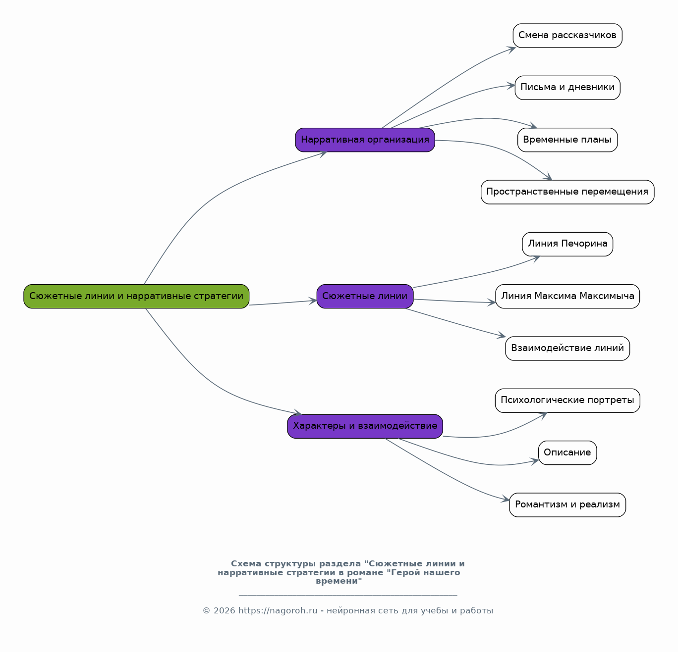
Сюжетные линии и нарративные стратегии в романе "Герой нашего времени"

Содержимое раздела

Этот раздел посвящен детальному анализу структуры романа М.Ю. Лермонтова "Герой нашего времени". Особое внимание уделяется нарративной организации произведения, включающей в себя смену рассказчиков, использование писем, дневников и новелл. Рассматривается сложная система временных планов и пространственных перемещений, влияющих на восприятие сюжета. Анализируются основные сюжетные линии, связанные с судьбами Печорина, Максима Максимыча и других персонажей. Оценивается роль описаний и психологических портретов в раскрытии характеров героев и их взаимодействии. Подчеркивается значимость романа как произведения, сочетающего в себе романтизм и реализм.

Персонажи романа и их трансформация в экранизациях

Содержимое раздела

В данном разделе будет проведен сравнительный анализ образов главных героев романа "Герой нашего времени", таких как Печорин, Максим Максимыч, Грушницкий и Вера, а также их воплощению в различных экранизациях. Будет проанализирована трансформация характеров, внешности и мотивов персонажей в процессе киноадаптации. Рассмотрено, как режиссеры и актеры интерпретируют образы, созданные Лермонтовым, и какое влияние это оказывает на восприятие зрителями. Особое внимание будет уделено соответствию образов оригинала и отражению изменений, внесенных в экранизации, оценивая их влияние на общую концепцию романа.

Сравнительный анализ экранизаций: выявление общих черт и различий

Содержимое раздела

В этой части работы будет проведен сравнительный анализ нескольких экранизаций романа "Герой нашего времени". Будут рассмотрены различные подходы к экранизации, включая выбор эпохи, визуального стиля и актерского состава. Проанализированы способы передачи основных тем и идей романа в разных фильмах, а также влияние режиссерского видения на интерпретацию произведения. Будут выявлены общие черты и различия между экранизациями, а также их сильные и слабые стороны. Исследование будет включать в себя анализ конкретных сцен и эпизодов, сопоставление их с оригинальным текстом.

Адаптация и интерпретация: художественные приемы и стилистика

Содержимое раздела

Раздел посвящен анализу художественных приемов и стилистических особенностей, применяемых в экранизациях, для передачи атмосферы и идей романа "Герой нашего времени". Обсуждаются вопросы выбора локаций, костюмов, музыкального сопровождения, операторской работы и монтажа. Рассматривается роль диалогов, монологов и закадрового голоса в раскрытии характеров персонажей и передаче авторских мыслей. Анализируются различные приемы интерпретации, используемые режиссерами и сценаристами для адаптации литературного текста. Особое внимание уделяется влиянию стилистики фильма на восприятие зрителем.

Социокультурный контекст экранизаций: отражение эпохи

Содержимое раздела

В данном разделе будет рассмотрен социокультурный контекст, в котором создавались экранизации романа "Герой нашего времени". Исследование будет сосредоточено на том, как исторические события, социальные изменения и культурные тенденции влияли на интерпретацию романа в кино. Будет проанализировано, как экранизации отражают взгляды и ценности различных эпох, а также как они адаптируют классический текст к современному зрителю. Особое внимание будет уделено тому, как кинематограф способствовал формированию общественного представления о романе.

Влияние экранизаций на восприятие романа читателями

Содержимое раздела

В этом разделе будет проанализировано влияние экранизаций "Героя нашего времени" на восприятие романа читателями и зрителями. Будут рассмотрены различные аспекты, такие как формирование образа Печорина и других персонажей в массовом сознании, влияние экранизаций на интерес к оригинальному тексту, а также роль кино в сохранении и популяризации классической литературы. Будут изучены отзывы зрителей, критические статьи и другие материалы, отражающие реакцию на экранизации, а также проанализировано, как кино интерпретирует ключевые темы и идеи романа.

Заключение

Содержимое раздела

В заключении обобщаются основные результаты исследования, формулируются выводы о сравнительном анализе экранизаций романа "Герой нашего времени". Подчеркивается роль выбранных методов исследования и их эффективность. Оценивается достижение целей, поставленных в начале работы. Определяется вклад исследования в области литературоведения и киноведения. Отмечаются сильные и слабые стороны проведенного анализа, а также обозначаются перспективы дальнейших исследований в данной области. Подводятся итоги и дается общая оценка проделанной работы.

Список литературы

Содержимое раздела

В этом разделе приводится список использованных источников, включая литературные произведения, критические статьи, научные исследования и кинематографические материалы. Все источники должны быть оформлены в соответствии с академическими стандартами. Для каждого источника указывается автор, название, издательство, год издания и другие необходимые библиографические данные. Раздел служит для подтверждения достоверности использованной информации, а также для предоставления возможности читателям ознакомиться с другими работами по данной теме.

Получи Такой Проект

До 90% уникальность
Готовый файл Word
15-30 страниц
Список источников по ГОСТ
Оформление по ГОСТ
Таблицы и схемы
Презентация

Создать Проект на любую тему за 5 минут

Создать

#6205700